ORIGINAL RESEARCH article
Front. Oncol.
Sec. Neuro-Oncology and Neurosurgical Oncology
This article is part of the Research TopicMolecular and Immune Influences in the Progression of Gliomas Vol IIView all 10 articles
The oncometabolite R-2-hydroxyglutarate inhibits microglia activation via FTO/NF-B pathway
Provisionally accepted- 1Hematology Center, Cyrus Tang Medical institute, Soochow University, Suzhou, China
- 2Department of Pharmacy, the First Affiliated Hospital of Soochow University, Suzhou, Jiangsu Province, China
- 3MOE Engineering Center of Hematological Disease, Soochow University, Suzhou, China
Select one of your emails
You have multiple emails registered with Frontiers:
Notify me on publication
Please enter your email address:
If you already have an account, please login
You don't have a Frontiers account ? You can register here
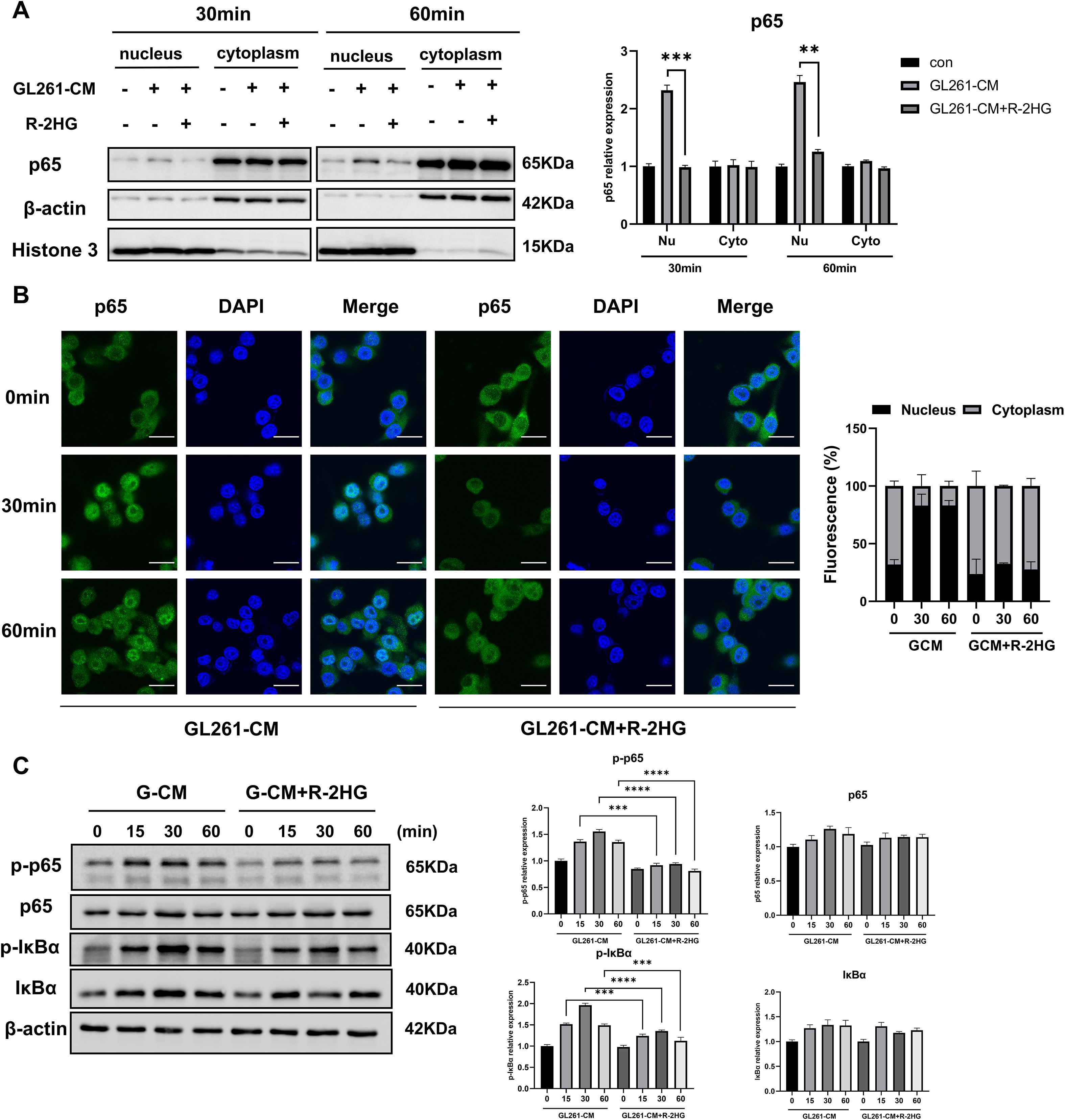
(R)-2-hydroxyglutarate (R-2HG), generated by the isocitrate dehydrogenase 1 mutations (mIDH1), inhibits a variety of-ketoglutarate-dependent enzymes and is an oncometabolite that promotes tumorigenesis through epigenetic alterations. Microglia are considered to be the resident macrophages in the brain and the major immune cell population in gliomas, playing a key role in the development of gliomas. Although R-2HG was reported to impair CD8+ T cell function and suppress antitumor T cell immunity, its role in microglia activation remains unknown. Here, we investigated the effect of R-2HG on microglia inflammatory activation. BV2 cells treated with glioma conditioned medium (CM) showed significant cytokines increasement, while R-2HG specifically inhibited the activation of IL-6. Mechanistically, R-2HG significantly inhibited CM-induced phosphorylation of IB and p65, leading to impaired nuclear translocation of the p65. Moreover, the -KG addition abolished the inhibitory effect of R-2HG on IL-6 activation. Further investigation demonstrated that R-2HG specifically down-regulated IL-6 expression by inhibiting FTO activity. Collectively, we found that R-2HG inhibits microglia activation by regulating the FTO/NF-B signaling pathway and may be benefit for exploring the mechanism of antitumor immunity in IDH mutant gliomas.
Keywords: Microglia, R-2HG, Glioma, NF-κB, FTO
Received: 10 Nov 2024; Accepted: 31 Oct 2025.
Copyright: © 2025 Wang, Jing, Zhang, Huang, Kang, Qian and Chen. This is an open-access article distributed under the terms of the Creative Commons Attribution License (CC BY). The use, distribution or reproduction in other forums is permitted, provided the original author(s) or licensor are credited and that the original publication in this journal is cited, in accordance with accepted academic practice. No use, distribution or reproduction is permitted which does not comply with these terms.
* Correspondence: 
Yulan  Qian, 44956647@qq.com
Dong  Chen, chendong@suda.edu.cn
Disclaimer: All claims expressed in this article are solely those of the authors and do not necessarily represent those of their affiliated organizations, or those of the publisher, the editors and the reviewers. Any product that may be evaluated in this article or claim that may be made by its manufacturer is not guaranteed or endorsed by the publisher.
