ORIGINAL RESEARCH article
Front. Oncol.
Sec. Breast Cancer
Establishment and Validation of a Prognostic Risk Model Based on ADME-Related Genes in Breast Cancer
Provisionally accepted- 1Suzhou Hospital of Anhui Medical University, Suzhou, China
- 2First Affiliated Hospital of Anhui Medical University, Hefei, Anhui Province, China
Select one of your emails
You have multiple emails registered with Frontiers:
Notify me on publication
Please enter your email address:
If you already have an account, please login
You don't have a Frontiers account ? You can register here
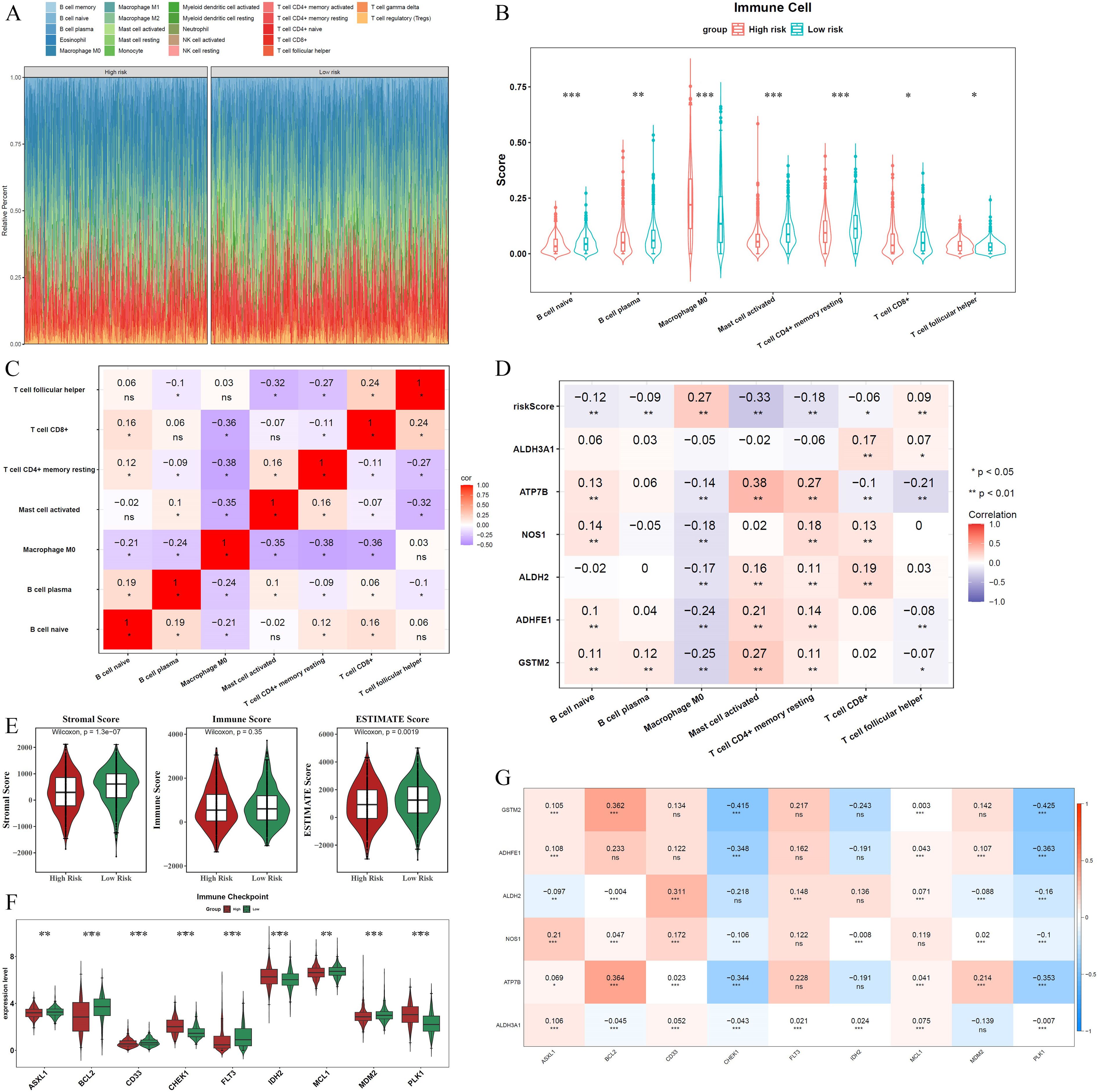
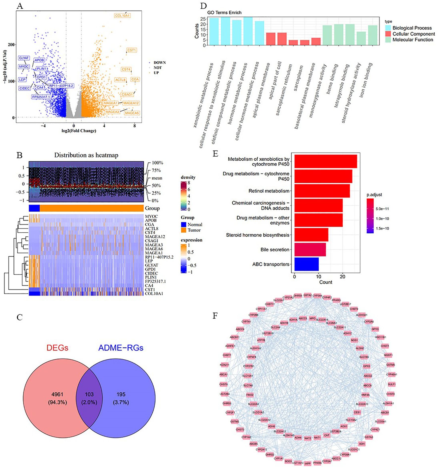
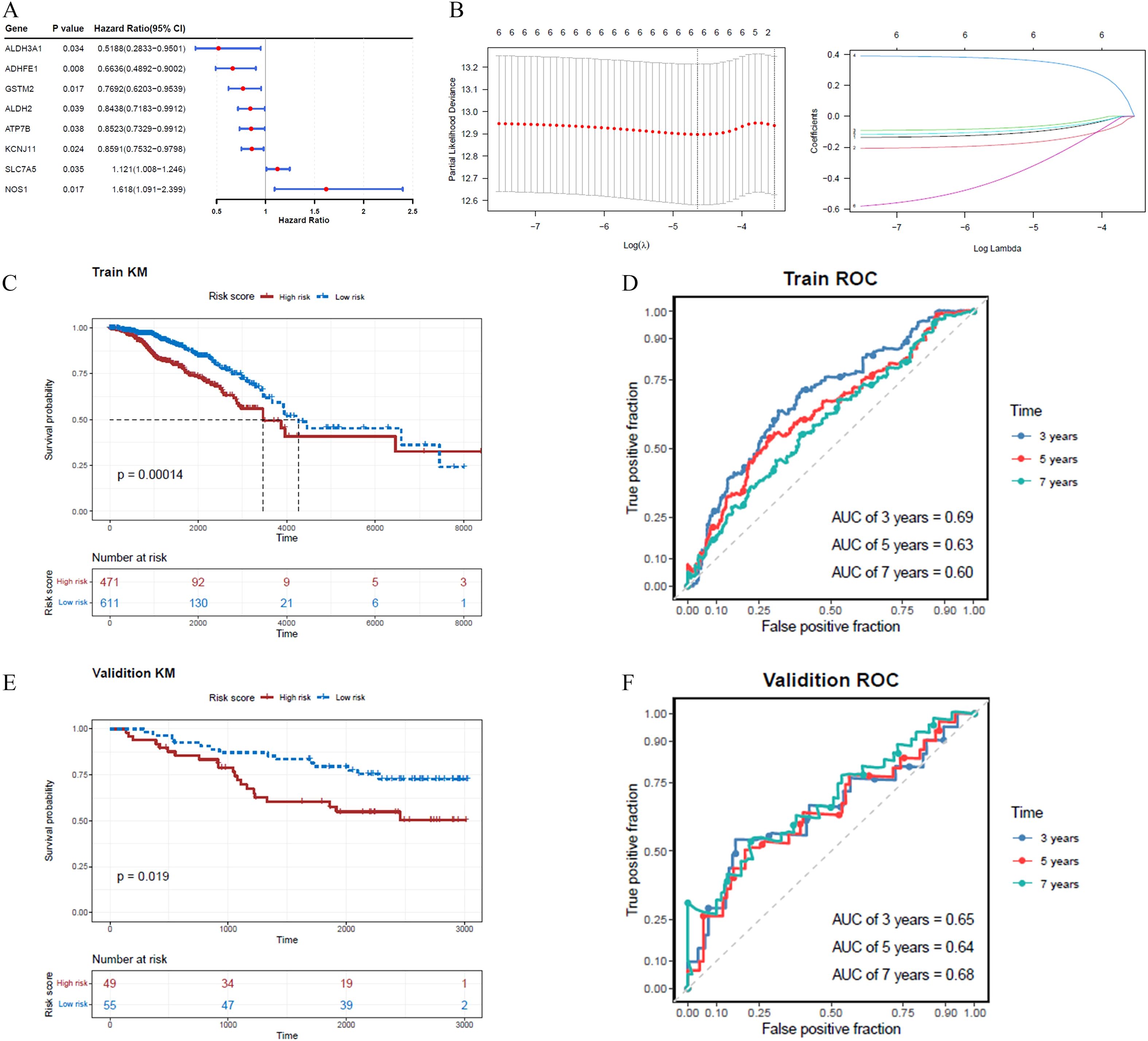
Background The processes of absorption, distribution, metabolic action, and elimination (ADME) affect the advancement of cancer and the development of resistance to therapies. This study examined ADME-related genes in breast cancer (BRCA) mechanisms and their associations with BRCA. Methods BRCA datasets were analyzed to identify genes with differential expression in BRCA compared to normal tissues, focusing on ADME-related genes (ADME-RGs). Stepwise regression analyses identiHied prognostic genes, which were used to develop a risk assessment model. BRCA patients were scored and classiHied into risk categories, with survival outcomes compared across groups. A predictive model incorporating key prognostic indicators estimated patient survival rates. Mechanisms were explored through enrichment analysis, immune proHiling, and drug sensitivity testing. Quantitative reverse transcription polymerase chain reaction (qRT-PCR) and western blot (WB) methodologies were employed to determine the transcription and translation levels of the six genes, with immunohistochemistry (IHC) used to validate the variations in their expression proHiles. Results Findings indicated that six predictive genes were pinpointed which established a risk stratiHication model, categorizing individuals into groups with either high or low risk, whereas those in the low-risk category demonstrated improved survival outcomes. A nomogram was created for precise prediction. Analysis of enrichment pinpointed processes, including metabolism of arachidonic and fatty acids, regulation of cellular division, proteasomal activity, and breakdown of tyrosine. Immune inHiltration analysis showed distinct proHiles for seven cell types between risk groups. Drug sensitivity analysis revealed GW.441756, imatinib, and WH.4.023 were more effective in the low-risk group, with varying sensitivities to other drugs in the high-risk group. The qRT-PCR, WB, and IHC results matched the bioinformatics analysis, showing upregulated ATP7B expression in BRCA, indicating the high prognostic potential of the identiHied genes. Conclusions ADME-related prognostic genes (GSTM2, ADHFE1, ALDH2, NOS1, ATP7B, and ALDH3A1) are implicated in BRCA pathogenesis, suggesting new therapeutic strategies for BRCA treatment.
Keywords: breast cancer, Absorption, distribution, Metabolism, excretion, Prognostic genes
Received: 29 Jan 2025; Accepted: 27 Oct 2025.
Copyright: © 2025 Yang, Yan, Feng, Liu, Shi and Hao. This is an open-access article distributed under the terms of the Creative Commons Attribution License (CC BY). The use, distribution or reproduction in other forums is permitted, provided the original author(s) or licensor are credited and that the original publication in this journal is cited, in accordance with accepted academic practice. No use, distribution or reproduction is permitted which does not comply with these terms.
* Correspondence: Jiqing Hao, haojiqing@ahmu.edu.cn
Disclaimer: All claims expressed in this article are solely those of the authors and do not necessarily represent those of their affiliated organizations, or those of the publisher, the editors and the reviewers. Any product that may be evaluated in this article or claim that may be made by its manufacturer is not guaranteed or endorsed by the publisher.
