ORIGINAL RESEARCH article
Front. Oncol.
Sec. Gynecological Oncology
This article is part of the Research TopicAdvances in Diagnosis and Treatment of Endometrial CancerView all 15 articles
IKBKE Modulates Autophagy and Progestin Resistance in Endometrial Cancer
Provisionally accepted- The Second Affiliated Hospital of Harbin Medical University, Harbin, China
Select one of your emails
You have multiple emails registered with Frontiers:
Notify me on publication
Please enter your email address:
If you already have an account, please login
You don't have a Frontiers account ? You can register here
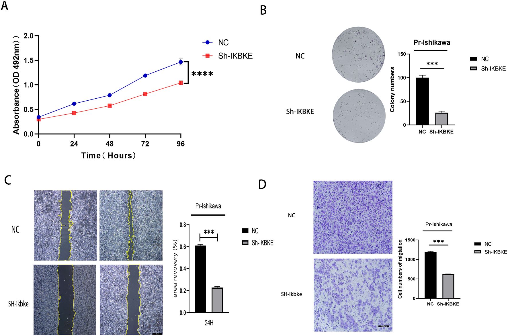
Background/Objectives: Endometrial cancer (EC) is a prevalent malignancy in women, with up to 16% of cases diagnosed in individuals under 40 years old. Progestin-based therapies are essential for fertility preservation in EC patients, but resistance to these treatments remains a major challenge. IKBKE, an oncogenic kinase implicated in various cancers, including breast, ovarian, and prostate, has an unclear role in autophagy regulation and progestin resistance in EC. This study aims to investigate the involvement of IKBKE in these processes. Methods: A progestin-resistant EC cell line was established to assess the effects of IKBKE knockdown and treatment with CYT387, a selective IKBKE inhibitor. In vitro assays, including MTT viability, wound healing, colony formation, and Transwell invasion assays, were performed to evaluate cell proliferation, migration, and invasion. Autophagic activity was analyzed following CYT387 treatment. Results: IKBKE knockdown significantly reduced cell proliferation, migration, in progestin-resistant EC cells. CYT387 treatment inhibited autophagic activity and decreased cell viability in these cells. Conclusions: These findings highlight the crucial role of IKBKE in regulating autophagy and mediating progestin resistance in EC. This study provides new insights into IKBKE as a potential molecular target that contributes to understanding the mechanisms underlying progestin resistance in endometrial cancer.
Keywords: IKBKE, endometrial cancer, progestin-resistance, Autophagy, Medroxyprogesterone acetate (MPA)
Received: 10 Mar 2025; Accepted: 10 Nov 2025.
Copyright: © 2025 Wang and kong. This is an open-access article distributed under the terms of the Creative Commons Attribution License (CC BY). The use, distribution or reproduction in other forums is permitted, provided the original author(s) or licensor are credited and that the original publication in this journal is cited, in accordance with accepted academic practice. No use, distribution or reproduction is permitted which does not comply with these terms.
* Correspondence: xianchao kong, xianchaokong63@gmail.com
Disclaimer: All claims expressed in this article are solely those of the authors and do not necessarily represent those of their affiliated organizations, or those of the publisher, the editors and the reviewers. Any product that may be evaluated in this article or claim that may be made by its manufacturer is not guaranteed or endorsed by the publisher.
