ORIGINAL RESEARCH article
Front. Oncol.
Sec. Cancer Epidemiology and Prevention
Survival Disparities and Predictors in Gastric Cancer: A Population-Based Study from Kazakhstan (2012–2023)
Provisionally accepted- 1Department of Biomedical Sciences, Nazarbayev University School of Medicine, Astana, Kazakhstan
 - 2Department of Multidisciplinary Surgery, National Scientific Oncology Center, Astana, Kazakhstan
 - 3Department of Science, National Scientific Oncology Center, Astana, Kazakhstan
 - 4Department of Medicine, Nazarbayev University School of Medicine, Astana, Kazakhstan
 
Select one of your emails
You have multiple emails registered with Frontiers:
Notify me on publication
Please enter your email address:
If you already have an account, please login
You don't have a Frontiers account ? You can register here
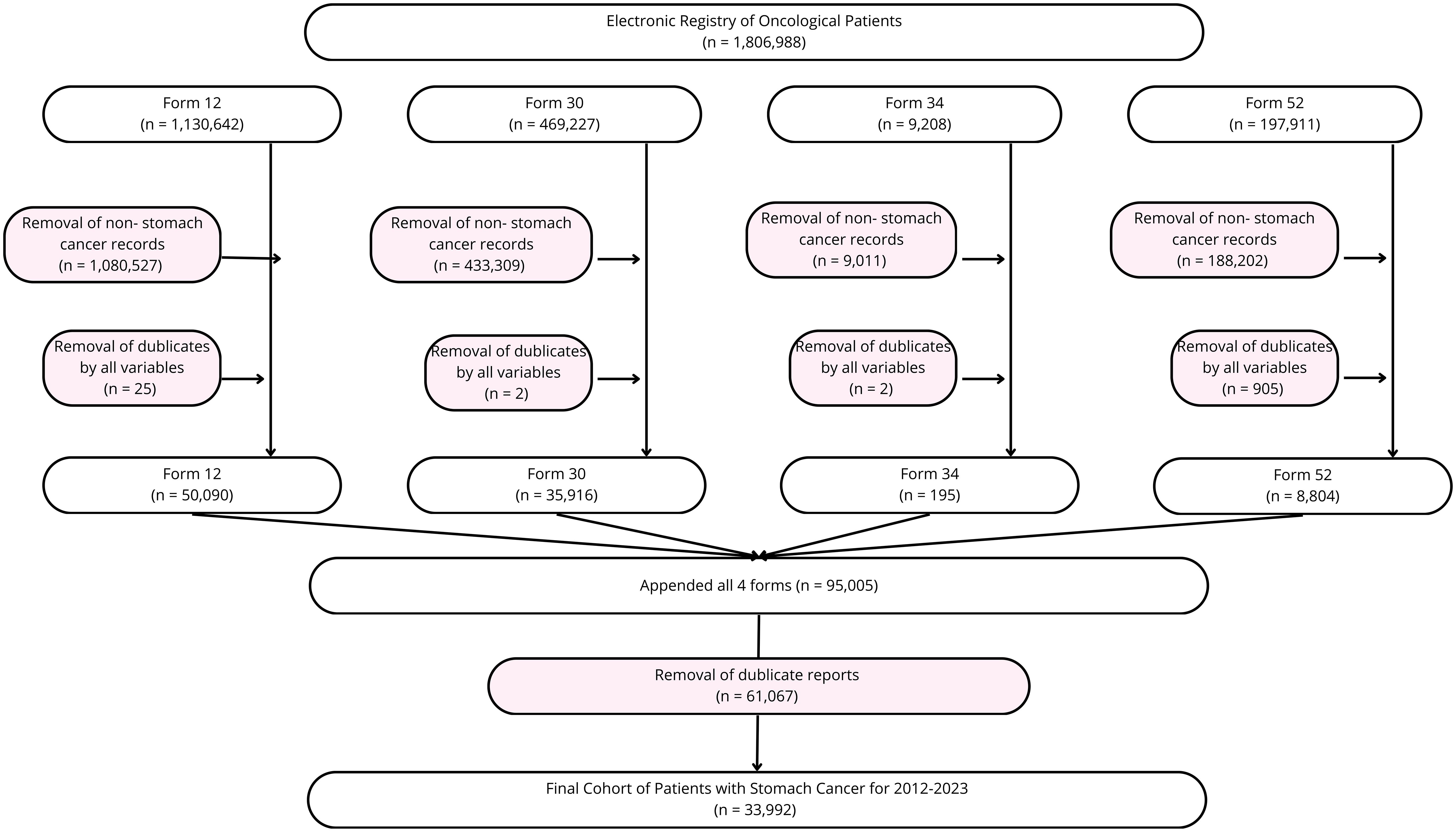
Introduction: Gastric cancer remains a major global health burden, with Central Asia, Kazakhstan in particular, exhibiting high incidence and mortality. There is a lack of recent national data providing a detailed clinical picture of gastric cancer. Most reports have been limited to summary statistics on incidence or mortality, without stratification by tumor stage, histological subtype, survival, or associated comorbidities. This study addresses gaps by using national registry data to evaluate 12-year gastric cancer trends, patient characteristics, and outcomes. We aim to investigate gastric cancer epidemiology, survival, and associated risk factors in Kazakhstan for the prevention and control strategies. Methods: This retrospective cohort study analyzed 33,992 patients with gastric cancer using the Unified National Electronic Healthcare System in Kazakhstan from 2012 to 2023. Cases were identified via ICD-10 codes (C16.0-C16.9). Demographic, staging, histological, treatment and comorbidity data were extracted. Outcomes included incidence, mortality, and survival. Kaplan-Meier analysis and Cox regression were used to evaluate survival differences and predictors. Population-based rates were age-standardized using WHO standards. Results: The age-standardized incidence rate declined from 17.46 to 13.63 per 100,000; mortality dropped from 16.16 to 8.74. Prevalence doubled over 12 years. Most cases (33.5%) were diagnosed at Stage III, closely followed by Stage II and Stage IV. One-and five-year survival rates were 38.1% and 17.1%, respectively. Men and patients aged 60–69 had the highest incidence. Survival declined sharply with stage: Stage I (49.1%) vs Stage IV (3.5%, P < 0.001). The most common tumor site was the cardia, and adenocarcinoma was the predominant histology. Cox regression identified older age (HR 1.17 per decade), advanced stage (HR 3.48 for Stage IV), recurrence, metastases and cancer complications as significant mortality predictors (all P < 0.001). Cardiovascular and gastrointestinal diseases were the most common comorbidities. Conclusion: Gastric cancer in Kazakhstan shows late-stage diagnosis and poor survival. Targeted screening, earlier diagnosis, and improved management of comorbidities are essential to improve outcomes and reduce mortality.
Keywords: gastric cancer, Survival, Epidemiology, Risk factors, Mortality, cancer stage, comorbidities, Kazakhstan
Received: 21 Jul 2025; Accepted: 03 Nov 2025.
Copyright: © 2025 Rakhmankulova, Sakko, Kerimkulov, Mamlin, Shalekenov, Zharlyganova, Manatova, Kuanysh, Burkitbayev and Gaipov. This is an open-access article distributed under the terms of the Creative Commons Attribution License (CC BY). The use, distribution or reproduction in other forums is permitted, provided the original author(s) or licensor are credited and that the original publication in this journal is cited, in accordance with accepted academic practice. No use, distribution or reproduction is permitted which does not comply with these terms.
* Correspondence: Abduzhappar  Gaipov, abduzhappar.gaipov@nu.edu.kz
Disclaimer: All claims expressed in this article are solely those of the authors and do not necessarily represent those of their affiliated organizations, or those of the publisher, the editors and the reviewers. Any product that may be evaluated in this article or claim that may be made by its manufacturer is not guaranteed or endorsed by the publisher.
