ORIGINAL RESEARCH article
Front. Oncol.
Sec. Gastrointestinal Cancers: Colorectal Cancer
This article is part of the Research TopicInterplay between Environmental Drivers and Genetic or Epigenetic Predispositions on Gastrointestinal Cancer EvolutionView all 5 articles
BTBD19 Promotes Colorectal Cancer Progression and Correlates with Adverse Clinical Outcomes
Provisionally accepted- 1Aerospace Center Hospital, Peking University Aerospace School of Clinical Medicine, Beijing, China
- 2Department of Gastroenterological Surgery, Peking University People’s Hospital, Beijing, China
- 3School of Public Health, Boston University, Boston, United States
Select one of your emails
You have multiple emails registered with Frontiers:
Notify me on publication
Please enter your email address:
If you already have an account, please login
You don't have a Frontiers account ? You can register here
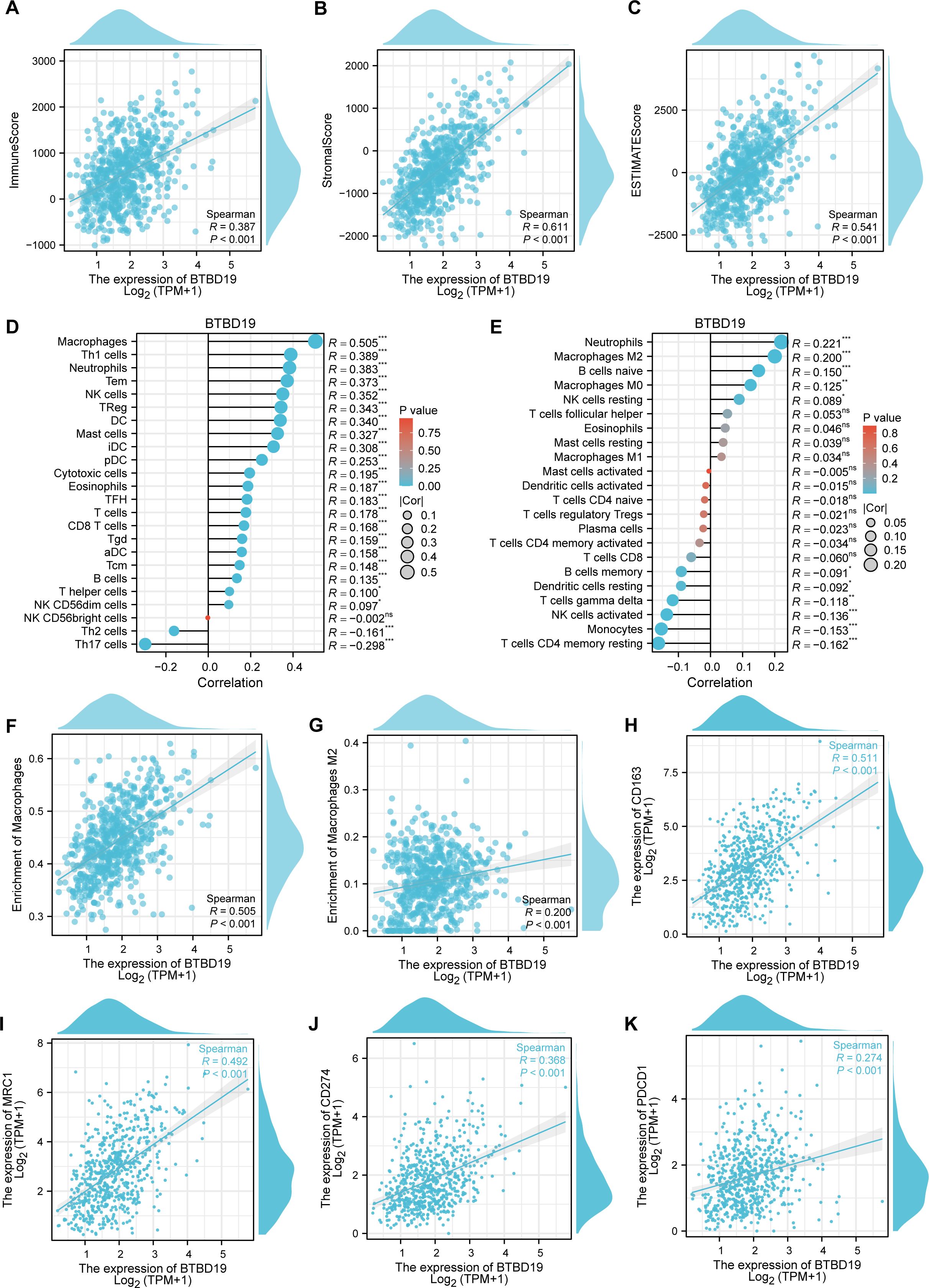
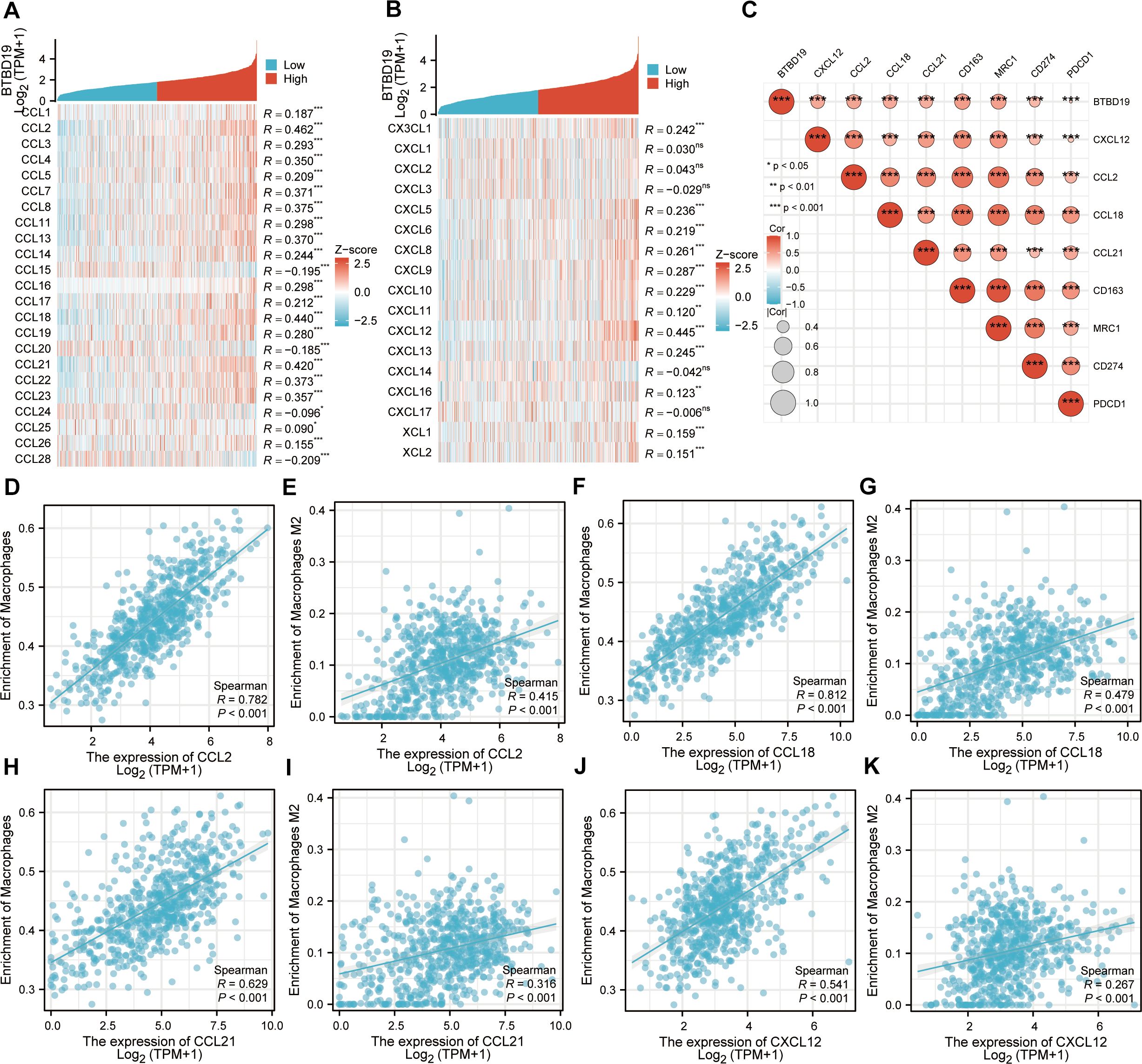
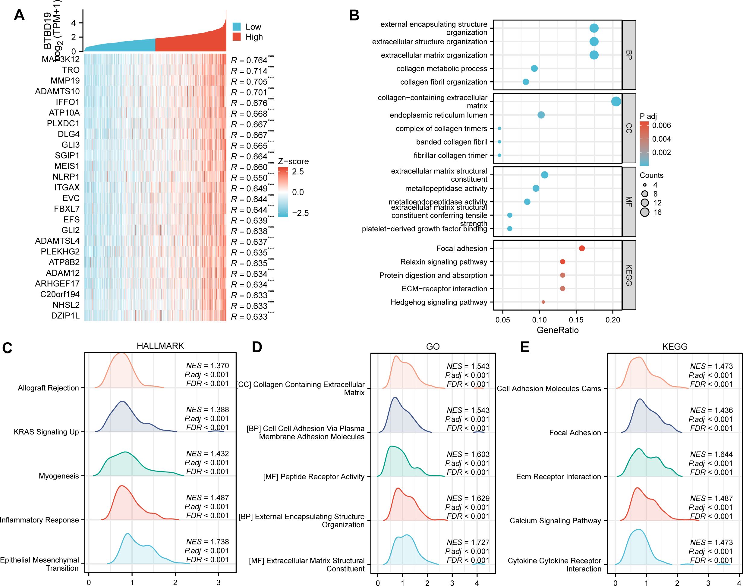
Background: Colorectal cancer (CRC) is a leading cause of cancer-related mortality worldwide. The identification of novel prognostic biomarkers and therapeutic targets is crucial for improving clinical management and patient outcomes. Members of the BTBD (BTB/POZ domain-containing) protein family have been implicated in tumorigenesis, but the role of BTBD19 in CRC remains poorly understood. Objective: This study aimed to investigate the expression pattern of BTBD19 in CRC, its association with clinicopathological features and prognosis, and its potential molecular mechanisms involving functional pathways and immune infiltration. Methods: BTBD19 expression was analyzed using public datasets (TCGA, GEO) and clinical tissue microarrays. Immunohistochemistry (IHC) was performed to validate protein expression. Survival analysis (OS, DSS, PFI) was conducted to assess prognostic significance. Functional enrichment analyses (GO/KEGG/GSEA) and immune infiltration analyses (ESTIMATE, ssGSEA, CIBERSORT) were used to explore underlying molecular mechanisms and immune-related associations. Results: BTBD19 was significantly upregulated in CRC tissues at both mRNA and protein levels com-pared to normal tissues. High BTBD19 expression was associated with advanced pathologic stages and poor prognosis (OS, DSS, PFI; all p<0.05). Functional analyses revealed that BTBD19-associated genes were enriched in pathways related to extracellular matrix organization, focal adhesion, and epithelial-mesenchymal transition. Immune infiltration analysis showed positive correlations between BTBD19 expression and stromal/immune scores, M2 macrophage infiltration, and expression of immune checkpoints (CD274, PDCD1). Conclusion: BTBD19 is upregulated in CRC and promotes tumor progression. It may serve as a potential prognostic biomarker for CRC, with implications for understanding CRC pathogenesis and immune microenvironment regulation.
Keywords: BTBD19, colorectal cancer, Immune infiltration, prognosis, metastasis, immune checkpoints
Received: 14 Aug 2025; Accepted: 24 Oct 2025.
Copyright: © 2025 Yang, Geng and Zhao. This is an open-access article distributed under the terms of the Creative Commons Attribution License (CC BY). The use, distribution or reproduction in other forums is permitted, provided the original author(s) or licensor are credited and that the original publication in this journal is cited, in accordance with accepted academic practice. No use, distribution or reproduction is permitted which does not comply with these terms.
* Correspondence: Zihan Zhao, zzh960407@pku.edu.cn
Disclaimer: All claims expressed in this article are solely those of the authors and do not necessarily represent those of their affiliated organizations, or those of the publisher, the editors and the reviewers. Any product that may be evaluated in this article or claim that may be made by its manufacturer is not guaranteed or endorsed by the publisher.
