ORIGINAL RESEARCH article
Front. Oncol.
Sec. Genitourinary Oncology
This article is part of the Research TopicAdvancements in targeted therapies for genitourinary cancersView all 5 articles
LncRNA ELDR promotes bladder cancer malignant progression by regulating the miR-1343-3p/TRIM44 axis
Provisionally accepted- 1Frontiers Science Center for Disease-related Molecular Network, Department of Orthopedic Surgery and Orthopedic Research Institute, West China Hospital, Sichuan University, Sichuan, China
- 2Department of Orthopedic Surgery and Orthopedic Research Institute, West China Hospital, Sichuan University, Sichuan, China
- 3Chongqing University Fuling Hospital, Chongqing, China
- 4Department of Urology, The First Affiliated Hospital of Chongqing Medical University, Chongqing, China
- 5Chongqing Key Laboratory of Molecular Oncology and Epigenetics, Chongqing, China
Select one of your emails
You have multiple emails registered with Frontiers:
Notify me on publication
Please enter your email address:
If you already have an account, please login
You don't have a Frontiers account ? You can register here
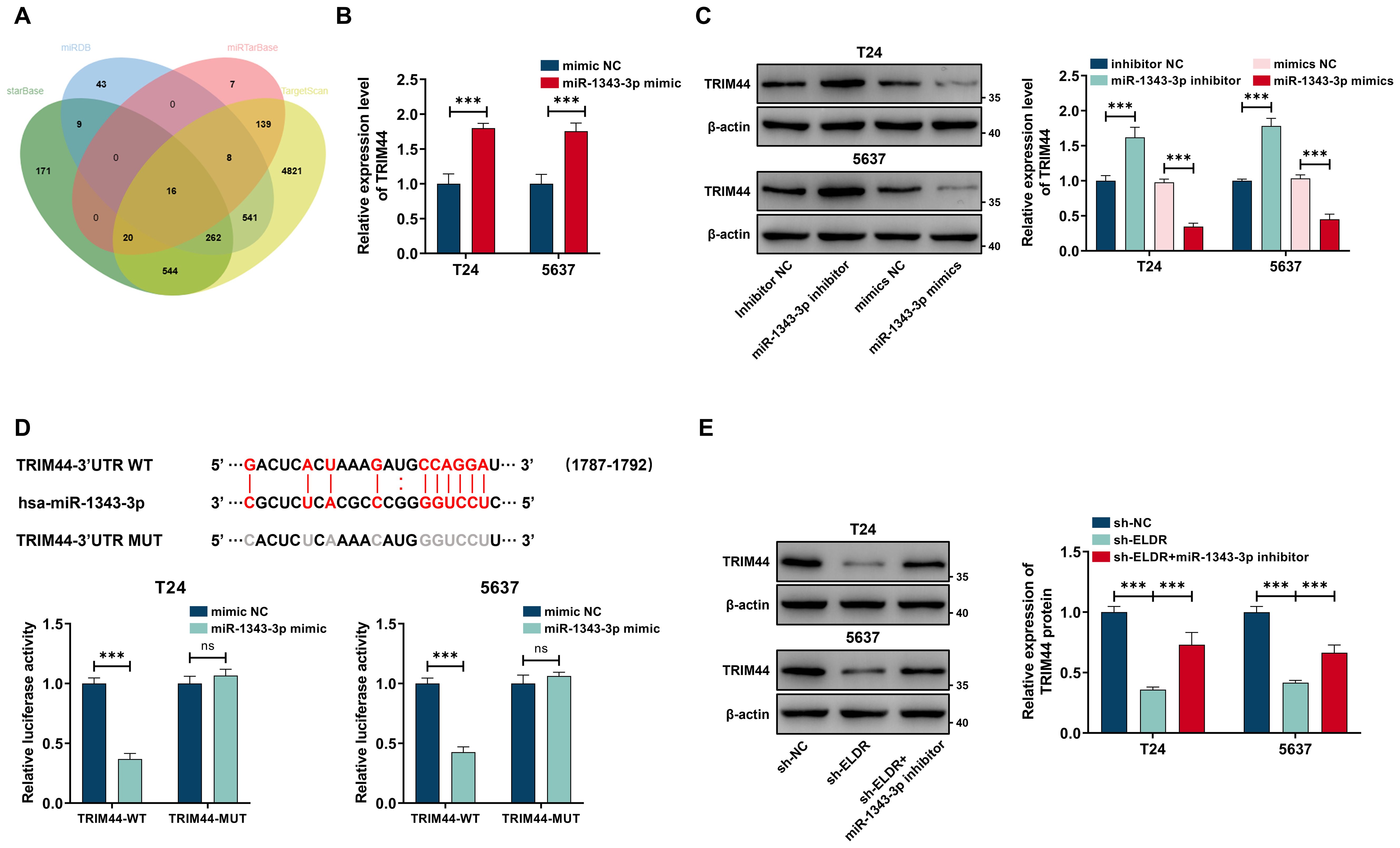
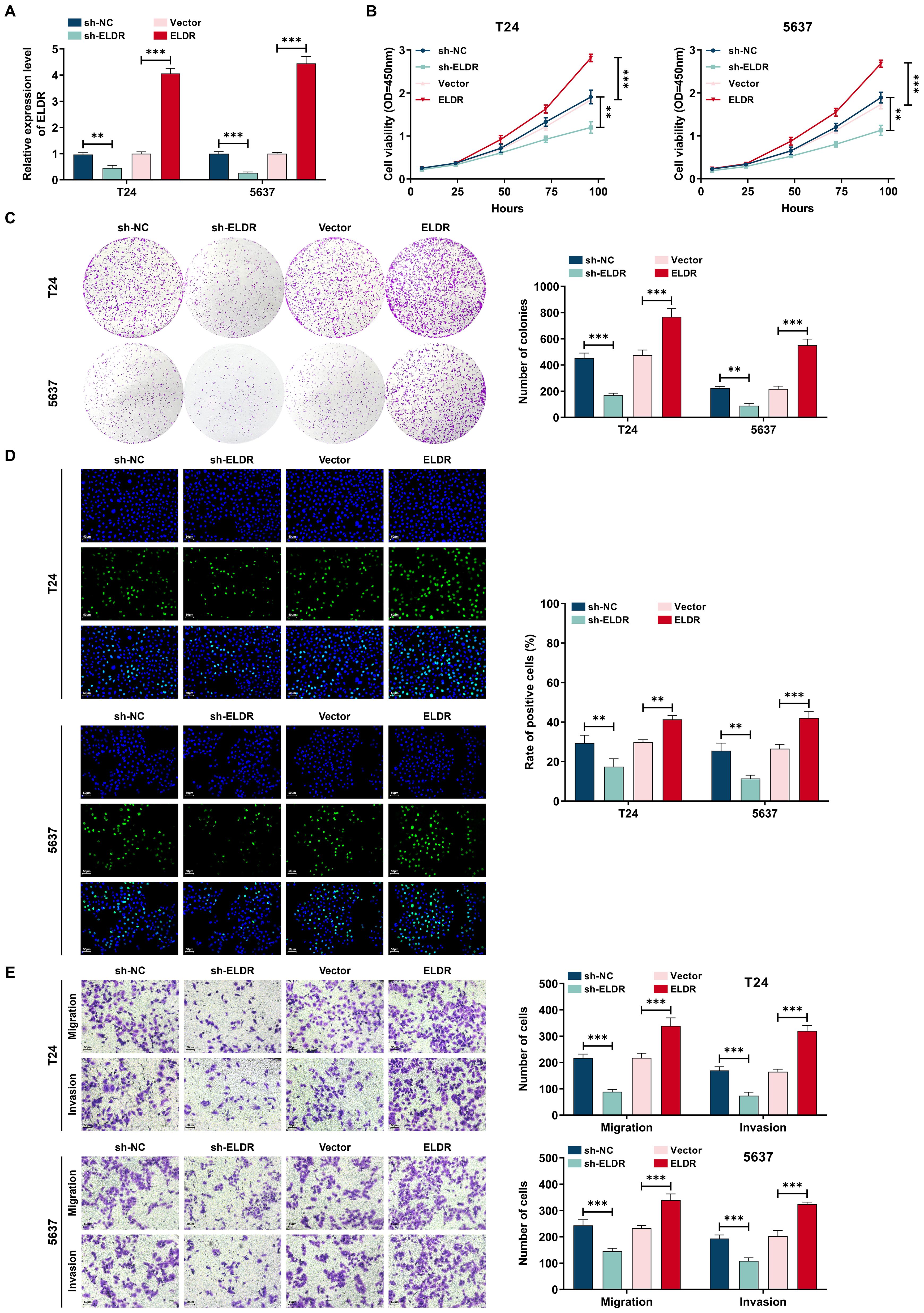
Bladder cancer (Bca) is one of the most prevalent genitourinary malignancies with high recurrence worldwide. A lack of reliable prognostic biomarkers and effective therapeutic targets hinders its treatment. Emerging evidence indicates that long noncoding RNAs (lncRNAs) are involved in human cancers, including BCa. While lncRNAs hold enormous promise, their specific roles and mechanisms in BCa remain largely unexplored. Here, we identify the lncRNA ELDR as a pivotal oncogenic driver in BCa. ELDR is significantly upregulated in BCa tissues, and its high expression correlates with aggressive clinicopathological features and predicts poor prognosis in BCa patients. Functional experiments demonstrate that ELDR enhances BCa cell proliferation, colony formation, migration, and invasion in vitro and accelerates tumor growth in vivo. Mechanistically, ELDR functions as a competitive endogenous RNA (ceRNA) by sequestering tumor-suppressive miR-1343-3p in the cytoplasm, which consequently leads to the upregulation of the oncogene TRIM44. Our findings unveil the ELDR/miR-1343-3p/TRIM44 axis as a crucial pathway in BCa progression, establishing ELDR as a promising prognostic biomarker and an attractive candidate for the development of targeted therapies.
Keywords: Bladder cancer, ELDR, ceRNA, miR-1343-3p, TRIM44
Received: 14 Aug 2025; Accepted: 07 Nov 2025.
Copyright: © 2025 Hu, Xie, Xiao and Mei. This is an open-access article distributed under the terms of the Creative Commons Attribution License (CC BY). The use, distribution or reproduction in other forums is permitted, provided the original author(s) or licensor are credited and that the original publication in this journal is cited, in accordance with accepted academic practice. No use, distribution or reproduction is permitted which does not comply with these terms.
* Correspondence: Yuhua Mei, meiyuhua@stu.cqmu.edu.cn
Disclaimer: All claims expressed in this article are solely those of the authors and do not necessarily represent those of their affiliated organizations, or those of the publisher, the editors and the reviewers. Any product that may be evaluated in this article or claim that may be made by its manufacturer is not guaranteed or endorsed by the publisher.
