ORIGINAL RESEARCH article
Front. Oncol.
Sec. Genitourinary Oncology
This article is part of the Research TopicHistological and Molecular Subtypes of Prostate Cancer: Biology, Biomarkers, and Therapeutic ImplicationsView all 4 articles
Serum metabolites with diagnostic potential in prostate cancer and the inhibitory effects of alpha-Tocomonoenol on prostate cancer cells
Provisionally accepted- 1Wuxi No.2 People's Hospital, Nanjing Medical University, Wuxi, China
- 2Nanjing Medical University, Nanjing, China
- 3Nantong University School of Medicine, Nantong, China
- 4Jiangnan University Wuxi School of Medicine, Wuxi, China
Select one of your emails
You have multiple emails registered with Frontiers:
Notify me on publication
Please enter your email address:
If you already have an account, please login
You don't have a Frontiers account ? You can register here
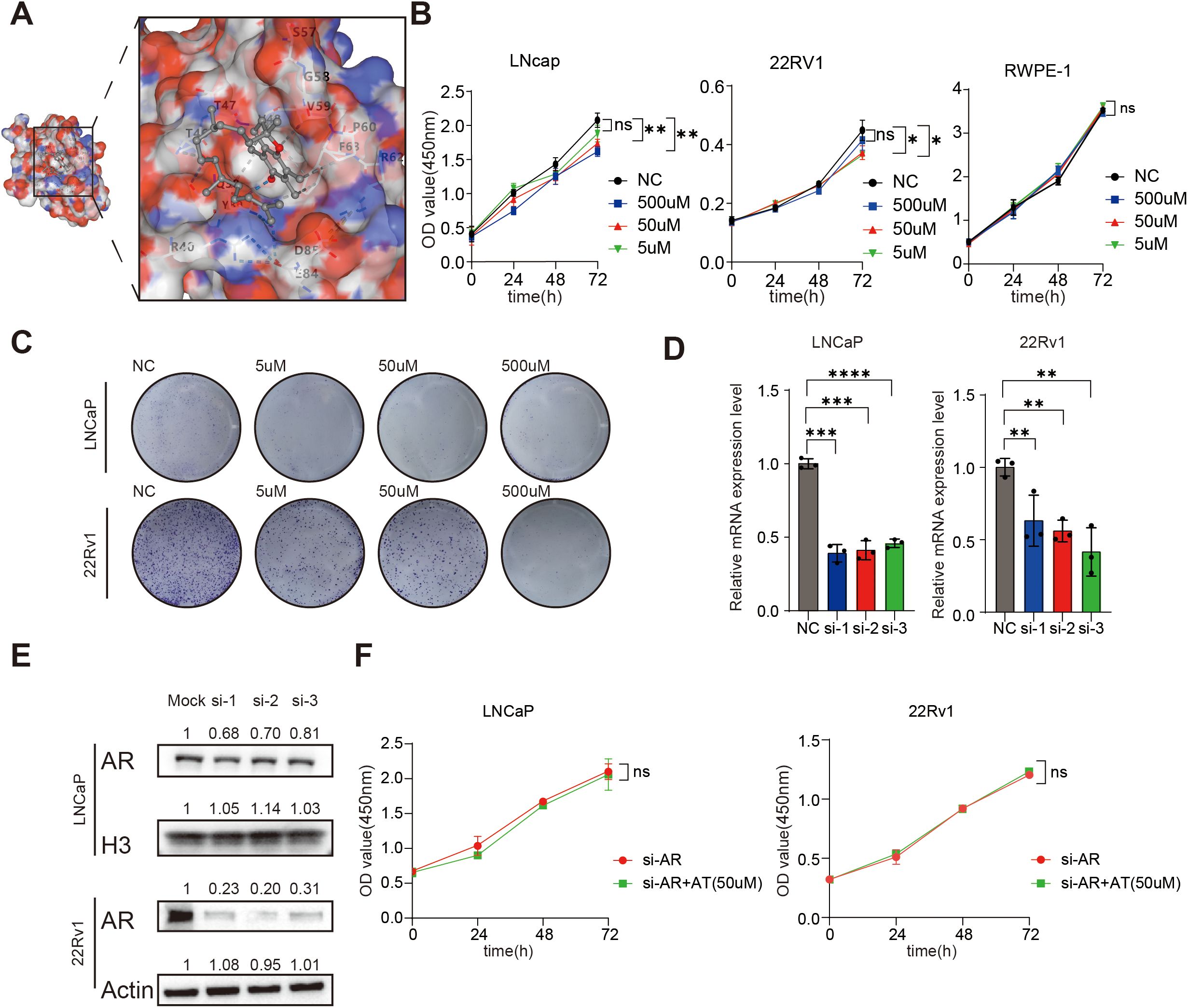
Prostate cancer, the most common male urinary system malignant disease, is seriously endangering men's health. At present, prostate cancer early detection is mainly based on prostate-specific antigen screening. However, prostate-specific antigen has the characteristics of high sensitivity but low specificity. Patients with the prostate-specific antigen gray zone level of 4-10ng/ml may be subject to excessive medical interventions. Therefore, the search for new diagnostic indicators for prostate cancer is still of great significance. We enrolled in a total of 60 subjects in this study, comprising 30 prostate cancer patients and 30 benign prostatic hyperplasia patients. Non-targeted metabolomics analysis was performed in the present study. The profiling results were statistically analyzed, and a diagnostic model was constructed using stepwise regression. Six differential metabolites between the two groups were used to construct a diagnostic model (AUC=0.9433). Experimental verification was carried out on the alpha-Tocomonoenol, which was one of the key metabolites. Meanwhile, we found that adding alpha-Tocomonoenol to LNCaP and 22Rv1 would inhibit cells proliferation by binding to androgen receptors. And there was no significant effect on the proliferation of RWPE-1. Finally, we believe that Serum metabolites possess the potential to function as the diagnostic biomarker for the early detection of prostate cancer. And alpha-Tocomonoenol might inhibit the proliferation of prostate cancer cells by binding to androgen receptors.
Keywords: prostate cancer, PSA gray zone, Early detection, Serum metabolites, Alpha-tocomonoenol
Received: 24 Aug 2025; Accepted: 31 Oct 2025.
Copyright: © 2025 Feng, Shen, Liu, Zhou, Lv, Zhang, Yang and Zhang. This is an open-access article distributed under the terms of the Creative Commons Attribution License (CC BY). The use, distribution or reproduction in other forums is permitted, provided the original author(s) or licensor are credited and that the original publication in this journal is cited, in accordance with accepted academic practice. No use, distribution or reproduction is permitted which does not comply with these terms.
* Correspondence: 
Ninghan  Feng, n.feng@njmu.edu.cn
Chun  Yang, yang-chun@126.com
Yuwei  Zhang, zhangyw0123@njmu.edu.cn
Disclaimer: All claims expressed in this article are solely those of the authors and do not necessarily represent those of their affiliated organizations, or those of the publisher, the editors and the reviewers. Any product that may be evaluated in this article or claim that may be made by its manufacturer is not guaranteed or endorsed by the publisher.
