ORIGINAL RESEARCH article
Front. Oncol.
Sec. Thoracic Oncology
Suppression of NK cell-mediated immunosurveillance by IL-35 drives tumor progression in EGFR-mutant non-small cell lung cancer
Provisionally accepted- 1Department of Oncology, Hebei Medical University, Hebei Province, China Department of Oncology, Hengshui People's Hospital, Hebei Province, China, Harrison International Peace Hospital, Hengshui, China
- 2Department of Neurosurgery, Hengshui People's Hospital, Hebei Province, China, Harrison International Peace Hospital, Hengshui, China
- 3Department of Interventional Therapy, Hengshui People's Hospital, Hebei Province, China, Harrison International Peace Hospital, Hengshui, China
- 4Department of Laboratory Medicine, Hengshui People's Hospital, Hebei Province, China, Harrison International Peace Hospital, Hengshui, China
- 5Department of Oncology, Hengshui People's Hospital, Hebei Province, China, Harrison International Peace Hospital, Hengshui, China
- 6Department of Oncology, Shijiazhuang People's Hospital, Affiliated to Hebei Medical University, Hebei Province, China, Harrison International Peace Hospital, Hengshui, China
Select one of your emails
You have multiple emails registered with Frontiers:
Notify me on publication
Please enter your email address:
If you already have an account, please login
You don't have a Frontiers account ? You can register here
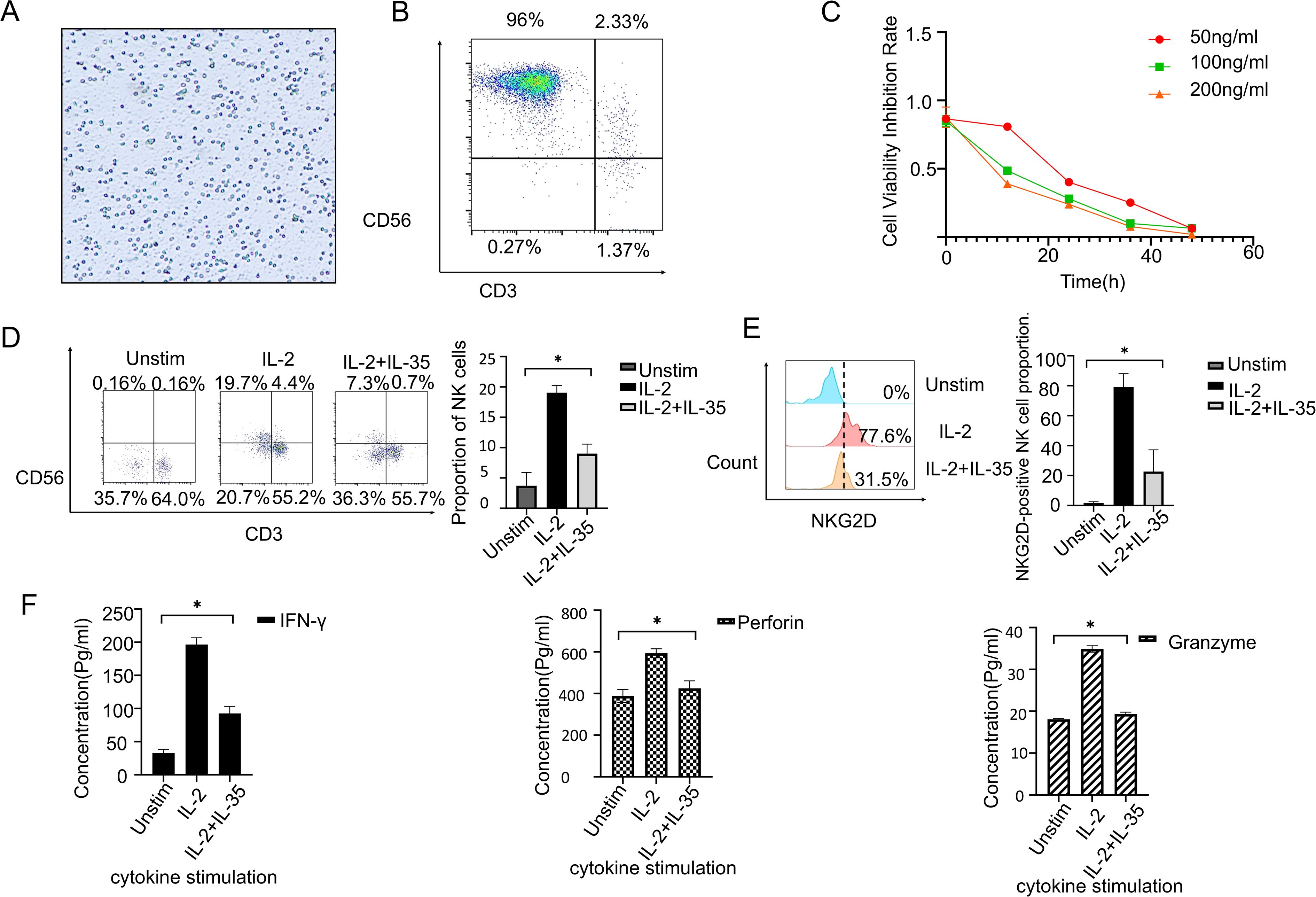
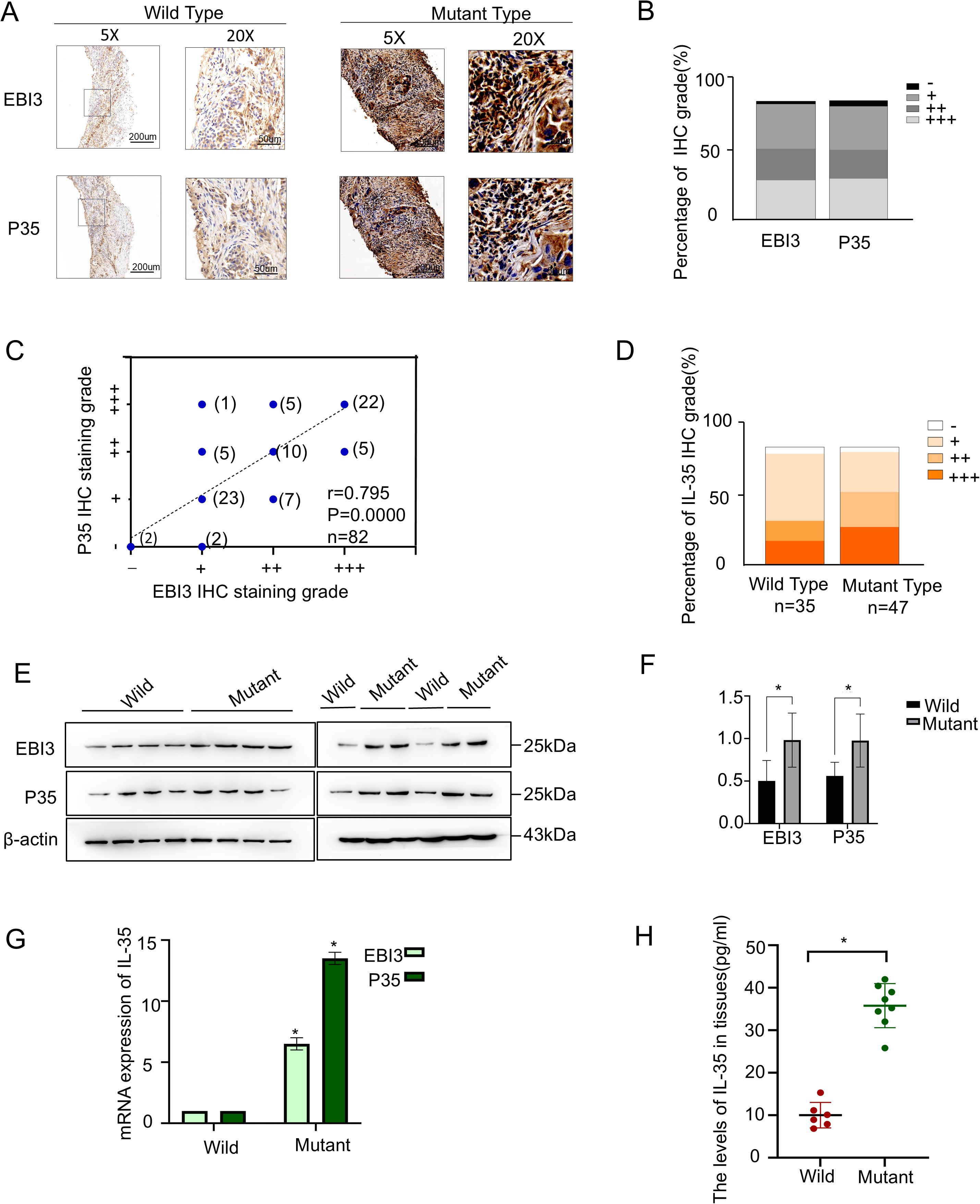
Background: Interleukin-35 (IL-35), a member of the IL-12 family composed of EBI3 and p35 subunits, is implicated in tumor immune evasion. This study investigates its expression and immunosuppressive role in EGFR-mutant non-small cell lung cancer (NSCLC), focusing on natural killer (NK) cells. Methods: IL-35 expression was assessed in 82 NSCLC tissues (47 EGFR-mutant, 35 wild-type) via immunohistochemistry. ELISA, Western blot, and PCR validated findings in fresh tissues. NK-cell infiltration was quantified as NKp46⁺ cells among CD45⁺ cells. The functional impact of IL-35 on healthy donor-derived NK cells was evaluated using proliferation, flow cytometry, cytokine ELISA, and cytotoxicity assays. In vivo studies utilized H1975 and PC-9 xenograft models. Results: IL-35 was significantly overexpressed in EGFR-mutant NSCLC tissues, correlating with larger tumor size and EGFR mutation status. High IL-35 expression was associated with poorer patient prognosis. A significant inverse correlation was found between IL-35 expression and NKp46⁺ cell density. In vitro, IL-35 suppressed NK cell function, reducing the proportion of CD3⁻CD56⁺ cells, NKG2D expression, and secretion of IFN-γ, perforin, and granzyme B. Conditioned medium from IL-35-treated NK cells enhanced the proliferation, invasion, and migration of NSCLC cells. In vivo, IL-35 promoted tumor growth in xenograft models, while IL-35 neutralization suppressed it and increased NK cell infiltration. Conclusion: IL-35 is upregulated in EGFR-mutant NSCLC and contributes to immune suppression by directly impairing NK cell activity. Targeting the IL-35 pathway represents a promising therapeutic strategy to restore NK cell function and anti-tumor immunity in this setting.
Keywords: IL-35, EGFR mutation, NSCLC, NK cells, immune suppression, Cytokines
Received: 26 Aug 2025; Accepted: 30 Oct 2025.
Copyright: © 2025 Li, Zhang, Zhang, Wang, Yang, Zhou, Wang and Zhang. This is an open-access article distributed under the terms of the Creative Commons Attribution License (CC BY). The use, distribution or reproduction in other forums is permitted, provided the original author(s) or licensor are credited and that the original publication in this journal is cited, in accordance with accepted academic practice. No use, distribution or reproduction is permitted which does not comply with these terms.
* Correspondence: Yan  Zhang, zhangyan20250819@163.com
Disclaimer: All claims expressed in this article are solely those of the authors and do not necessarily represent those of their affiliated organizations, or those of the publisher, the editors and the reviewers. Any product that may be evaluated in this article or claim that may be made by its manufacturer is not guaranteed or endorsed by the publisher.
