ORIGINAL RESEARCH article
Front. Oncol.
Sec. Head and Neck Cancer
M1 macrophage-derived exosomal miR-20b promotes radiosensitization via CCND1 in HPV+ 1 HNSCC
Provisionally accepted- 1First Affiliated Hospital of Harbin Medical University, Harbin, China
- 2Shenzhen Third People's Hospital, Shenzhen, China
- 3Harbin Medical University, Harbin, China
Select one of your emails
You have multiple emails registered with Frontiers:
Notify me on publication
Please enter your email address:
If you already have an account, please login
You don't have a Frontiers account ? You can register here
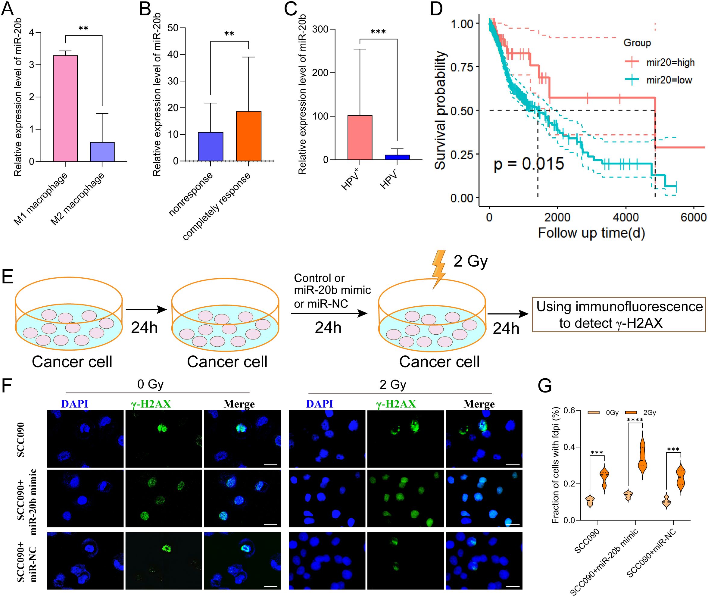
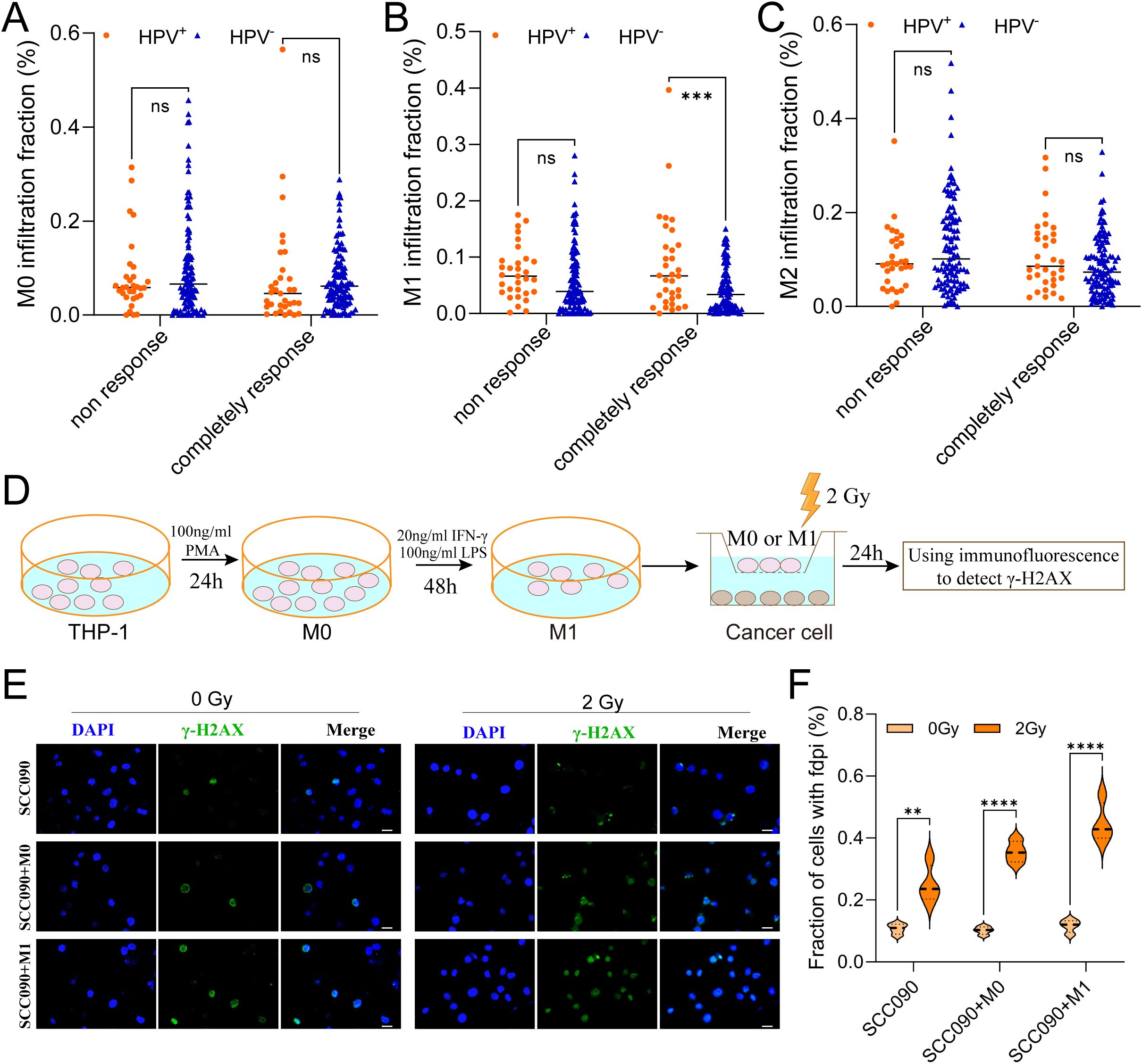
Background: Human papillomavirus (HPV) is a significant risk factor for head and neck squamous cell 13 carcinoma (HNSCC). HPV positive (HPV+) HNSCC is more sensitive to radiotherapy and has a better 14 prognosis than HPV negative (HPV-) HNSCC. M1 macrophages not only enhance the radiosensitivity of 15 HPV+ HNSCC, but the M1 macrophages derived exosmoes (M1 exos) also possess anti-tumor activity. 16 However, the role of M1 exos in the radiosensitivity of HNSCC remains unclear. 17 Materials and Methods: HPV status and macrophage infiltration levels in 25 HNSCC tissues were 18 evaluated by immunohistochemistry (IHC). M1 macrophages were induced and cultured in vitro, and 19 exosomes were extracted through differential ultracentrifugation. The effect of M1 exos on the radiosensitivity 20 of HPV+ HNSCC was assessed via an in vitro co-culture system. The expression level of γ-H2AX was 21 assessed by immunofluorescence. The levels of miR-20b in HNSCC were ananlyzed using multicenter data 22 (from TCGA and GEO databases), along with their correlation to radiosensitivity and prognosis. Cellular 23 experiments demonstrated that overexpressing miR-20b significantly enhanced radiosensitivity in HPV+ 24 HNSCC. Bioinformatic and experimental validation identified CCND1 as a target of miR-20b. 25 Results: In HPV+ HNSCC, M1 macrophages were highly infiltrated and played a crucial role in 26 improving the therapeutic effect of HPV+ HNSCC. M1 exos infiltrated HPV+ HNSCC, increasing their 27 sensitivity to radiation. Meanwhile, M1 macrophages exhibited higher miR-20b levels than M2 macrophages, 28 and the radiosensitivity of HPV+ HNSCC was significantly increased by transfecting them with a miR-20b 29 mimic. Functional analysis of target genes, CCND1 as a key gene through which miR-20b enhanced 30 radiosensitivity in HPV+ HNSCC. 31 Conclusion: In this study, our results suggest that M1 exos, enriched with miR-20b, regulate the DNA 32 damage repair pathway in tumor cells by targeting CCND1, enhancing the radiosensitivity of HPV+ HNSCC.
Keywords: HPV, HNSCC, exosome, miR-20b, Radiotherapy
Received: 27 Aug 2025; Accepted: 12 Nov 2025.
Copyright: © 2025 Huan, Zhang, Liu, Gong, Duan, Liu, Tong, Li, Pan and Wei. This is an open-access article distributed under the terms of the Creative Commons Attribution License (CC BY). The use, distribution or reproduction in other forums is permitted, provided the original author(s) or licensor are credited and that the original publication in this journal is cited, in accordance with accepted academic practice. No use, distribution or reproduction is permitted which does not comply with these terms.
* Correspondence:
Shuang Pan, panshuang@hrbmu.edu.cn
Lanlan Wei, weilanlan_1119@163.com
Disclaimer: All claims expressed in this article are solely those of the authors and do not necessarily represent those of their affiliated organizations, or those of the publisher, the editors and the reviewers. Any product that may be evaluated in this article or claim that may be made by its manufacturer is not guaranteed or endorsed by the publisher.
