ORIGINAL RESEARCH article
Front. Oncol.
Sec. Breast Cancer
This article is part of the Research TopicEpigenomics and Metabolomics: Pioneering New Frontiers in Breast Cancer Research and TreatmentView all 5 articles
Aberrant Sialic Acid Metabolism Promotes Metabolic Reprogramming and Metastasis in Breast Cancer
Provisionally accepted- 1Shanghai Clinical Research and Trial Center, Shanghai, China
- 2Shandong Second Medical University, Weifang, China
- 3East Hospital Affiliated to Tongji University, shanghai, China
Select one of your emails
You have multiple emails registered with Frontiers:
Notify me on publication
Please enter your email address:
If you already have an account, please login
You don't have a Frontiers account ? You can register here
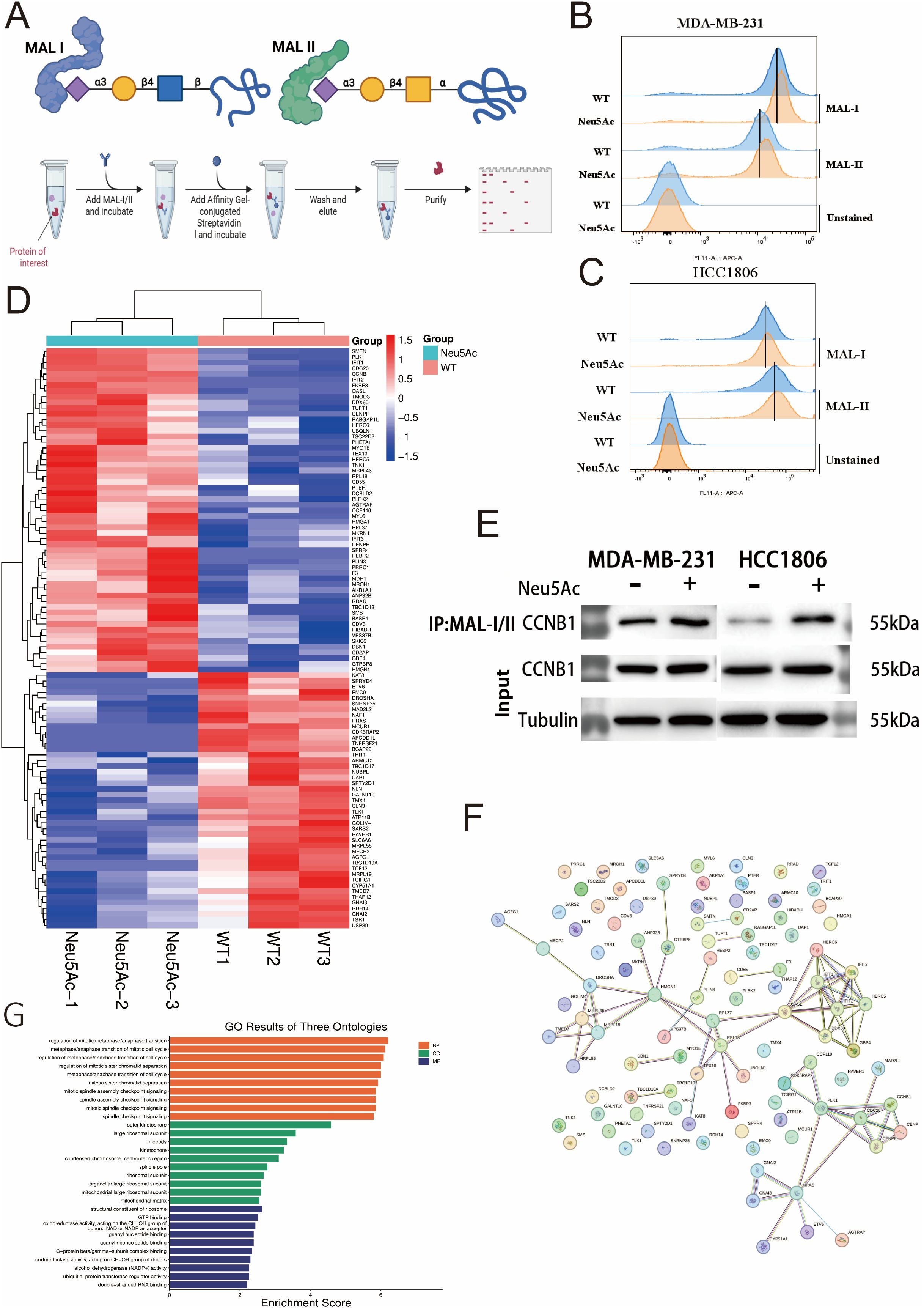
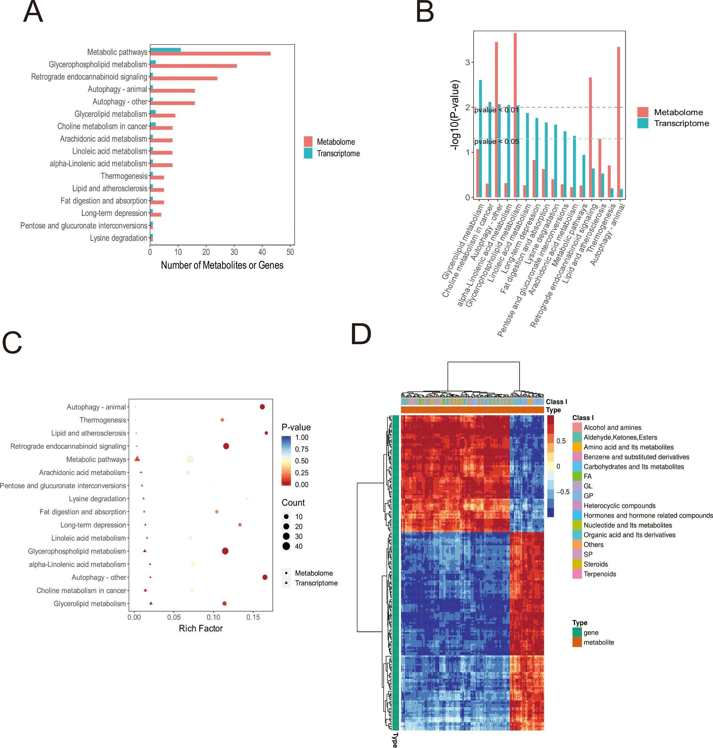
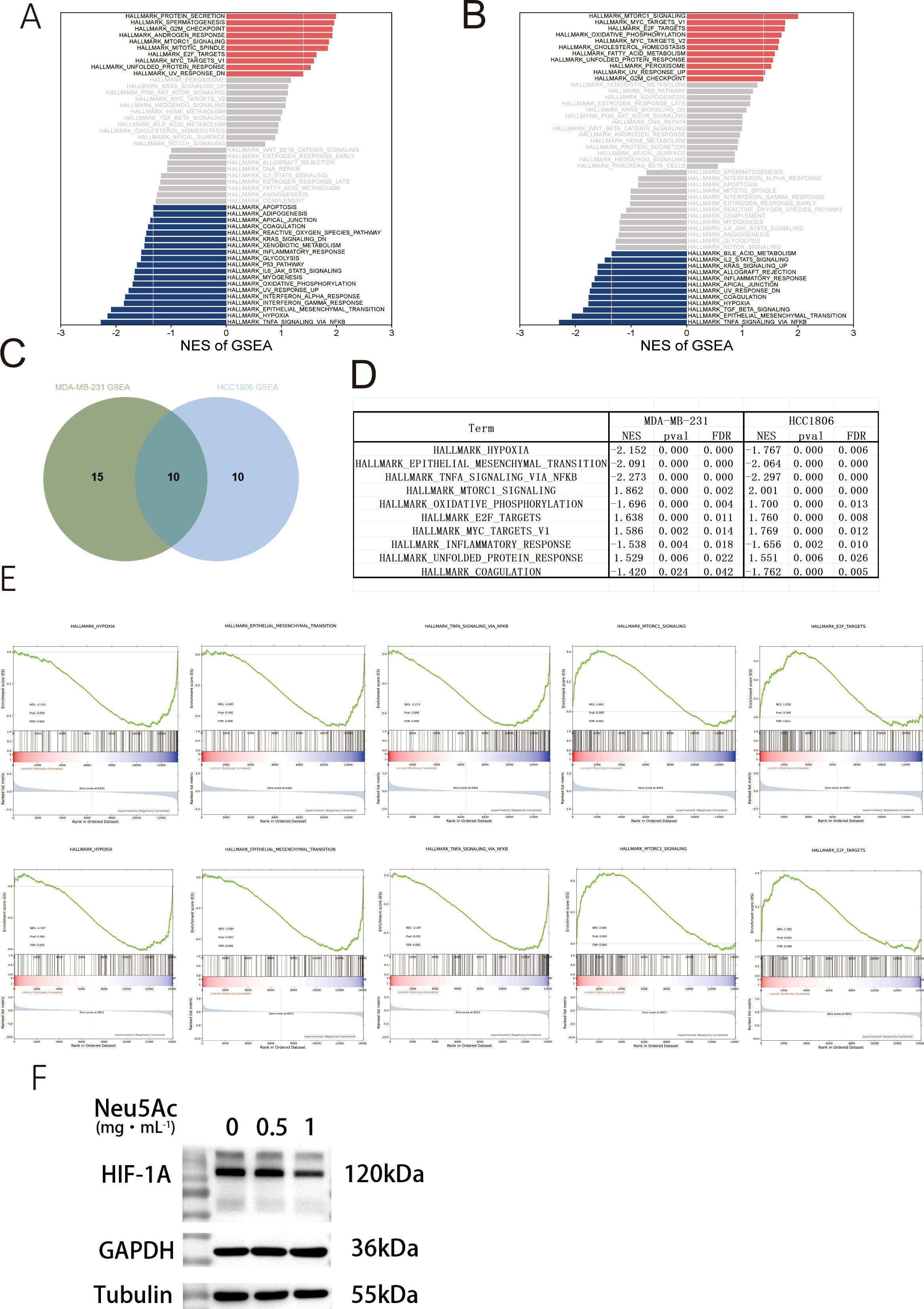
Background Dysregulated tumour metabolism is increasingly recognised as a central driver of malignant phenotypes. Against this background, the aberrant metabolism of N-acetylneuraminic acid (Neu5Ac), a core constituent of the sialic acid family, and its impact on breast cancer progression is now receiving significant research attention. Methods The purpose of this study is to employ metabolomic approaches to analyze and interpret differences in metabolite profiles connected to breast cancer. Following this, a comprehensive multi-omics analysis will be employed to reveal the differences at transcriptional and metabolic levels in cells after the addition of external sialic acid. Finally, modification proteomics will be applied to recognize and characterize proteins that have different sialylation patterns. Results Cells treated with sialic acid showed improved motility, underwent metabolic reprogramming, and experienced a significant rise in the sialylation levels of key proteins. Conclusion This study collectively elucidates the role of Neu5Ac metabolism in promoting breast cancer invasion and metastasis through the remodeling of lipid metabolic pathways and alterations in protein sialylation. The findings present novel evidence supporting the targeting of sialic acid metabolism and its modifications as potential therapeutic strategies for inhibiting tumor progression. Clinical trial number Not applicable.
Keywords: breast cancer, sialylation, metabolic reprogramming, metastasis, Neu5Ac
Received: 03 Sep 2025; Accepted: 29 Oct 2025.
Copyright: © 2025 Yang, Li, Wang, Xiong, Zhang, Man, Dong and Fu. This is an open-access article distributed under the terms of the Creative Commons Attribution License (CC BY). The use, distribution or reproduction in other forums is permitted, provided the original author(s) or licensor are credited and that the original publication in this journal is cited, in accordance with accepted academic practice. No use, distribution or reproduction is permitted which does not comply with these terms.
* Correspondence: 
Chunyan  Dong, 13370029736@163.com
Li  Fu, fuli@shanghaitech.edu.cn
Disclaimer: All claims expressed in this article are solely those of the authors and do not necessarily represent those of their affiliated organizations, or those of the publisher, the editors and the reviewers. Any product that may be evaluated in this article or claim that may be made by its manufacturer is not guaranteed or endorsed by the publisher.
