ORIGINAL RESEARCH article
Front. Oncol.
Sec. Cancer Immunity and Immunotherapy
This article is part of the Research TopicTumor-Associated Macrophages and Tumor-Infiltrating Lymphocytes in the Tumor MicroenvironmentView all 12 articles
The CD300c antibody CL7 suppresses tumor growth by regulating the tumor microenvironment in non-small cell lung carcinoma
Provisionally accepted- 1Kyung Hee University, Seoul, Republic of Korea
- 2CentricsBio Inc., Seoul, Republic of Korea
Select one of your emails
You have multiple emails registered with Frontiers:
Notify me on publication
Please enter your email address:
If you already have an account, please login
You don't have a Frontiers account ? You can register here
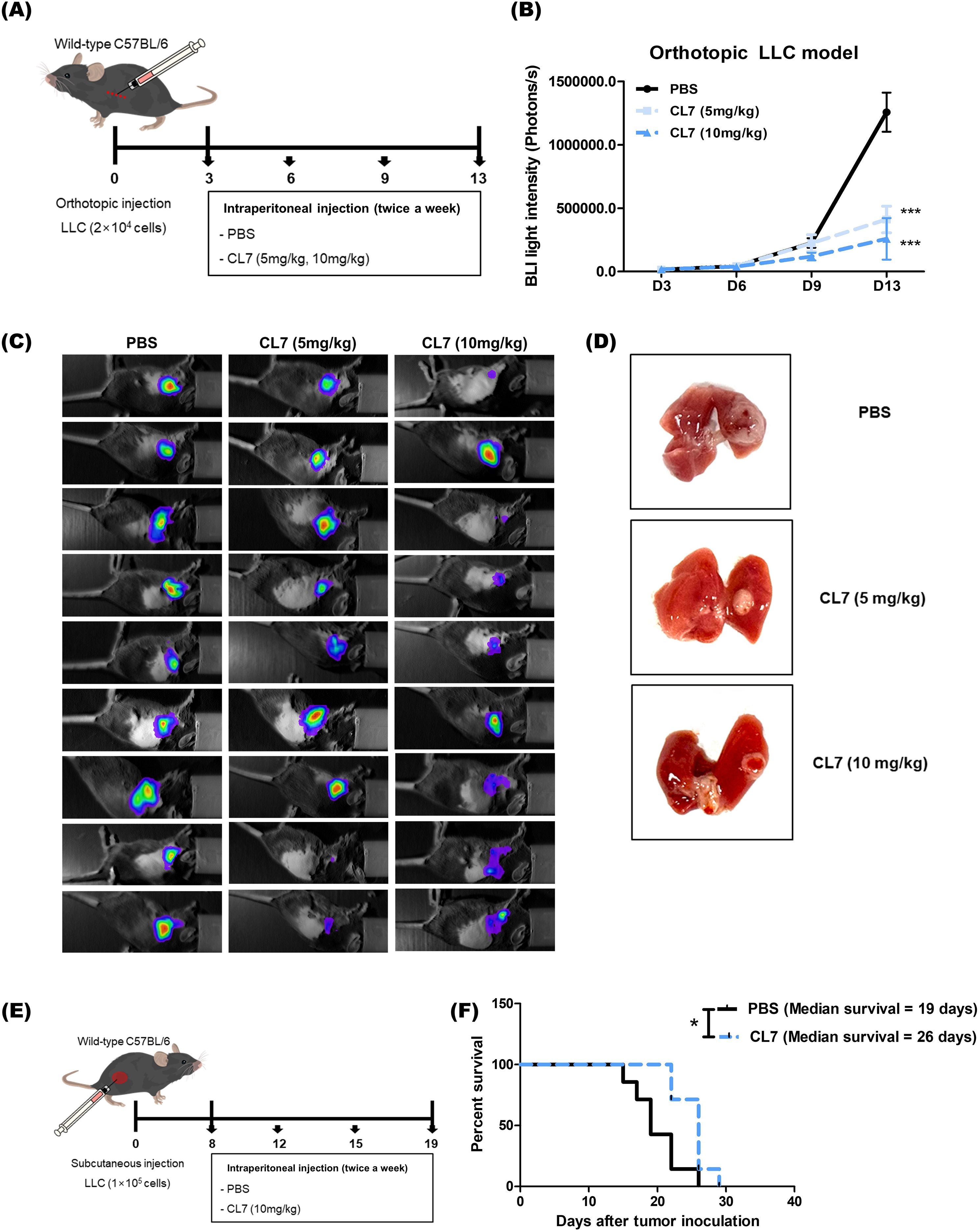
Despite advances in therapy, non-small cell lung cancer (NSCLC) continues to rank among the deadliest cancers worldwide. Targeting immunosuppressive components within the tumor microenvironment (TME) has emerged as a promising therapeutic strategy. Unlike M1 tumor-associated macrophages (TAMs), M2-like TAMs contribute to NSCLC progression by promoting an immunosuppressive tumor microenvironment (TME), highlighting the need for tumor microenvironment remodeling. CL7, a monoclonal antibody that targets the activating receptor CD300c on human monocytes and macrophages, was selected as a therapeutic candidate because CD300c engagement triggers MAPK and NF-κB signaling pathways, promoting M1 macrophage polarization and antitumor immune activation. To evaluate the therapeutic potential of CL7, we established an orthotopic NSCLC model by inoculating LLC-luc cells into the left lung of mice. We administered CL7 intraperitoneally at doses of 5 or 10 mg/kg twice a week. Only representative data from the 10 mg/kg CL7 group are shown to maintain consistency with subsequent analyses (flow cytometry, RT-qPCR, and IHC). Tumor growth was significantly suppressed in the CL7-treated group compared to the PBS control group. CL7 treatment also modulated the tumor microenvironment by increasing the population of M1 macrophages and CD8+ T cells, while decreasing the population of regulatory T cells. Our findings suggest that CL7 exerts antitumor effects in NSCLC by reprogramming the immunosuppressive landscape of the TME and enhancing antitumor immunity.
Keywords: Non-small cell lung carcinoma, CD300c, CL7, tumor-associated macrophage, Tumor Microenvironment, Immunotherapy
Received: 04 Sep 2025; Accepted: 07 Nov 2025.
Copyright: © 2025 Bae, Kim, Han, Lee, Park and Jeon. This is an open-access article distributed under the terms of the Creative Commons Attribution License (CC BY). The use, distribution or reproduction in other forums is permitted, provided the original author(s) or licensor are credited and that the original publication in this journal is cited, in accordance with accepted academic practice. No use, distribution or reproduction is permitted which does not comply with these terms.
* Correspondence: Hyunsu Bae, hbae@khu.ac.kr
Disclaimer: All claims expressed in this article are solely those of the authors and do not necessarily represent those of their affiliated organizations, or those of the publisher, the editors and the reviewers. Any product that may be evaluated in this article or claim that may be made by its manufacturer is not guaranteed or endorsed by the publisher.
