ORIGINAL RESEARCH article
Front. Oncol.
Sec. Cancer Genetics
Developing a Prognostic Stratification Model Based on Glutathione Metabolism in Thyroid Cancer and Validating RRM2's Tumor‑Promoting Role
Provisionally accepted- 1Fujian Medical University Union Hospital, Fuzhou, China
- 2The First Affiliated Hospital of Zhengzhou University, Zhengzhou, China
Select one of your emails
You have multiple emails registered with Frontiers:
Notify me on publication
Please enter your email address:
If you already have an account, please login
You don't have a Frontiers account ? You can register here
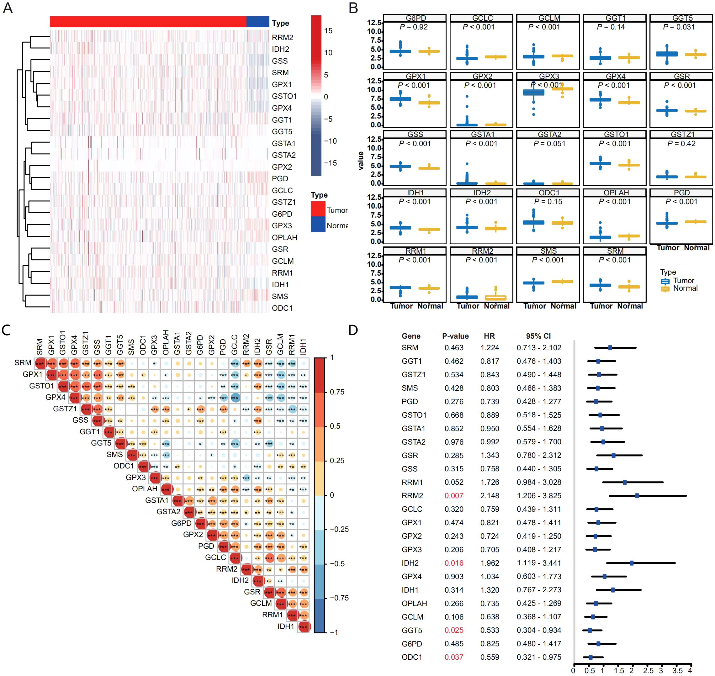
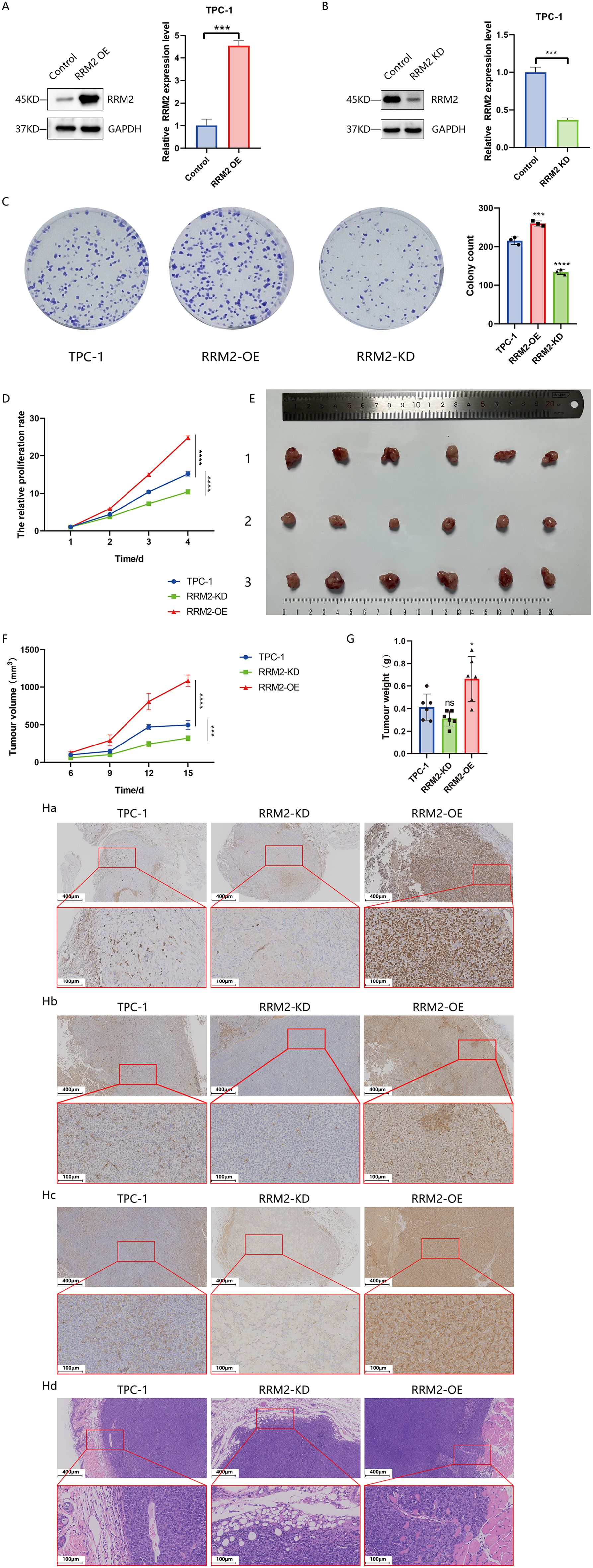
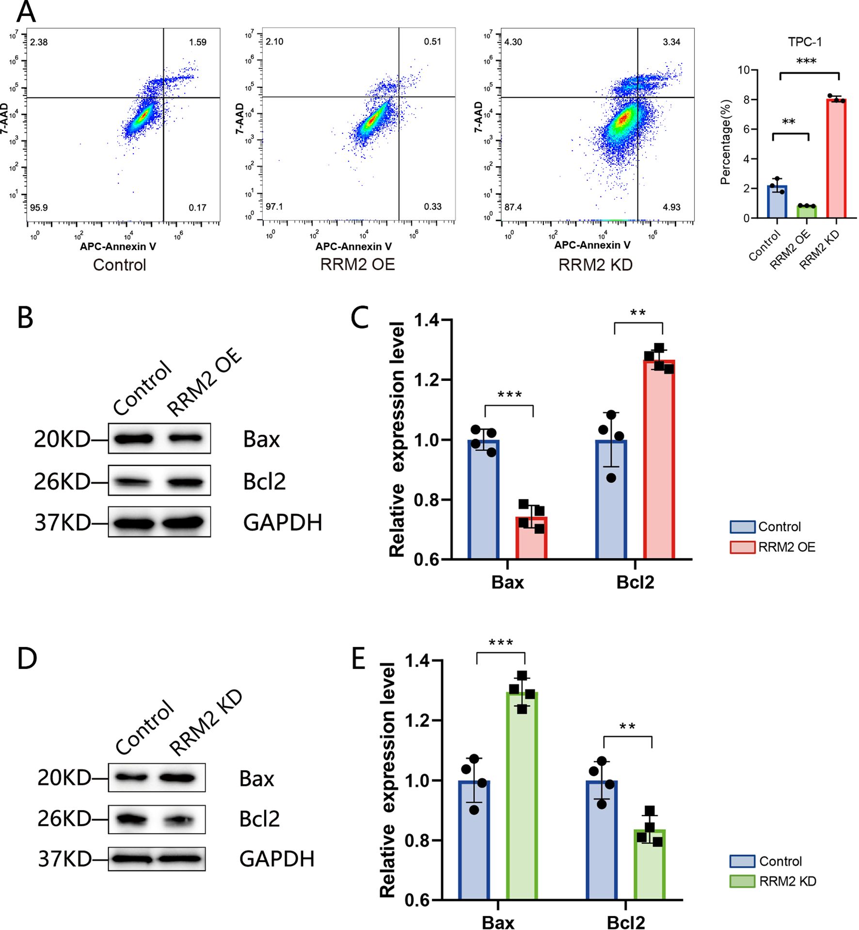
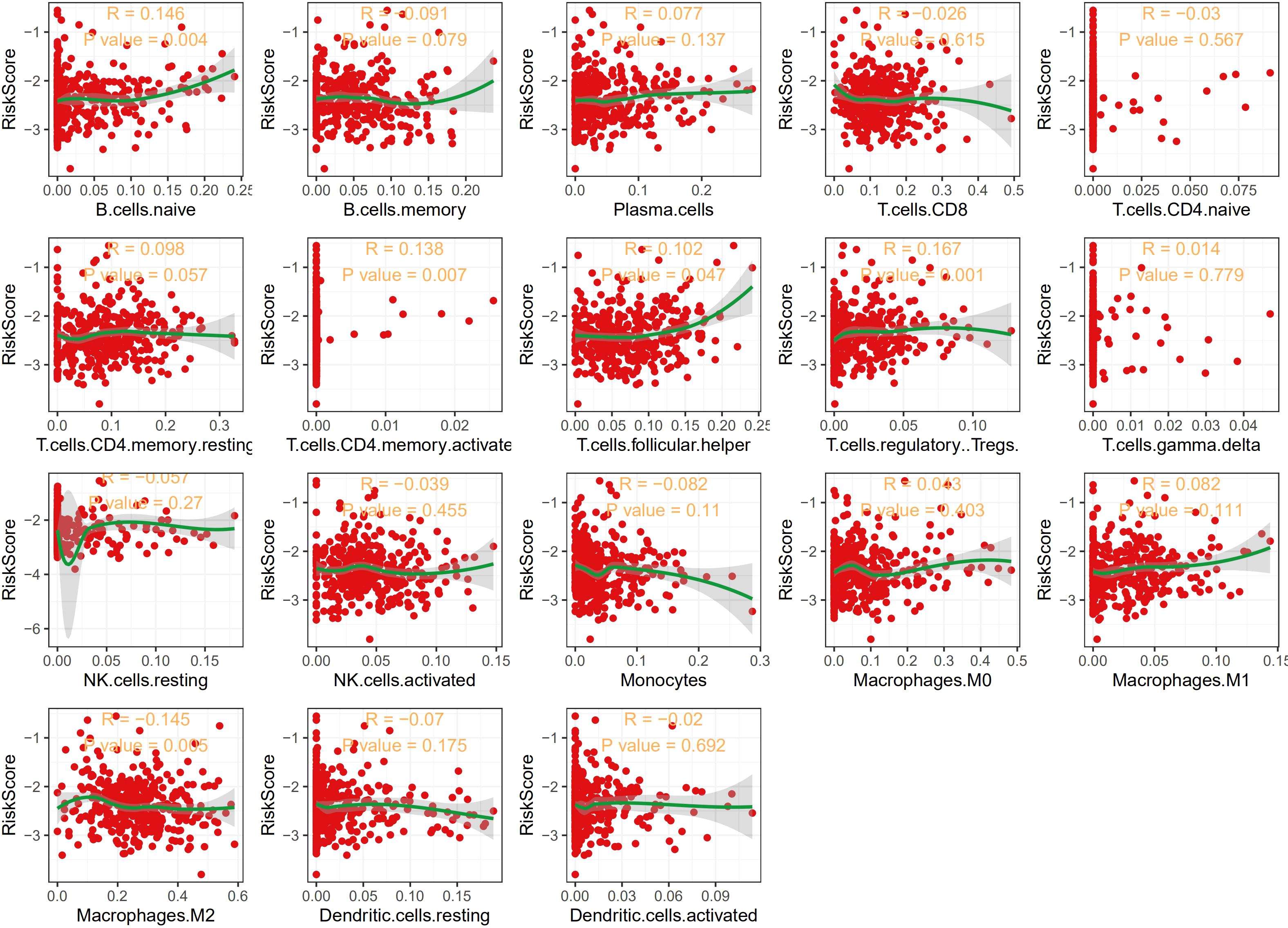
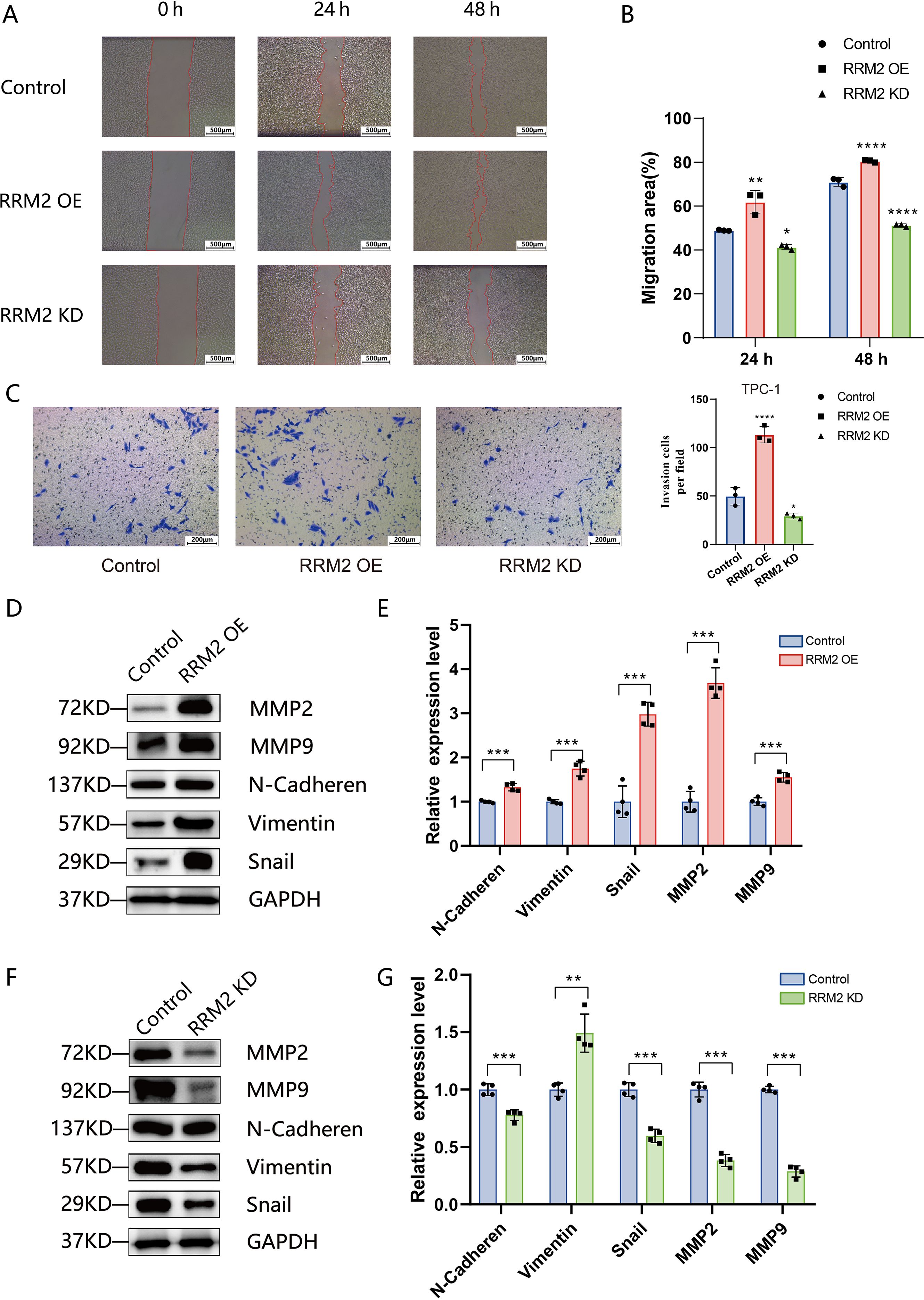
Glutathione (GSH), the most abundant antioxidant in cells, acts as free radical scavenger and detoxifying agent. Elevation of GSH metabolism protects tumor from damage of oxidant and even promotes tumor progression. However, the clinical value of GSH metabolism in thyroid cancer (THCA) remained largely unknown. In a large TCGA cohort of 510 THCA patients, we observed that the majority of enzymes involved in GSH metabolism were upregulated in tumor tissues, and that RRM2 expression level was inversely associated with disease-free survival (DFS). To expand the application of the GSH metabolism related enzymes in prognostic prediction, we for the first time built a risk stratification model based on the GSH metabolism related enzymes via LASSO Cox regression algorithm and validated its prediction performance. Patients were categorized into high-and low-risk groups according to the median of risk score. As supposed, high-risk patients suffered from dismal DFS. The key molecule in this process, RRM2, was screened by correlation analysis,and it was experimentally confirmed that the abnormally high expression of RRM2, which acts as a pro-carcinogenic molecule, enhances the proliferation, invasion, and migration of THCA cells in vitro and in vivo.
Keywords: Glutathione metabolism, thyroid cancer, RRM2, Prognostic risk stratification modeling, LASSO-penalized Cox regression
Received: 11 Sep 2025; Accepted: 27 Oct 2025.
Copyright: © 2025 Ao, Liu, Detao and Zhao. This is an open-access article distributed under the terms of the Creative Commons Attribution License (CC BY). The use, distribution or reproduction in other forums is permitted, provided the original author(s) or licensor are credited and that the original publication in this journal is cited, in accordance with accepted academic practice. No use, distribution or reproduction is permitted which does not comply with these terms.
* Correspondence:
Yin Detao, detaoyin@zzu.edu.cn
WenXin Zhao, zhaowx@fjmu.edu.cn
Disclaimer: All claims expressed in this article are solely those of the authors and do not necessarily represent those of their affiliated organizations, or those of the publisher, the editors and the reviewers. Any product that may be evaluated in this article or claim that may be made by its manufacturer is not guaranteed or endorsed by the publisher.
