ORIGINAL RESEARCH article
Front. Oncol.
Sec. Cancer Molecular Targets and Therapeutics
This article is part of the Research TopicPrecision Targeting in Cancer: Biomarker Discovery, AI-Guided Diagnostics, and Translational TherapeuticsView all articles
Mechanistic Insights into GPAA1-Mediated Cold Tumor Phenotype and Immune Evasion in Colorectal Cancer: Integrative Multi-Omics Analysis and Experimental Validation
Provisionally accepted- 1Zhejiang University School of Medicine Sir Run Run Shaw Hospital, Hangzhou, China
- 2Department of Clinical Laboratory, Sir Run Run Shaw Hospital, School of Medicine, Zhejiang University,, Hangzhou, China
Select one of your emails
You have multiple emails registered with Frontiers:
Notify me on publication
Please enter your email address:
If you already have an account, please login
You don't have a Frontiers account ? You can register here
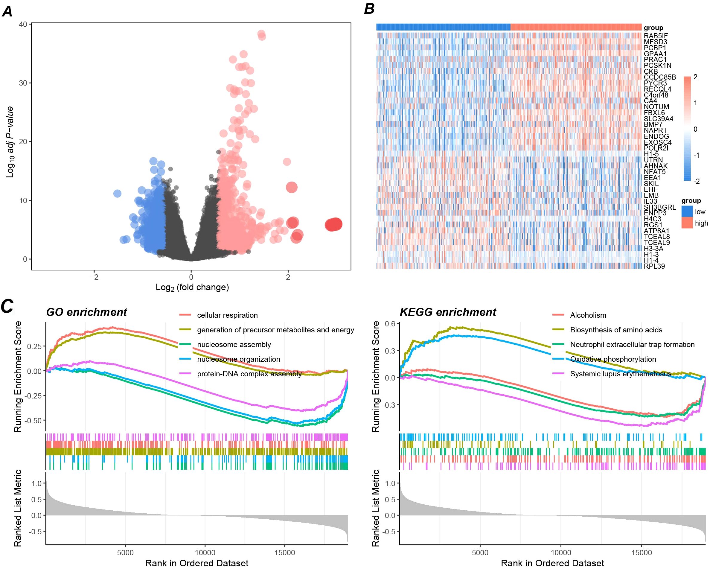
Background: Glycosylphosphatidylinositol(GPI) Anchor Attachment Protein 1 (GPAA1) plays a critical role in GPI-anchor biosynthesis, yet its pan-cancer expression patterns and functional significance in Colorectal Cancer(CRC) remain unclear. Methods: We integrated multi-omics data (TCGA, GTEx, GEO, HPA) to analyze GPAA1 expression, immune infiltration, and genomic instability in CRC. Single-cell/spatial transcriptomics and functional assays (proliferation, migration, invasion) were performed to validate findings. Results: GPAA1 was significantly overexpressed in CRC (mRNA and protein, p < 0.05) and associated with poor prognosis. High GPAA1 correlated with genomic instability (aneuploidy, HRD) and an immune-cold phenotype (reduced CD8+ T cells, increased M2 macrophages). Functional assays confirmed GPAA1 promotes CRC aggressiveness. Conclusion: GPAA1 drives CRC progression via genomic instability and immunosuppression, serving as a prognostic biomarker and potential therapeutic target.
Keywords: GPAA1, colorectal cancer, COLD TUMOR, Immune Evasion, Tumor Microenvironment
Received: 08 Sep 2025; Accepted: 10 Nov 2025.
Copyright: © 2025 Zhu, Zhu, Cai and Fan. This is an open-access article distributed under the terms of the Creative Commons Attribution License (CC BY). The use, distribution or reproduction in other forums is permitted, provided the original author(s) or licensor are credited and that the original publication in this journal is cited, in accordance with accepted academic practice. No use, distribution or reproduction is permitted which does not comply with these terms.
* Correspondence: Hancheng Fan, fhc@srrsh.com
Disclaimer: All claims expressed in this article are solely those of the authors and do not necessarily represent those of their affiliated organizations, or those of the publisher, the editors and the reviewers. Any product that may be evaluated in this article or claim that may be made by its manufacturer is not guaranteed or endorsed by the publisher.
