BRIEF RESEARCH REPORT article
Front. Oncol.
Sec. Hematologic Malignancies
This article is part of the Research TopicMyelodysplastic Neoplasm and Acute Myeloid Leukemia: Multi-Omics Approaches and Precision MedicineView all 9 articles
Integrated Circle-Seq with RNA-Seq to Decipher the Quantity, Localization, and Functional Features of eccDNA in AML
Provisionally accepted- 1The First Affiliated Hospital of Soochow University, Suzhou, China
- 2Cyrus Tang Hematology Center, Soochow University, Suzhou, China
- 3The 989th Hospital of the PLA Joint Logistic Support Force Department of Pathology, Luoyang, China
Select one of your emails
You have multiple emails registered with Frontiers:
Notify me on publication
Please enter your email address:
If you already have an account, please login
You don't have a Frontiers account ? You can register here
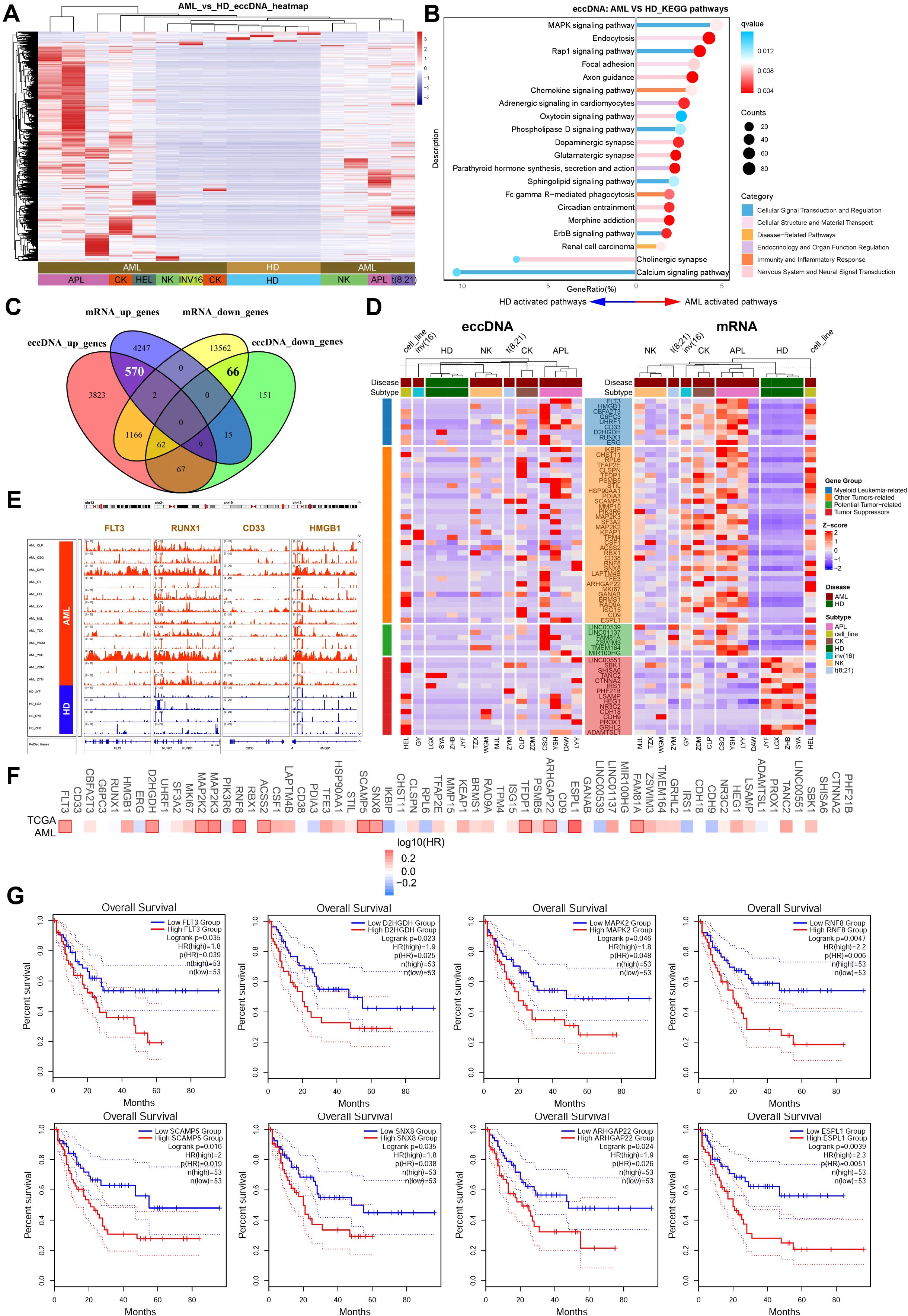
Abstract 1 2 Background: Extrachromosomal circular DNA (eccDNA) plays critical 3 roles in cancer, yet its landscape in acute myeloid leukemia (AML) 4 remains unexplored. Methods: We used Circle-Seq and RNA-Seq to 5 characterize eccDNA in 12 AML patients and 4 healthy controls. Results: 6 AML cells showed significantly increased eccDNA counts and gene 7 involvement versus healthy controls, with distinct size peaks at 202 and 8 368 bp. EccDNAs localized non-randomly to chromosomes 1, 2, and 9 10–19, enriching near transcription start sites and regulatory regions. 10 Functional analysis revealed activation of oncogenic pathways (eg. 11 MAPK, ErbB signaling) in AML-associated eccDNA. Integrative 12 analysis identified 570 genes upregulated at both eccDNA and mRNA 13 levels, including myeloid leukemia-related genes (eg. FLT3, RUNX1, and 14 CD33) and oncogenes. Prognostic analysis showed high expression of 15 these genes correlated with poor outcomes in AML. Conclusions: This 16 study unveils the eccDNA landscape in AML by direct Circle-Seq, 17 linking its accumulation to transcriptional dysregulation and 18 leukemogenesis, and highlights eccDNA as a potential biomarker and 19 therapeutic target.
Keywords: Circle-seq, AML, RNA-Seq, eccDNA, prognosis
Received: 09 Sep 2025; Accepted: 24 Oct 2025.
Copyright: © 2025 Gao, Lu, Li, Ruan, Zeng and Chen. This is an open-access article distributed under the terms of the Creative Commons Attribution License (CC BY). The use, distribution or reproduction in other forums is permitted, provided the original author(s) or licensor are credited and that the original publication in this journal is cited, in accordance with accepted academic practice. No use, distribution or reproduction is permitted which does not comply with these terms.
* Correspondence: Suning Chen, chensuning@suda.edu.cn
Disclaimer: All claims expressed in this article are solely those of the authors and do not necessarily represent those of their affiliated organizations, or those of the publisher, the editors and the reviewers. Any product that may be evaluated in this article or claim that may be made by its manufacturer is not guaranteed or endorsed by the publisher.
