ORIGINAL RESEARCH article
Front. Oncol.
Sec. Skin Cancer
Mechanism of Action of Butein in Cutaneous Squamous Cell Carcinoma through Regulation of the TWEAK-FN14 Signaling Pathway
Provisionally accepted- 1山西中医药大学, 山西太原, China
- 2Shanxi Medical University, Taiyuan, China
- 3shanxi provincal people`s hospital, Taiyuan City, Shanxi Province, China
Select one of your emails
You have multiple emails registered with Frontiers:
Notify me on publication
Please enter your email address:
If you already have an account, please login
You don't have a Frontiers account ? You can register here
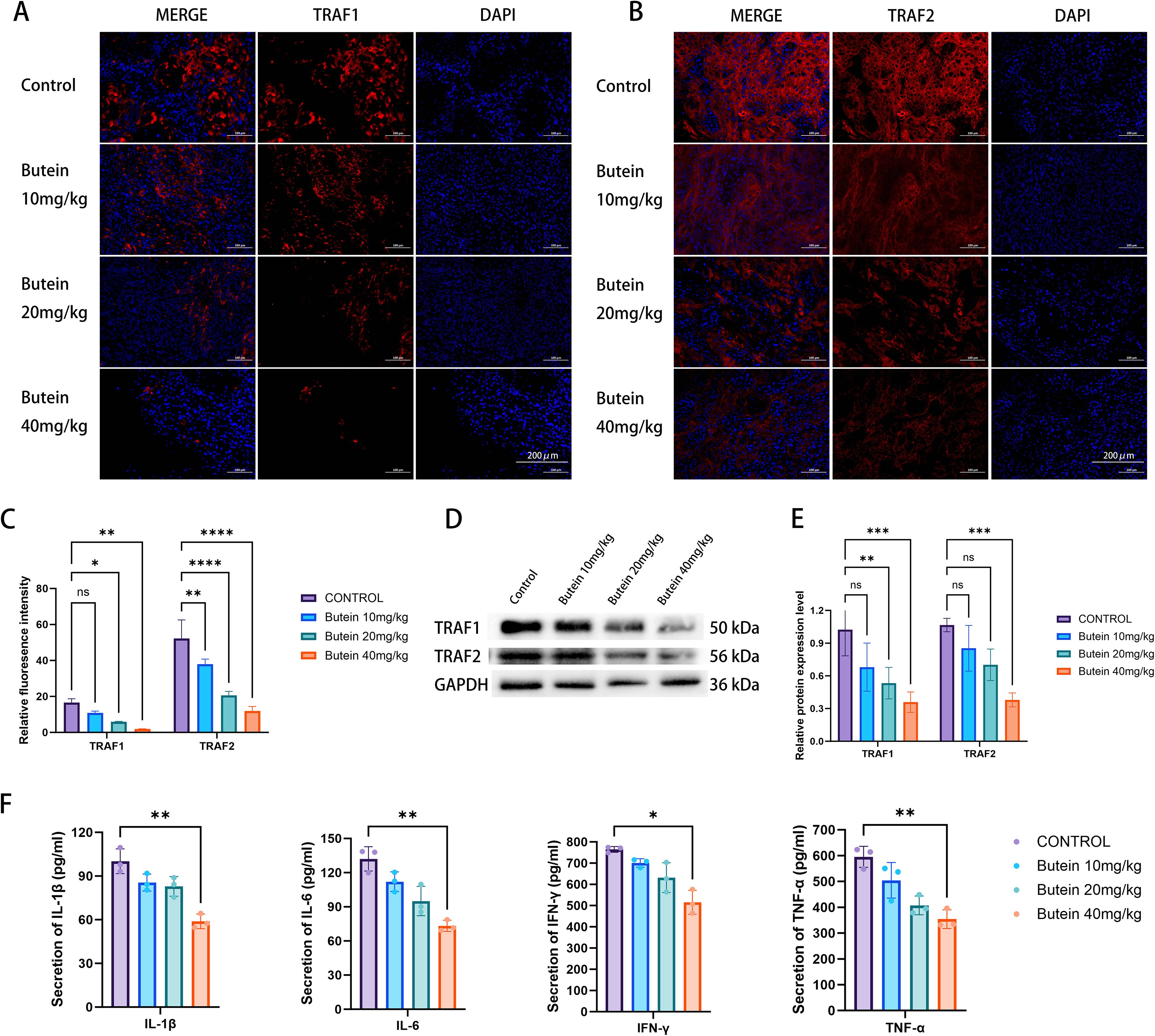
Background The incidence of cutaneous squamous cell carcinoma (cSCC) continues to rise, while current therapeutic approaches remain limited in efficacy for patients with advanced disease. The natural polyphenol Butein has demonstrated antitumor activity in various malignancies; however, its role and underlying mechanisms in cSCC remain unclear. Our previous study revealed that the TWEAK-FN14 axis promotes cSCC proliferation by activating the NF-κB and STAT3 pathways, whereas Butein can inhibit both pathways, suggesting that it may exert anti-cSCC effects by targeting the TWEAK-FN14 axis. Objective To investigate whether Butein affects cSCC growth by modulating the TWEAK-FN14 signaling pathway and its tumor microenvironment, and to elucidate the underlying molecular mechanisms. Results Molecular docking predicted that Butein exhibits strong binding affinity with TWEAK, FN14, cIAP1, and TRAF1/2 proteins, with binding energies ranging from −5.8 to −6.9 kcal/mol.In vitro experiments demonstrated that Butein inhibited the proliferation and migration of human cSCC cell line A431 with an IC₅ ₀ of 43 μM and induced dose-dependent apoptosis. In a nude mouse xenograft model, treatment with Butein at 10, 20, and 40 mg/kg reduced tumor volume by 39.21%, 63.44%, and 79.05%, respectively, without affecting body weight. Mechanistic studies revealed that Butein markedly downregulated the protein and mRNA expression of TWEAK, FN14, and TRAF1/2 in tumor tissue, and decreased serum levels of NF-κ B-related inflammatory factors, including IL-1β, IL-6, IFN-γ, and TNF-α. Conclusion Butein effectively suppresses cSCC growth by directly binding to and inhibiting key proteins in the TWEAK-FN14 signaling pathway, thereby coordinately modulating the downstream inflammatory microenvironment. This study provides mechanistic insights and experimental evidence supporting Butein as a potential therapeutic candidate for cSCC.
Keywords: Butein, Cutaneous squamous cell carcinoma, TWEAK-Fn14 signaling, Tumor Microenvironment, Anti-tumor mechanism
Received: 15 Oct 2025; Accepted: 25 Nov 2025.
Copyright: © 2025 Dong, ZHANG, LI, WANG, ZHANG, BAI, ZHENG and LIANG. This is an open-access article distributed under the terms of the Creative Commons Attribution License (CC BY). The use, distribution or reproduction in other forums is permitted, provided the original author(s) or licensor are credited and that the original publication in this journal is cited, in accordance with accepted academic practice. No use, distribution or reproduction is permitted which does not comply with these terms.
* Correspondence: LILI LIANG
Disclaimer: All claims expressed in this article are solely those of the authors and do not necessarily represent those of their affiliated organizations, or those of the publisher, the editors and the reviewers. Any product that may be evaluated in this article or claim that may be made by its manufacturer is not guaranteed or endorsed by the publisher.
