ORIGINAL RESEARCH article
Front. Pharmacol.
Sec. Renal Pharmacology
High glucose induced PLCG1 histone acetylation to promote ferroptosis by LAMP2A/ HSPA8 in model of Diabetic nephropathy
Provisionally accepted- 1Yantai Affiliated Hospital of Binzhou Medical University, Yantai, China
- 2Binzhou Medical University, Binzhou, China
Select one of your emails
You have multiple emails registered with Frontiers:
Notify me on publication
Please enter your email address:
If you already have an account, please login
You don't have a Frontiers account ? You can register here
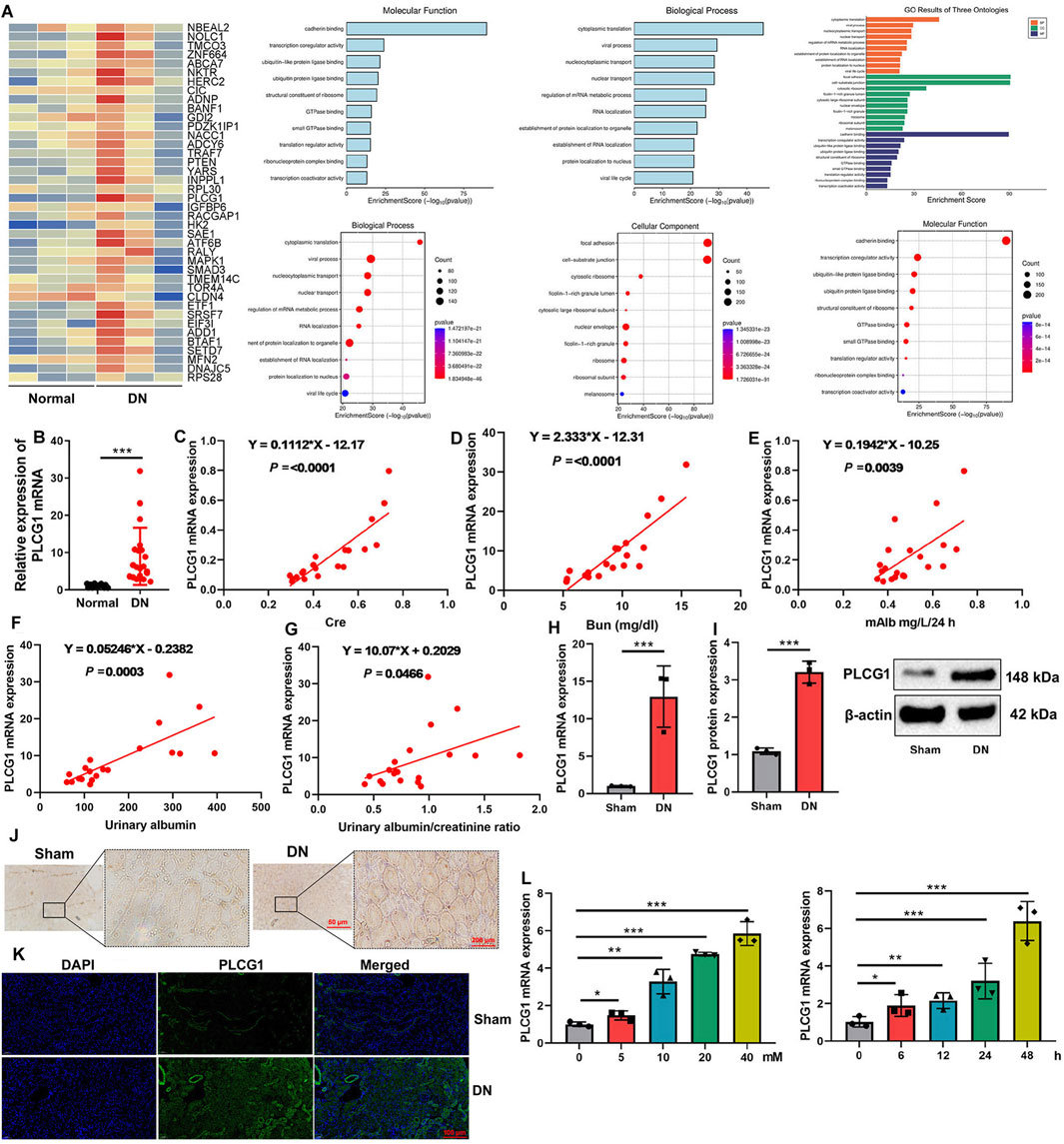
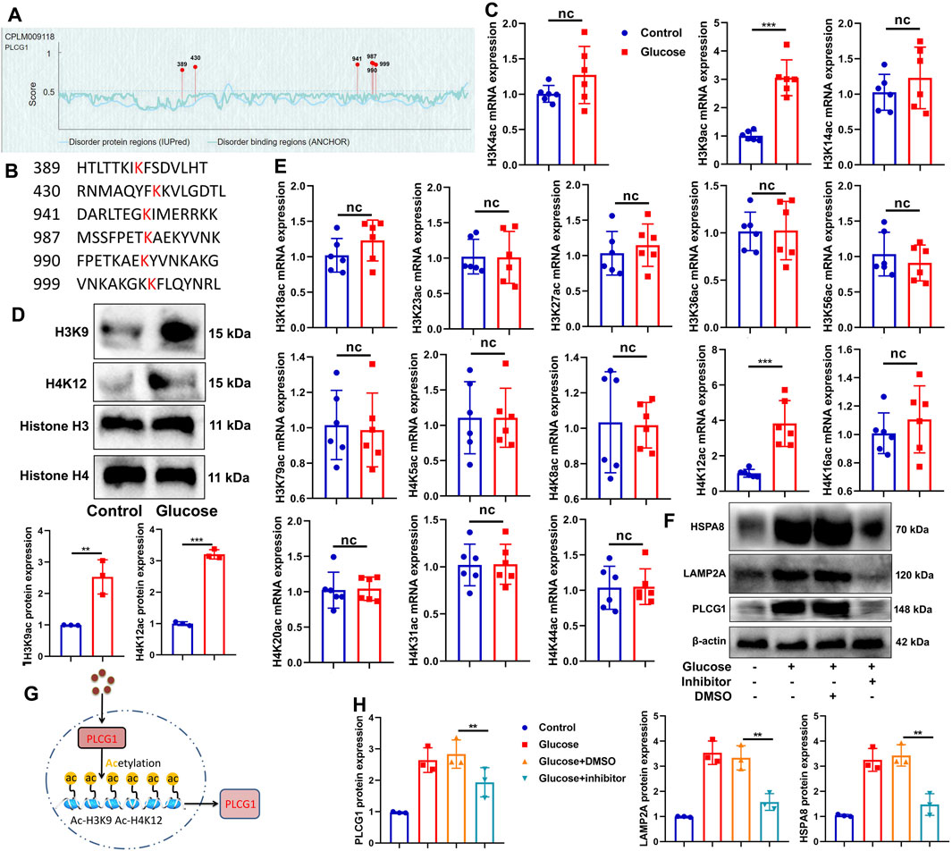
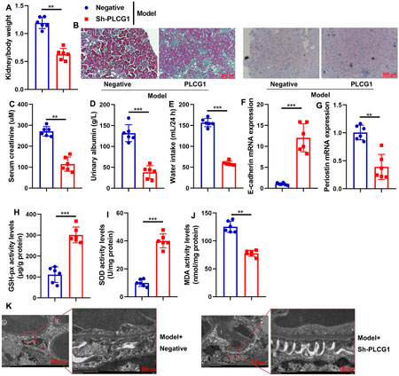
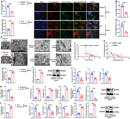
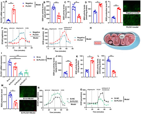
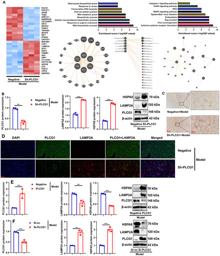
Diabetic nephropathy (DN) represents one of the most prevalent microvascular complications of diabetes mellitus. In the present study,the effects of PLCG1 DN, as well as its underlying molecular mechanisms associated with ferroptosis, were investigated. Single-cell RNA sequencing data and bioinformatic analyses were employed to support this experimental findings. For in vivo experiments, a DN model was established in C57BL/6 mice via streptozotocin injection. For in vitro investigations, NRK-52E cells were exposed to 20 mmol/L D-glucose to induce a DN-like cellular phenotype.. PLCG1 mRNA expression levels were up-regulation in DN patients, compared with normal group. Elevated serum PLCG1 mRNA expression in DN patients correlated with increased urinary creatinine (Cre), blood urea nitrogen (Bun) and 24 h urinary microalbuminuria (mAlb) levels. In the mouse model of DN and high glucose-induced NRK-52E, he mRNA and protein expression levels ofPLCG1 m in tissue were significantly upregulated. Single-cell analysis was further performed to detect PLCG1 expression in renal cells of the DN model. Additionally, high glucose exposure induced PLCG1 histone acetylation in the DN model. Sh-PLCG1 alleviated DN progression and reduced Oxidative stress in the mouse model. Mechanistically, PLCG1 increased mitochondria-dependent ferroptosis in the DN model. Furthermore, PLCG1 interlinked with LAMP2A and facilitated the ubiquitination of LAMP2A. Specifically, PLCG1 up-regulation enhanced K48-linked ubiquitination of LAMP2A protein in high glucose-induced NRK-52E cells. Ultimately, PLCG1 exerted an inhibitory effect on the LAMP2A/ HSPA8 Signaling Pathway in the DN model. Our study identifies PLCG1 as a novel regulatory target that exerts its effects by inhibiting the LAMP2A/HSPA8 signaling pathway. This inhibition promotes mitochondrial oxidative stress, which in turn enhances cellular ferroptosis and accelerates the progression of DN. Importantly, PLCG1 holds promise as a critical clinical biomarker for the diagnosis DN in the future. Furthermore, it may serve as a potential therapeutic target to mitigate glucose-induced ferroptosis, with implications for the management of not only DN but also other diabetes-related complications..
Keywords: diabetic nephropathy, PLCG1, histone acetylation, ferroptosis, Treatment
Received: 04 Jun 2025; Accepted: 24 Nov 2025.
Copyright: © 2025 Zhang, Wang, Xu, Jiang and Ge. This is an open-access article distributed under the terms of the Creative Commons Attribution License (CC BY). The use, distribution or reproduction in other forums is permitted, provided the original author(s) or licensor are credited and that the original publication in this journal is cited, in accordance with accepted academic practice. No use, distribution or reproduction is permitted which does not comply with these terms.
* Correspondence: Jun Ge
Disclaimer: All claims expressed in this article are solely those of the authors and do not necessarily represent those of their affiliated organizations, or those of the publisher, the editors and the reviewers. Any product that may be evaluated in this article or claim that may be made by its manufacturer is not guaranteed or endorsed by the publisher.
