ORIGINAL RESEARCH article
Front. Pharmacol.
Sec. Experimental Pharmacology and Drug Discovery
THBS1 as a Candidate Biomarker and Fibrotic Mediator in Radiation-induced liver injury: Insights from TMT-Labeled Quantitative Proteomics
Provisionally accepted- 1Graduate School, Dalian Medical University, Dalian 116044, Liaoning, China, Dalian, Liaoning, China
- 2General Hospital of Northern Theatre Command, Shenyang, China
- 3Liaoning Cancer Hospital and Institute, Shenyang, China
- 4China Medical University School and Hospital of Stomatology, Shenyang, China
Select one of your emails
You have multiple emails registered with Frontiers:
Notify me on publication
Please enter your email address:
If you already have an account, please login
You don't have a Frontiers account ? You can register here
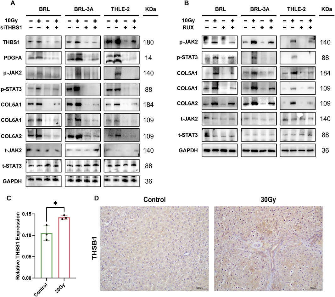
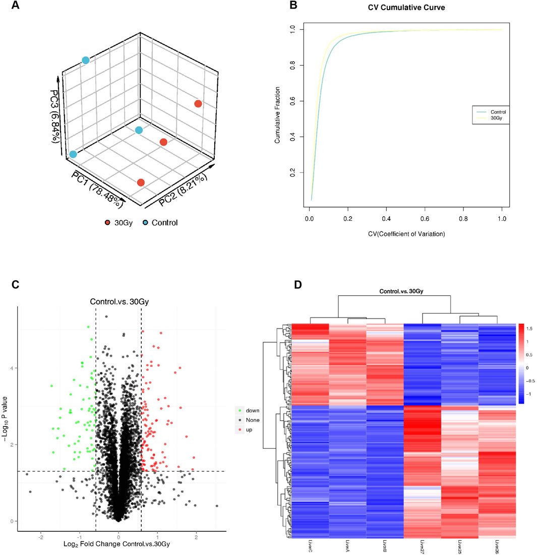
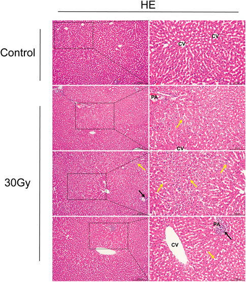
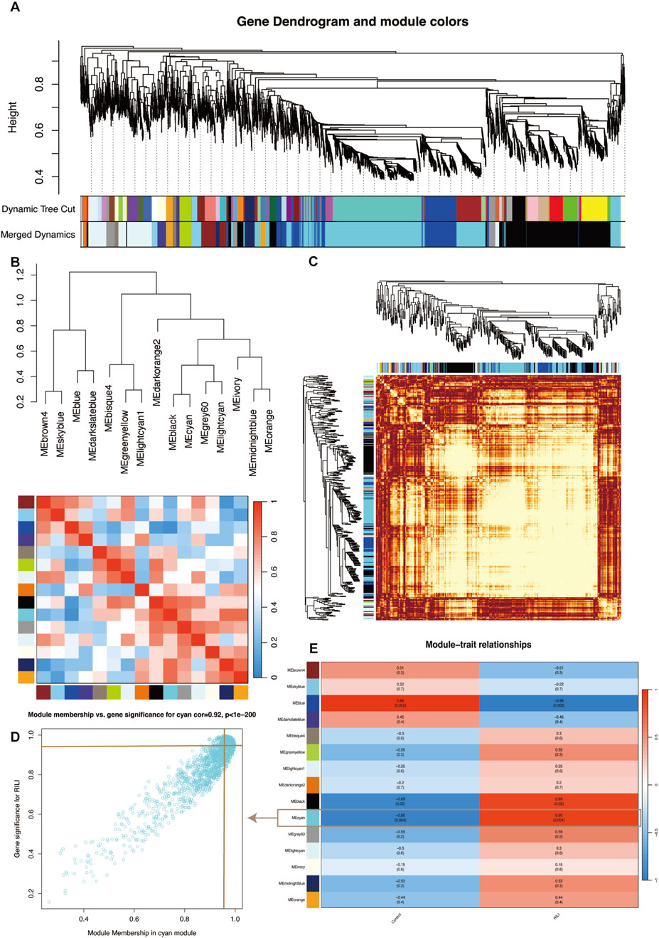
Objective: Radiation-induced liver injury (RILI) is one of the most dreaded complications in radiotherapy for hepatocellular carcinoma (HCC), causing serious impact on the course of treatment and the survival quality of patients. This study was conducted to screen effective biomarkers for the diagnosis and disease course monitoring of RILI. Methods: This study established a rat model of RILI, with the assessment of liver injury by hematoxylin-eosin (HE) staining. High-throughput screening of RILI and normal liver tissue samples was performed using TMT quantitative proteomics technology, followed by the analysis of differentially expressed proteins (DEPs) using GO and KEGG. Weighted gene co-expression network analysis (WGCNA) and protein-protein interaction (PPI) network analysis were further employed to identify THBS1 as a key protein of RILI. We knocked down THBS1 in rat (BRL, BRL-3A) and human (THLE-2) hepatocytes using siRNA and applied Ruxolitinib to inhibit the JAK2/STAT3 pathway, further clarifying the role of THBS1 in this signaling process. Validation was performed by protein-protein docking and western blot. The concentration of THBS1 in plasma was determined using enzyme linked immunosorbent assay (ELISA), while the consistency of plasma and tissue expression was analyzed by Pearson's correlation analysis. Results: Proteomic analysis identified 176 DEPs, of which 106 were up-regulated, with THBS1 identified as a key protein highly expressed in RILI. THBS1 could activate the PDGFA/PDGFR signaling pathway, which in turn leads to the activation of the JAK2/STAT3 pathway, resulting in the deposition of COL5A and COL6A. Silencing THBS1 with siRNA in BRL, BRL-3A, and THLE-2 cells significantly reversed the activation of the JAK2/STAT3 signaling pathway and the overexpression of collagens in the cellular models. In addition, plasma ELISA revealed that the concentration of THBS1 in plasma increased with increasing radiation dose and degree of RILI, which was consistent with the expression level in the liver tissue. Conclusion: This study provides new insights into the pathogenesis of RILI, and identifies THBS1 as a potential biomarker for RILI diagnosis and monitoring.
Keywords: Proteomics, TMT, JAK2/STAT3, THBS1, biomarkers
Received: 10 Jul 2025; Accepted: 27 Oct 2025.
Copyright: © 2025 Wang, Wu, Wang, Deng, liu, Ren, Sun, Wang, Lv, Zhang, Yang, Shang, Xu and Yan. This is an open-access article distributed under the terms of the Creative Commons Attribution License (CC BY). The use, distribution or reproduction in other forums is permitted, provided the original author(s) or licensor are credited and that the original publication in this journal is cited, in accordance with accepted academic practice. No use, distribution or reproduction is permitted which does not comply with these terms.
* Correspondence: Zixi Wang, wongzzzx@163.com
Disclaimer: All claims expressed in this article are solely those of the authors and do not necessarily represent those of their affiliated organizations, or those of the publisher, the editors and the reviewers. Any product that may be evaluated in this article or claim that may be made by its manufacturer is not guaranteed or endorsed by the publisher.
