ORIGINAL RESEARCH article
Front. Pharmacol.
Sec. Cardiovascular and Smooth Muscle Pharmacology
This article is part of the Research TopicCommunity Series in New Mechanisms and Drugs for the Treatment of Cardiovascular Disease with Diabetes: Vol. IIView all 5 articles
Gallic acid attenuates diabetic cardiomyopathy by inhibiting ferroptosis and protecting mitochondria via the TSPO/FTMT pathway
Provisionally accepted- 1Second Affiliated Hospital of Nanchang University, Nanchang, China
- 2The First Affiliated Hospital of Nanchang University, Nanchang, China
Select one of your emails
You have multiple emails registered with Frontiers:
Notify me on publication
Please enter your email address:
If you already have an account, please login
You don't have a Frontiers account ? You can register here
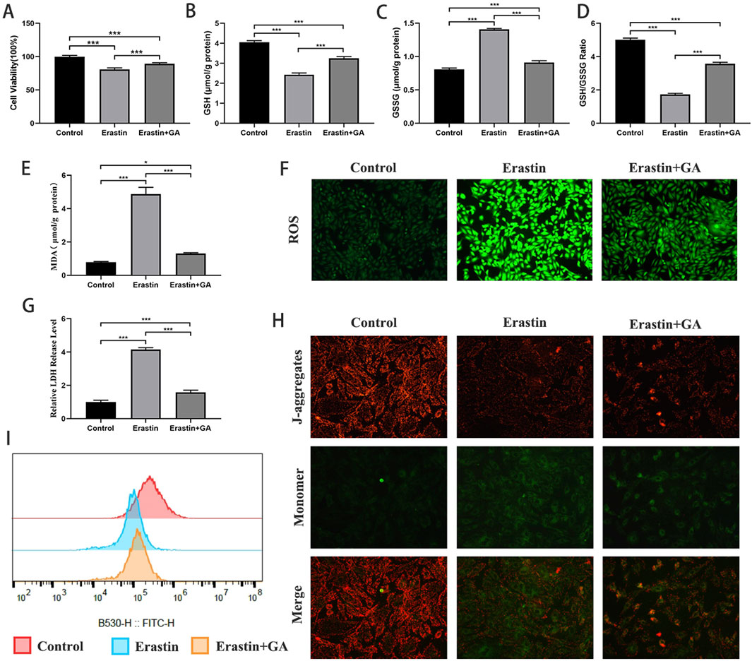
Abstract Purpose: Diabetic cardiomyopathy (DCM), which is diabetes mellitus-induced cardiomyopathy, significantly elevates the risk of heart failure and sudden cardiac death. No specific treatments for DCM are currently available. Gallic acid (GA) is a polyhydroxyphenolic compound that has been shown to inhibit ferroptosis and maintain mitochondrial homeostasis, with potential therapeutic effects in various cardiac diseases. However, its specific role and underlying mechanisms in DCM remain unexplored. Methods: An in vitro model was established using H9C2 cells pretreated with high glucose plus palmitate, and an in vivo type 2 diabetes mellitus model generated by treating rats with streptozotocin-induced and feeding a high-fat diet. The protective effects of GA and its mechanism of action were evaluated using various methods, including flow cytometry, Western blotting (WB), and transmission electron microscopy. Bioinformatics analysis identified potential target genes for GA's cardioprotection, which were subsequently validated using pAD/TSPO (for overexpression) and pAD/FTMT-shRNA (for silencing) constructs. Results: GA treatment decreased PTGS2, lactate dehydrogenase, malondialdehyde, ferrous iron, ROS, and oxidized glutathione disulfide (GSSG) levels and increased cell viability, glutathione (GSH) levels, the GSH/GSSG ratio, and GPX4 protein levels in
Keywords: phytochemical, Diabetic cardiomyopathy, Mitochondrial homeostasis, ferroptosis, Reactive Oxygen Species
Received: 07 Jul 2025; Accepted: 20 Nov 2025.
Copyright: © 2025 Zou, Xu, Hu, Yu, Liu, Wang, Zhang, Zou, Liu, Lai and Huang. This is an open-access article distributed under the terms of the Creative Commons Attribution License (CC BY). The use, distribution or reproduction in other forums is permitted, provided the original author(s) or licensor are credited and that the original publication in this journal is cited, in accordance with accepted academic practice. No use, distribution or reproduction is permitted which does not comply with these terms.
* Correspondence: Jichun Liu, ndefy18002@ncu.edu.cn
Disclaimer: All claims expressed in this article are solely those of the authors and do not necessarily represent those of their affiliated organizations, or those of the publisher, the editors and the reviewers. Any product that may be evaluated in this article or claim that may be made by its manufacturer is not guaranteed or endorsed by the publisher.
