ORIGINAL RESEARCH article
Front. Pharmacol.
Sec. Predictive Toxicology
This article is part of the Research TopicShaping the Future of Predictive Toxicology: Addressing Challenges and New Approach MethodologiesView all 9 articles
Mechanism of Hepatotoxicity Induced by Ethanol Extract of Emilia sonchifolia (L.) DC Revealed by Proteomics and Metabolomics
Provisionally accepted- 1Guizhou University of Traditional Chinese Medicine, Guiyang, China
- 2First Affiliated Hospital of Guizhou University of Traditional Chinese Medicine, Guiyang, China
Select one of your emails
You have multiple emails registered with Frontiers:
Notify me on publication
Please enter your email address:
If you already have an account, please login
You don't have a Frontiers account ? You can register here
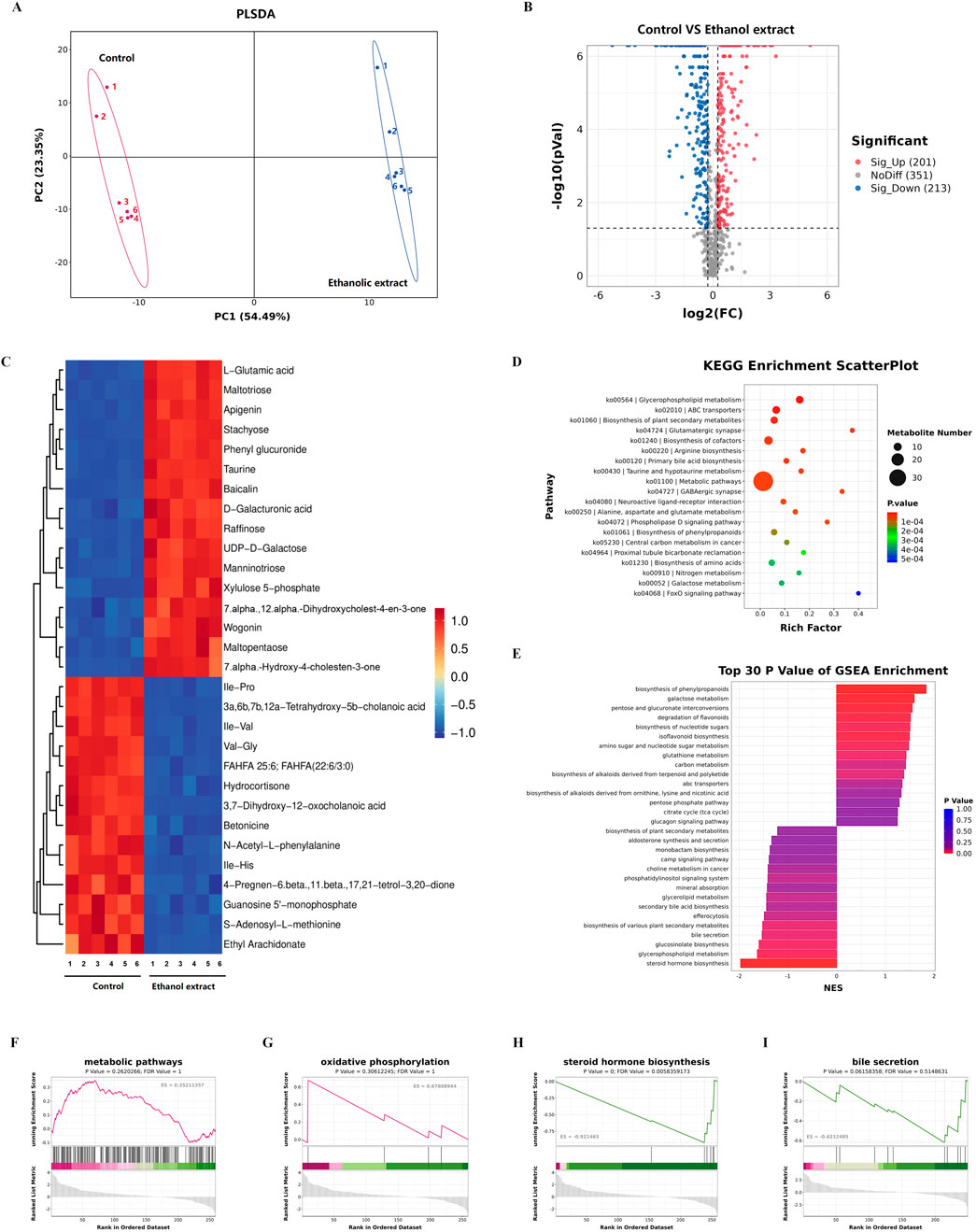
Objective: This study aims to systematically evaluate the hepatotoxicity and underlying mechanisms of the ethanol extract of Emilia sonchifolia, thereby providing a more comprehensive scientific basis for its rational application and safety assessment. Methods: An acute toxicity preliminary screening study was conducted by orally administering Emilia sonchifolia ethanol extract to mice at doses ranging from 0 to 33.6 g/kg/day. Based on the results, mice were divided into a control group and an ethanol extract group (8.6 g/kg/day) for a 14-day delayed hepatotoxicity experiment based on clinical treatment duration. Hepatic histopathology was assessed by hematoxylin-eosin staining. ELISA was employed to quantify the levels of alanine aminotransferase , aspartate aminotransferase, total bilirubin, direct bilirubin, total bile acids, alkaline phosphatase, and γ-glutamyl transferase in serum, as well as malondialdehyde, superoxide dismutase, and catalase in liver tissue. Proteomics and metabolomics analyses were performed to investigate the mechanisms of hepatotoxicity induced by the ethanol extract. Additionally, the mRNA expression levels of Cyp3a41a, Cyp2c29, Ugt2b1, and Hsd3b3 in mice liver tissue were determined using quantitative RT-PCR. Results: The results showed that a dose of 12.0 g/kg or higher of the Emilia sonchifolia ethanol extract caused acute liver failure and death in mice, while 8.6 g/kg or lower produced dose-dependent acute hepatotoxicity. Meanwhile, a dose of 8.6 g/kg of the ethanol extract induced delayed toxicities. Proteomics and metabolomics revealed that the hepatotoxicity was associated with cholestasis and oxidative stress caused by disruptions in drug metabolism, steroid hormone biosynthesis, and primary bile acid biosynthesis. Validation experiments showed that the levels of Cyp2c29 were decreased, while the mRNA levels of Cyp3a41a, Ugt2b1, and Hsd3b3 were increased in the liver tissues. Serum levels of total bilirubin, direct bilirubin, total bile acids, alkaline phosphatase, and γ-glutamyl transferase were significantly elevated. Furthermore, in the livers of mice treated with the ethanol extract, malondialdehyde levels were increased, whereas superoxide dismutase and catalase levels were decreased. Conclusion: In summary, the ethanol extract of Emilia sonchifolia can induce hepatotoxicity in mice, and its mechanism is associated with cholestasis and oxidative stress mediated by disruptions in drug metabolism, steroid hormone biosynthesis, and primary bile acid biosynthesis.
Keywords: Drug-Induced Liver Injury, Ethanol extract of Emilia sonchifolia (L.) DC, Hepatotoxicity, Proteomics, Metabolomics
Received: 20 Jul 2025; Accepted: 23 Oct 2025.
Copyright: © 2025 Chen, Luo, Song, Zheng, Liu and Tang. This is an open-access article distributed under the terms of the Creative Commons Attribution License (CC BY). The use, distribution or reproduction in other forums is permitted, provided the original author(s) or licensor are credited and that the original publication in this journal is cited, in accordance with accepted academic practice. No use, distribution or reproduction is permitted which does not comply with these terms.
* Correspondence: 
Xin  Liu, 1046977102@qq.com
Ting  Tang, tangting0851@163.com
Disclaimer: All claims expressed in this article are solely those of the authors and do not necessarily represent those of their affiliated organizations, or those of the publisher, the editors and the reviewers. Any product that may be evaluated in this article or claim that may be made by its manufacturer is not guaranteed or endorsed by the publisher.
