ORIGINAL RESEARCH article
Front. Pharmacol.
Sec. Inflammation Pharmacology
Isoliensinine Confers Neuroprotection and Alleviates LPS-Induced Neuroinflammation in Microglia by Regulating the MAPK/NF-κB Signaling
Provisionally accepted- University of South China, Hengyang, China
Select one of your emails
You have multiple emails registered with Frontiers:
Notify me on publication
Please enter your email address:
If you already have an account, please login
You don't have a Frontiers account ? You can register here
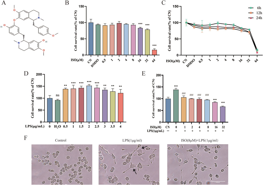
Abstract: Background: The increasing aged population poses issues in the management of age-related disorders, notably Alzheimer’s disease (AD), which significantly affects the health and quality of life of seniors. Neuroinflammation is a significant factor in Alzheimer's disease pathogenesis. Isoliensinine (ISO), a bisbenzylisoquinoline alkaloid derived from lotus seed embryos, exhibits antioxidant and anti-inflammatory effects. Nonetheless, its function in neuroinflammation has yet to be investigated. Methods: We examined the impact of ISO on LPS-induced neuroinflammation in BV2 microglial cells by using biological tests. Western blotting confirmed ISO's influence on MAPK/NF-κB signaling pathways. In addition, oxidative stress markers and JC-1 staining were employed to assess the impact of ISO on LPS-induced oxidative stress and mitochondrial dysfunction in BV2 cells. Results: ISO markedly diminished LPS-induced neuroinflammation in BV2 cells through the modulation of the MAPK/NF-κB pathway. Conditioned media derived from ISO-treated BV2 cells enhanced the vitality of HT-22 cells. ISO also alleviated oxidative stress and mitochondrial dysfunction. Conclusion: Our findings indicate that ISO mitigates neuroinflammation by inhibiting MAPK/NF-κB signaling and provides neuroprotection by diminishing oxidative stress and mitochondrial impairment. These effects collectively enhance its neuroprotective capacity, indicating that ISO may represent a potential candidate for further investigation in AD.
Keywords: Alzheimer's disease, Isoliensinine, LPS, MAPK/NF-κB, Neuroinflammation, Neuroprotection
Received: 29 Jul 2025; Accepted: 27 Nov 2025.
Copyright: © 2025 Yuan, Hu, Long, Wang, Tan, Hu and Li-Chen. This is an open-access article distributed under the terms of the Creative Commons Attribution License (CC BY). The use, distribution or reproduction in other forums is permitted, provided the original author(s) or licensor are credited and that the original publication in this journal is cited, in accordance with accepted academic practice. No use, distribution or reproduction is permitted which does not comply with these terms.
* Correspondence: Mengqin Yuan
Disclaimer: All claims expressed in this article are solely those of the authors and do not necessarily represent those of their affiliated organizations, or those of the publisher, the editors and the reviewers. Any product that may be evaluated in this article or claim that may be made by its manufacturer is not guaranteed or endorsed by the publisher.
