ORIGINAL RESEARCH article
Front. Pharmacol.
Sec. Predictive Toxicology
Development of cellular models expressing cynomolgus (Macaca fascicularis) HER2 for the functional evaluation of cross-reactive anti-human HER2 response
Provisionally accepted- 1Universita degli Studi di Bologna Dipartimento di Scienze Mediche e Chirurgiche, Bologna, Italy
- 2Center of Applied Biomedical Research (CRBA), University of Bologna, Bologna, Italy
- 3IRCCS Azienda Ospedaliero-Universitaria di Bologna Policlinico di Sant'Orsola, Bologna, Italy
- 4Universita degli Studi di Pavia Dipartimento di Medicina Molecolare, Pavia, Italy
- 5Fondazione IRCCS Policlinico San Matteo, Pavia, Italy
- 6Capital Region Pharmacy, Marielundsvej 25, 2730, Herlev, Denmark
Select one of your emails
You have multiple emails registered with Frontiers:
Notify me on publication
Please enter your email address:
If you already have an account, please login
You don't have a Frontiers account ? You can register here
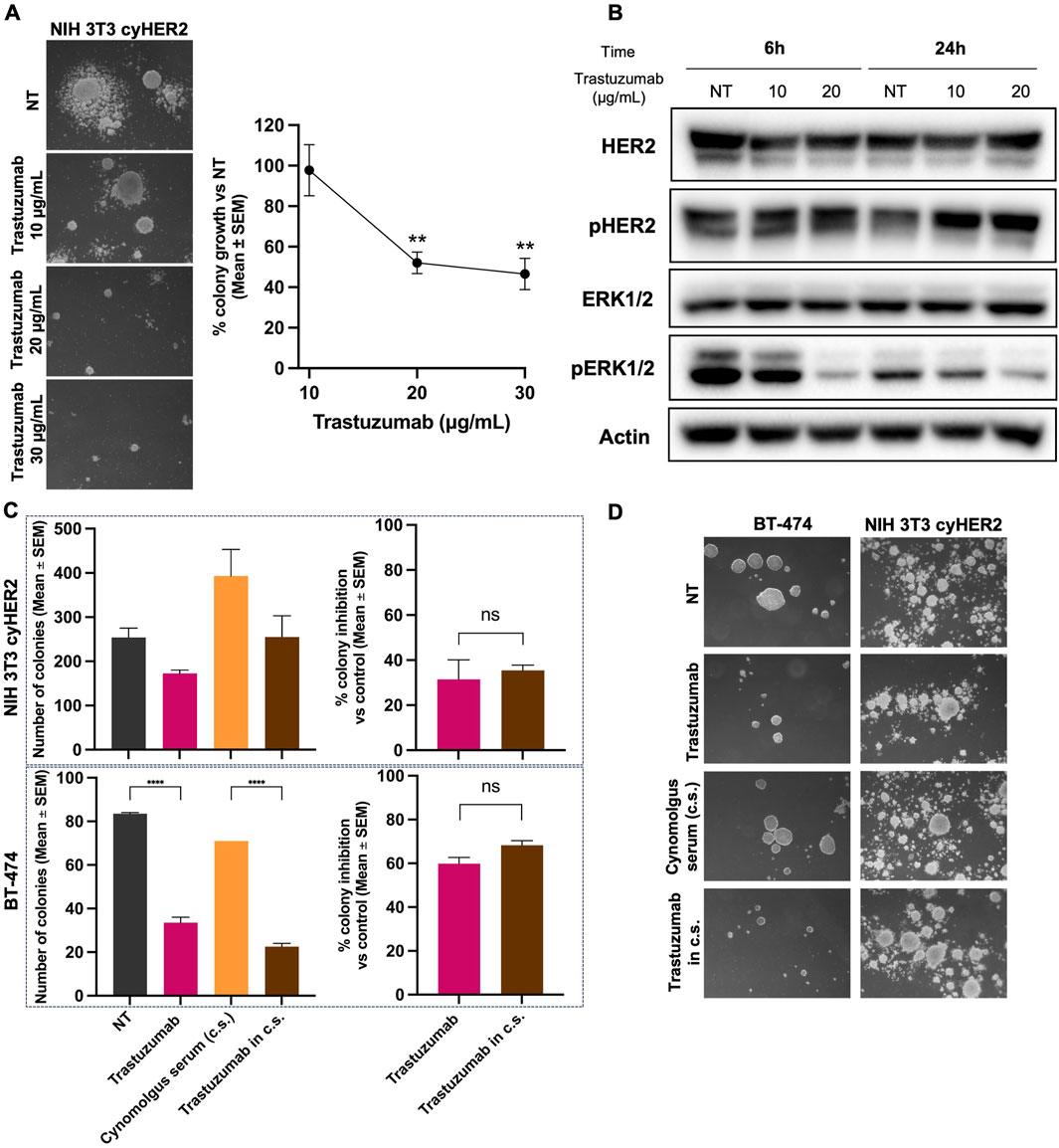
Resistance to anti-HER2 therapies and incomplete response remain considerable challenges in managing HER2-positive tumors. Furthermore, some healthy organs, like the heart, express low levels of HER2, entailing a risk of toxic side effects, such as cardiotoxicity. Thus, the development of new anti-HER2 agents, to improve therapy outcomes, is still ongoing and requires preclinical evaluations of their side effects. Nonhuman primates are crucial in toxicology due to their high genetic similarity to humans. In line with the 3Rs principles, their use should be minimized by prioritizing the development of more predictive alternative methods. However, most in vitro assays (e.g., ELISA) only show the binding of anti-HER2 agents to cynomolgus HER2, without revealing the functional activities, such as growth inhibition. We obtained cell lines expressing cynomolgus (Macaca fascicularis) HER2 (cyHER2), to evaluate the functional inhibitory activity of anti-human HER2 therapeutic agents on endogenous cynomolgus HER2 in three-dimensional (3D) growth condition in vitro. Our model, based on NIH 3T3 cells, became sensitive to the monoclonal antibody trastuzumab and to the selective HER2 tyrosine kinase inhibitor tucatinib, suggesting that it could be a promising tool for preclinical functional cross-reactivity tests of anti-HER2 therapies before in vivo studies.
Keywords: breast cancer, HER2, Anti-HER2 therapies, in vitro preclinical models, cross-reactivity studies
Received: 29 Jul 2025; Accepted: 27 Oct 2025.
Copyright: © 2025 Cappello, Ruzzi, Consoli, Semprini, Scalambra, Pittino, Angelicola, Palladini, Thorn, Nanni and Lollini. This is an open-access article distributed under the terms of the Creative Commons Attribution License (CC BY). The use, distribution or reproduction in other forums is permitted, provided the original author(s) or licensor are credited and that the original publication in this journal is cited, in accordance with accepted academic practice. No use, distribution or reproduction is permitted which does not comply with these terms.
* Correspondence:
Francesca Ruzzi, francesca.ruzzi2@unibo.it
Pier-Luigi Lollini, pierluigi.lollini@unibo.it
Disclaimer: All claims expressed in this article are solely those of the authors and do not necessarily represent those of their affiliated organizations, or those of the publisher, the editors and the reviewers. Any product that may be evaluated in this article or claim that may be made by its manufacturer is not guaranteed or endorsed by the publisher.
