ORIGINAL RESEARCH article
Front. Pharmacol.
Sec. Neuropharmacology
This article is part of the Research TopicNovel Therapeutic Strategies for SUD: Beyond Traditional ApproachesView all 4 articles
ER Stress in D1-MSNs Mediates Cocaine-Induced Behavioral Plasticity via the ATF4–SPTLC1 Axis
Provisionally accepted- 1West China Hospital of Sichuan University, Chengdu, China
- 2WestChina Frontier Pharma Tech Co Ltd, Chengdu, China
Select one of your emails
You have multiple emails registered with Frontiers:
Notify me on publication
Please enter your email address:
If you already have an account, please login
You don't have a Frontiers account ? You can register here
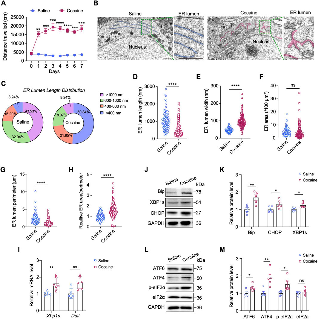
Cocaine-induced endoplasmic reticulum (ER) stress has been increasingly recognized, yet its neuronal specificity and functional significance in addiction remain unclear. Here, we investigated the cellular specificity and downstream consequences of cocaine-induced ER stress in the nucleus accumbens (NAc). Our data showed that repeated cocaine administration activated ER stress in dopamine receptor 1 (D1)-expressing medium spiny neurons (MSNs), characterized by the induction of activating transcription factor 4 (ATF4). Cocaine markedly upregulated the expression of serine palmitoyl transferase long-chain base subunit 1 (SPTLC1), a key subunit of serine palmitoyl transferase that controls de novo synthesis of sphingolipids within ER. Promoter analysis and functional validation identified Sptlc1 as a direct transcriptional target of ATF4. These adaptive responses integrated activation of ATF4 and remodeled sphingolipid metabolism. Notably, both pharmacological inhibition of ER stress/SPTLC1 and D1-MSNs–specific knockdown of Atf4 or Sptlc1 repressed cocaine-induced neurobehaviors and neuroplasticity. Collectively, our findings reveal a D1-MSN ER stress response that promotes cocaine-induced neuroadaptations via the ATF4–SPTLC1 signaling axis, providing a potential therapeutic target for cocaine addiction.
Keywords: Cocaine, D1-Type Medium Spiny Neurons, Endoplasmic Reticulum Stress, SPTLC1, Sphingolipid metabolism
Received: 31 Jul 2025; Accepted: 10 Nov 2025.
Copyright: © 2025 Zhao, Li, Jiang, Zhao, Kuang, Wei, Zhou, Han, Wang, Li, Yanping, Yang, Xu, Qin, Chen, Chen, Bu, Chen, Liu, Qin, Zhao and Cen. This is an open-access article distributed under the terms of the Creative Commons Attribution License (CC BY). The use, distribution or reproduction in other forums is permitted, provided the original author(s) or licensor are credited and that the original publication in this journal is cited, in accordance with accepted academic practice. No use, distribution or reproduction is permitted which does not comply with these terms.
* Correspondence: Xiaobo Cen, xbcen@scu.edu.cn
Disclaimer: All claims expressed in this article are solely those of the authors and do not necessarily represent those of their affiliated organizations, or those of the publisher, the editors and the reviewers. Any product that may be evaluated in this article or claim that may be made by its manufacturer is not guaranteed or endorsed by the publisher.
