ORIGINAL RESEARCH article
Front. Pharmacol.
Sec. Ethnopharmacology
This article is part of the Research TopicGreen Technologies and Bioactive Profiling in Aromatic and Medicinal PlantsView all 3 articles
Six-Methoxyflavone Suppresses CircPIAS1 Biogenesis via Targeting PTBP1 and, in Combination with IFN-γ, Promotes Ferroptosis in Melanoma
Provisionally accepted- China Pharmaceutical University, Nanjing, China
Select one of your emails
You have multiple emails registered with Frontiers:
Notify me on publication
Please enter your email address:
If you already have an account, please login
You don't have a Frontiers account ? You can register here
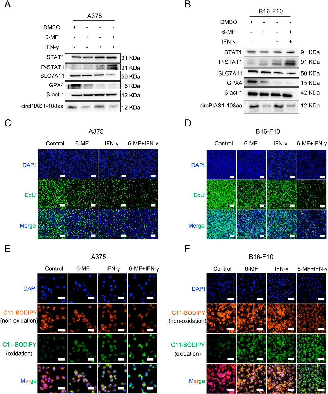
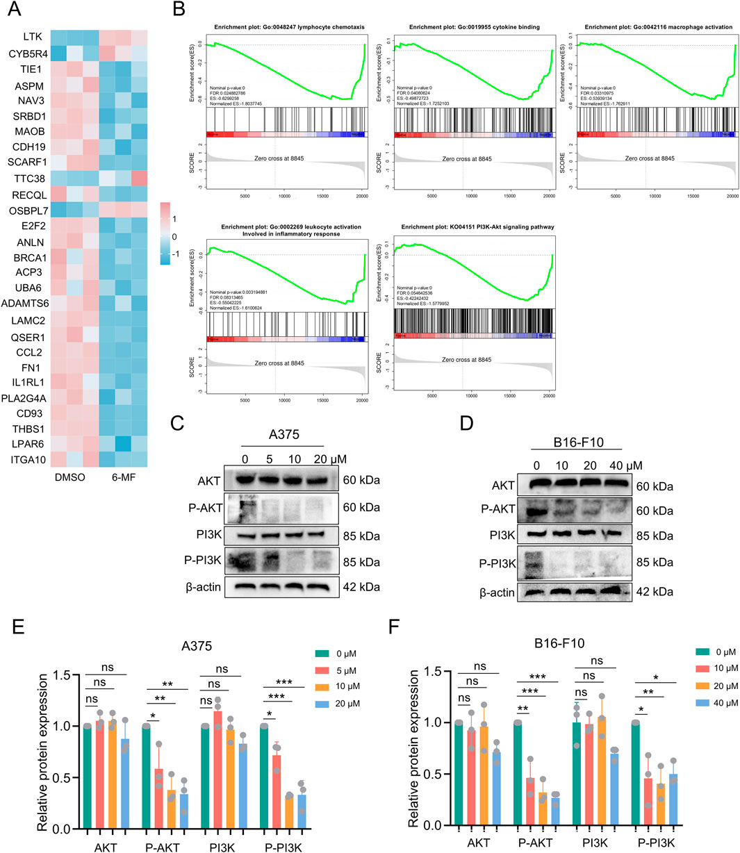
Background/Objectives:Melanoma remains a highly aggressive malignancy with limited therapeutic options targeting its underlying pathogenesis. CircPIAS1 (circbase ID: hsa_circ_0008378) and its encoded protein circPIAS1-108aa contribute to tumor progression by suppressing STAT1 phosphorylation and immunogenic ferroptosis, yet specific pharmacological agents of directly targeting circPIAS1 are lacking. This study aimed to identify natural products that selectively inhibit circPIAS1 biogenesis, there-by exploring novel therapeutic strategies for melanoma. Methods:A library of 128 anticancer natural products was screened using qRT-PCR to identify metabolites selectively suppressing circPIAS1, with 6-methoxyflavone (6-MF) selected. CCK-8 assay determined 6-MF's IC50 for inhibiting melanoma cell proliferation. RNA sequencing and western blot analyzed the PI3K-AKT pathway, STAT1 phosphorylation, SLC7A11/GPX4 signaling pathway, and circPIAS1-108aa. EdU and lipid ROS assays evaluated cell proliferation and oxidative response. RBPmap database identified PTBP1 as a key RNA-binding protein (RBP) in circPIAS1 biogenesis, validated via dose/time-dependent 6-MF treatments and siRNA experiments. A subcutaneous tumor model was used to evaluate the effects of 6-MF, a PD-1 inhibitor, and their combination. Results:6-MF was identified as a selective suppressor of circPIAS1 without affecting its host PIAS1 gene. Mechanistically, 6-MF inhibited PTBP1 (critical for circPIAS1 biogenesis) in a dose-and time-dependent manner, reducing circPIAS1-108aa expression. It suppressed the PI3K-AKT pathway,and when combined with IFN-γ, it significantly enhanced STAT1 phosphorylation, and downregulated SLC7A11/GPX4, increasing lipid ROS and promoting ferroptosis. In vivo, 6-MF combined with PD-1 inhibitor synergistically inhibited melanoma growth. Conclusions:6-MF targets PTBP1 to inhibit circPIAS1 biogenesis and reduce circPIAS1-108aa.6-MF inhibits PI3K-AKT pathway; combined with IFN-γ, it enhances STAT1 phosphorylation, inhibits SLC7A11/GPX4 pathway, promoting melanoma ferroptosis. Its combination with PD-1 inhibitor enhances antitumor efficacy, providing a novel therapeutic strategy for melanoma treatment.
Keywords: circRNA, 6-Methoxyflavone, ferroptosis, RNA binding protein, Melanoma
Received: 08 Aug 2025; Accepted: 31 Oct 2025.
Copyright: © 2025 Guo, Wu, Zang, Liu, Wang, Xiao, Hou, Zhang, Xia and Kong. This is an open-access article distributed under the terms of the Creative Commons Attribution License (CC BY). The use, distribution or reproduction in other forums is permitted, provided the original author(s) or licensor are credited and that the original publication in this journal is cited, in accordance with accepted academic practice. No use, distribution or reproduction is permitted which does not comply with these terms.
* Correspondence:
Yuan-Zheng Xia, xiayz@cpu.edu.cn
Lingyi Kong, cpu_lykong@126.com
Disclaimer: All claims expressed in this article are solely those of the authors and do not necessarily represent those of their affiliated organizations, or those of the publisher, the editors and the reviewers. Any product that may be evaluated in this article or claim that may be made by its manufacturer is not guaranteed or endorsed by the publisher.
