ORIGINAL RESEARCH article
Front. Pharmacol.
Sec. Inflammation Pharmacology
This article is part of the Research TopicPharmacodynamic and Pharmacokinetic Aspects of Redox Signaling in Inflammation-associated Damage and DiseasesView all articles
Carnosine as a Protective Metabolic Mediator in Inflammatory Lung Injury by Inhibiting Macrophage Infiltration and M1-like Polarization
Provisionally accepted- 1The Second Affiliated Hospital of Fujian Medical University, Quanzhou, China
- 2Affiliated Hospital of Putian University, Putian, China
Select one of your emails
You have multiple emails registered with Frontiers:
Notify me on publication
Please enter your email address:
If you already have an account, please login
You don't have a Frontiers account ? You can register here
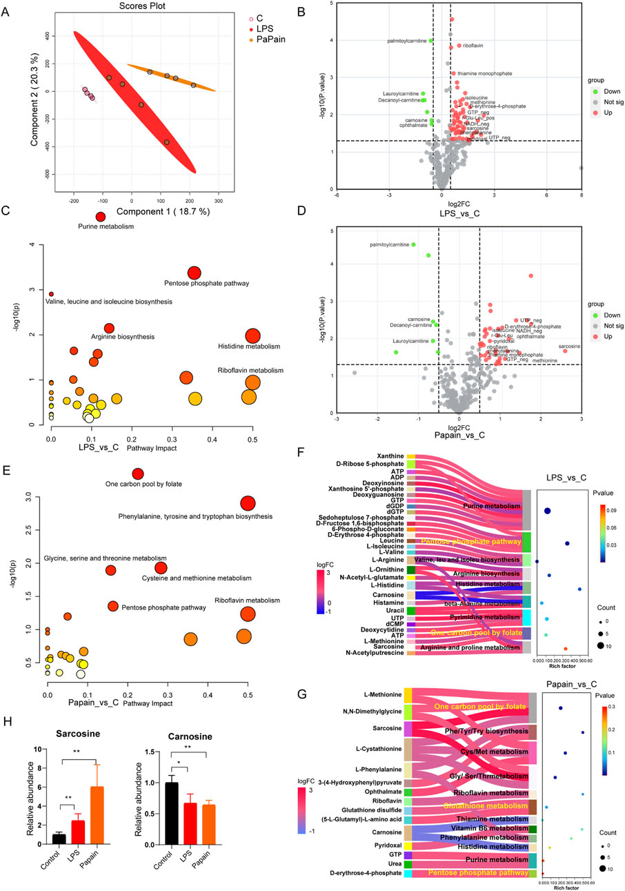
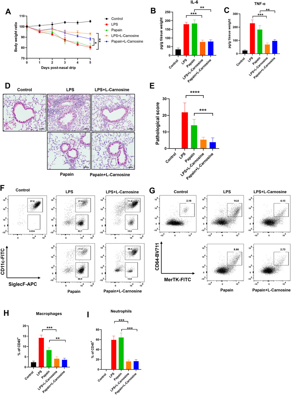
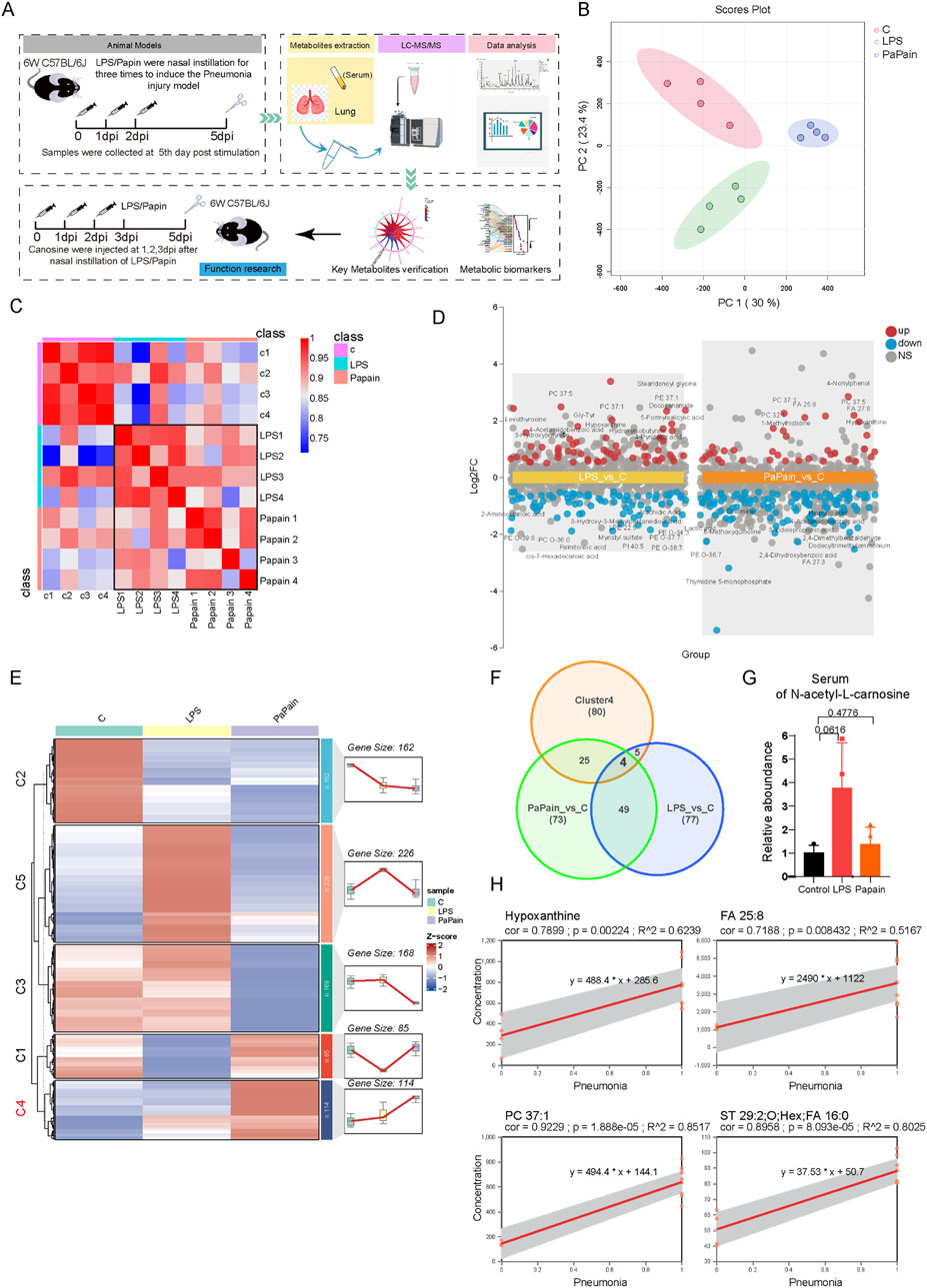
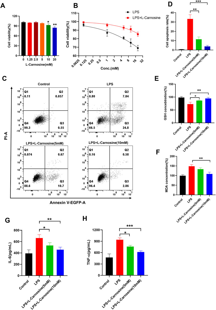
Inflammatory lung injury is a common pathological feature of pneumonia caused by various infectious and non-infectious agents. However, metabolic regulators that can mitigate inflammation and immune cell infiltration in diverse lung injury models remain poorly defined. Using targeted metabolomic profiling of lung tissues collected on day 5 from two distinct murine models of lung inflammation—lipopolysaccharide (LPS)-induced and papain-induced—we identified carnosine as a commonly downregulated metabolite in both models. To evaluate its therapeutic potential, we administered exogenous carnosine in both models and assessed its effects on body weight, inflammatory cytokine expression, and histopathological changes. Carnosine supplementation significantly improved body weight maintenance, reduced the expression of pro-inflammatory cytokines, and attenuated histological lung damage in both LPS-and papain-induced lung injury models. Flow cytometry analysis revealed that carnosine treatment markedly decreased pulmonary infiltration of macrophages and neutrophils. Multiplex immunofluorescence further demonstrated a significant reduction of macrophage accumulation in the peribronchial regions of the lung following carnosine administration. In vitro experiments using bone marrow–derived macrophages (BMDMs) confirmed that carnosine effectively suppressed LPS-induced inflammatory responses and inhibited polarization toward the M1-like macrophage phenotype. Our findings identify carnosine as a protective metabolic mediator in inflammatory lung injury and demonstrate its capacity to alleviate pulmonary inflammation by modulating innate immune cell recruitment and macrophage polarization. These results highlight the translational potential of carnosine as a therapeutic agent for treating inflammatory lung diseases.
Keywords: Inflammatory, Lung Injury, Carnosine, Immune homeostasis, Metabolomic profiling
Received: 20 Aug 2025; Accepted: 27 Oct 2025.
Copyright: © 2025 Ruan, Lin, Zhan, Lin, Zheng, Lin, Zhuang and Zeng. This is an open-access article distributed under the terms of the Creative Commons Attribution License (CC BY). The use, distribution or reproduction in other forums is permitted, provided the original author(s) or licensor are credited and that the original publication in this journal is cited, in accordance with accepted academic practice. No use, distribution or reproduction is permitted which does not comply with these terms.
* Correspondence: Yiming  Zeng, ymzeng08@163.com
Disclaimer: All claims expressed in this article are solely those of the authors and do not necessarily represent those of their affiliated organizations, or those of the publisher, the editors and the reviewers. Any product that may be evaluated in this article or claim that may be made by its manufacturer is not guaranteed or endorsed by the publisher.
