ORIGINAL RESEARCH article
Front. Pharmacol.
Sec. Pharmacology of Anti-Cancer Drugs
Fedratinib reveals chemotherapeutic potential in esophageal squamous cell cancer
Provisionally accepted- Affiliated Hospital of North Sichuan Medical College, Nanchong, China
Select one of your emails
You have multiple emails registered with Frontiers:
Notify me on publication
Please enter your email address:
If you already have an account, please login
You don't have a Frontiers account ? You can register here
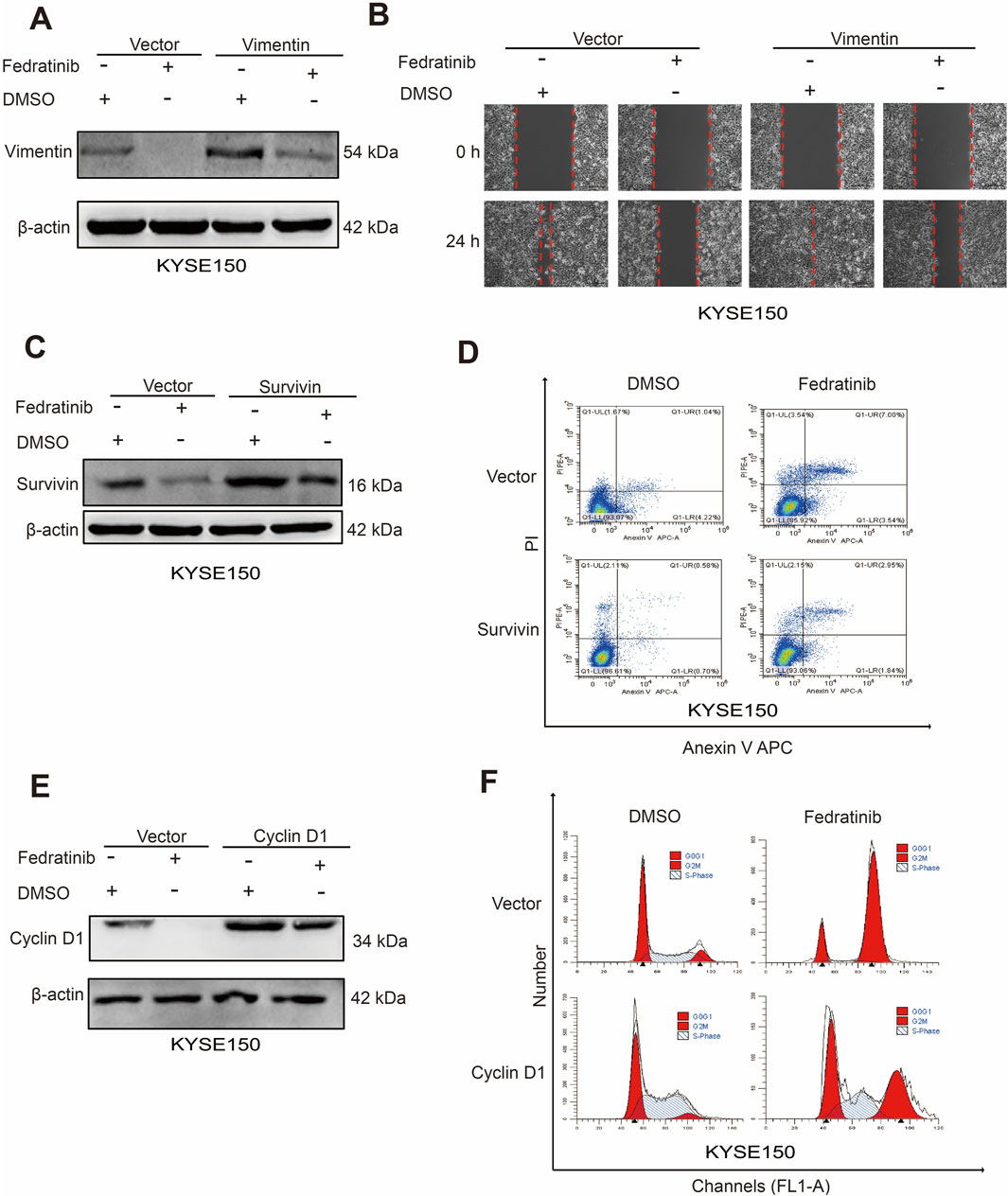
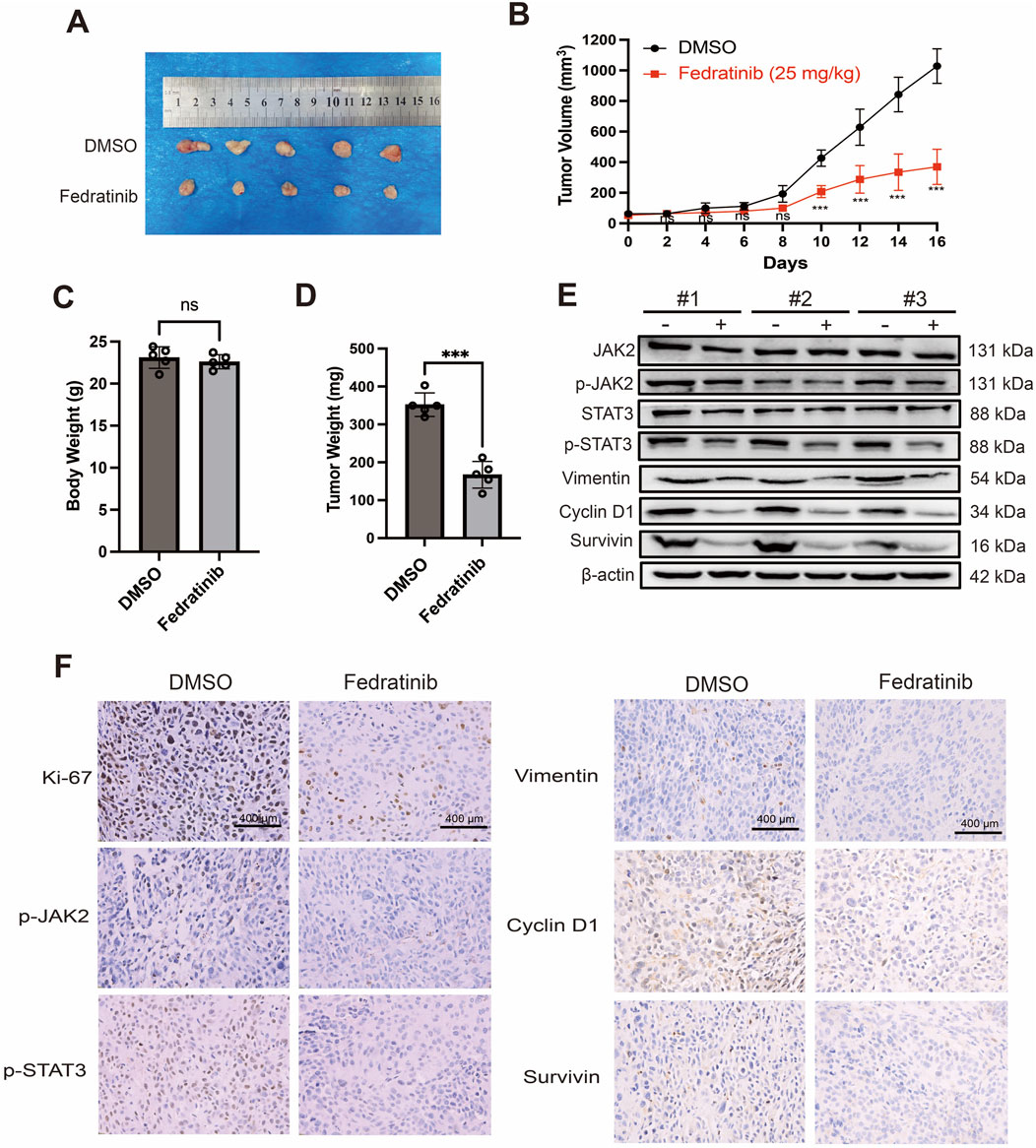
Background: Drug repurposing has emerged as a promising approach for discovering novel anticancer therapeutics. In this study, we systematically investigated the antitumor potential of fedratinib, a JAK2 inhibitor approved for myelofibrosis, against esophageal squamous cell carcinoma (ESCC) using integrated in vitro, in vivo, and patient-derived organoid (PDO) models. We further explored its underlying mechanisms of action. Methods: ESCC cell lines (Eca109 and KYSE150) were treated with fedratinib to evaluate its effects on proliferation, migration, apoptosis, and cell cycle distribution. Molecular changes were examined by RT‑qPCR and Western blot. Antitumor efficacy was further validated in subcutaneous xenograft models and ESCC PDOs. Mechanistic investigations included STAT3 overexpression and functional rescue experiments. Results: Fedratinib significantly inhibited ESCC cell proliferation, migration, and inducing cell cycle arrest at G2/M phase, while promoting apoptosis in vitro. It also suppressed tumor growth in xenograft models and showed consistent efficacy in PDOs. Mechanistically, fedratinib inhibited the activation of the JAK2/STAT3 signaling pathway and downregulated the expression of vimentin, survivin, and cyclin D1. Overexpression of STAT3 reversed these molecular alterations and diminished the functional effects of fedratinib. Similarly, ectopic expression of survivin, vimentin, or cyclin D1 partially rescued the phenotypic changes induced by fedratinib. Conclusion: Fedratinib exerts anti-tumor effects against ESCC in vitro, in vivo, and in patient-derived organoid models by suppressing the JAK2-STAT3 signaling axis and its downstream effectors, vimentin, survivin, and cyclin D1.
Keywords: fedratinib, Esophageal squamous cell cancer, JAK2/STAT3 pathway, Organoid, drug repurposing
Received: 20 Aug 2025; Accepted: 21 Nov 2025.
Copyright: © 2025 Luo, Zhu, Yang, Liao, Liu, Tang, Zhong, Xu, Ma and Guo. This is an open-access article distributed under the terms of the Creative Commons Attribution License (CC BY). The use, distribution or reproduction in other forums is permitted, provided the original author(s) or licensor are credited and that the original publication in this journal is cited, in accordance with accepted academic practice. No use, distribution or reproduction is permitted which does not comply with these terms.
* Correspondence:
Qiang Ma, maq705@163.com
Xiaolan Guo, alan5200@hotmail.com
Disclaimer: All claims expressed in this article are solely those of the authors and do not necessarily represent those of their affiliated organizations, or those of the publisher, the editors and the reviewers. Any product that may be evaluated in this article or claim that may be made by its manufacturer is not guaranteed or endorsed by the publisher.
