ORIGINAL RESEARCH article
Front. Pharmacol.
Sec. Ethnopharmacology
Curcumol alleviates endometriosis via correcting the aberrant activation of Fas/RIPK1-mediated PANoptosis
Provisionally accepted- 1Foresea Life Insurance Shaoguan Hospital, Shaoguan, China
- 2Science and Technology Innovation Center, Guangzhou University of Chinese Medicine, Guangzhou, China
- 3The Second Affiliated Hospital of Guangzhou University of Chinese Medicine, Guangzhou, China
Select one of your emails
You have multiple emails registered with Frontiers:
Notify me on publication
Please enter your email address:
If you already have an account, please login
You don't have a Frontiers account ? You can register here
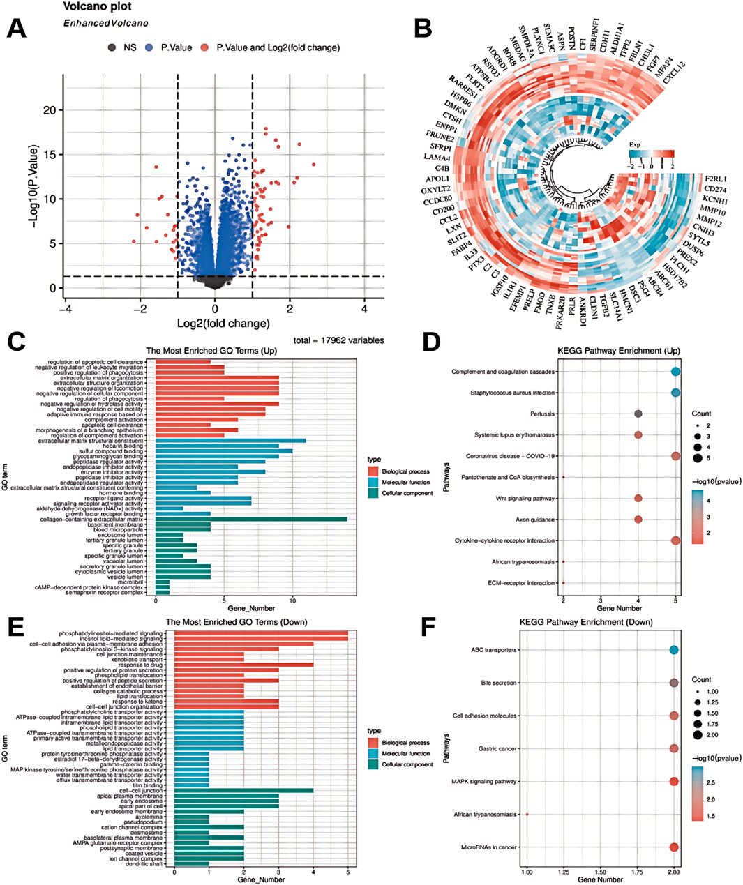
ABSTRACT: Endometriosis (EMs) is an estrogen-dependent chronic inflammatory disease. While apoptosis resistance (evidenced by Bcl-2 upregulation and Bax/caspase-3 downregulation) remains a hallmark of EMs, recent studies reveal a paradoxical coexistence of aberrant apoptotic activation (Fas/FADD/Caspase-8) and inflammatory PANoptosis in ectopic lesions, suggesting novel therapeutic targets for this complex disorder. GEO database mining revealed PANoptosis-related genes in EMs, which was experimentally validated through clinical and animal studies demonstrating the critical role of Fas/FADD/Caspase-8/RIPK1 signaling. Curcumol, the active component of Curcuma zedoaria rhizomes, exhibited strong binding affinity to Fas/RIPK1 in molecular docking and dynamics simulations, and effectively alleviated EMs progression by modulating this pathway, providing novel therapeutic insights for EMs management.
Keywords: Curcumol, Endometriosis, Inflammatory PANoptosis, Gene Expression Omnibus, molecular dynamics simulations
Received: 23 Aug 2025; Accepted: 27 Oct 2025.
Copyright: © 2025 Ni, Wu, Feng, Xu and Tian. This is an open-access article distributed under the terms of the Creative Commons Attribution License (CC BY). The use, distribution or reproduction in other forums is permitted, provided the original author(s) or licensor are credited and that the original publication in this journal is cited, in accordance with accepted academic practice. No use, distribution or reproduction is permitted which does not comply with these terms.
* Correspondence:
Min Xu, xumin3333@163.com
Yingzhou Tian, addison_tian@163.com
Disclaimer: All claims expressed in this article are solely those of the authors and do not necessarily represent those of their affiliated organizations, or those of the publisher, the editors and the reviewers. Any product that may be evaluated in this article or claim that may be made by its manufacturer is not guaranteed or endorsed by the publisher.
