ORIGINAL RESEARCH article
Front. Pharmacol.
Sec. Gastrointestinal and Hepatic Pharmacology
This article is part of the Research TopicThe Pharmacological Effects and Mechanisms of Drugs Against Human Diseases by Modulating Redox Homeostasis - Volume IIIView all articles
Temporal Metabolic Reprogramming in DSS-Induced Colitis Identifies Purine Metabolism and Trigonelline as Novel Therapeutic Targets
Provisionally accepted- 1First Affiliated Hospital of Anhui Medical University, Hefei, China
- 2Zhejiang Provincial People's Hospital, Hangzhou, China
- 3Anqing Municipal Hospital, Anqing, China
Select one of your emails
You have multiple emails registered with Frontiers:
Notify me on publication
Please enter your email address:
If you already have an account, please login
You don't have a Frontiers account ? You can register here
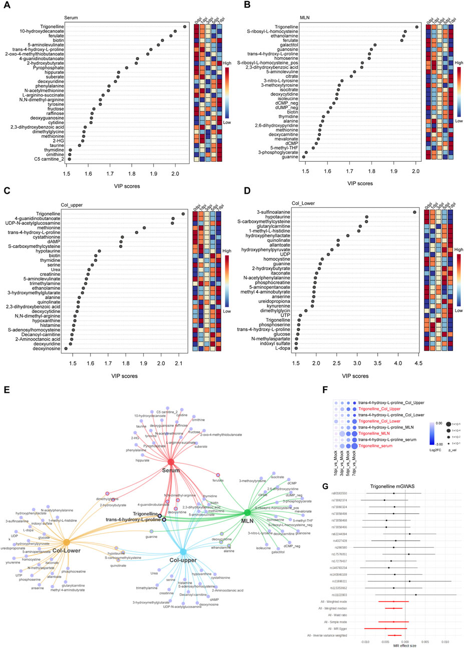
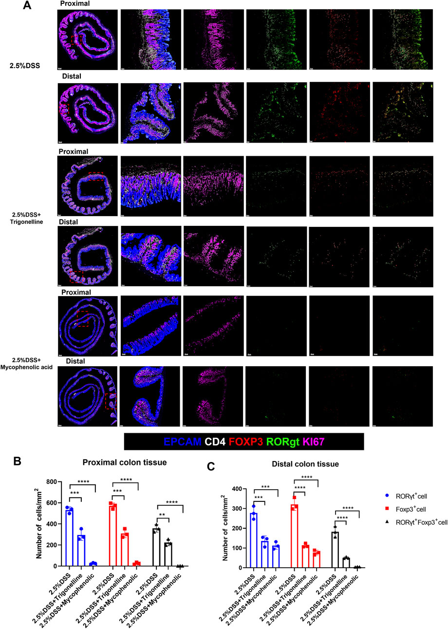
Inflammatory bowel disease (IBD) is a multifactorial disorder characterized by aberrant immune activation and metabolic dysregulation. Despite significant advances in understanding immune mechanisms, the temporal dynamics of metabolic alterations during intestinal inflammation and their therapeutic implications remain poorly defined. To investigate metabolic reprogramming during colitis progression, we conducted time-resolved metabolomic profiling of the colon, mesenteric lymph nodes (MLNs), and serum in a dextran sulfate sodium (DSS)-induced murine colitis model at days 1, 3, 5, and 7 post-induction. Targeted and untargeted metabolomic analyses were integrated with pathological and immunological assessments. To assess therapeutic relevance, DSS-treated mice were administered either trigonelline, a metabolite identified in serum, or mycophenolic acid (MPA), a purine metabolism inhibitor, separately. Metabolomic profiling revealed a progressive activation of purine metabolism in colonic tissues and MLNs, correlating with enhanced immune-inflammatory responses. Trigonelline was identified as a serum biomarker positively associated with disease severity. Therapeutic treatment with either trigonelline or MPA significantly alleviated histopathological damage, reduced inflammatory cell infiltration in both the colon and MLNs, and restored the Th17/Treg cell balance. Mechanistic studies indicated that trigonelline and MPA individually suppress pro-inflammatory signaling pathways while promoting regulatory immune responses. This study provides a comprehensive temporal map of metabolic reprogramming during colitis progression and identifies purine metabolism and trigonelline as novel therapeutic targets. These findings highlight the translational potential of multi-organ metabolomic approaches in elucidating disease mechanisms and guiding precision treatment strategies for IBD and related inflammatory conditions.
Keywords: Inflammatory, inflammatory bowel disease, metabolomic, Trigonelline, purine metabolism
Received: 25 Aug 2025; Accepted: 27 Oct 2025.
Copyright: © 2025 Zhang, WANG, Zhang, Song, Sun, Zhang and Liu. This is an open-access article distributed under the terms of the Creative Commons Attribution License (CC BY). The use, distribution or reproduction in other forums is permitted, provided the original author(s) or licensor are credited and that the original publication in this journal is cited, in accordance with accepted academic practice. No use, distribution or reproduction is permitted which does not comply with these terms.
* Correspondence: 
Ya-Ming  Zhang, zhangyaming2014@163.com
Fubao  Liu, liufubao@ahmu.edu.cn
Disclaimer: All claims expressed in this article are solely those of the authors and do not necessarily represent those of their affiliated organizations, or those of the publisher, the editors and the reviewers. Any product that may be evaluated in this article or claim that may be made by its manufacturer is not guaranteed or endorsed by the publisher.
