ORIGINAL RESEARCH article
Front. Pharmacol.
Sec. Pharmacology of Anti-Cancer Drugs
This article is part of the Research TopicThe Role of Cannabinoids and the Endocannabinoid System in Anti-Cancer TherapyView all 6 articles
Selective anti-cancer effects of cannabidiol and Δ9-Tetrahydrocannabinol via PI3K/AKT/mTOR inhibition and PTEN restoration in ovarian cancer cells
Provisionally accepted- 1Department of Systems Bioscience and Computational Medicine, Faculty of Medicine, Khon Kaen University, Thailand, khon kaen, Thailand
- 2The First Affiliated Hospital of JinZhou Medical University, Jinzhou, China
- 3Cholangiocarcinoma Research Institute, Khon Kaen University, Khon Kaen University, Thailand, khon kaen, Thailand
- 4Department of Obstetrics and Gynaecology, Faculty of Medicine, Khon Kaen University., khon kaen, Thailand
Select one of your emails
You have multiple emails registered with Frontiers:
Notify me on publication
Please enter your email address:
If you already have an account, please login
You don't have a Frontiers account ? You can register here
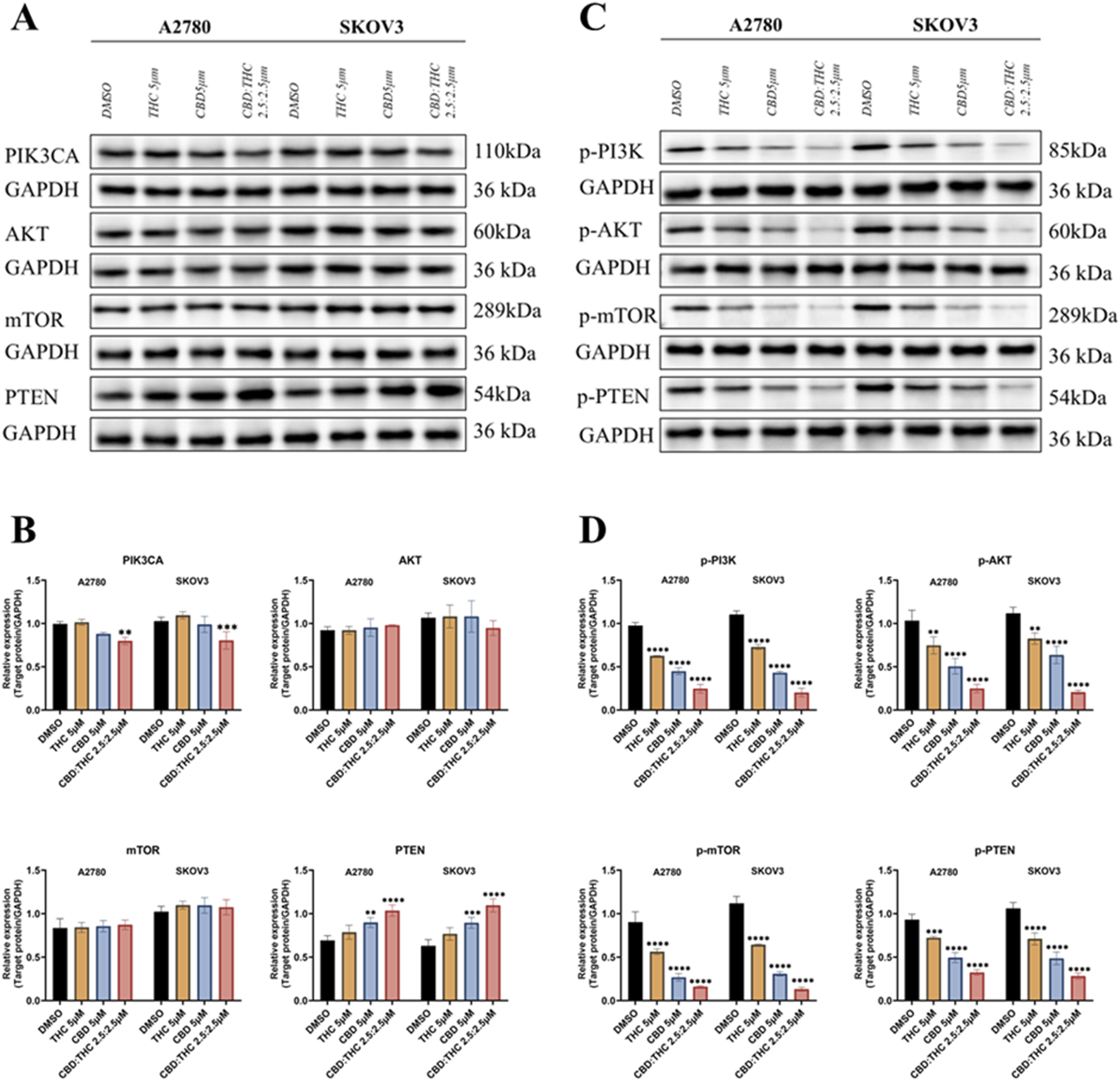
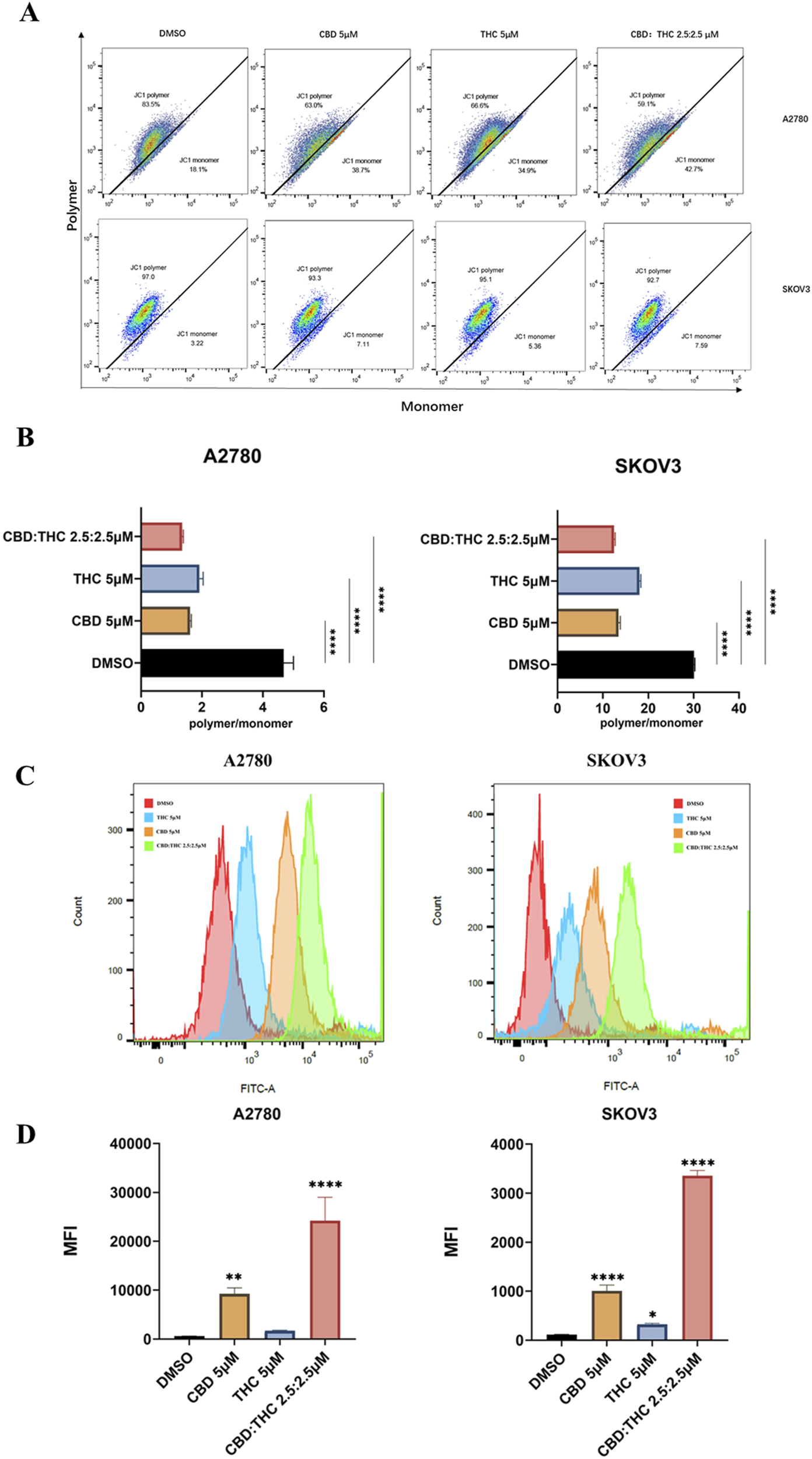
Introduction: Ovarian cancer is a highly lethal gynecological malignancy, often diagnosed at advanced stages. Cannabidiol (CBD) and delta-9-tetrahydrocannabinol (THC) demonstrate anti-tumor activity in various cancers including ovarian cancer through multiple signaling pathways and are increasingly explored as adjuncts to chemotherapy. However, the effects of CBD and THC combination treatment and its specific mechanisms remain unclear. This study evaluated the anti-tumor effects of CBD, THC, and their combination on SKOV3 and A2780 ovarian cancer cells, focusing on phosphorylation-dependent regulation of the PI3K/AKT/mTOR pathway. Methods: SKOV3, A2780, and IOSE cells were treated with CBD, THC, and equimolar CBD:THC combinations. Cytotoxicity was assessed using Sulforhodamine B assay, while synergistic interactions were analyzed by the Chou-Talay method using CompuSyn. Cell cycle distribution and apoptosis were evaluated, and phosphorylation of PI3K, AKT, mTOR, and PTEN was examined by Western blotting. Results: The CBD:THC combination treatment showed potent, selective cytotoxicity at 48 h, with lower IC₅₀ values than in non-tumor IOSE80 cells. The Chou–Talalay method validated a synergistic effect between CBD and THC. The combination treatment induced cell cycle arrest and enhanced apoptosis. Western blot analysis exhibited that equimolar CBD:THC (2.5:2.5 μM) markedly reduced phosphorylation of PI3K, AKT, and mTOR, while increasing phosphorylation of PTEN, thereby reactivating tumor-suppressive signaling. Conclusion: These findings highlight that CBD:THC combination treatment effectively inhibited ovarian cancer cell growth and invasion via oncogenic PI3K/AKT/mTOR signaling and reactivates PTEN. The combination may represent a promising targeted therapeutic approach, warranting further in vivo validation to elucidate its clinical potential.
Keywords: ovarian cancer, Cannabidiol (CBD), Tetrahydrocannabinol (THC), PI3K/AKT/mTOR, Pten
Received: 26 Aug 2025; Accepted: 20 Oct 2025.
Copyright: © 2025 Tong, Loilome, Namwat, Klanrit, Wangwiwatsin, Win, Koyabuth and Chumworathayi. This is an open-access article distributed under the terms of the Creative Commons Attribution License (CC BY). The use, distribution or reproduction in other forums is permitted, provided the original author(s) or licensor are credited and that the original publication in this journal is cited, in accordance with accepted academic practice. No use, distribution or reproduction is permitted which does not comply with these terms.
* Correspondence: Bandit Chumworathayi
Disclaimer: All claims expressed in this article are solely those of the authors and do not necessarily represent those of their affiliated organizations, or those of the publisher, the editors and the reviewers. Any product that may be evaluated in this article or claim that may be made by its manufacturer is not guaranteed or endorsed by the publisher.
