REVIEW article
Front. Pharmacol.
Sec. Pharmacology of Infectious Diseases
This article is part of the Research TopicDrug Development for Respiratory Infectious Diseases and Related Complications in Other SystemsView all 6 articles
Myasthenia Gravis and Community-Acquired Pneumonia: Therapeutic challenges
Provisionally accepted- Second Affiliated Hospital, School of Medicine, Zhejiang University, Hangzhou, China
Select one of your emails
You have multiple emails registered with Frontiers:
Notify me on publication
Please enter your email address:
If you already have an account, please login
You don't have a Frontiers account ? You can register here
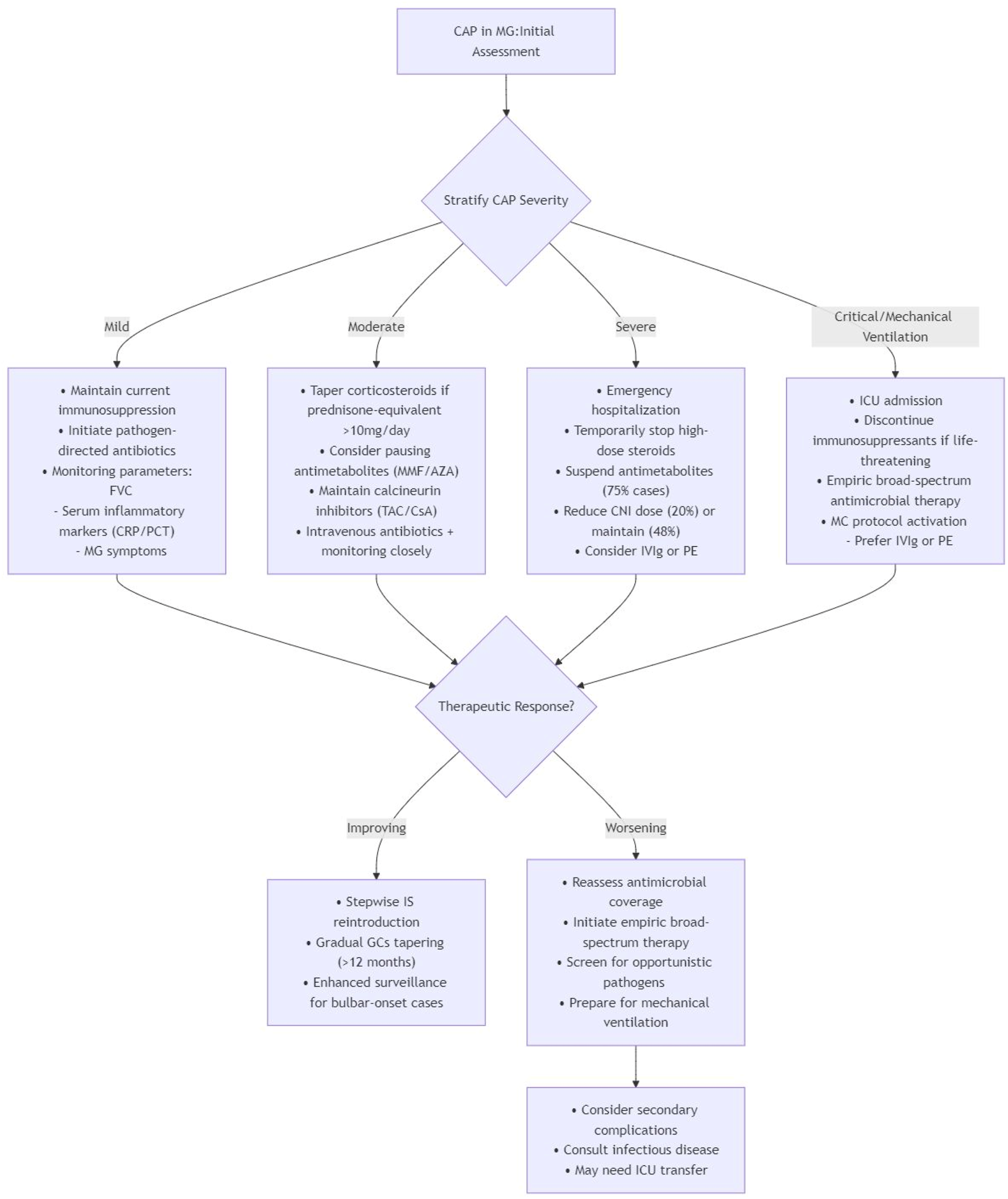
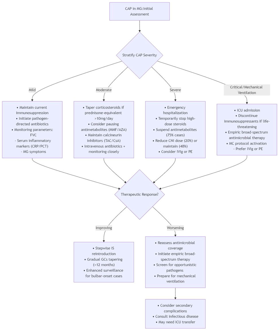
Myasthenia gravis (MG) patients are highly susceptible to community-acquired pneumonia (CAP) due to the need for immunosuppressive therapies and aspiration risks, with CAP representing the leading infectious cause of mortality in this population. The intersection of MG and CAP poses unique challenges for the management of anti-infective agents and immunosuppressants. There is currently no systematic literature review addressing these issues, as previous reviews have been limited to one of these aspects. This review synthesizes evidence on the pharmacotherapeutic challenges associated with MG-CAP comorbidity, focusing on three key areas: avoiding antibiotics that exacerbate neuromuscular junction symptoms, minimizing drug interactions, and managing infection-adjusted immunosuppressants. Through a comprehensive synthesis of literature, we provide recommendations for optimizing antibiotic selection and immunosuppressants while tailoring immunosuppressive strategies according to CAP severity grading. This facilitates optimal management of both MG and infection control, highlighting the need for dynamic, patient-centered approaches. This clinical decision-making tool serves as a practical reference for physicians in the absence of established guidelines or expert consensus for managing this complex patient population.
Keywords: Myasthenia Gravis, Community-acquired pneumonia, Neuromuscular Junction Disorders, immunocompromised, Pneumonia, drug‒drug interactions
Received: 29 Aug 2025; Accepted: 27 Oct 2025.
Copyright: © 2025 Chen, Ding, Zhang, Dai and Yu. This is an open-access article distributed under the terms of the Creative Commons Attribution License (CC BY). The use, distribution or reproduction in other forums is permitted, provided the original author(s) or licensor are credited and that the original publication in this journal is cited, in accordance with accepted academic practice. No use, distribution or reproduction is permitted which does not comply with these terms.
* Correspondence:
Haibin Dai, haibindai@zju.edu.cn
Lingyan Yu, 2510006@zju.edu.cn
Disclaimer: All claims expressed in this article are solely those of the authors and do not necessarily represent those of their affiliated organizations, or those of the publisher, the editors and the reviewers. Any product that may be evaluated in this article or claim that may be made by its manufacturer is not guaranteed or endorsed by the publisher.
