ORIGINAL RESEARCH article
Front. Pharmacol.
Sec. Ethnopharmacology
Polyphenol-Rich Morus nigra L. Extract Mitigates Neuroinflammation and Cognitive Impairment through Gut–Brain Axis Modulation in an Alzheimer's Disease Rat Model
Provisionally accepted- 1Xinjiang Medical University, Urumqi, China
- 2The First Affiliated Hospital of Xinjiang Medical University, Urumqi, China
- 3People's Hospital of Xinjiang Uygur Autonomous Region, Urumqi, China
Select one of your emails
You have multiple emails registered with Frontiers:
Notify me on publication
Please enter your email address:
If you already have an account, please login
You don't have a Frontiers account ? You can register here
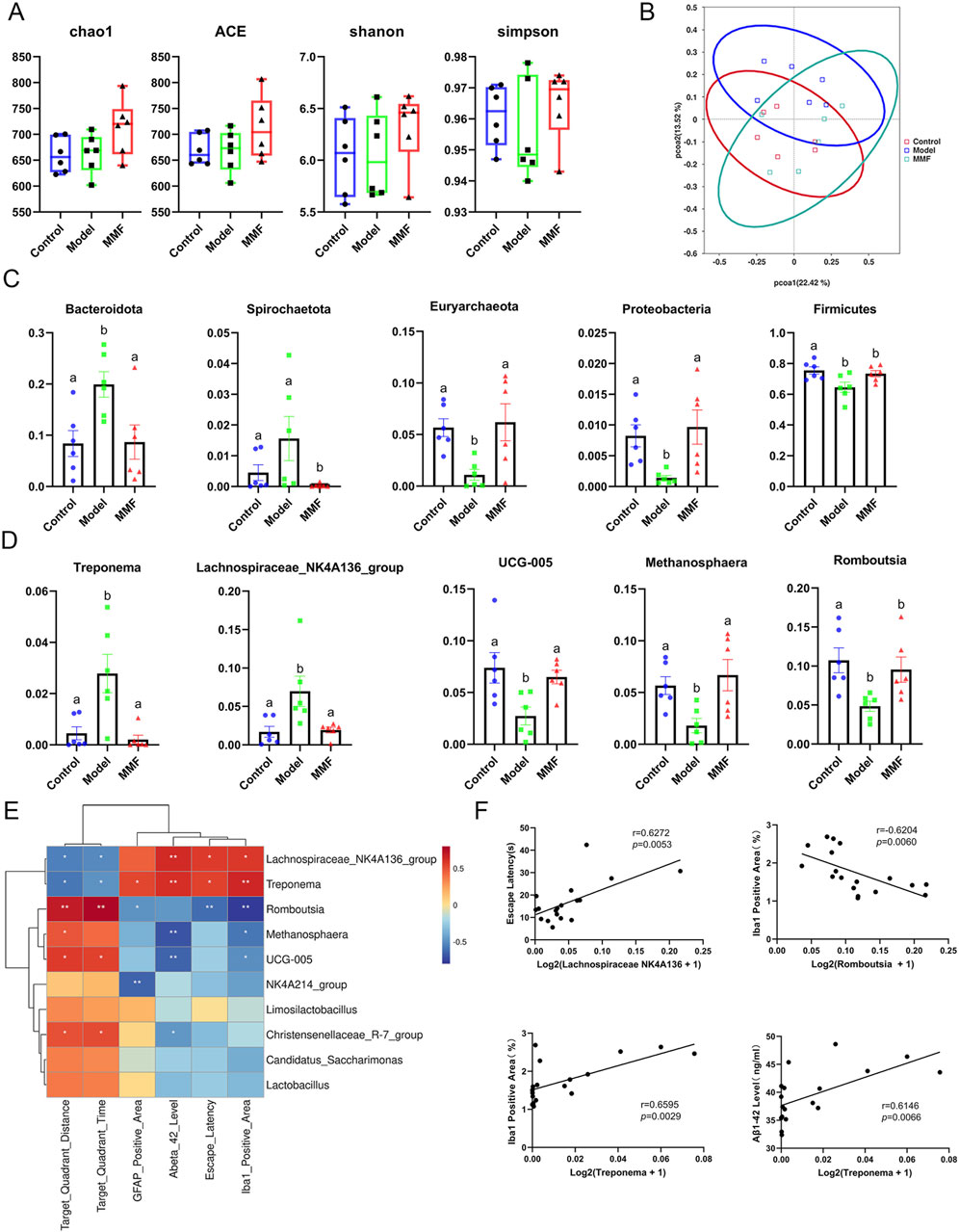
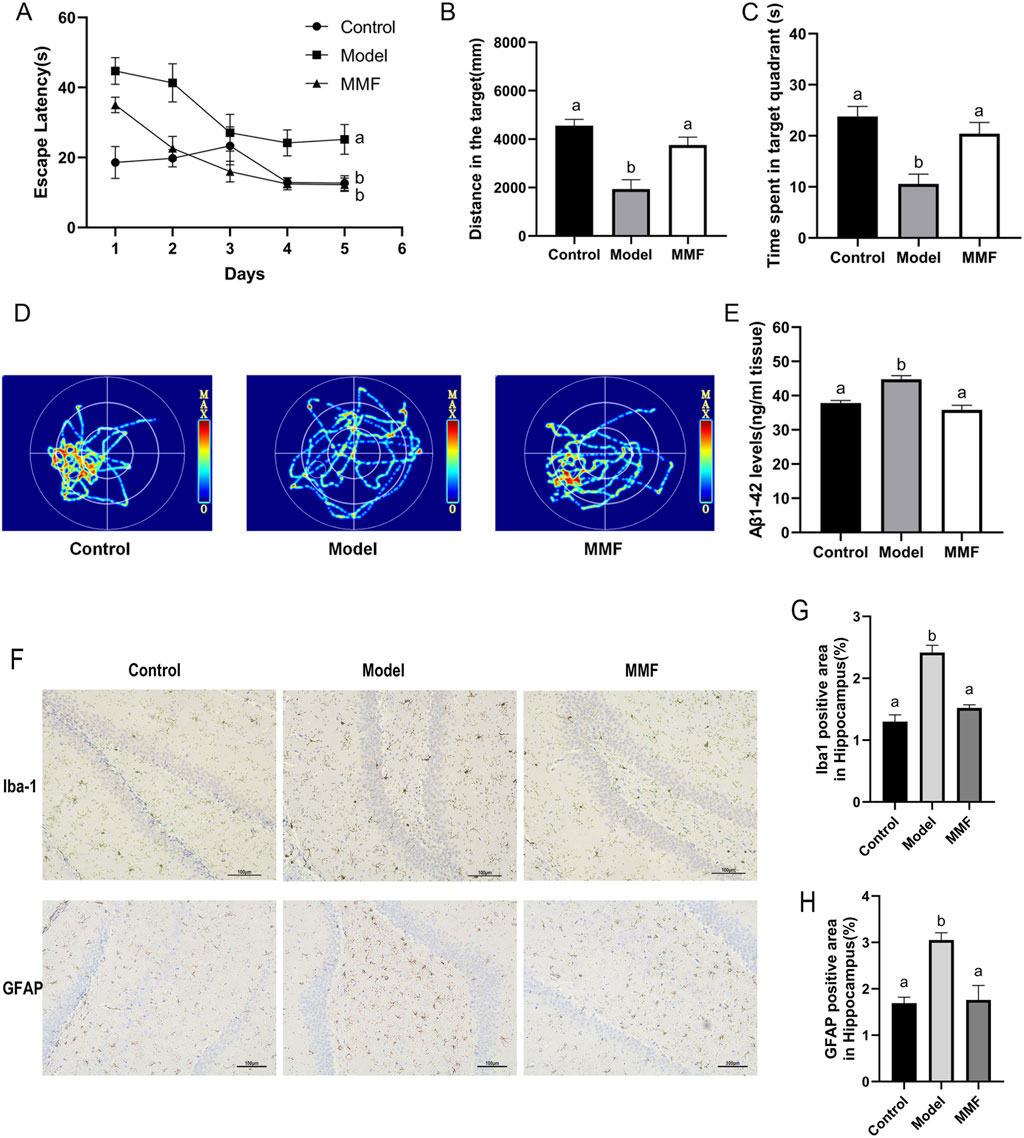
Background: The gut–brain axis (GBA) has emerged as a critical pathway in the pathogenesis of Alzheimer’s disease (AD), offering a potential target for dietary interventions. This study aimed to explore the neuroprotective effects of a polyphenol-enriched extract from Morus nigra L. fruits (MMF) in an AD rat model, focusing on gut-brain communication. Methods: AD-like pathology was induced in rats using a combination of D-galactose and aluminum chloride, followed by a 10-week MMF treatment. Cognitive performance was evaluated using the Morris water maze, and brain Aβ₁-₄₂ accumulation and neuroinflammation (Iba1, GFAP) were assessed. Multi-omics approaches, including 16S rDNA sequencing and untargeted colonic metabolomics, were applied. Results: MMF treatment significantly enhanced spatial memory, reduced hippocampal Aβ burden, and attenuated glial activation. Furthermore, MMF restored gut microbial diversity and increased the abundance of short-chain fatty acid–producing Firmicutes taxa, which were inversely correlated with inflammation. Metabolomics analysis revealed that MMF modulated bile acid and lipid metabolic pathways, with β-muricholic acid, DHA, and ergosterol identified as key effectors. Conclusion: MMF alleviates AD pathology through modulation of the gut microbiota and metabolic reprogramming, suggesting a promising microbiota-targeted strategy for AD prevention.
Keywords: Morus nigra L., gut-brain axis, Alzheimer's disease, Gut Microbiota, Neuroinflammation, Metabolomics
Received: 03 Sep 2025; Accepted: 03 Nov 2025.
Copyright: © 2025 Li, Zhang, Liu, Dawuti, Xuanshi and Xiao. This is an open-access article distributed under the terms of the Creative Commons Attribution License (CC BY). The use, distribution or reproduction in other forums is permitted, provided the original author(s) or licensor are credited and that the original publication in this journal is cited, in accordance with accepted academic practice. No use, distribution or reproduction is permitted which does not comply with these terms.
* Correspondence: Yue Li, 545000269@qq.com
Disclaimer: All claims expressed in this article are solely those of the authors and do not necessarily represent those of their affiliated organizations, or those of the publisher, the editors and the reviewers. Any product that may be evaluated in this article or claim that may be made by its manufacturer is not guaranteed or endorsed by the publisher.
