ORIGINAL RESEARCH article
Front. Pharmacol.
Sec. Cardiovascular and Smooth Muscle Pharmacology
The potential mechanism of Celastrol attenuating atherosclerosis by promoting macrophage autophagy via AMPK/ULK1 Pathway
Provisionally accepted- 1Tianjin Union Medical Center, The First Affiliated Hospital of Nankai University, Tianjin, China
- 2Fugu County Hospital of Traditional Chinese Medicine, Shanxi, China
- 3Tianjin University of Traditional Chinese Medicine, Tianjin, China
Select one of your emails
You have multiple emails registered with Frontiers:
Notify me on publication
Please enter your email address:
If you already have an account, please login
You don't have a Frontiers account ? You can register here
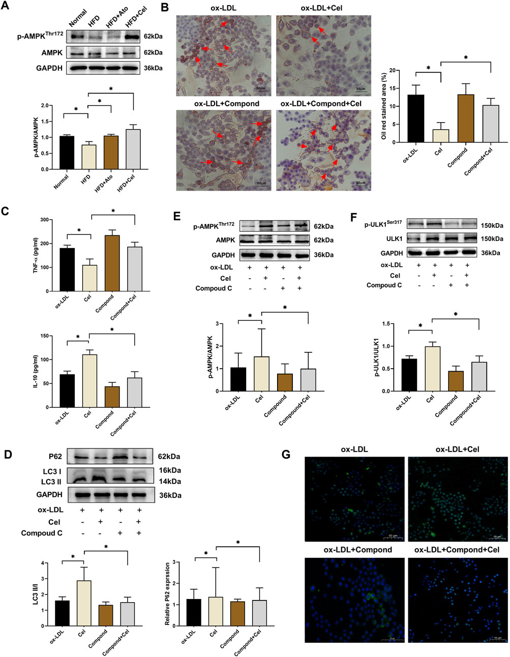
Background: This study aimed to elucidate the molecular mechanisms by which celastrol (Cel) alleviates atherosclerosis (AS) through the regulation of macrophage autophagy. Methods: An AS model was established using ApoE⁻/⁻ mice fed a high-fat diet. Mice in the treatment group received Cel. Aortic plaque formation, lipid metabolism, inflammatory responses, and autophagy activation were evaluated via histopathological analysis, serological assays, immunofluorescence staining, transmission electron microscopy, and Western blotting. In vitro, macrophages were transformed into foam cells using oxidized low-density lipoprotein (ox-LDL) and treated with various concentrations of Cel. Results: Cel markedly reduced aortic plaque formation, ameliorated dyslipidemia, attenuated inflammatory responses, and enhanced plaque stability in ApoE⁻/⁻ mice. It significantly promoted macrophage autophagy, as evidenced by increased autophagy-related markers and autophagosome formation. Mechanistically, Cel-induced autophagy was mediated by the AMPK/ULK1 pathway, and this effect was reversed by the AMPK inhibitor Compound C. Conclusion: Cel exerts anti-atherosclerotic effects by activating macrophage autophagy via the AMPK/ULK1 pathway, thereby improving lipid metabolism, reducing inflammation, and stabilizing plaques. These findings highlight the therapeutic potential of Cel and provide new insights into autophagy-targeted strategies against AS.
Keywords: Celastrol, Atherosclerosis, macrophage, Autophagy, AMPK/Ulk1 pathway
Received: 07 Sep 2025; Accepted: 05 Nov 2025.
Copyright: © 2025 Li, Zhao, Qi, Liu, Fang, Zhou, Wei and Li. This is an open-access article distributed under the terms of the Creative Commons Attribution License (CC BY). The use, distribution or reproduction in other forums is permitted, provided the original author(s) or licensor are credited and that the original publication in this journal is cited, in accordance with accepted academic practice. No use, distribution or reproduction is permitted which does not comply with these terms.
* Correspondence:
Liping Wei, weilipingme@163.com
Qi Li, liqi@umc.net.cn
Disclaimer: All claims expressed in this article are solely those of the authors and do not necessarily represent those of their affiliated organizations, or those of the publisher, the editors and the reviewers. Any product that may be evaluated in this article or claim that may be made by its manufacturer is not guaranteed or endorsed by the publisher.
