ORIGINAL RESEARCH article
Front. Pharmacol.
Sec. Pharmacology of Anti-Cancer Drugs
This article is part of the Research TopicDiagnostic, Prognostic and Predictive Markers in LeukemiaView all 11 articles
Genetic Characterization of Pediatric B-cell Acute Lymphoblastic Leukemia in Argentina Uncovers Molecular Heterogeneity and Novel Variants
Provisionally accepted- 1CONICET Instituto de Química Biológica, Facultad de Ciencias Exactas y Naturales, Universidad de Buenos Aires, Buenos Aires, Buenos Aires, Argentina
- 2Universidad de Buenos Aires, Facultad de Ciencias Exactas y Naturales, Departamento de Quimica Biologica, Ciudad Autónoma de Buenos aires, Argentina
- 3Hospital Nacional Profesor Alejandro Posadas, El Palomar, Argentina
- 4Hospital de Niños Sor Maria Ludovica, La Plata, Argentina
- 5Hospital de Niños Ricardo Gutierrez, Ciudad Autónoma de Buenos aires, Argentina
Select one of your emails
You have multiple emails registered with Frontiers:
Notify me on publication
Please enter your email address:
If you already have an account, please login
You don't have a Frontiers account ? You can register here
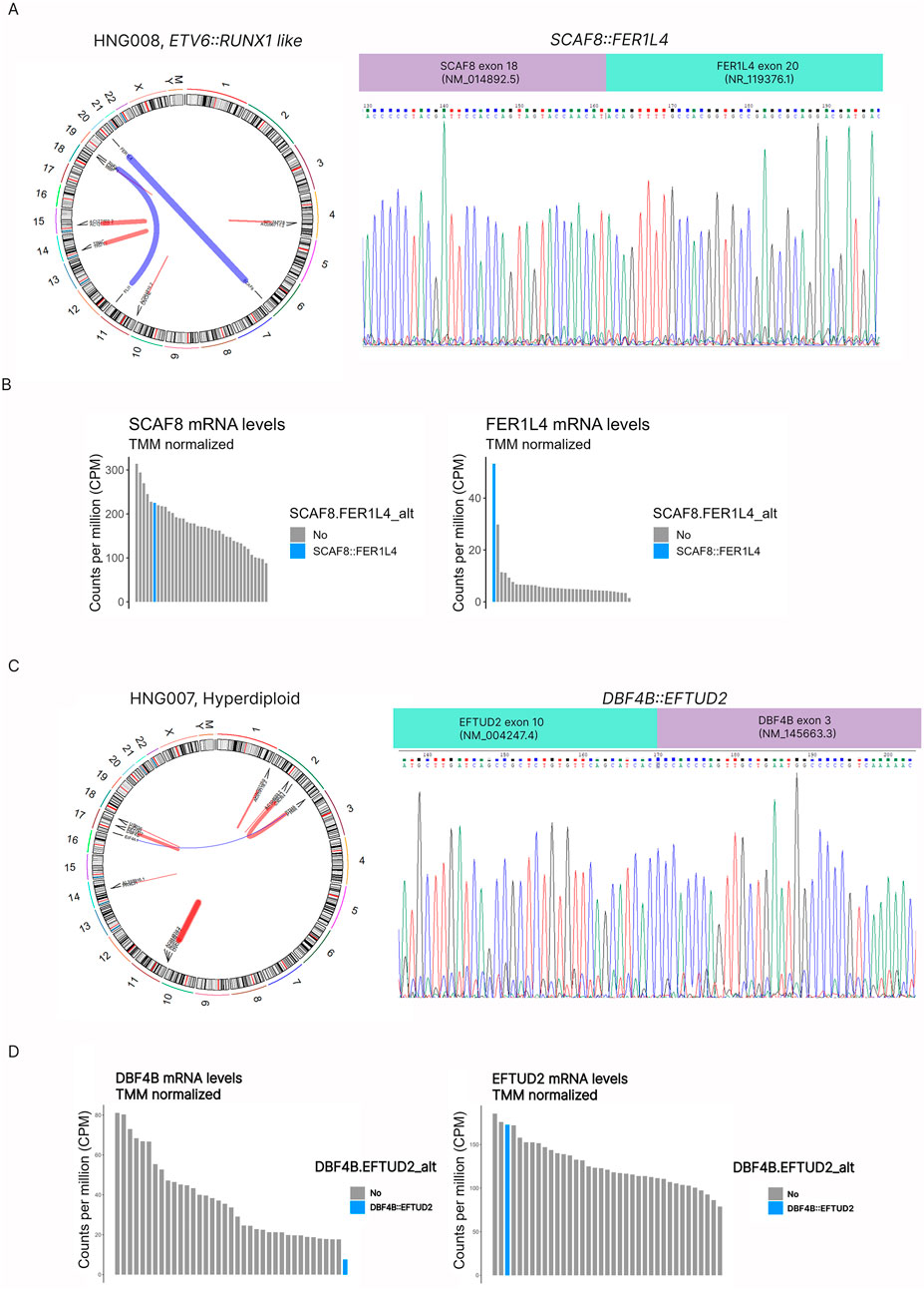
Acute lymphoblastic leukemia is the most common childhood cancer, yet its diagnosis and risk classification remain incomplete in many regions due to limited access to molecular studies. Here, we present the first comprehensive genetic and molecular characterization of childhood B-cell Acute lymphoblastic leukemia in Argentina using whole-transcriptome sequencing of diagnostic bone marrow samples from 32 patients enrolled in the international clinical protocol ALLIC-BFM-2009. By integrating publicly available bioinformatic tools, we achieved molecular subtyping in over 93% of cases, a significant increase from the 31% rate attained through traditional methods. Our analysis revealed a diverse landscape of known and novel genetic alterations, including gene fusions, single nucleotide variants, and gene expression signatures relevant to prognosis and therapy. Importantly, we identified novel single nucleotide variants in DUX4, CSF3R and CREBBP, and fusion transcripts. This study not only reports transcriptional heterogeneity in our Latin American cohort but also supports the implementation of open-source bioinformatic pipelines in resource-limited settings to enhance precision diagnosis and guide personalized treatment.
Keywords: Acute Lymphoblastic Leukemia, Molecular subtype, Transcriptomics, RNA-Seq, biomarkers
Received: 08 Sep 2025; Accepted: 24 Oct 2025.
Copyright: © 2025 Ruiz, Sosa, Avendaño, Gomez Mercado, Lacreu, Riccheri, Schuttenberg, Aversa, Vazquez, Gueron and Cotignola. This is an open-access article distributed under the terms of the Creative Commons Attribution License (CC BY). The use, distribution or reproduction in other forums is permitted, provided the original author(s) or licensor are credited and that the original publication in this journal is cited, in accordance with accepted academic practice. No use, distribution or reproduction is permitted which does not comply with these terms.
* Correspondence:
María Sol Ruiz, ma.sol.ruiz@gmail.com
Javier Cotignola, jcotignola@qb.fcen.uba.ar
Disclaimer: All claims expressed in this article are solely those of the authors and do not necessarily represent those of their affiliated organizations, or those of the publisher, the editors and the reviewers. Any product that may be evaluated in this article or claim that may be made by its manufacturer is not guaranteed or endorsed by the publisher.
