ORIGINAL RESEARCH article
Front. Pharmacol.
Sec. Pharmacology of Anti-Cancer Drugs
Drug combination discovery assisted by AI and untargeted metabolomics: pamiparib and anlotinib synergistic potentiation for ovarian cancer treatment
Provisionally accepted- 1Tianjin Medical University Cancer Institute & Hospital, National Clinical Research Center for Cancer, Tianjin, China
- 2Tianjin University of Science and Technology College of Biotechnology, Tianjin, China
- 3Tianjin Cancer Hospital Airport Hospital, Tianjin, China
- 4College of Artificial Intelligence, Tianjin University of Science & Technology, Tianjin, China
Select one of your emails
You have multiple emails registered with Frontiers:
Notify me on publication
Please enter your email address:
If you already have an account, please login
You don't have a Frontiers account ? You can register here
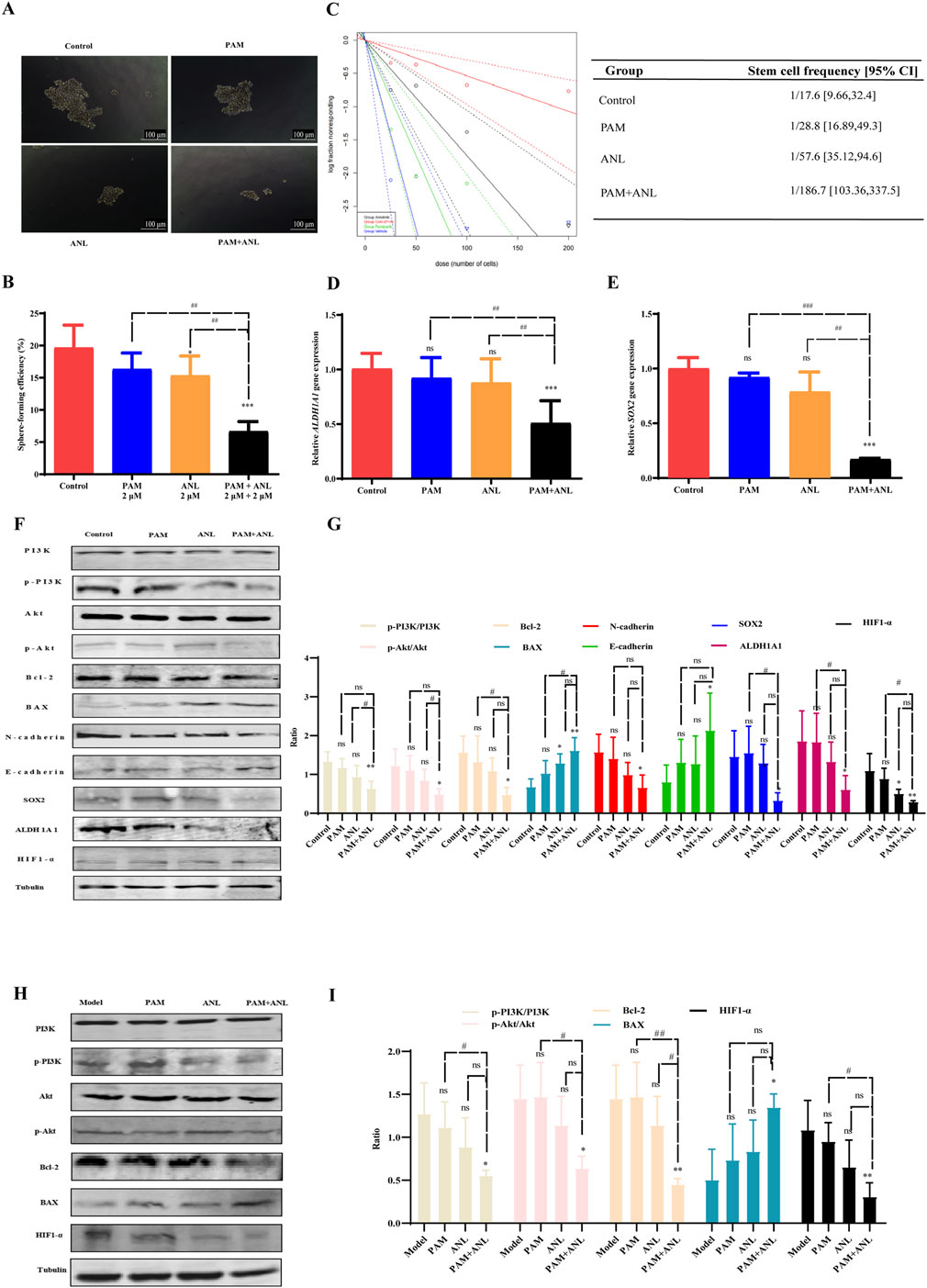
Background: The aim of this study was to investigate the mechanism of the Poly ADP-ribose polymerase (PARP) inhibitor pamiparib (PAM) and the tyrosine kinase inhibitor anlotinib (ANL), utilizing a Biological Factor Regulatory Neural Network (BFReg-NN) and metabolomics approach. Methods: Potential drug combinations were identified by integrating bioinformatics and machine learning algorithmic strategies. In vitro, their effects on ovarian cancer cells were detected by MTT assay, clone formation and annexin V/PI double staining, scratch assay and Transwell assay. The effect of PAM in combination with ANL was investigated in a nude mouse ovarian cancer model. The mechanism of action was investigated using an untargeted metabolomics approach. The inhibitory effect of the combination of the two drugs on stem cell activity was detected using the tumorsphere assay, limiting dilution assay and RT-qPCR, and the changes in signaling pathway protein expression after treatment with the two drugs were detected using Western blotting. Results: Predictive results confirmed the synergistic effect of the potential drug combinations, revealing that the potential mechanism of PAM combined with ANL in ovarian cancer is related to tumor stem cells. Overexpression of the PI3K/Akt signaling pathway is commonly associated with cancer recurrence and drug resistance. In vitro, the combination of PAM and ANL inhibited clone formation, proliferation, migration, and stemness of A2780 ovarian cells through the PI3K/Akt signaling pathway. In vivo, significant downregulation of p-PI3K, p-Akt, Bcl-2, and HIF1-α, and upregulation of BAX protein expression confirmed that the mechanism of action of combination therapy is related to PI3K/Akt pathway. Conclusion: The combination of PAM and ANL was more effective than monotherapy for treating ovarian cancer and holds potential to become a new therapeutic approach for ovarian cancer.
Keywords: Pamiparib, Anlotinib, ovarian cancer, CSC - cancer stem cell, untargeted metabolomics, artificial intelligence - AI
Received: 09 Sep 2025; Accepted: 10 Nov 2025.
Copyright: © 2025 Wang, Chu, Wen, Wang, Li, Chen, Zhang and Sun. This is an open-access article distributed under the terms of the Creative Commons Attribution License (CC BY). The use, distribution or reproduction in other forums is permitted, provided the original author(s) or licensor are credited and that the original publication in this journal is cited, in accordance with accepted academic practice. No use, distribution or reproduction is permitted which does not comply with these terms.
* Correspondence:
Dong Wang, lvn1314@126.com
Zhao Zhang, zhangzhao@mail.tust.edu.cn
Hua Sun, sunhua@tust.edu.cn
Disclaimer: All claims expressed in this article are solely those of the authors and do not necessarily represent those of their affiliated organizations, or those of the publisher, the editors and the reviewers. Any product that may be evaluated in this article or claim that may be made by its manufacturer is not guaranteed or endorsed by the publisher.
