ORIGINAL RESEARCH article
Front. Pharmacol.
Sec. Ethnopharmacology
Xiaoyao Pill alleviates ulcerative colitis by inhibiting ferroptosis of enterocytes via activating Nrf2/Gpx4 signaling pathway
Provisionally accepted- 1Shanghai University of Traditional Chinese Medicine, Shanghai, China
- 2Shanghai Jiao Tong University School of Medicine Affiliated International Peace Maternal and Child Health Hospital, Shanghai, China
Select one of your emails
You have multiple emails registered with Frontiers:
Notify me on publication
Please enter your email address:
If you already have an account, please login
You don't have a Frontiers account ? You can register here
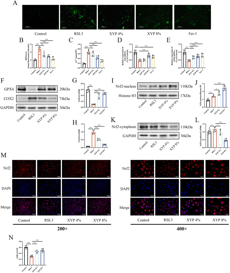
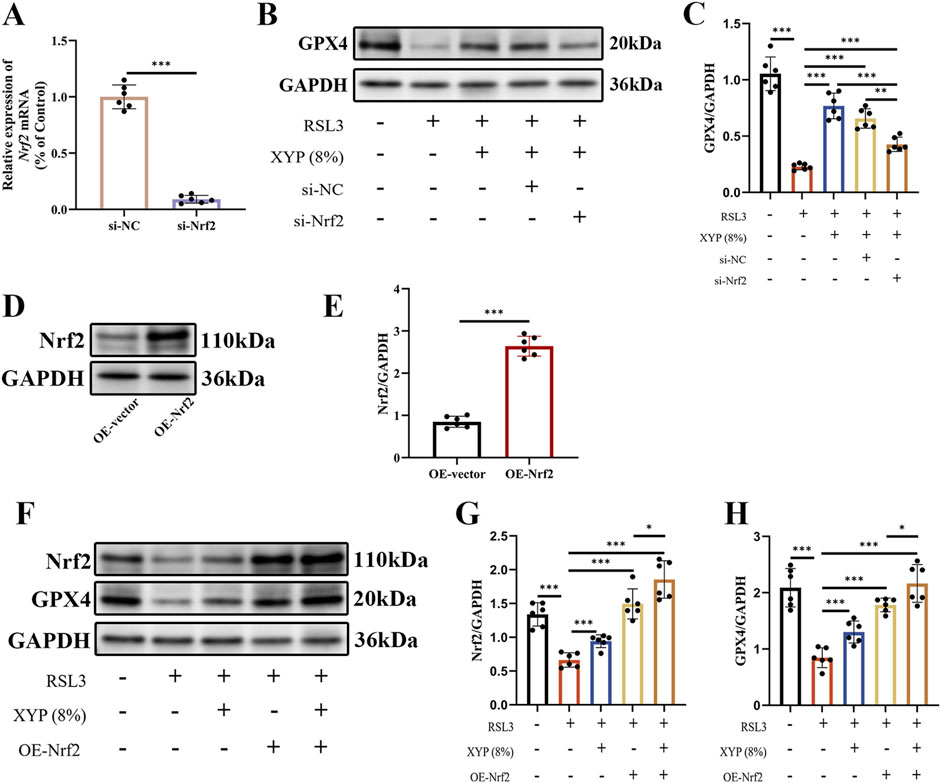
Background: The treatment of ulcerative colitis (UC) remains a huge challenge worldwide. Xiaoyao Pill (XYP) is a classic TCM formula, which possesses several benefits, including soothing the liver and invigorating the spleen. However, its protective effect on UC and its underlying mechanisms are unknown. Purpose: Here we explored the protective effect and underlying mechanism of XYP against dextran sulfate sodium (DSS)-induced colitis in mice. Methods: The experimental colitis was established by adding 3% DSS on drinking water of mice and the effects of XYP (0.32 and 0.64 mg/kg/d, i.g., by 10 days) in colon tissues was analyzed. Transcriptomic analysis elucidated therapeutic targets, subsequently validated through molecular techniques and cellular assays. NCM460 cell was induced by RSL3 to detect the effect of XYP on ferroptosis and the underlying mechanism. Pathological damage was determined by H&E. Indicators related to intestinal permeability were detected by immunohistochemistry and immunofluorescence. Cytokines levels (TNF-α、IL-1β and IL-6), antioxidant enzymes activities (MDA, SOD and GSH) from colon tissues of each group mice, the level of Fe2+ Cytokines levels and Gpx4 activity from colon tissues of each group mice or cells were detected by ELISA. Intracellular ROS levels in each group of cells were detected by H2DCFDA fluorescence staining. Finally, the key mediating role of nuclear factor erythroid 2-like 2 (Nrf2) in the XYP treatment was explored by cell transfection using siRNA or plasmid injection. Results: The results indicated that XYP significantly attenuated DSS-induced colon pathological damage, intestinal barrier, cytokines levels, and increased the antioxidant enzymes activities. Transcriptomic analyses illustrated that XYP might alleviate UC by inhibiting ferroptosis. Moreover, XYP attenuated ferroptosis in DSS-induced colon injury and regulated Nrf2/Gpx4 signaling pathway in DSS-induced mice. Mechanistic experiments verified that XYP activated Nrf2 in vitro. Conclusion: Taken together, this study evaluates that XYP alleviates DSS-induced colitis mice by inhibiting ferroptosis of enterocytes and its protective effects are associated with activating the Nrf2/Gpx4 signaling pathway.
Keywords: Xiaoyao pill, ulcerative colitis, ferroptosis, Nrf2/GPX4 signaling pathway, Oxidativestress
Received: 10 Sep 2025; Accepted: 19 Nov 2025.
Copyright: © 2025 Zhou, Xing, Zhang and Zhang. This is an open-access article distributed under the terms of the Creative Commons Attribution License (CC BY). The use, distribution or reproduction in other forums is permitted, provided the original author(s) or licensor are credited and that the original publication in this journal is cited, in accordance with accepted academic practice. No use, distribution or reproduction is permitted which does not comply with these terms.
* Correspondence: Zehua Zhou, zhouzehua1997@163.com
Disclaimer: All claims expressed in this article are solely those of the authors and do not necessarily represent those of their affiliated organizations, or those of the publisher, the editors and the reviewers. Any product that may be evaluated in this article or claim that may be made by its manufacturer is not guaranteed or endorsed by the publisher.
