ORIGINAL RESEARCH article
Front. Pharmacol.
Sec. Ethnopharmacology
Emodin and physcion alleviate cholestatic liver injury by targeting FXR: hepatoprotective components identified in processed Polygonum multiflorum Thunb. using a comprehensive two-dimensional biochromatography system
Provisionally accepted- 1Shanghai Jiao Tong University School of Medicine Affiliated Ninth People's Hospital, Shanghai, China
- 2National Institutes for Food and Drug Control, Beijing, China
Select one of your emails
You have multiple emails registered with Frontiers:
Notify me on publication
Please enter your email address:
If you already have an account, please login
You don't have a Frontiers account ? You can register here
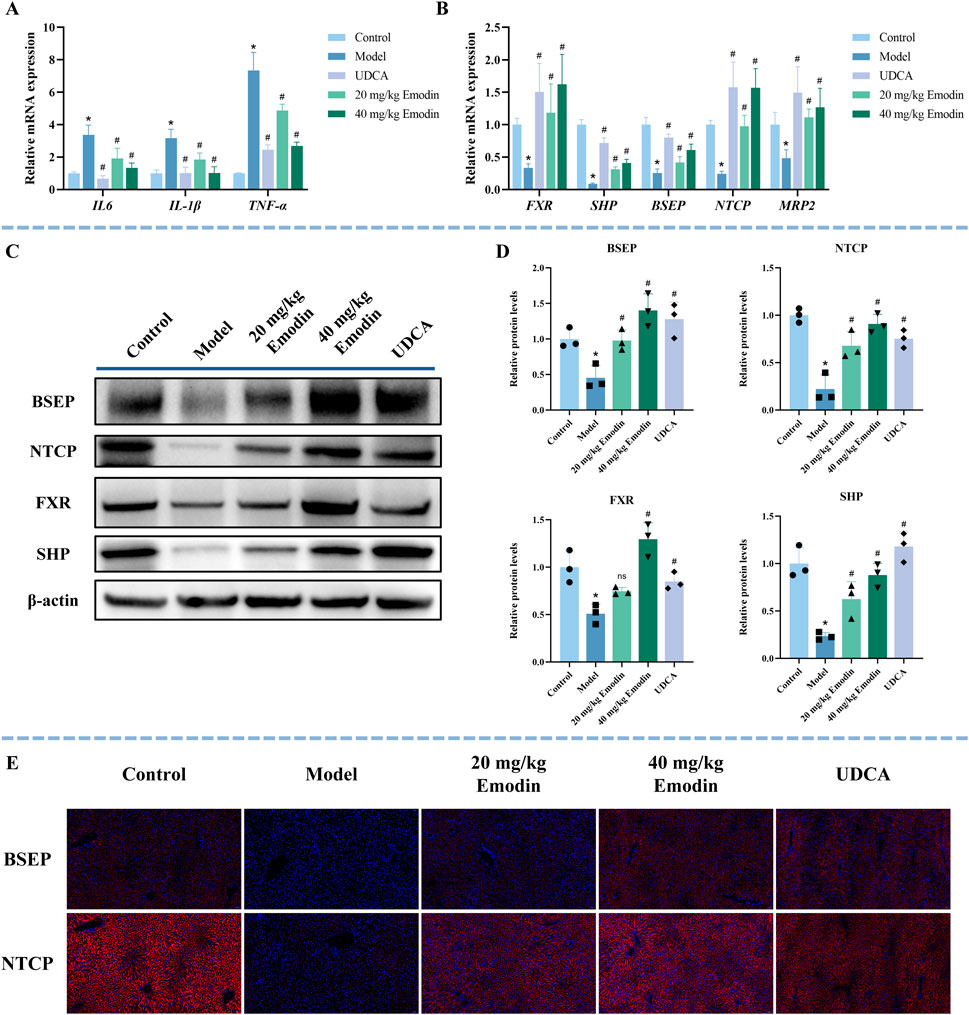
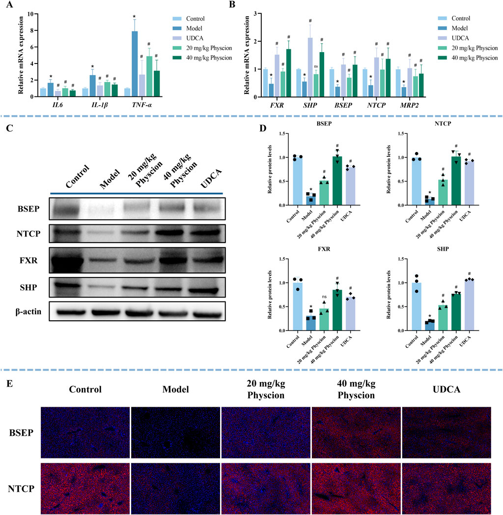
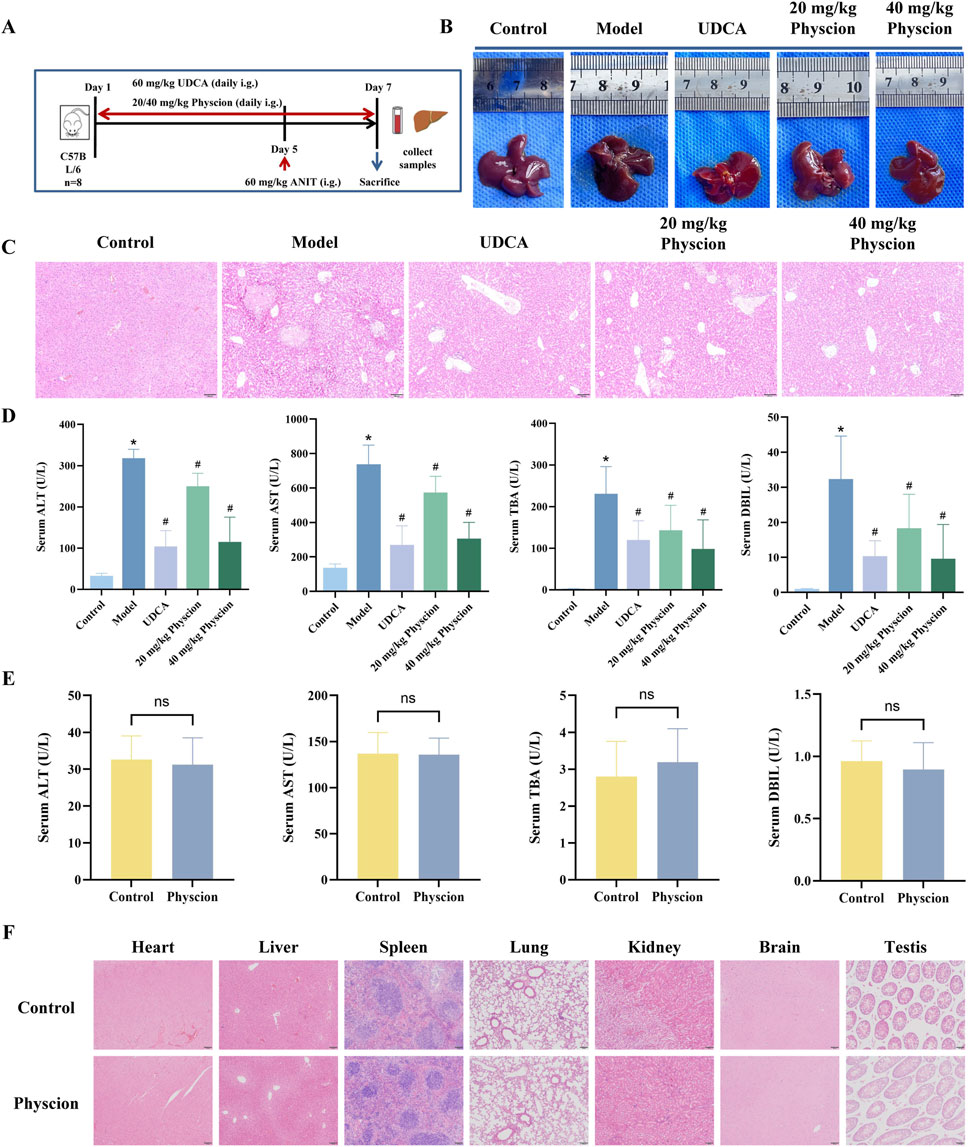
ABSTRACT Introduction: Polygonum multiflorum Thunb. (PM) is a representative traditional Chinese medicine (TCM) that exerts different effects in raw and processed forms. The hepatotoxicity of PM is markedly reduced after processing, whereas its hepatoprotective effects are enhanced. Purpose: This study aimed to establish a novel comprehensive two-dimensional (2D) biochromatography system based on farnesoid X receptor (FXR), which is an important target in cholestatic liver injury (CLI), to investigate the material basis and mechanisms underlying the enhanced hepatoprotection and reduced hepatotoxicity of processed PM (P-PM). Methods: A comprehensive 2D FXR biochromatography system was established by immobilizing FXR on 3-mercaptopropyltrimethoxysilane (MPTS)-modified silica gel. This system was used to identify the FXR-binding components in raw PM (R-PM) and P-PM. Molecular docking, surface plasmon resonance, and frontal affinity chromatography were used to validate the interactions. The hepatoprotective effects of emodin and physcion were assessed in α-naphthylisothiocyanate (ANIT)-induced cholestatic liver injury (CLI) mice models, and an FXR antagonist (Z-guggulsterone) rescue experiment was performed. The expression of FXR signaling-related proteins, including FXR, small heterodimer partner (SHP), bile salt export pump (BSEP), Na+-taurocholate cotransporting polypeptide (NTCP), and inflammatory cytokines, was assessed by western blotting, real-time quantitative reverse transcription PCR, and immunofluorescence. Results: The comprehensive 2D FXR biochromatography system successfully identified emodin and physcion as key FXR-binding components, with significantly increased content in P-PM. These components may contribute to the enhanced hepatoprotection and reduced hepatotoxicity of P-PM. In vivo, emodin and physcion alleviated ANIT-induced CLI, as evidenced by improved histopathological features and decreased serum levels of liver function markers. Mechanistically, both components upregulated the expression of FXR, BSEP, SHP, and NTCP while suppressing inflammatory cytokine expression. Their hepatoprotective effects and FXR-related upregulation could be disrupted by FXR antagonist Z-guggulsterone. These results suggest that emodin and physcion are key components contributing to the hepatoprotective effects of P-PM, likely through activation of the FXR signaling pathway and suppression of inflammation. Conclusion: This study established a novel, efficient, rapid, and accurate comprehensive 2D FXR biochromatography system, which is suitable for screening targeted components in TCM, and can be extended to research on other TCMs.
Keywords: liver injury, Traditional Chinese Medicine, Polygonum multiflorum Thunb., FXR, biochromatography
Received: 16 Sep 2025; Accepted: 25 Nov 2025.
Copyright: © 2025 Li, Gu, Yang, Wang, Li, Chen, Yao, Liu, Wang, Wang and Yuan. This is an open-access article distributed under the terms of the Creative Commons Attribution License (CC BY). The use, distribution or reproduction in other forums is permitted, provided the original author(s) or licensor are credited and that the original publication in this journal is cited, in accordance with accepted academic practice. No use, distribution or reproduction is permitted which does not comply with these terms.
* Correspondence: Rong Wang
Disclaimer: All claims expressed in this article are solely those of the authors and do not necessarily represent those of their affiliated organizations, or those of the publisher, the editors and the reviewers. Any product that may be evaluated in this article or claim that may be made by its manufacturer is not guaranteed or endorsed by the publisher.
