ORIGINAL RESEARCH article
Front. Pharmacol.
Sec. Pharmacology of Infectious Diseases
This article is part of the Research TopicMultidisciplinary strategies against AMR: monitoring, characterizing, and targeting of priority bacterial pathogensView all articles
Branched tetrameric lactoferricin peptides modified with diaminopropionic acid exhibit potent antimicrobial and wound-healing activities
Provisionally accepted- 1Amsterdam UMC Locatie AMC, Amsterdam, Netherlands
- 2Leiden University Medical Centre, Leiden, Netherlands
- 3Burn Research Lab, Alliance of Dutch Burn Care, Beverwijk, Netherlands
- 4Department of Plastic, Reconstructive and Hand Surgery, Tissue Function and Regeneration, Amsterdam Movement Sciences, Amsterdam, Netherlands
- 5University Medical Center Regensburg, Regensburg, Germany
Select one of your emails
You have multiple emails registered with Frontiers:
Notify me on publication
Please enter your email address:
If you already have an account, please login
You don't have a Frontiers account ? You can register here
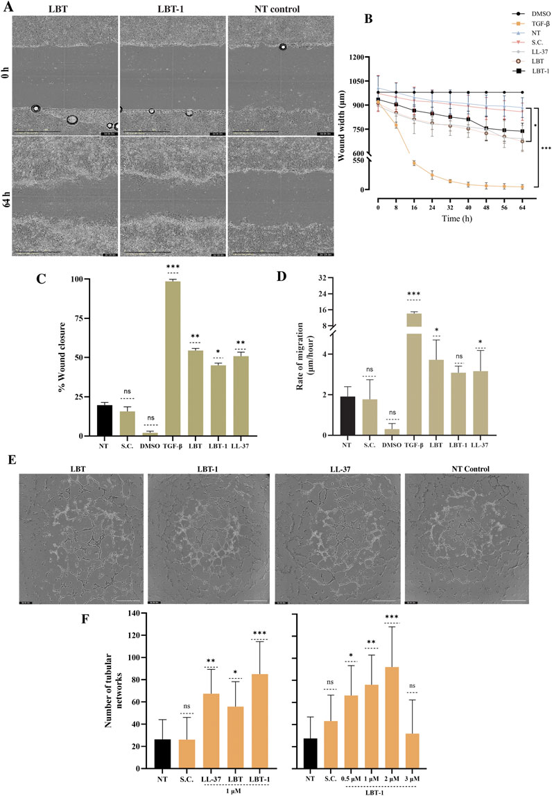
Infected chronic wounds present a dual therapeutic challenge, requiring both the eradication of pathogens and the restoration of tissue homeostasis. Often the current treatments are ineffective against multidrug-resistant (MDR) pathogens and fail to promote wound healing. Antimicrobial peptides, such as bovine lactoferricin (LfcinB), offer a promising alternative owing to their broad-spectrum activity and immunomodulatory properties. The branched tetrameric LfcinB-derived peptide (LBT; (RRWQWR)₄K₂Ahx₂-C₂) is particularly attractive, as its multivalent architecture enhances antimicrobial potency and provides a tunable branching core for structural modifications. In this study, three novel tetrameric variants were designed by substituting the L-lysine branching residues in LBT with non-natural lysine derivatives to alter motif orientation and linker flexibility. Among the novel peptides, the diaminopropionic acid (DAP)-modified variant, (LBT-1; (RRWQWR)4DAP2Ahx2-C2) was selected as best-performing candidate based on antimicrobial and hemolytic activity assessment. Compared to LBT, the novel LBT-1 demonstrated superior activity against methicillin-resistant Staphylococcus aureus (MRSA) and MDR Acinetobacter baumannii, achieving rapid bactericidal action within five minutes. LBT-1 also exhibited potent activity across the ESKAPE(E) panel and against the emerging MDR fungal pathogen Candidozyma auris. Beyond direct antimicrobial effects, LBT-1 enhanced macrophage-mediated bacterial clearance, neutralized endotoxins, and accelerated wound closure in vitro. Importantly, LBT-1 showed superior pro-angiogenic activity in vitro and achieved significantly higher bactericidal activity against MRSA in an ex vivo human skin wound infection model. This study identifies LBT-1 as a multifunctional therapeutic that addresses key pathological features of chronic wounds. Together, these findings validate our peptide design strategy, revealing previously unknown characteristics of the LBT peptide and the enhanced multifunctionality achieved with LBT-1, supporting its continued development for chronic wound management.
Keywords: antimicrobials, Wound Healing, Staphylococcus aureus, Candidozyma auris, Chronicwounds, Bovine lactoferricin, Ex vivo wound model, Multidrug-resistant (MDR)
Received: 06 Oct 2025; Accepted: 14 Nov 2025.
Copyright: © 2025 Vavilthota, Babuççu, Cordfunke, de Boer, Balraadjsing, Boekema, Drijfhout, Riool and Zaat. This is an open-access article distributed under the terms of the Creative Commons Attribution License (CC BY). The use, distribution or reproduction in other forums is permitted, provided the original author(s) or licensor are credited and that the original publication in this journal is cited, in accordance with accepted academic practice. No use, distribution or reproduction is permitted which does not comply with these terms.
* Correspondence:
Martijn Riool, m.riool@amsterdamumc.nl
Sebastian A.J. Zaat, s.a.zaat@amsterdamumc.nl
Disclaimer: All claims expressed in this article are solely those of the authors and do not necessarily represent those of their affiliated organizations, or those of the publisher, the editors and the reviewers. Any product that may be evaluated in this article or claim that may be made by its manufacturer is not guaranteed or endorsed by the publisher.
