ORIGINAL RESEARCH article
Front. Pharmacol.
Sec. Experimental Pharmacology and Drug Discovery
This article is part of the Research TopicAdvances in Biomarkers and Drug Targets: Harnessing Traditional and AI Approaches for Novel Therapeutic MechanismsView all 12 articles
Integrating Multi-Omics, Network Pharmacology, and Experimental Validation to Unveil the Molecular Mechanisms of Fructus Xanthii in Treating Asthma
Provisionally accepted- 1Qilu Medical University, Zibo City, China
- 2Shandong Benon Biological Technology Co., Ltd. No. 10818 Xiaoqinghe South Road, Tianqiao District, Jinan City, Shandong Province, China., jinan, China
Select one of your emails
You have multiple emails registered with Frontiers:
Notify me on publication
Please enter your email address:
If you already have an account, please login
You don't have a Frontiers account ? You can register here
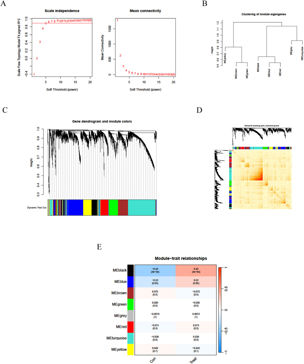
This study employs an integrated approach combining multi-omics analysis, network pharmacology, machine learning, and experimental validation to elucidate the molecular mechanisms of Fructus Xanthii (Chinese name: Cang-Er-Zi) in treating asthma. Asthma-related differentially expressed genes (DEGs) were identified from GEO datasets (GSE63142 and GSE14787), yielding 3,755 DEGs (1,946 upregulated, including TFF1, FKBP5, AKR1B10, CXCL14, CST1, NOS2, CPA3, KRT6A, PHACTR3, TCN1, CLCA1, and CEACAM5; 1,809 downregulated, including LOC100132287, C7orf26, LTF, GPR156, SCGB3A1, SCGB1A1, CSH1, TMEM45A, C20orf46, FHOD3, C3, and LYPD2). Weighted gene co-expression network analysis (WGCNA) on GSE14787 identified the MEblack module (741 genes, e.g., POMP, GUSBL2, RBM39, PSMA6, RFX1, TCEB1, and PSMD6) as highly correlated with asthma pathogenesis (correlation coefficient 0.42). Active ingredient targets of Fructus Xanthii were predicted using TCMSP and SwissTargetPrediction, resulting in 1,317 potential targets, with 100 intersecting asthma DEGs. A "disease-drug-ingredient-target" network (96 nodes, 503 edges) highlighted core targets such as ALB, IL6, TNF, and HSP90AB1. Integration of machine learning algorithms (RF, SVM, XGB) with PPI network analysis identified seven hub targets: HSP90AB1, CCNB1, CASP9, CDK6, NR3C1, ERBB2, and CCK. Molecular docking demonstrated strong binding affinities (<-5 kcal/mol) between carboxyatractyloside and key targets (e.g., HSP90AB1 at -10.09 kcal/mol), with molecular dynamics simulations confirming complex stability (RMSD <3 Å, Rg 2.18–3.26 nm). Immune infiltration profiling via CIBERSORT showed reduced M2 macrophages and memory B cells alongside elevated plasma cells in asthma samples, underscoring Fructus Xanthii's immunomodulatory potential. In vivo experiments in an ovalbumin-induced murine asthma model validated the dose-dependent anti-inflammatory effects of Fructus Xanthii aqueous extract, manifesting as attenuated body weight loss, improved lung histopathology (H&E staining and scoring), decreased BALF cytokine levels (TNF-α, IL-6, IL-1β, IL-5), and suppressed mRNA/protein expression of hub genes (HSP90AB1, CCNB1, CASP9, PI3K, AKT1) via qPCR and Western blot. Collectively, Fructus Xanthii may exerts anti-asthmatic effects by modulating HSP90AB1/IL6/TNF and PI3K-AKT pathways, regulating inflammation, cell cycle, apoptosis, and immune homeostasis, thereby providing empirical support for multi-target traditional Chinese medicine strategies in asthma management.
Keywords: Fructus Xanthii, Asthma, Network Pharmacology, machine learning, Moleculardocking, Immune infiltration
Received: 10 Oct 2025; Accepted: 18 Nov 2025.
Copyright: © 2025 Dong, Fan, Li, Ming, Wang, Song and Fan. This is an open-access article distributed under the terms of the Creative Commons Attribution License (CC BY). The use, distribution or reproduction in other forums is permitted, provided the original author(s) or licensor are credited and that the original publication in this journal is cited, in accordance with accepted academic practice. No use, distribution or reproduction is permitted which does not comply with these terms.
* Correspondence:
Yiqun Dong, dongyiqun1200@163.com
Yuanda Song, ysong@sdut.edu.cn
Youpeng Fan, fanyoupeng1994@163.com
Disclaimer: All claims expressed in this article are solely those of the authors and do not necessarily represent those of their affiliated organizations, or those of the publisher, the editors and the reviewers. Any product that may be evaluated in this article or claim that may be made by its manufacturer is not guaranteed or endorsed by the publisher.
