ORIGINAL RESEARCH article
Front. Psychiatry
Sec. Perinatal Psychiatry
Exploring the Molecular Mechanisms of Phthalates in the Comorbidity of Preeclampsia and Depression by Integrating Multiple Datasets
Provisionally accepted- 1Xichang People's Hospital, Xichang, Sichuan, China
- 2Kunming Medical University, Kunming, China
Select one of your emails
You have multiple emails registered with Frontiers:
Notify me on publication
Please enter your email address:
If you already have an account, please login
You don't have a Frontiers account ? You can register here
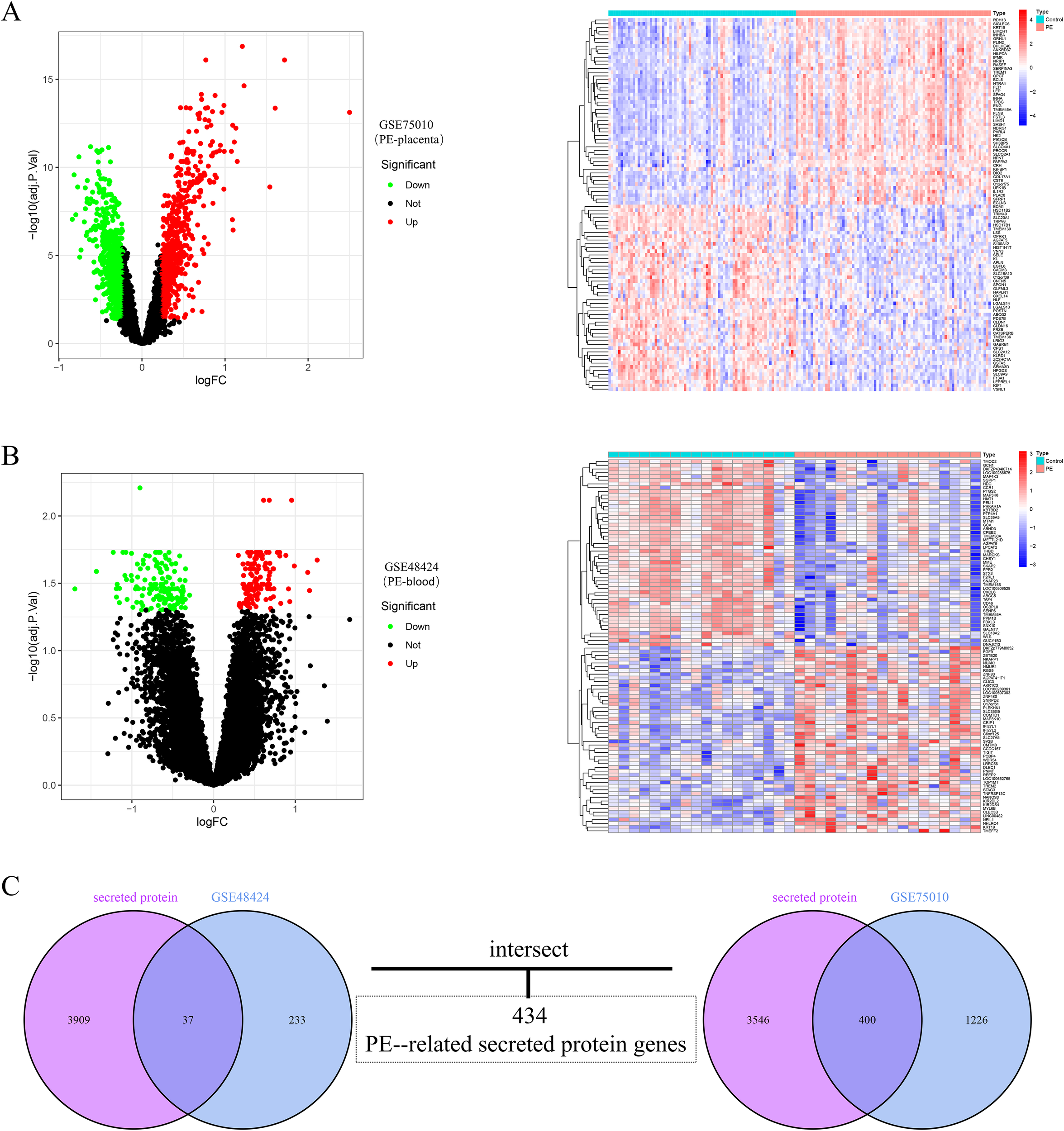
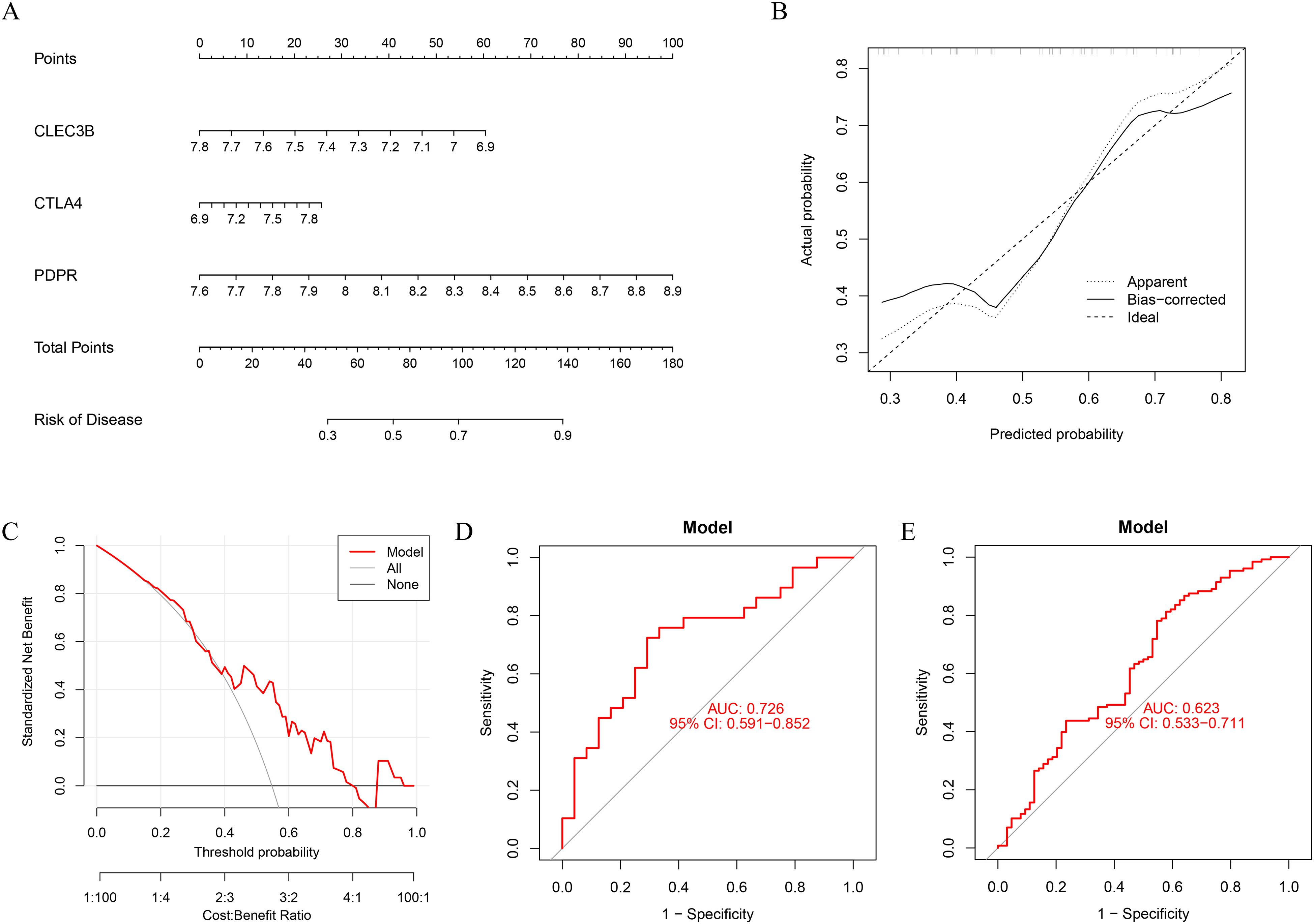
Preeclampsia (PE) and depressive disorder (DD) are clinically associated; however, their shared molecular basis remains unclear. Differential expression analysis of placental and peripheral blood transcriptomes revealed 434 secretory protein genes associated with preeclampsia. A coexpression network was constructed on the basis of depression-related datasets, yielding 1165 genes linked to major depressive disorder. Integration of protein‒protein interaction networks and functional enrichment analyses revealed immune-related pathways and extracellular matrix remodelling as common regulatory mechanisms. The machine learning algorithms selected CLEC3B, CTLA4, and PDPR as core diagnostic genes, which were subsequently validated in independent cohorts. A predictive nomogram model based on these three genes demonstrated robust diagnostic performance. Gene set enrichment analysis revealed the involvement of these genes in immune signalling pathways, including the B-cell receptor and NOD-like receptor pathways. Immune cell infiltration analysis revealed aberrant proportions of naive CD4⁺ T cells, with gene expression correlating with immune cell populations, suggesting shared immune dysregulation. Regulatory network construction revealed that multiple transcription factors modulate these genes. Molecular docking revealed stable binding interactions between the three genes and plasticizer compounds, implicating environmental factors in disease comorbidity. This study provides potential molecular evidence linking vascular dysfunction in preeclampsia with immune-related depressive pathology and offers novel targets for early diagnosis and therapeutic intervention.
Keywords: Plasticizers, Preeclampsia, Depression, immune, molecular docking
Received: 20 Mar 2025; Accepted: 06 Nov 2025.
Copyright: © 2025 Tian, Gu, Yuan, Zhang, Ma and Liu. This is an open-access article distributed under the terms of the Creative Commons Attribution License (CC BY). The use, distribution or reproduction in other forums is permitted, provided the original author(s) or licensor are credited and that the original publication in this journal is cited, in accordance with accepted academic practice. No use, distribution or reproduction is permitted which does not comply with these terms.
* Correspondence:
Yantuanjin Ma, 2453093395@qq.com
Yingliang Liu, 845876687@qq.com
Disclaimer: All claims expressed in this article are solely those of the authors and do not necessarily represent those of their affiliated organizations, or those of the publisher, the editors and the reviewers. Any product that may be evaluated in this article or claim that may be made by its manufacturer is not guaranteed or endorsed by the publisher.
