ORIGINAL RESEARCH article
Front. Psychiatry
Sec. Digital Mental Health
This article is part of the Research TopicAdvancing Measurement Validity in Clinical and Dynamic PsychologyView all 8 articles
The Anatomy of Rage: Conceptualization, Operationalization, and Validation of a New Measurement Scale
Provisionally accepted- Faculty of Management and Social Communication, Jagiellonian University, Krakow, Poland
Select one of your emails
You have multiple emails registered with Frontiers:
Notify me on publication
Please enter your email address:
If you already have an account, please login
You don't have a Frontiers account ? You can register here
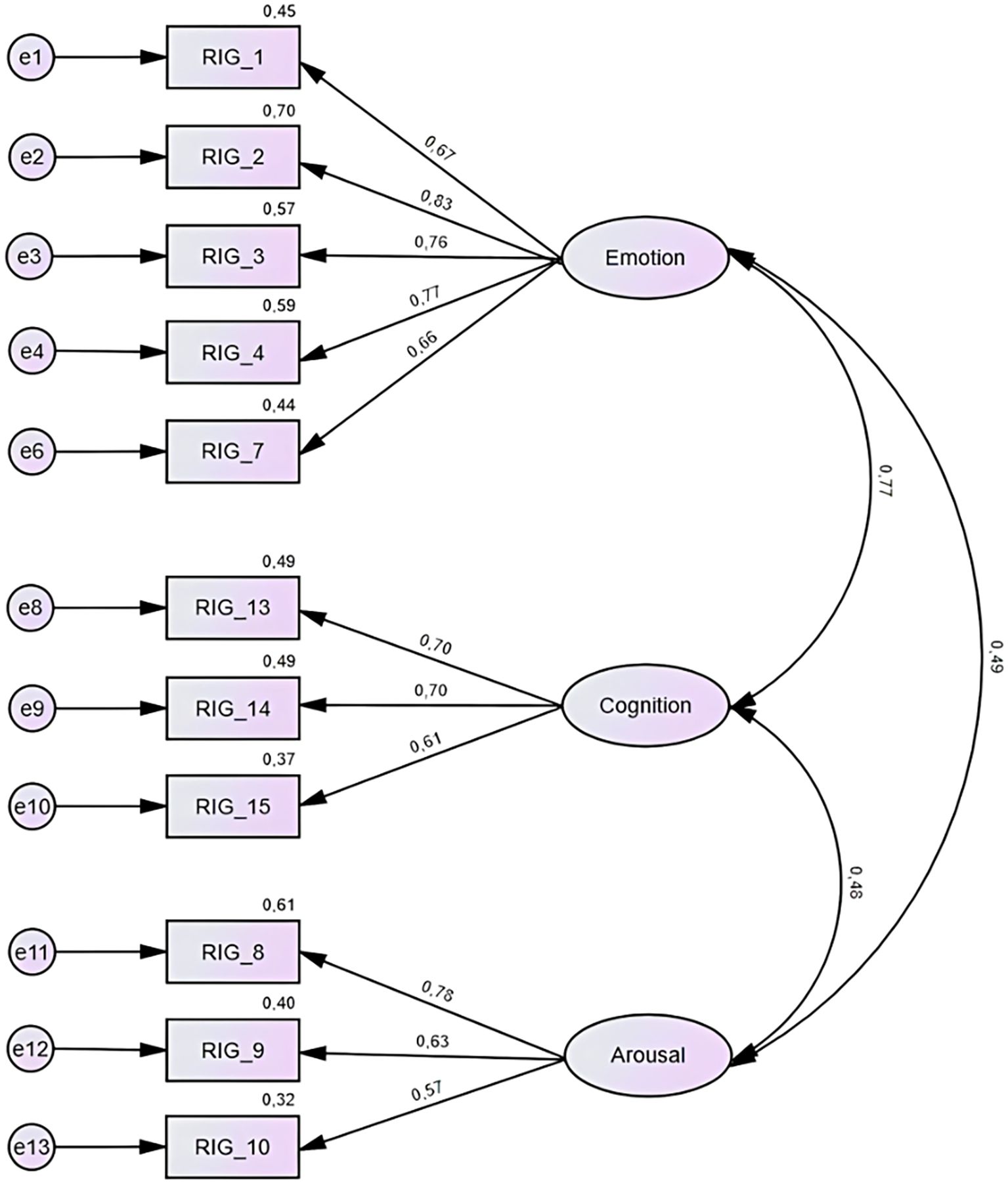
Introduction: Despite its prevalence among gamers, rage remains an understudied phenomenon in digital gaming. The present study aimed to conceptualize rage as an emotional response to in-game failure or frustration and to develop a reliable and valid self-report instrument to measure this experience. Methods: The study was conducted in two phases. In the first, theoretical and qualitative phase, a focus group and expert assessment procedure were used to define the construct of rage in gaming and develop initial items. In the second, empirical phase, an international sample of 267 participants (126 females, 124 males, 17 identifying as other; aged 18–52) completed an online survey. Exploratory and confirmatory factor analyses were conducted alongside reliability testing and correlational analyses with related psychological constructs (DERS-SF, IGDS9-SF, BAQ, PHQ-9, GAD-7). Results: Factor analyses resulted in an 11-item scale with a three-factor structure: Emotion, Cognition, and Arousal. The scale demonstrated good psychometric properties, including satisfactory reliability and model fit. Correlations with related constructs indicated significant associations between rage, gaming disorder symptoms, and emotional dysregulation, suggesting that gaming rage is linked to maladaptive emotional and behavioral patterns and warrants further investigation. Conclusion: The developed scale offers a preliminary tool for future research on rage in video game players. Its application may contribute to a more comprehensive understanding of this phenomenon and its psychological correlates.
Keywords: Rage, tilt, Gaming disorder, emotional dysregulation, Digital game
Received: 17 Jun 2025; Accepted: 27 Oct 2025.
Copyright: © 2025 Michałkiewicz, Strojny and Strojny. This is an open-access article distributed under the terms of the Creative Commons Attribution License (CC BY). The use, distribution or reproduction in other forums is permitted, provided the original author(s) or licensor are credited and that the original publication in this journal is cited, in accordance with accepted academic practice. No use, distribution or reproduction is permitted which does not comply with these terms.
* Correspondence: Agnieszka Strojny, agnieszka.strojny@uj.edu.pl
Disclaimer: All claims expressed in this article are solely those of the authors and do not necessarily represent those of their affiliated organizations, or those of the publisher, the editors and the reviewers. Any product that may be evaluated in this article or claim that may be made by its manufacturer is not guaranteed or endorsed by the publisher.
