Abstract
The intricate connection between urban residents and their surrounding greenspaces highlights the multifaceted relationship shaping individuals’ sense of place within urban environment. This study explores the influential relationship between greenspace interactions (GI) and the resultant greenspace sense of place (GSP) while considering four types of greenspaces (GT) as moderators. Employing partial least square-structural equation modeling (PLS-SEM), data was gathered from 400 participants, encompassing different GT within Seoul City, South Korea, to investigate the nuanced associations among psychological, physical, social, and environmental dimensions of GI and their impacts on place attachment (PA), sense of community (SoC), and utilitarian sense of place (USoP) in the GSP framework. Findings confirm a significant relationship between GI and GSP, emphasizing the role of environmental consciousness as a predominant factor influencing individuals’ overall perception on urban nature. Notably, despite conceptual expectations, the study revealed no moderation effect of different GT on the GI-GSP relationship, underscoring the universal relevance of urban greenspaces in fostering residents’ GSP. The result emphasizes the intrinsic value of urban greenspaces in shaping the preference of urban residents regarding urban nature.
1 Introduction
The United Nations’ 2030 Sustainable Development Goals affirm the vital role of green and public spaces in promoting both the inhabitants’ well-being and ecosystem preservation. In contemporary densely developed urban settings, human interaction with nature has emerged as an indispensable factor promoting the quality of life (https://sdgs.un.org/goals). This has propelled an increased focus on greenspace, regarded as urban nature and recognized as a pivotal asset for sustainable urban management (de Souza and Torres, 2021; van der Jagt et al., 2021). In the same continuum, the present study explores the intricate relationship between GI and GSP, aiming to contribute to the future agenda pursuing urban sustainable development goals. Additionally, the study investigates how distinct characteristics of GI influence different facets of GSP (Lachowycz and Jones, 2013).
Although there is no unified definition and classification of greenspaces (Taylor and Hochuli, 2017), previous studies generally describe greenspaces as artificially modified or natural outdoor environments that encompass varying degrees of vegetation within urban contexts (Hong et al., 2019; Wang et al., 2021). As altered urban landscapes, greenspaces act as conduits facilitating residents’ connection to nature through multiple forms of interaction: psychological, physical, social, and environmental (Lachowycz and Jones, 2013). Kim and Li (2023) review study on greenspace interventions delineates the psychological dimension as mental restoration, emotional responses, and esthetic appreciation of nature. Meanwhile, the physical aspect involves in recreational pursuits and commuting, the social dimension signifies social cohesion, and the environmental facet emphasizes awareness regarding ecosystems, biodiversity, and greenspace stewardship.
The concept of GSP encompasses various facets of human interaction with greenspaces, revealing PA, a sense of belonging, community attachment, and place dependence (Jorgensen and Stedman, 2001; Ward Thompson et al., 2016; Zhu et al., 2017; Subiza-Pérez et al., 2020; Žlender and Gemin, 2020; Han et al., 2021; Hasse et al., 2021; Hosseini et al., 2021; Pipitone and Jović, 2021; Saloma et al., 2021; Dasgupta et al., 2022). However, the previous discourse lacks a comprehensive and consensual approach, particularly concerning the dissimilar attributes of the sense of place. This deficiency echoes Žlender and Gemin’s (2020) argument, which emphasizes the inadequacy of imprecise measurements in capturing the integral aspects of GSP. Therefore, the study differentiates between the emotional factors of the sense of place and the utilitarian aspects associated with functional bonds to a place. Regarding emotional factors, the study investigates PA and SoC to determine if emotional responses primarily originate from urban natural environments or the broader community area.
Furthermore, GT provides distinct GI experiences and usage values (van Dinter et al., 2022), making it crucial to consider the unique characteristics of various greenspaces as influencing factors in the relationship between GI and GSP (Lachowycz and Jones, 2013). The study categorizes urban greenspaces into four types: small-sized greenspaces, neighborhood parks, multipurpose parks, and green corridors, which include residential and special purpose parks within urban parks category (Heo et al., 2021). Consequently, the study introduces GT as a moderating variable to analyze the GI-GSP relationship. The research objectives are designed to address key questions:
Question 1: Does a significant influential relationship exist between GI and GSP? If so, which attributes among the four factors of GI - psychological, physical, social, and environmental - demonstrate greater significance?
Question 2: Are specific attributes of GSP - PA, SoC, and USoP - more significant as response factors of GI?
Question 3: Does the relationship between GI and GSP vary based on GT?
This study utilizes PLS-SEM methodology, focusing on Seoul City, South Korea, known for its high population density, as the research site. It encloses on-site data collection from four types of greenspaces to ensure a demographically representative sample across different age groups. While statistical methods may overlook the deep and nuanced perceptions individuals have of spaces, as Choy (2014) asserted, a purely qualitative approach might not objectively deliver components of the GSP, such as PA, SoC, and USoP, as well as the variances introduced by GT, which are central to this investigation. Therefore, employing a quantitative approach allows for a more definitive understanding of the complex interactions between GI, GSP, and GT. The expected findings aim to enhance both theoretical and practical aspects within the sustainable development framework by offering a comprehensive structural model that captures the key dimensions of GI and GSP.
2 Literature review
The interactions between a person and their natural environment are rooted in the initial concept of place, shaped by spatial experiences and emotional responses (Tuan, 1974). Lachowycz and Jones (2013) proposed a socio-ecological framework delineating four categories: psychological, physical, social, and environmental, to elucidate the relationship between greenspace access and health. They also advocated for considering greenspace characteristics as moderating factors affecting the relationship between greenspace exposure and health benefits. Beyond the health advantages associated with greenspace exposure, urban residents cultivate a sense of place through their interactions with greenspaces, encompassing both emotional and utilitarian aspects. The study aims to explore these attributes within a structured context, specifically addressing the relationship between urban greenspaces and the sense of place.
2.1 Greenspace interactions
Psychological aspects of human and nature relations have largely counted on attention restoration theory (Kaplan and Kaplan, 1989; Kaplan, 1995), claiming that being involved in the natural environment promotes recovery from stress and mental fatigue (Ulrich et al., 1991). Irvine et al. (2013) proved that relaxation is the dominant benefit of greenspace exposure in the relation with visiting motivations and perceived health promotion. Along with mental restoration, the generation of affective emotion and esthetic affection toward nature were also found to be the pivots of psychological association between urban residents and greenspace. Kleyn et al. (2020) stated that positive emotional expressions, such as pleasure, love, or excitement, can be noticed from the intimacy of the greenspace encounter, and leBrasseur (2022) asserted that emotional attention to the natural environment brings residents’ perceived well-being.
Physical interactions in greenspace can be bifurcated into utilitarian use and leisure purpose. The utilitarian use mainly indicates walking or biking for the commute (Tzoulas and James, 2010; Fongar et al., 2019), while leisure practices are associated with recreational activities (Sen and Guchhait, 2021; van Dinter et al., 2022) concerning the scale of greenspace and the lifestyle as culture. Due to the limited scale of urban greenspace, low-intensive activities, such as walking or playing with children, were mainly found as physical leisure activities in greenspace (Irvine et al., 2013; Schetke et al., 2016; Sen and Guchhait, 2021; van Dinter et al., 2022). Along with the size of the greenspace, the culture influences the user pattern on the greenspace. For example, in certain countries, walking a dog is not observed as a recreational activity, while in other cultures, it is rather frequently observed (Schetke et al., 2016).
Greenspace has been discussed concerning urban residents’ social cohesion and perceived well-being. Researchers found that people regard greenspace as gathering places with family, friends or neighbors (Irvine et al., 2013; Schetke et al., 2016; Mao et al., 2020; Fisher et al., 2021; Sen and Guchhait, 2021) emphasizing that increasing social bond through the nearby natural environment prevents social isolation (Ward Thompson et al., 2016) and promotes environmental justice (Enssle and Kabisch, 2020). Especially for social minority groups, greenspace functions as a place for their unification and acculturation (leBrasseur, 2022).
Attaining environmental consciousness through urban greenspace has growing attention associated with the quality of life (Włodarczyk-Marciniak et al., 2020). Among various environmental assets of human-nature interactions in greenspace, researchers have mainly discussed perceived biodiversity, the perceived value of ecosystem service, and greenspace stewardship with significance. Perceived biodiversity refers to species richness, especially for plants, birds, and butterflies (Hwang and Roscoe, 2017; Southon et al., 2017) and diversification of sensory experiences, including color scape and soundscape (Subiza-Pérez et al., 2020). The perceived value of ecosystem services traverses regulating, supporting, and provisioning, emphasizing the benefits of the natural environment. Especially, regulating ecosystem service has been found to be perceived as more valuable as it indicates climate control, air purification, and noise reduction (Włodarczyk-Marciniak et al., 2020). Moreover, nature or greenspace stewardship is noticed in connection with environmental education needs (Kleyn et al., 2020; Włodarczyk-Marciniak et al., 2020; Meenar et al., 2022). Researchers discerned that people develop an emotional attachment to nature through caring concern and responsibility to improve the natural environment.
2.2 Greenspace sense of place
The place-based research on urban planning has diverged in various disciplines, such as environmental psychology (Manzo, 2003), sociology (leBrasseur, 2022), natural resource management (Patterson and Williams, 2005), and destination marketing (Kotler, 1994). Through place-based studies, the concept of sense of place has demonstrated its theories and ideas largely to the place, i.e., PA (Altman and Low, 1992), and embedding distinctiveness of the place, i.e., place identity (Proshansky et al., 1983). Especially PA has mainly been explored in environmental psychology, emphasizing the importance of positive emotional ties between people and the place (Žlender and Gemin, 2020).
Sense of place in the greenspace context, i.e., GSP in the present study, is implied as a concept traversing PA (Subiza-Pérez et al., 2020; Han et al., 2021; Hosseini et al., 2021; Dasgupta et al., 2022), a sense of belonging (Ward Thompson et al., 2016; Pipitone and Jović, 2021; Saloma et al., 2021), and community attachment (Zhu et al., 2017; Hasse et al., 2021). On the contrary, a few studies only impressed a sense of place into the argument instead of implying it as a superordinate concept of PA, criticizing that PA can only imply an emotional part of a sense of place, i.e., affective attribute (Irvine et al., 2013; Žlender and Gemin, 2020; van Dinter et al., 2022). They regarded place dependence and place identity as complementing aspects, arguing that the utilitarian value of the greenspace must be considered distinctively in the discussion of sense of place. Therefore, the present study specifies GSP into three aspects: PA, SoC, and USoP.
2.2.1 Place attachment
PA means affective ties between people and the place (Altman and Low, 1992). PA involves emotional layers that people develop through their interventions in greenspace, while place dependence represents the perceived utilitarian value of the place (Žlender and Gemin, 2020). In the greenspace discussion, PA is noticed twofold, i.e., a mediating variable and a predictor of dependent variables.
When PA was adopted as a mediating variable, the researcher investigated its mediation effect between greenspace components and perceived health benefits (Li et al., 2021) or its mitigating effect of an environmental stressor on perceived well-being (Chang et al., 2020). On the contrary, Subiza-Pérez et al. (2020) directly brought PA as the psycho-environmental variable to examine its predictor value of experienced restoration; Zhang et al. (2019) and Budruk et al. (2013) approved the influencing value of PA to perceived health and environmental attitude, respectively.
In case that PA came into the measured variable or a research object in greenspace discussion, researchers claimed the crucial role of greenspace for urban residents and social minorities (Kimpton et al., 2015; Colley and Craig, 2019; Hosseini et al., 2021; Dasgupta et al., 2022). Colley and Craig (2019) even emphasized the need for studies that discuss emotional attachment to the place in the ecological dimension. Most studies adopted empirical data and analyzed them with measurement scales elicited from peripheral concepts, such as place identity, place dependence, social bonding, and nature bonding.
However, as Žlender and Gemin (2020) already criticized, adopting imprecise measurement cannot imply emotional aspects of a sense of place, i.e., PA. Even though researchers intended to emphasize the emotional asset of human-nature connectedness through PA, they hardly placed individual attention on the functional user asset of greenspace, i.e., place dependence or functional boding, and cognitive value of greenspace perception, i.e., place identity (Zhang et al., 2019; Chang et al., 2020; Li et al., 2021; Dasgupta et al., 2022). Moreover, the content of measuring scales barely focused on the affective attributes of a sense of place using a blunt questionnaire, e.g., asking about climate comfort and easy access for PA (Hosseini et al., 2021) or asking about self-identification as a part of PA (Dasgupta et al., 2022).
2.2.2 Sense of community
A person’s affective ties to the place can be expanded to more significant levels, such as community, society, or nation. In previous GSP discussion, a few studies delivered an expanded view of PA by addressing the sense of belonging (Kimpton et al., 2015; Zhu et al., 2017; Pipitone and Jović, 2021; Saloma et al., 2021). Kimpton et al. (2015) explored the influential effects of greenspace proximity and availability to PA by utilizing longitudinal sample data over 10 years; they found that social ties, neighborhood level control measures, are a stronger predictor of PA than greenspace proximity and availability.
In their study, the content of the PA measuring scale fully focused on the SoC, such as perceived belonging to the community, future living intention, and feeling proud of the community. In the same continuum, Zhu et al. (2017) brought community attachment as a research objective to explore greenspace satisfaction as mediating effect; they surveyed urban residents with a questionnaire that facilitates a SoC. In a sum, SoC is an emotional attachment to the community as the expanded space of greenspace and claims social cohesion through greenspace (Pipitone and Jović, 2021; Saloma et al., 2021).
2.2.3 Utilitarian sense of place
USoP, i.e., place dependence, indicates conative or functional aspects of the sense of place, while PA refers to emotional or affective aspects (Jorgensen and Stedman, 2001). It emphasizes the utilitarian value of the place that the other place cannot substitute for the specific usage, such as activities or rituals (Žlender and Gemin, 2020). However, when the concept came into the GSP discussion, there found a lack of consistency as it has been adopted as a subordinate concept of PA (Budruk et al., 2013; Zhang et al., 2019; Chang et al., 2020; Li et al., 2021; Dasgupta et al., 2022). Moreover, the measurement content broadly includes a questionnaire traversing emotional responses from greenspace usage (Zhang et al., 2019; Dasgupta et al., 2022). Following the genuine interpretation of place dependence, with which people develop a goal-oriented user perception toward the place, the present study addresses place dependence with a distinct GSP value. Measurement scales for place dependence are solely retrieved.
2.3 Greenspace types
As van Dinter et al. (2022) discerned, the characteristics of greenspace, such as the size, service facilities, and tranquility, affect the development of a dissimilar GSP for urban residents. Braçe et al. (2021) also noticed that perceived value on greenspace was associated with spatial features and activities. Greenspace has distinctive characteristics, such as size and location, the volume of vegetation, the boundary of service facilities, ownership, accessibility, Etc. The present study classifies urban greenspace into four types: small greenspace, neighborhood park, forest park, and green corridor (Table 1).
Table 1
| Types | Studies | Features | |
|---|---|---|---|
| Author | Description | ||
| Small-sized greenspace | Li et al. (2021) | smaller than 1 ha | 0.02 ha to 1 ha including street trees |
| Braçe et al. (2021) | 0.03 ha | ||
| Kleyn et al. (2020) | street trees | ||
| Kozamernik et al. (2021) | green façade, green wall, green roof, vertical greenery | Biophilia building design | |
| Dennis and James (2016) | community managed greenspace | Community garden (Allotment) | |
| Ward Thompson et al. (2016) | garden or allotment as close greenspace | ||
| Neighborhood park | van Dinter et al. (2022) | within four-digit post code (Netherland) | Parks located within the community at 10-15 min. Walking distance |
| Zhang et al. (2019) | within 10-15 min walking distance | ||
| Hasse et al. (2021) | within community for leisure purpose | Parks for leisure purposes | |
| Grzyb et al. (2021) | larger than 2 ha where physical activities (walking) are possible | ||
| Multipurpose park | Pipitone and Jović (2021) | riverside parks | Parks with waterbody, e.g., riverside, canal, bay coastal, and lake parks |
| Ode Sang et al. (2020) | formal city park in size 9.8 ha along the canal | ||
| Subiza-Pérez et al. (2020) | bay parks | ||
| López-Mosquera and Sánchez (2011) | coastal park in size 7.8 ha | ||
| Rostami et al. (2015) | Persian gardens with waterbody, flowerbed, shrubs, traditional architecture | ||
| Wilkie et al. (2020) | Victorian parks with unmanaged wilderness and managed features | Maintain uncontrolled biodiversity and wildlife along with managed facilities | |
| Hoyle et al. (2019) | greenspace with controlled and uncontrolled naturalness of biodiversity | ||
| Bell et al. (2018) | parks where wildlife encounter is possible | ||
| Greenspace corridor | Žlender and Gemin (2020) | large-sized open space, e.g., beaches and greenbelts | Large-sized nature reserves, such as beaches, forests, and greenbelts, around residential areas |
| Roberts et al. (2018) | nature reserves | ||
| Łaszkiewicz et al. (2017) | forests around residential area | ||
Greenspace types.
Small-sized greenspace is immediate greenspace smaller than 1 ha in size, including street trees, green building design, and community park. Neighborhood park is located within the community at 10 to 15 min walking distance and provides the sufficient size of space for physical leisure activities, i.e., 2 ha. The multipurpose park includes various spatial features, such as size, location, and volume of vegetation and biodiversity; followingly, various activities are possible in this type of greenspace. A green corridor is the urban greenspace system, constructing the most significant part of urban nature and providing the highest level of biodiversity. The classification of greenspace has to be investigated with details of human interventions in urban nature to regard the collective perception of the space. Moreover, the characteristics of urban greenspace, serving as urban green infrastructure, warrant detailed attention for practical implications in sustainable urban development (Mell, 2022).
3 Methodology
3.1 Research model and hypotheses
Two pivotal hypotheses are proposed to argue the relationship among GI, GSP, and GT within the proposed conceptual model as Figure 1.
Figure 1

Conceptual model.
HI: GI significantly influences GSP.
HII: GT significantly affects and moderates the relationship between GI and GSP.
3.2 Data collection
The study purposively recruited participants from four types of greenspaces in Seoul, South Korea: small-sized greenspaces, neighborhood parks, Seoul Forest Park as a multi-purpose park, and Hangang Park as a green corridor (Appendix 1). A sample of 400 participants, consisting of 100 individuals from each distinct greenspace type, was purposefully selected to ensure a representative demographic, with particular consideration given to excluding the elderly population, which requires specific attention, particularly in evaluating physical associations with the environment (Appendix 2). Efforts were made to maintain an equal distribution across different age groups in each type of greenspace to minimize biases.
On-site data collection was conducted using the local language, Korean, over 2 months, from September 2023 to October 2023. Prior to the commencement of the study, ethical approval was obtained from the Institution Review Board of the National Taiwan Normal University (202308HS011). Participants were provided with informed consent and briefed on the objectives of the study before taking part in. Approximately one US dollar worth of drink coupons were also provided as compensation for completing the questionnaire.
The questionnaires comprised standardized items related to GI and GSP on a 5-point Likert scale (1 = strongly disagree, 5 = strongly agree). The questionnaires comprised items related to GI and GSP on a 5-point Likert scale. Respondents were asked to mark their level of agreement regarding nine aspects of GI and six aspects of GSP: three for psychological GI (the place functioning for psychological restoration, esthetic appreciation and emotional affluence); two for physical GI (the place functioning for commute and physical recreation); one for social GI (the place functioning for social interaction with family and community members); three for environmental GI (the place functioning as a reminder of biodiversity, ecosystem services, and green stewardship); two for PA of GSP (feeling attached to the place and feeling comfortable as if at home); two for SoC of GSP (feeling associated with the community through the place and willingness to reside in the community for the next 3 years); two for USoP of GSP (perceiving the place as an irreplaceable asset and as facilitating goal achievement, such as exercise goals or social interaction). GT ratings were originally assessed using a 4-point ordinal scale based on its size: 1 = small-sized greenspace, 2 = neighborhood park, 3 = multipurpose park, and 4 = green corridor.
The sample population consisted of an equal distribution between females and males, with each group having 200 individuals. Upon examining the age distribution of the participants, it was noted that they were evenly spread across different age groups: 90 in their 20s, 103 in their 30s, 109 in their 40s, and 98 in their 50s. Regarding educational attainment, the majority, 293 participants, held undergraduate degrees, indicating a high level of education. Additionally, there were 42 individuals with postgraduate level education, and 65 were noticed to attain a non-higher education level. This diversity in age and education within the sample provides a broad perspective for analyzing various demographic impacts on the study.
3.3 Statistical analysis
Quantitative data collected through the survey were analyzed using R software. The influential relationship between GI and GSP and the moderation effect of GT were investigated by using PLS-SEM. Compared to conventional covariance-based SEM, PLS-SEM particularly allows the estimate of complex relationships between observed variables and underlying latent constructs in which aspects of GI and GSP are represented as reflective attributes in the study. The constructs in the research model, based on Type II PLS-SEM (reflective-formative) (Afthanorhan, 2014), were presented as follows: the subordinate attributes of GI and GSP are determined by latent variables in a reflective manner, while the four main features of GI and their associations with the GSP construct form formative relationships. Composite reliability (CR), construct validity, and discriminant validity were checked along with the proportion of variance and model fit. 1,000 bootstrapping was conducted to find the path coefficients and assess the rejection of null hypotheses along with finding the moderation effect of the model. R version 4.3.3 (R Core Team, 2022) was used through the analysis. The data analysis adhered to the methodological guidelines outlined by Hair et al. (2021).
4 Result
4.1 Measurement model assessment
All items exhibited mean scores greater than 3.00, aligning with established findings in the literature concerning the factors of GI and GSP (Table 2). Within the measurement model analysis, each indicator of the GI and GSP variables demonstrated outer loadings surpassing 0.700, signifying adequate indicator reliability. Moreover, CR values, assessed via roh_c values, consistently exceeded 0.800, indicating robust reliability across constructs. Each indicator’s average variance extracted (AVE) surpassed 0.500, affirming convergent validity. The heterotrait-monotrait ratio (HTMT) analysis further corroborated discriminant validity, revealing that the shared variance between these constructs is lower than the variance explained by their respective measures (Appendix 3).
Table 2
| Construct | Indicator | Mean | SD |
|---|---|---|---|
| Latent construct | |||
| PSY_GI | psygi_1: mental restoration | 3.880 | 0.688 |
| psygi_2: esthetics appreciation to nature | 3.902 | 0.812 | |
| psygi_3: affective emotions | 3.915 | 0.783 | |
| PHY_GI | phygi_1: walk or ride a bike for commute | 3.825 | 0.878 |
| phygi_2: recreational activities | 3.917 | 0.746 | |
| SOC_GI | socgi: social cohesion | 3.812 | 0.845 |
| ENV_GI | envgi_1: reminder of biodiversity | 3.457 | 0.974 |
| envgi_2: reminder of ecosystem | 3.495 | 0.925 | |
| envgi_3: reminder of green-stewardship | 3.852 | 0.844 | |
| GT | gt: different levels of greenspace scale | 3.852 | 0.844 |
| GSP | gsp_1: having place attachment | 3.892 | 0.776 |
| gsp_2: like feeling at home | 3.402 | 0.960 | |
| gsp_3: belonging to the community | 3.545 | 0.924 | |
| gsp_4: willing to reside | 3.857 | 0.833 | |
| gsp_5: place with unsubstitutable value | 3.535 | 0.967 | |
| gsp_6: place for goal achievement | 3.637 | 0.844 | |
| Moderator | |||
| PSY_GI*GT | psygi_1*GT | 1.009 | |
| psygi_2*GT | 1.011 | ||
| psygi_3*GT | 1.000 | ||
| PHY_GI*GT | phygi_1*GT | 0.964 | |
| phygi_2*GT | 1.019 | ||
| SOC_GI*GT | socgi*GT | 0.946 | |
| ENV_GI*GT | envgi_1*GT | 0.983 | |
| envgi_2*GT | 1.037 | ||
| envgi_3*GT | 1.017 | ||
Mean scores of indicators.
The variance inflation factor (VIF) values for the reflective indicators within each variable remained below the threshold of 3.00, affirming the absence of multicollinearity among these indicators. The VIF assessment within the inner model indicated that the predictors, i.e., latent constructs, in the SEM were devoid of multicollinearity, ensuring the stability and reliability of the structural paths. Additionally, the VIF values derived from the outer model analysis validated the absence of multicollinearity among the observed indicators representing each latent construct, signifying the reliability and validity of these latent variables (Table 2).
The examination of outer loadings and outer weights in the measurement model revealed compelling insights into the relationship between observed indicators and their corresponding latent constructs. Across the measured indicators, outer loadings ranged from 0.666 to 1.000, highlighting consistent associations between observed items and their underlying constructs. Particularly, indicators such as envgi_1: reminder of biodiversity (0.867) and envgi_2: reminder of ecosystem (0.889) displayed robust outer loadings above 0.800, underscoring their strong relationship with their respective constructs. Additionally, the outer weights exhibited a spectrum from 0.184 to 1.000, with indicators such as gsp_3: belonging to community (0.249) and gsp_5: unsubstitutable value (0.220) demonstrating notable contributions to their underlying constructs, emphasizing their relative importance within the measurement model (Table 3).
Table 3
| Construct | Indicator | Outer weight | Outer loading | VIF | CR | AVE | |
|---|---|---|---|---|---|---|---|
| Outer model | Inner model | (rho_c) | |||||
| PSY_GI | psygi_1 | 0.385 | 0.800 | 1.491 | 1.952 | 0.860 | 0.673 |
| psygi_2 | 0.412 | 0.839 | 1.621 | ||||
| psygi_3 | 0.421 | 0.820 | 1.492 | ||||
| PHY_GI | phygi_1 | 0.504 | 0.775 | 1.185 | 1.484 | 0.818 | 0.643 |
| phygi_2 | 0.687 | 0.886 | 1.185 | ||||
| SOC_GI | socgi | 1 | 1 | 1 | 1.408 | ||
| ENV_GI | envgi_1 | 0.403 | 0.867 | 1.938 | 1.733 | 0.897 | 0.743 |
| envgi_2 | 0.391 | 0.889 | 2.200 | ||||
| envgi_3 | 0.365 | 0.828 | 1.709 | ||||
| GT | gt | 1 | 1 | 1 | 1.026 | ||
| GSP | gsp_1 | 0.235 | 0.710 | 1.496 | 0.889 | 0.574 | |
| gsp_2 | 0.232 | 0.798 | 2.022 | ||||
| gsp_3 | 0.249 | 0.821 | 2.197 | ||||
| gsp_4 | 0.184 | 0.666 | 1.450 | ||||
| gsp_5 | 0.220 | 0.796 | 1.958 | ||||
| gsp_6 | 0.197 | 0.740 | 1.741 | ||||
Measurement model summary.
4.2 Construct model fit
The model fit statistics indicate that the User model significantly outperformed the baseline model. The user model yielded a test statistic of 258.396 with 91 degrees of freedom, resulting in a highly significant p-value of <0.001. Additionally, the comparative fit index (CFI) for the user model demonstrated a good fit, registering at 0.937. The root mean’s square error of approximation (RMSEA) for the user model was within an acceptable range at 0.068, suggesting an adequate fit to the data. These results collectively affirmed the superiority of the user model over the baseline model in explaining the observed data patterns, substantiating its adequacy in representing the underlying relationships within the SEM (Table 4).
Table 4
| Model test user model | User model versus Baseline model | |||
|---|---|---|---|---|
| Test statistics | Degree of freedom | p-value | CFI | RMSEA |
| 258.396 | 91 | 0.000 | 0.937 | 0.068 |
Model fit.
4.3 Relationship between GI, GSP and GT
4.3.1 Inner model of GI
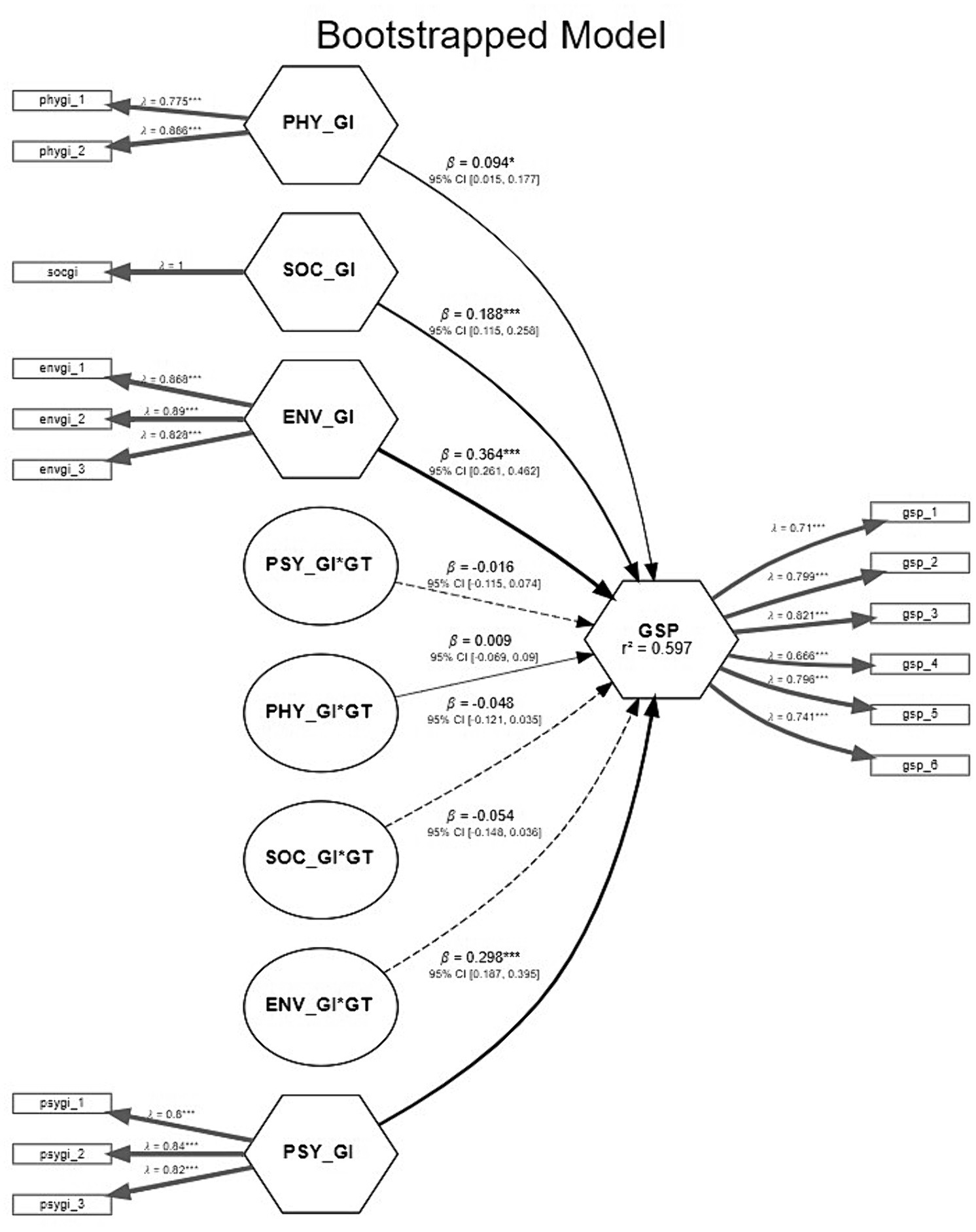
The bootstrapping analysis revealed significant paths and their respective estimates between the latent constructs (Table 5). Positive and statistically significant paths were observed from PSY_GI (β = 0.298, 95% CI [0.187, 0.395]), PHY_GI (β = 0.094, 95% CI [0.015, 0.177]), SOC_GI (β = 0.188, 95% CI [0.115, 0.258]), and ENV_GI (β = 0.364, 95% CI [0.261, 0.462]) to GSP, indicating substantial direct effects. However, while examining the interaction effects with GT, PSY_GI*GT (β = −0.016, 95% CI [−0.115, 0.074]), PHY_GI*GT (β = 0.009, 95% CI [−0.069, 0.09]), SOC_GI*GT (β = −0.048, 95% CI [−0.121, 0.035]), and ENV_GI*GT (β = −0.054, 95% CI [−0.148, 0.036]) demonstrated non-significant paths, as their confidence intervals included zero. These findings highlight the predominant direct influences of psychological, physical, social, and environmental factors on GSP, while interactions with GT as a moderator appear to have non-significant impact based on the observed confidence intervals that span zero (Figure 2).
Table 5
| Bootstrap paths | Original Est. | Bootstrap Mean | Bootstrap SD | 2.5% CI | 97.5% CI |
|---|---|---|---|---|---|
| PSY_GI - > GSP | 0.298 | 0.298 | 0.052 | 0.187 | 0.395 |
| PHY_GI - > GSP | 0.094 | 0.098 | 0.043 | 0.015 | 0.177 |
| SOC_GI - > GSP | 0.188 | 0.187 | 0.037 | 0.115 | 0.258 |
| ENV_GI - > GSP | 0.364 | 0.362 | 0.052 | 0.261 | 0.462 |
| PSY_GI*GT - > GSP | −0.016 | −0.022 | 0.049 | −0.115 | 0.074 |
| PHY_GI*GT- > GSP | 0.009 | 0.008 | 0.041 | −0.069 | 0.090 |
| SOC_GI*GT - > GSP | −0.048 | −0.043 | 0.039 | −0.121 | 0.035 |
| ENV_GI*GT - > GSP | −0.054 | −0.055 | 0.046 | −0.148 | 0.036 |
Bootstrap total paths.
Figure 2

Bootstrapped model.
4.3.2 Outer model of GI
The outer model for GI within the SEM framework captured the measurement of latent constructs, such as PHY_GI, SOC_GI, ENV_GI, and PSY_GI, through their respective observed indicators. The psychological dimension, i.e., PSY_GI in the SEM’s outer model was operationalized through multiple indicators, each providing a unique perspective on the latent construct. The indicators, psygi_1, psygi_2, and psygi_3, being linked to PSY_GI with λ coefficients of 0.8, 0.84, and 0.82, respectively. High λ values for psygi_1, psygi_2, and psygi_3 suggest these are strong and meaningful measures of the psychological construct. PHY_GI was operationalized by indicators like phygi_1 and phygi_2, with high λ coefficients (λ = 0.778 for phygi_1 and λ = 0.886 for phygi_2) suggesting their strong relationship with the latent construct. Similarly, ENV_GI was represented by envgi_1, envgi_2, and envgi_3 with λ values of 0.868, 0.89, and 0.828 respectively, which also indicates that these indicators are highly representative of the environmental construct. These λ values reflect the strength and reliability with which the observed variables measure their respective constructs, and they are integral to the model’s validity. These values derived from observational measures signify that the indicators have been correctly chosen to reflect the conceptual definitions of each GI.
For the social domain, i.e., SOC_GI, the SEM’s outer model was measured by a single indicator, socgi. With only one observed variable, the λ coefficient for this relationship is not presented in the same way as for other constructs with multiple indicators. The implication of having a single indicator for SOC_GI is that the latent variable is assumed to be directly observed through socgi, and the strength of its measurement cannot be assessed through λ coefficients alone. Instead, the reliability and validity of SOC_GI’s measurement would need to be justified through the indicator’s theoretical relevance. In practice, a single indicator model assumes that the measure is a perfect representation of the social construct without error, which is a strong assumption. In accord with this, socgi can still serve as an effective measure of the social aspect within the model as it is strongly supported by theory and empirical evidence (Zhu et al., 2017; Enssle and Kabisch, 2020).
4.3.3 Outer model of GSP
The outer model of GSP resulted that GSP can be measured by six distinct attributes. The attributes, reflected as gsp_1 through gsp_6, show varying degrees of association with the GSP construct, as indicated by their respective λ values. Notably, gsp_1 had a λ value of 0.71, while gsp_2 was higher at 0.799, suggesting these indicators are significant measures of general satisfaction. The attribute of gsp_3 showed the strongest linkage among six to the GSP latent variable with a λ value of 0.821. The other attributes, gsp_4, gsp_5, and gsp_6, with a lambda of 0.666, 0.796, and 0.741 respectively, also showed a strong association to the GSP latent variable. These λ coefficients signify the relevance of each indicator to the overall construct of satisfaction. They also demonstrate that the selected attributes effectively capture the focal attributes of GSP within the model.
Therefore, the data analysis supports Hypothesis I, confirming that GI exerts a significant influence on GSP. However, Hypothesis II, positing a significant moderating effect of GT on the relationship between GI and GSP, is not supported by the findings. Subsequently, the ensuing section provides an interpretation of these results.
5 Discussion
Humans, as biocultural entities, continually shape their identities through interactions with their environments, from which they cannot be separated (Buell, 1995). The survey results show that all dimensions of GI: psychological, physical, social, and environmental, predict GSP, reflecting a holistic perception of place. Notably, environmental GI, which indicates individual recognition of biodiversity, ecosystems, and green stewardship, plays a significant role in the GI-GSP relationship. This insight aligns with increasing attention toward urban nature in South Korea’s capital region, ranging from individual (Baek et al., 2020) to political efforts by local governments (Choi and Kim, 2022). Baek et al. (2020) found that urban residents’ desire to engage with nature correlates strongly with their intention to visit greenspaces. Their study supports the present study’s findings that environmental GI has the strongest influence on greenspace perception. This connection can also be supported with public initiatives by local governments in Seoul City to promote urban greenspaces and parks, enhancing recreational opportunities for residents (Choi and Kim, 2022). The study confirms a robust correlation between environmental consciousness and GSP, indicating a stronger connection between residents’ environmental sensitivity and their spatial perception of urban nature. This finding signifies the importance of natural environmental values in shaping how urban residents perceive and interact with their surroundings, consequently influencing the formation of positive perceptions of greenspaces.
Despite conventional biases against urban environments due to issues, such as overcrowding and poor living conditions, the concept of integrating nature into cities dates back to 19th-century Romanticism, which emphasized emotional and spiritual connections between humans and the natural world. Subsequent academic research has underscored the importance of ecological relationships, particularly focusing on the psychological benefits of engaging with nature (Kaplan and Kaplan, 1989; Kaplan, 1995). In the present study, mental restoration, esthetic appreciation of nature, and the arousal of affective emotions are identified as sub-construct attributes for psychological associations with GI, aligning with previous studies that support the positive psychological effects of urban nature. Although conventional research on urban greenspace usage has primarily focused on psychological aspect interactions, this study observe that residents in Seoul City place a higher value on environmental interaction over psychological associations, a shift possibly related to escalating environmental concerns in the region, such as climate change and micro-dust.
The term ‘green exercise’ encapsulates the belief in the positive effects of human-nature interactions. Originally focusing on low-intensity activities such as walking trails or hiking mountains, the discourse around green exercise has predominantly emphasized the physical attributes of natural environments, experienced through senses like sight, sound, and smell. However, the study confirms that physical GI should consider the utilitarian use of space, such as commuting through urban greenspaces (Fongar et al., 2019). The survey data asserts that the commuting value of urban greenspaces is more associated with physical GI than recreational uses. This suggests that residents may prefer commuting on foot or by bike due to the facilitation of urban greenspaces in the city. Notably, respondents place a higher importance on using urban greenspaces for utilitarian commuting purposes; the study suggests that city policymakers can be encouraged to promote greenspaces in relation to public health (Seo et al., 2019) and green transportation (Shin et al., 2017). Although, research has shown that both recreational and commuting factors are attributes of physical GI, physical aspect of GI is perceived as least important when the residents develop spatial perceptions of greenspaces. This might be due to the fact that urban parks, such as residential and special use parks, are less used for high-intensity physical activities compared to a large volume of natural resources, including features like mountains in urban areas. Given that hiking is one of the most popular leisure activities in South Korea (Kim et al., 2023), urban parks, the research destinations in the study, might have less influence on the development of GSP through physical GI.
Despite assumptions that certain aspects might dominate in the relationship between GI and GSP, the data show a consistent valuation across all aspects of GSP: PA, SoC, and USoP. These findings reinforce urban residents’ holistic perceptions of urban greenspaces, emphasizing the importance of considering psychological, social, and utilitarian dynamics together. Moreover, a major focus of this study is to establish the GI-GSP construct with sub-constructs, addressing previous studies’ lack of consensus on using terms related to ‘sense of place’ for urban greenspaces. Rather than using ‘sense of place’ as a holistic umbrella term, this study validates the use of these three aspects to capture both emotional and utilitarian facets of GSP, as well as collective perceptions like SoC. The proposed construct could guide future research and practical applications in greenspace development and management, closely aligned with urban residents’ perceptions.
The data analysis indicates that GT does not significantly moderate the relationship between GI and GSP. Whether individuals engage with small-sized greenspaces, community gardens, and urban parks, the impact on GSP remains consistent. This suggests that the nature of the greenspace does not influence the strength of the connection individuals feel with their holistic natural environment. The finding challenges earlier research suggesting that different greenspaces evoke varying levels of attachment (Braçe et al., 2021; van Dinter et al., 2022). It appears that GSP is a more generalized and consistent psychological phenomenon, unaffected by specific greenspace characteristics or typologies in the Asian capital city. This observation supports the interpretation that residents in Seoul City may view urban parks, from pocket parks to larger green corridors like Hangang Park, as a collective urban greenspace, distinctively compared to larger natural areas like urban mountains within the city. These insights could suggest a better classification of urban greenspaces in the city, suggesting more appropriate comparisons between urban parks and great extent of natural environment.
The study emphasizes the complex interplay between human interactions with urban nature, and the formation of GSP, suggesting a perceptual connection that transcends greenspace typologies. In summary, this complexity encapsulates the relationship among urban residents, their surrounding greenspaces, and evolving perceptions that challenge conventional beliefs about the influence of GT on GSP formation. Despite these findings, the study has limitations and suggests directions for future research. The survey did not account for the purpose of visiting greenspaces, although this could influence GSP development (Baek et al., 2020). Moreover, while ‘sense of place’ originally belongs to qualitative research domain, which better conveys individual perceptions, this study employed quantitative methods. Particularly, understanding the environmental assets of GI requires deeper insight related to GSP, as confirmed by that the strong relationship urban residents have with environmental GI. Future research could include more demographic information to understand specific GI population profiles and incorporate a qualitative approach to underscore the intrinsic value of environmental GI in the relational context with GSP. Additionally, future studies could compare two types of urban natural environments, such as urban parks and larger natural areas like mountains, to analyze GT further.
6 Conclusion
This study aims to understand the interplay between GI and GSP in Seoul City, considering GT as the moderating effect. The research provides conclusive answers to its research questions. Firstly, it substantiates a robust correlation between GI and GSP, employing reflective indicators that represent the attributes of each variable. These encompass psychological, physical, social, and environmental aspects of GI, associated with PA, SoC, and USoP as integral components of GSP. Secondly, among the four facets of GI, environmental consciousness emerges as a prominent factor, having a higher influence on GSP. The finding of environmental GI as the pivotal driver when individuals develop GSP informs that increasing concerns about environmental issues, such as climate change and micro-dust in South Korea, propel residents’ attention toward urban nature. Thirdly, the study captures three key indicators of GSP: PA, SoC, and USoP, revealing their collective associations with GI. Along with asserting that these three aspects of GSP represent the residents’ holistic perceptions traversing emotional and utilitarian assets, the result validates these aspects in the GI-GSP construct. Fourthly, the research discerns no moderating effect of GT between GI and GSP, contrary to prior conceptual propositions regarding GT and its impact on place experiences. These findings strongly emphasize the enduring value of urban nature, irrespective of its forms or sizes, in shaping the perceptions and connections of urban residents with their surrounding greenspaces, particularly in the context of an Asian capital. The findings hold theoretical and practical implications for future research endeavors in sustainable urban environmental management and development. Theoretically, the study lays the groundwork for further discussion by synthesizing prior research and introducing a nascent framework for understanding GI and GSP. Practically, the findings emphasize the importance of considering every facet of urban greenspace, highlighting the critical role of GI, particularly environmental and psychological dimensions, in promoting urban greenery.
Statements
Data availability statement
The raw data supporting the conclusions of this article will be made available by the authors, without undue reservation.
Ethics statement
Ethical review and approval was not required for the study on human participants in accordance with the local legislation and institutional requirements. Written informed consent from the [patients/ participants OR patients/participants legal guardian/next of kin] was not required to participate in this study in accordance with the national legislation and the institutional requirements.
Author contributions
LK: Conceptualization, Data curation, Investigation, Methodology, Software, Writing – original draft. CL: Supervision, Writing – review & editing.
Funding
The author(s) declare that no financial support was received for the research, authorship, and/or publication of this article.
Conflict of interest
The authors declare that the research was conducted in the absence of any commercial or financial relationships that could be construed as a potential conflict of interest.
Publisher’s note
All claims expressed in this article are solely those of the authors and do not necessarily represent those of their affiliated organizations, or those of the publisher, the editors and the reviewers. Any product that may be evaluated in this article, or claim that may be made by its manufacturer, is not guaranteed or endorsed by the publisher.
Supplementary material
The Supplementary material for this article can be found online at: https://www.frontiersin.org/articles/10.3389/frsc.2024.1343373/full#supplementary-material
References
1
Afthanorhan A. (2014). Hierarchical component using reflective-formative measurement model in partial least square structural equation modeling (Pls-Sem). IJMSI2, 33–49,
2
Altman I. Low S. M. (1992). Place attachment. New York: Springer.
3
Baek J. Kim Y. Kim H. Song H. (2020). Understanding visitors at an Urban Park by profiling of destination attributes. Sustain. For.13:4036. doi: 10.3390/su13074036
4
Bell S. L. Westley M. Lovell R. Wheeler B. W. (2018). Everyday green space and experienced well-being: the significance of wildlife encounters. Landsc. Res.43, 8–19. doi: 10.1080/01426397.2016.1267721
5
Braçe O. Garrido-Cumbrera M. Correa-Fernández J. (2021). Gender differences in the perceptions of green spaces characteristics. Soc. Sci. Q.102, 2640–2648. doi: 10.1111/ssqu.13074
6
Budruk M. Thomas H. Tyrrell T. (2013). Urban green spaces: a study of place attachment and environmental attitudes in India. Soc. Nat.22, 824–839. doi: 10.1080/08941920802628515
7
Buell L. (1995). The environmental imagination: thoreau, nature writing, and the formation of American culture. Cambridge: Harvard University Press.
8
Chang P. J. Tsou C. W. Li Y. S. (2020). Urban-greenway factors’ influence on older adults’ psychological well-being: a case study of Taichung, Taiwan. Urban For. Urban Green.49:126606. doi: 10.1016/j.ufug.2020.126606
9
Choi J. Kim G. (2022). History of Seoul’s parks and green space policies: focusing on policy changes in urban development. Land11:474. doi: 10.3390/land11040474
10
Choy L. T. (2014). The strengths and weaknesses of research methodology: comparison and complimentary between qualitative and quantitative approaches. IOSR-JHSS19, 99–104. doi: 10.9790/0837-194399104
11
Colley K. Craig T. (2019). Natural places: perceptions of wildness and attachment to local greenspace. J. Environ. Psychol.61, 71–78. doi: 10.1016/j.jenvp.2018.12.007
12
Dasgupta R. Basu M. Hashimoto S. Estoque R. C. Kumar P. Johnson B. A. et al . (2022). Residents’ place attachment to urban green spaces in greater Tokyo region: an empirical assessment of dimensionality and influencing socio-demographic factors. Urban For. Urban Green.67:127438. doi: 10.1016/j.ufug.2021.127438
13
de Souza D. T. Torres P. H. C. (2021). Greening and just cities: elements for fostering a south–north dialogue based on a systematic literature review. Front. Sustain. Cities3:669944. doi: 10.3389/frsc.2021.669944
14
Dennis M. James P. (2016). User participation in urban green commons: exploring the links between access, voluntarism, biodiversity and wellbeing. Urban For. Urban Green.15, 22–31. doi: 10.1016/j.ufug.2015.11.009
15
Enssle F. Kabisch N. (2020). Urban green spaces for the social interaction, health and well-being of older people: an integrated view of urban ecosystem services and socio-environmental justice. Environ. Sci. Pol.109, 36–44. doi: 10.1016/j.envsci.2020.04.008
16
Fisher J. C. Mistry J. Pierre M. A. Yang H. Harris A. Hunte N. et al . (2021). Using participatory video to share people’s experiences of neotropical urban green and blue spaces with decision-makers. Geogr. J.187, 346–360. doi: 10.1111/geoj.12406
17
Fongar C. Aamodt G. Randrup T. B. Solfjeld I. (2019). Does perceived green space quality matter? Linking Norwegian adult perspectives on perceived quality to motivation and frequency of visits. Int. J. Environ. Res. Public Health16:2327. doi: 10.3390/ijerph16132327
18
Grzyb T. Kulczyk S. Derek M. Woźniak E. (2021). Using social media to assess recreation across urban green spaces in times of abrupt change. Ecosyst. Serv.49:101297. doi: 10.1016/j.ecoser.2021.101297
19
Hair J. F. Hult G. T. M. Ringle C. M. Danks M. S. N. P. Ray S. (2021). Partial least squares structural equation modeling (PLS-SEM) using R. Gewerbestrasse: Springer.
20
Han B. Li D. Chang P. J. (2021). The effect of place attachment and greenway attributes on well-being among older adults in Taiwan. Urban For. Urban Green.65:127306. doi: 10.1016/j.ufug.2021.127306
21
Hasse D. Wolff M. Schumacher N. (2021). Mapping mental barriers that prevent the use of neighborhood green spaces. Ecol. Soc.26:16. doi: 10.5751/ES-12675-260416
22
Heo S. Nori-Sarma A. Kim S. Lee J.-T. Bell M. L. (2021). Do persons with low socioeconomic status have less access to greenspace? Application of accessibility index to urban parks in Seoul, South Korea. Environ. Res. Lett.16:084027. doi: 10.1088/1748-9326/ac12f1
23
Hong S. K. Lee S. W. Jo H. K. Yoo M. (2019). Impact of frequency of visits and time spent in urban green space on subjective well-being. Sustain. For.11:4189. doi: 10.3390/su11154189
24
Hosseini F. Sajadzadeh H. Aram F. Mosavi A. (2021). The impact of local green spaces of historically and culturally valuable residential areas on place attachment. Land10:351. doi: 10.3390/land10040351
25
Hoyle H. Jorgensen A. Hitchmough J. D. (2019). What determines how we see nature? Perceptions of naturalness in designed urban green spaces. People Nat. 1, 167–180. doi: 10.1002/pan3.19
26
Hwang Y. H. Roscoe C. J. (2017). Preference for site conservation in relation to on-site biodiversity and perceived site attributes: an on-site survey of unmanaged urban greenery in a tropical city. Urban For. Urban Green.28, 12–20. doi: 10.1016/j.ufug.2017.09.011
27
Irvine K. N. Warber S. L. Devine-Wright P. Gaston K. J. (2013). Understanding urban green space as a health resource: a qualitative comparison of visit motivation and derived effects among park users in Sheffield, UK. Int. J. Environ. Res. Public Health10, 417–442. doi: 10.3390/ijerph10010417
28
Jorgensen B. S. Stedman R. C. (2001). Sense of place as an attitude: lakeshore owners attitudes toward their properties. J. Environ. Psychol.21, 233–248. doi: 10.1006/jevp.2001.0226
29
Kaplan R. (1995). The restorative benefits of nature: toward an integrated framework. J. Environ. Psychol.15, 169–182. doi: 10.1016/0272-4944(95)90001-2
30
Kaplan R. Kaplan S. (1989). The experience of nature: a psychological perspective. Cambridge: Cambridge University Press.
31
Kim J. Lee Y. Kil N. Pitas N. A. Hwang S. (2023). Exploring the relationships across recreation specialization, leisure satisfaction, and happiness: the case of Korean hikers. Leis. Sci.5, 1–19. doi: 10.1080/01490400.2023.2197901
32
Kim L. Li C. (2023). Urban greenspace: a review of place image approaches. EEL13, 942–950,
33
Kimpton A. Wickes R. Corcoran J. (2015). Greenspace and place attachment: do greener suburbs lead to greater residential place attachment?Urban Policy Res.32, 477–497. doi: 10.1080/08111146.2014.908769
34
Kleyn L. Mumaw L. Corney H. (2020). From green spaces to vital places: connection and expression in urban greening. Aust. Geogr.51, 205–219. doi: 10.1080/00049182.2019.1686195
35
Kotler P. (1994). Marketing management, analysis, planning, implementation and control. Upper Saddle River: Prentice Hall.
36
Kozamernik J. Rakuša M. Nikšic M. (2021). How green facades affect the perception of urban ambiences: comparing Slovenia and the Netherlands. Urbani Izziv31, 88–100. doi: 10.5379/urbani-izziv-en-2020-31-02-003
37
Lachowycz K. Jones A. P. (2013). Towards a better understanding of the relationship between greenspace and health: development of a theoretical framework. Landsc. Urban Plan.118, 62–69. doi: 10.1016/j.landurbplan.2012.10.012
38
Łaszkiewicz E. Kronenberg J. Marcińczak S. (2017). Attached to or bound to a place? The impact of green space availability on residential duration: the environmental justice perspective. Ecosyst. Serv.30, 309–317. doi: 10.1016/j.ecoser.2017.10.002
39
leBrasseur R. (2022). Cultural greenspaces: synthesizing knowledge and experience in Nova Scotia’s African-Canadian communities through participatory research and SoftGIS. Sustain. For.11:281. doi: 10.3390/socsci11070281
40
Li H. Luo W. Hou Y. Xia Y. Yao J. Kang N. et al . (2021). Factors affecting perceived health benefits and use behaviors in urban green spaces during the COVID-19 pandemic in southern China megacities. Front. Public Health9:759444. doi: 10.3389/fpubh.2021.759444
41
López-Mosquera N. Sánchez M. (2011). Emotional and satisfaction benefits to visitors as explanatory factors in the monetary valuation of environmental goods. An application to peri-urban green spaces. Land Use Policy28, 151–166. doi: 10.1016/j.landusepol.2010.05.008
42
Manzo L. (2003). Beyond house and haven: toward a revisioning of emotional relationships with places. J. Environ. Psychol.23, 47–61. doi: 10.1016/S0272-4944(02)00074-9
43
Mao Q. Wang L. Guo Q. Li Y. Liu M. Xu G. (2020). Evaluating cultural ecosystem services of urban residential green spaces from the perspective of residents' satisfaction with green space. Front. Public Health8:226. doi: 10.3389/fpubh.2020.00226
44
Meenar M. Heckert M. Adlakha D. (2022). “Green enough ain’t good enough:” public perceptions and emotions related to green infrastructure in environmental justice communities. Int. J. Environ. Res. Public Health19:1448. doi: 10.3390/ijerph19031448
45
Mell I. (2022). Examining the role of green infrastructure as an advocate for regeneration. Front. Sustain. Cities4:731975. doi: 10.3389/frsc.2022.731975
46
Ode Sang Å. Sang N. Hedblom M. Sevelin G. Knez I. Gunnarsson B. (2020). Are path choices of people moving through urban green spaces explained by gender and age? Implications for planning and management. Urban For. Urban Green.49:126628. doi: 10.1016/j.ufug.2020.126628
47
Patterson M. Williams D. (2005). Maintaining research traditions on place: diversity of thought and scientific progress. J. Environ. Psychol.25, 361–380. doi: 10.1016/j.jenvp.2005.10.001
48
Pipitone J. M. Jović S. (2021). Urban green equity and COVID-19: effects on park use and sense of belonging in new York City. Urban For. Urban Green.65:127338. doi: 10.1016/j.ufug.2021.127338
49
Proshansky H. M. Fabian A. Kaminoff R. (1983). Place-identity: physical world socialization of the self. J. Environ. Psychol.3, 57–83. doi: 10.1016/S0272-4944(83)80021-8
50
R Core Team (2022). R: a language and environment for statistical computing. Vienna, Austria: R Foundation for Statistical Computing.
51
Roberts H. Sadler J. Chapman L. (2018). The value of twitter data for determining the emotional responses of people to urban green spaces: a case study and critical evaluation. Urban Stud.56, 818–835. doi: 10.1177/0042098017748544
52
Rostami R. Lamit H. Khoshnava S. M. Rostami R. Rosley M. S. F. (2015). Sustainable cities and the contribution of historical urban green spaces: a case study of historical Persian gardens. Sustain. For.7, 13290–13316. doi: 10.3390/su71013290
53
Saloma C. Akpedonu E. Alfiler C. A. Sahakian M. (2021). Locating leisure and belonging in metro Manila: from hyper-conditioned environments to public green spaces. Environ. Urban. ASIA12, 104–117. doi: 10.1177/0975425321997776
54
Schetke S. Qureshi S. Lautenbach S. Kabisch N. (2016). What determines the use of urban green spaces in highly urbanized areas? Examples from two fast growing Asian cities. Urban For. Urban Green.16, 150–159. doi: 10.1016/j.ufug.2016.02.009
55
Sen S. Guchhait S. K. (2021). Urban green space in India: perception of cultural ecosystem services and psychology of situatedness and connectedness. Ecol. Indic.123:107338. doi: 10.1016/j.ecolind.2021.107338
56
Seo S. Choi S. Kim K. Kim S. M. Park S. M. (2019). Association between urban green space and the risk of cardiovascular disease: a longitudinal study in seven Korean metropolitan areas. Environ. Int.125, 51–57. doi: 10.1016/j.envint.2019.01.038
57
Shin Y.-H. Min M.-Y. Hwang E.-J. Kim J. D. (2017). Study on the policy priority for Low carbon Green City. J. Environ. Sci.26, 977–991. doi: 10.5322/JESI.2017.26.8.977
58
Southon G. E. Jorgensen A. Dunnett N. Hoyle H. Evans K. L. (2017). Biodiverse perennial meadows have aesthetic value and increase residents’ perceptions of site quality in urban green-space. Landsc. Urban Plan.158, 105–118. doi: 10.1016/j.landurbplan.2016.08.003
59
Subiza-Pérez M. Vozmediano L. San Juan C. (2020). Green and blue settings as providers of mental health ecosystem services: comparing urban beaches and parks and building a predictive model of psychological restoration. Landsc. Urban Plan.204:103926. doi: 10.1016/j.landurbplan.2020.103926
60
Taylor L. Hochuli D. F. (2017). Defining greenspace: multiple uses across multiple disciplines. Landsc. Urban Plan.158, 25–38. doi: 10.1016/j.landurbplan.2016.09.024
61
Tuan Y. (1974). Topophilia: A study of environmental perception, attitudes, and values. New York: Columbia University Press.
62
Tzoulas K. James P. (2010). Peoples' use of, and concerns about, green space networks: a case study of Birchwood, Warrington new town, UK. Urban For. Urban Green.9, 121–128. doi: 10.1016/j.ufug.2009.12.001
63
Ulrich R. Simons R. Losito B. Fiorito E. Miles M. Zelson M. (1991). Stress recovery during exposure to natural and urban environments. J. Environ. Psychol.11, 201–230. doi: 10.1016/S0272-4944(05)80184-7
64
van der Jagt A. P. N. Kiss B. Hirose S. Takahashi W. (2021). Nature-based solutions or debacles? The politics of reflexive governance for sustainable and just cities. Front. Sustain. Cities2:583833. doi: 10.3389/frsc.2020.583833
65
van Dinter M. Kools M. Dane G. Weijs-Perrée M. Chamilothori K. van Leeuwen E. et al . (2022). Urban green parks for long-term subjective well-being: empirical relationships between personal characteristics, park characteristics, park use, sense of place, and satisfaction with life in the Netherlands. Sustain. For.14:4911. doi: 10.3390/su14094911
66
Wang Z. Zhu Z. Xu M. Qureshi S. (2021). Fine-grained assessment of greenspace satisfaction at regional scale using content analysis of social media and machine learning. Sci. Total Environ.776:145908. doi: 10.1016/j.scitotenv.2021.145908
67
Ward Thompson C. Aspinall P. Roe J. Robertson L. Miller D. (2016). Mitigating stress and supporting health in deprived urban communities: the importance of green space and the social environment. Int. J. Environ. Res. Public Health13:440. doi: 10.3390/ijerph13040440
68
Wilkie S. Thompson E. Cranner P. Ginty K. (2020). Attention restoration theory as a framework for analysis of Tweets about urban green space: a case study. Landsc. Res.45, 777–788. doi: 10.1080/01426397.2020.1738363
69
Włodarczyk-Marciniak R. Sikorska D. Krauze K. (2020). Residents’ awareness of the role of informal green spaces in a post-industrial city, with a focus on regulating services and urban adaptation potential. Sustain. Cities. Soc.59:102236. doi: 10.1016/j.scs.2020.102236
70
Zhang T. Liu J. Li H. (2019). Restorative effects of multi-sensory perception in urban green space: a case study of urban park in Guangzhou, China. Int. J. Environ. Res. Public Health16:4943. doi: 10.3390/ijerph16244943
71
Zhu Y. Ding J. Zhu Q. Cheng Y. Ma Q. Ji X. (2017). The impact of green open space on community attachment: a case study of three communities in Beijing. Sustain. For.9:560. doi: 10.3390/su9040560
72
Žlender V. Gemin S. (2020). Testing urban dwellers' sense of place towards leisure and recreational peri-urban green open spaces in two European cities. Cities98:102579. doi: 10.1016/j.cities.2019.102579
Summary
Keywords
urban greenspace, greenspace interactions, greenspace sense of place, greenspace types, Seoul City, PLS-SEM
Citation
Kim L and Li C (2024) Interplay between greenspace interactions and sense of place in Seoul City. Front. Sustain. Cities 6:1343373. doi: 10.3389/frsc.2024.1343373
Received
23 November 2023
Accepted
09 May 2024
Published
23 May 2024
Volume
6 - 2024
Edited by
Tarmo Pikner, Tallinn University, Estonia
Reviewed by
Chul Jeong, Hanyang University, Republic of Korea
Paunita Iuliana Boanca, University of Agricultural Sciences and Veterinary Medicine of Cluj-Napoca, Romania
Updates
Copyright
© 2024 Kim and Li.
This is an open-access article distributed under the terms of the Creative Commons Attribution License (CC BY). The use, distribution or reproduction in other forums is permitted, provided the original author(s) and the copyright owner(s) are credited and that the original publication in this journal is cited, in accordance with accepted academic practice. No use, distribution or reproduction is permitted which does not comply with these terms.
*Correspondence: Ching Li, t94002@ntnu.edu.tw
Disclaimer
All claims expressed in this article are solely those of the authors and do not necessarily represent those of their affiliated organizations, or those of the publisher, the editors and the reviewers. Any product that may be evaluated in this article or claim that may be made by its manufacturer is not guaranteed or endorsed by the publisher.