Abstract
With poor transportation infrastructure and increased reliance on motorization, fast-growing cities in the Global South that are experiencing rapid urbanization have received less attention in terms of sustainable transportation research. In this regard, it is imperative to support active mobility and public transit that help to reduce vehicle emissions, traffic congestion, road fatalities, and energy depletion while supporting public health, robust economies, and social equity. However, in the emerging cities context, the adoption of sustainable transportation options are constrained by various factors. This study aims to explore the key factors hindering the adoption of sustainable transportation options in Addis Ababa, Ethiopia. To do so, travel survey data were gathered from 720 households using stratified sampling and analyzed using factor analysis. The results from factor analysis indicated five groups of factors hindering residents’ intention to adopt sustainable transportation options, including (1) infrastructure condition, (2) modal characteristics, (3) land use pattern, (4) policy framework, and (5) technology-related factors. The confirmatory factor analysis also depicts the five latent factors and the contributions of observed variables that are statistically significant (p < 0.01). More specifically, observed variables such as (i) inadequate pedestrian facilities, (ii) lack of bike facilities, (iii) poor public transit facilities, (iv) limited availability of reliable public transport, (v) long wait times, (vi) high public transport fare, (vii) discomfort, (viii) safety and security issues are the most significant factors. Another set of factors includes (ix) walking distance, (x) dispersed land use pattern, (xi) poor land use mix, (xii) inadequate policy support, and (xiii) lack of real-time information. Furthermore, the intention to adopt sustainable modes of transportation is influenced by socio-demographic characteristics such as gender, age, educational status, income, family size, and car ownership. The result contributes to the existing literature by providing insight into adopting sustainable transportation modes in emerging cities like Addis Ababa, which are characterized by several urban transportation challenges.
1 Introduction
The effective use of sustainable transportation modes such as walking, cycling, and public transport contributes a lot to the sustainability of the transportation systems in urban areas (Oeschger et al., 2020; van Mil et al., 2021). However, these alternative modes of transportation have been given little attention by politicians and decision-makers in cities of developing countries, even though they are the primary means of transportation (Thondoo et al., 2020). With increasing motorization, emerging cities of the Global South are now facing several transportation challenges, including vehicle emissions, traffic jams, road fatalities, and energy depletion (Pojani and Stead, 2015). The transportation systems in emerging cities of the Global South are characterized by inadequate and deteriorating infrastructure for walking, cycling, and public transport (Cervero, 2014; Rahman et al., 2023; Venter et al., 2019). There is also a growing reliance on private cars, poor transportation planning practices, and limited alternative modes of travel with a lack of supporting infrastructures (Aljoufie, 2021; Mwale et al., 2022). Automobile dependency is now becoming a more prevalent challenge. Urban residents are increasingly turning to private cars, the most energy-intensive, infrastructure, and land-demanding modes of transportation (Pojani and Stead, 2015; Tsay and Herrmann, 2013), which adversely impact people and the environment (Gössling, 2016).
While many factors impact the development of sustainable transportation, ensuring safe road conditions for all users continues to be crucial. The safety of pedestrians and cyclists, who are especially vulnerable, is the priority in urban surroundings. The issue has been thoroughly explored in recent scientific literature, which highlights the factors that increase the risk of pedestrian fatalities in road accidents with motor vehicles (Macioszek et al., 2023b), looks at the factors influencing the severity of injuries sustained by cyclists in collisions with vehicles (Macioszek and Granà, 2021), and uses stakeholder analysis to explore the development of energy-efficient electric scooter sharing systems (Macioszek et al., 2023a).
Particularly, cities in Sub-Saharan Africa face poor and limited infrastructures for walking, cycling, and public transit (Mendiate et al., 2022), which limits the potential use of such modes of transportation. There is a shift toward the use of private automobiles and informal public transportation or Para-transit modes, like motorbikes, taxis, mini-busses, and auto-rickshaws in most of the urban travel (Collett and Hirmer, 2021; Olvera et al., 2020). Several cities, like Lagos and Nairobi, are encouraging motorization and becoming increasingly dependent on private cars at the expense of other alternative modes of transportation, which contradicts the context where walking and cycling are the primary modes of transportation (Sietchiping et al., 2012; Thondoo et al., 2020).
Addis Ababa, Ethiopia’s capital, is rapidly becoming more urbanized and motorized, which has created severe transportation challenges. The city population has grown substantially from 2.7 million in 2007 to 5.5 million in 2023 and is estimated to reach 8.9 million by 2035 (Central Statistical Agency (CSA), 2007; World Population Review, 2023). The physical size of Addis Ababa also increased from 32 km2 in 1912 to 527 km2 in 1994, with the current total area of 540 km2 (Weldegebriel et al., 2021). Furthermore, the number of vehicles registered in Addis Ababa increased with an 11% average annual growth rate and nearly doubled in number in the last 11 years, rising from 370,222 in 2010 to 721,180 in 2021 (Addis Ababa Driver and Vehicle Licensing and Inspection Authority (AADVLIA), 2022). More than half of these registered vehicles are older than 20 years, which has contributed to poor engine efficiency, increased fuel consumption, and greenhouse gas emissions, with a 24% average increase in CO2 emissions from vehicles between 2015 and 2020 (Gebisa et al., 2022). Poor transportation planning and management practices coupled with a lack of transportation and land use integration worsen these challenges (Mohamed et al., 2020). Therefore, there is a pressing need for sustainable transportation options that prioritize walking, cycling, and public transit systems in emerging cities like Addis Ababa.
A wide range of factors determines the adoption of alternative modes of transportation, such as walking, cycling, and public transit systems. These factors include the availability and condition of transportation infrastructure, the availability of reliable public transit systems, the land use pattern, policy gaps, and technology-related factors (Esztergár-Kiss et al., 2021; Lukenangula, 2023; Timpabi et al., 2022; Ton et al., 2019; Wanjala, 2020; Yang et al., 2019). Many people in emerging cities are less likely to utilize active modes and public transport modes due to inadequate transportation infrastructure supporting these modes of transportation options (Vanderschuren et al., 2022). The mode characteristics such as availability, travel cost, travel time, comfort, safety, and security influence the users’ preference for walking, cycling, and public transport use (Ferreira et al., 2022; Madhuwanthi et al., 2016; Mayo and Taboada, 2020; Mwale et al., 2022). The land use patterns, such as density, diversity, design, accessibility, and distance, also influence the user’s mode preferences (Ewing and Cervero, 2010; Guan et al., 2020; Sharma and Jain, 2023). Anagnostopoulou et al. (2020) and Kahlmeier et al. (2021) assert that appropriate policy and technological intervention are critical in inducing behavioral change that facilitates the adoption of sustainable mobility. Policy priority and public awareness campaigns motivate active mode and public transport users (Kahlmeier et al., 2021). Technological-related elements such as smart ticketing, mobile applications for route planning and real-time information also enable users to use walking, cycling, and public transport as the preferred alternative transport system (Aguiar et al., 2012; Rahman et al., 2013; Siuhi and Mwakalonge, 2016). Furthermore, the socio-demographic characteristics, including gender, age, level of education, occupation, income, family size, and car ownership, strongly influence the preference for walking, cycling, and using public transport (Fraser and Lock, 2011; Muñoz et al., 2016).
Despite the extensive research conducted on sustainable mobility in cities of the Global North (Bebber et al., 2021; Gallo and Marinelli, 2020), very little research has been done to identify the factors influencing the adoption of sustainable transportation options in emerging cities of the Global South (Javaid et al., 2020; Mendiate et al., 2022; Sietchiping et al., 2012). Most of the previous research was not tailored to the needs of emerging sub-Saharan African cities despite the enormous significance of public transit and active mobility (Javaid et al., 2020; Sietchiping et al., 2012). This paper aims to explore the factors hindering the adoption of sustainable transportation options, including walking, cycling, and public transit in Addis Ababa. By taking a broader perspective, we contribute to a more holistic understanding of sustainable urban mobility patterns and address a critical gap in the literature. This study advances academic knowledge and offers practical implications for shaping policies that foster environmentally friendly and efficient mobility solutions in rapidly growing cities of the Global South. The emphasis on Addis Ababa, with its unique urbanization challenges, enhances the practical significance of our findings. As the first investigation of the factors hindering the adoption intention of the residents for sustainable transportation options in this specific urban context, our research provides novel insights for policy-makers and urban planners, marking a shift from traditional car-oriented research paradigms. Therefore, this paper aims to explore the key factors hindering the adoption of sustainable transportation options, including walking, cycling, and public transport in Addis Ababa, Ethiopia.
This paper is organized into seven sections. The first section is an introduction, followed by section 2, which provides an overview of the relevant conceptual, theoretical, and empirical literature. Section 3 presents the materials and methods used for this study. Section 4 presents the result of the study. In section 5, discussion of the result is presented. Section 6 provides the limitation of the paper, while the final part, section 7, presents the conclusion and policy implications of the study.
2 Literature review
The transportation system is crucial for the economic growth and social well-being of the residents in urban areas. It is essential to the flow of people and goods, which in turn promotes economic growth, generates employment, and improves accessibility to various services. It further enhances the quality of life for urban dwellers by promoting social well-being through better accessibility to leisure, healthcare, and education. However, with the increasing motorization, cities in developed and developing nations face several transport externalities, including vehicle emissions, traffic jams, road fatalities, and energy depletion (Pojani and Stead, 2015). According to Yang et al. (2019), the transport industry significantly contributes to global CO2 emissions, accounting for 20–25%. By 2050, its proportion is expected to increase to 30–50% (ibid). Transport-related emissions are growing faster than any other sector despite recent increases in investment in electric and new innovative vehicles (Senecal and Leach, 2019). Accordingly, the sustainability of the transportation system in urban areas is highly dependent on the efficient use of sustainable transportation modes, including walking, bicycling, and public transit systems (Oeschger et al., 2020; van Mil et al., 2021). Nevertheless, despite being the predominant means of transportation in developing country cities, policy-maker and planners have paid little attention to these alternative modes of transportation (Thondoo et al., 2020).
The adoption of sustainable transportation options, including walking, cycling, and public transit, is influenced by a number of factors, each of which plays a critical role in determining the users’ intentions toward adopting specific transportation modes. A thorough review of the literature indicates six broad categories of factors that influence the intention to use such alternative transportation options. These factors consist of infrastructure-related factors, modal attributes, land use, policy, and technology-related factors, as well as socio-demographic characteristics of users (Esztergár-Kiss et al., 2021; Ton et al., 2019; Yang et al., 2019).
Various studies have shown that the availability and quality of infrastructure for such modes of transportation influence the willingness of individuals to walk, cycle, and use public transit (Lukenangula, 2023; Timpabi et al., 2022; Wanjala, 2020). The lack of adequate infrastructure and poor infrastructure conditions for such modes of transport in fast-growing cities of the Global South makes it more challenging for many individuals to use public transport and active mobility modes (Vanderschuren et al., 2022). A study conducted in Dar es Salaam, Tanzania, indicated that walking and cycling are not preferred modes of transportation since they are unpleasant, unsafe, and insecure due to crime (Lukenangula, 2023). A similar study by Basil and Nyachieo (2023) and Wanjala (2020) in Nairobi, Kenya, also indicates that the potential usage of cycling and walking is impacted by inadequate or non-existent non-motorized transport (NMT) infrastructure. The same is true in Addis Ababa, where inadequate pedestrian facilities, lack of bike lanes, and unfavorable walking conditions hinder the choice for walking and cycling (Addis Ababa Transport Bureau (AATB), 2018; Tulu et al., 2018).
The mode characteristics such as availability, travel cost, travel time, comfort, safety, and security influence the users’ preference for walking, cycling, and public transport use (Ferreira et al., 2022; Madhuwanthi et al., 2016; Mayo and Taboada, 2020; Mwale et al., 2022). A study by Mayo and Taboada (2020) in Metro Cebu, Philippines, found that regardless of age, gender, income, and travel intent, safety, followed by availability, cost, comfort, and environmental concern, determine commuters’ mode choice. A systematic review conducted by Ferreira et al. (2022) also reported that perceptions of safety, security, and comfort greatly influence the mode choice and act as deterrents and motivators for adopting active modes of transportation (walking and cycling). Similarly, a study by Gebremeskel et al. (2023) in Addis Ababa, Ethiopia, also found that travel time, cost, comfort, safety, security, availability, and service frequency influence public transport mode preference.
The land use patterns, such as density, diversity, design, accessibility, and distance, also influence the user’s mode preferences (Ewing and Cervero, 2010; Guan et al., 2020; Sharma and Jain, 2023). Ewing and Cervero (2010) reported that walking and cycling are strongly influenced by distance, activity proximity (land use diversity), and land use density, while public transport is equally related to proximity to transit stations, followed by density.
Anagnostopoulou et al. (2020) and Kahlmeier et al. (2021) assert that appropriate policy and technological intervention are critical in inducing behavioral change that facilitates the adoption of sustainable mobility. Policy priority and public awareness campaigns motivate active mode and public transport users (Kahlmeier et al., 2021). It is also understood that a supportive policy environment for walking, cycling, and public transport encourages users to adopt such modes of transport (Kahlmeier et al., 2021). However, the policy environment for cycling and walking is poor in most sub-Saharan African cities, discouraging users (Sietchiping et al., 2012). Lukenangula (2023), in his research in Dar es Salaam, Tanzania, found that the national policies pay less attention to the NMT users, who are often the losers in urban spaces that discourage walking and cycling.
Technological-related elements such as electronic or smart ticketing, mobile applications for route planning and navigation as well as real-time transport information enable users to use walking, cycling, and public transport as the preferred alternative transport system (Aguiar et al., 2012; Rahman et al., 2013; Siuhi and Mwakalonge, 2016). A study conducted by Aguiar et al. (2012) indicated that real-time public transport information and electronic ticketing substantially ease the use of public transport and are the driving factor in motivating travelers to prefer it over other modes. However, the lack of advanced intelligent transport systems, including real-time information, electronic ticketing, and personalized trip navigation tools, deter users’ preference for public transit and active mobility in emerging cities of the global south (Mahrez et al., 2022).
Furthermore, socio-demographic characteristics such as gender, age, education, occupation, income, family size, and car ownership influence the preference for walking, cycling, and public transit. In this regard, males are more likely than females to bike and walk, with younger individuals usually riding and walking more often than older people (Fraser and Lock, 2011; Muñoz et al., 2016). Public transport usage negatively correlates with age, as younger individuals favored walking and cycling (Lekshmi et al., 2016) and public transport (Ingvardson and Nielsen, 2019). Moreover, higher income and education levels are associated with a higher likelihood of private car ownership compared to lower income and education levels, which are associated with less preference for walking, cycling, and public transport (Friman et al., 2017; Heinen et al., 2010; Joseph et al., 2020; Madhuwanthi et al., 2016). Mishra (2019), on the other hand, reported that the majority of people living in developing-world cities are from low- to middle-class income, and they prefer walking, cycling, and public transport due to their cheaper costs and longer travel distances. Abane (2011) also found that those with self-employment or unemployed depended more on public transport, walking, and cycling than people with full-time jobs. The conceptual framework of the study indicating the relationship between the dependent variables (adoption of sustainable transport modes) and independent variables (factors hindering the adoption of such modes) is presented in Figure 1.
Figure 1

Conceptual framework.
A sustainable transportation system is essential in solving global environmental issues. Previous research shows advances in electric vehicles, public transportation, and smart technologies to cut emissions and increase efficiency. Despite several empirical studies conducted on the adoption of sustainable transportation focusing on advances in electric vehicles, public transportation, and smart technologies to cut emissions and increase efficiency within the context of developed countries’ cities in Europe and North America, a notable gap exists in addressing the sustainability perspectives of the fast-growing cities of the global south. The socio-economic and behavioral constraints, the effects of sustainable transport policy, and the integration of various measures into sustainable transport systems are still not addressed well. Thus, the current study aims to address the gaps by examining the residents’ perceptions regarding the key factors hindering the residents’ intention to adopt walking, cycling, and public transport, particularly within the context of emerging cities in Sub-Saharan Africa, taking Addis Ababa as a case study.
3 Materials and methods
3.1 Study area
This study was conducted in Addis Ababa, the capital city of Ethiopia, which is the political and administrative center of the country, located in East Africa. Addis Ababa has a total area of 540 km2 (Weldegebriel et al., 2021) and an estimated total population of 5.5 million by 2023 (World Population Review, 2023). The city is experiencing rapid physical expansion (Weldegebriel et al., 2021) and increasing motorization (Federal Transport Authority (FTA), 2020). With a population comprising 4% of Ethiopia’s total, Addis Ababa is responsible for 54% of the nation’s registered vehicles by 2020 (Ibid).
According to a recent report by Addis Ababa Transport Bureau (AATB) (2018), walking and public transport are the primary modes of travel together, accounting for more than 80% of the modal share for urban commuting trips in Addis Ababa, while bicycle use is very low. However, private cars that account for 15% of the mode share dominate a disproportionate amount of space (60%). In comparison, pedestrians account for 54% of the mode share and are confined to only 12% of the area, and public transport, which accounts for 31% of the mode share, occupies only 28% of the road space (Ibid). The public transport systems in the city encompass light rail transit (LRT), city busses, midi-busses (Higer and Kitkit), mini-busses (white and blue taxis), Lada, and meter taxis. The LRT system was launched in 2015 and operates in 2 routes, having 39 stations and covering 34 km. On the other hand, the city busses include Anbesa, Sheger, and Alliance busses operating on 201 routes, serving more than 1.2 million passengers daily. Additionally, midi-busses (Higer and Kitkit) operate on 50 routes, and mini-busses operate on 302 routes (Addis Ababa Transport Bureau (AATB), 2018).
Based on the Addis Ababa City Road Authority (AACRA) (2020) report, the road network in the city was around 4,843.15 km, with a total road network coverage of 53.3 square kilometers and a road density of around 9.9%. Most of the road networks in the city are favorable for walking and cycling, with an average road gradient of 4% and limited topographic impacts (Busho and Alemayehu, 2020). Addis Ababa also has mild weather and climatic conditions that allow for better use of active modes (walking and cycling) and public transit systems all days throughout the year.
All the attributes mentioned above make the city a good case for exploring the underlying factors motivating and hindering the residents’ intention to adopt walking, cycling, and public transport in their daily commuting, which helps to address these key factors and increase their potential uses. The location map of the study area is presented in Figure 2.
Figure 2

Location map of the study area.
3.2 Survey description
Travel survey data was gathered from households through face-to-face interviews with trained data collectors from February to June 2023. The survey was administered to a sample of 720 respondents in Addis Ababa. The survey participants were members of households who had lived in the city for at least 2 years and were adults with age over 18 years old. A relevant literature review was conducted to ascertain the key factors influencing the adoption of sustainable transport modes in order to prepare the survey questionnaire. The identified factors were also presented to experts to ensure they were necessary for the context.
The survey data measured the residents’ preference to adopt sustainable transport modes such as walking, cycling, and public transport and the factors hindering the intention to adopt these modes of travel. The first part of the questionnaire was about socio-demographic characteristics (gender, age, educational status, occupation, monthly income, family size, and car ownership status). In the second part of the survey, respondents were asked to rate the magnitude of influence of key factors (observed variables), which are categorized into five different groups as intermediate variables: (i) infrastructure availability, (ii) modal attribute, (iii) land use pattern, (iv) policy, and (v) technology-related factors. All these factors were measured on a 5-point Likert scale ranging from “not at all influential” to “highly influential.” In this regard, the respondents were asked to assign a score related to their perception of the influence of such factors on their intention to adopt such sustainable transport modes.
Moreover, the intention to adopt sustainable modes of transportation as the dependent variable in the study was measured using three indicator statements: “We intend to use sustainable modes of transport such as walking, cycling, and public transit in everyday commuting”; “We are willing to continue to use sustainable modes of travel in the future”; and “We are willing to use such sustainable modes of transportation over private automobiles.”
A total of 720 adult-aged sample household representatives constituted the sample for the actual survey. Combinations of stratified, systematic, and purposive sampling techniques were used. In the first phase, the target study area was categorized into three distinct geographical zones: inner, intermediate, and outer-suburb zones. Second, 36 administrative Weredas (the lowest administrative level in Addis Ababa) were selected from the three zones, with 12 Weredas for each zone considering the geographical variations, as shown in Figure 3.
Figure 3

Distribution of sampling areas.
Third, the sample households were distributed among these Weredas, making 20 sample households per selected Wereda (see Table 1). Finally, a systematic sampling technique was employed to select the sample respondents, taking the household addresses from each Wereda. The distribution of selected neighborhoods allowed for capturing data representativeness of the diversity of the population in the study area.
Table 1
| No. | Sub-city | Number of Wereda | Number of Sample Wereda | ||||
|---|---|---|---|---|---|---|---|
| Inner | Intermediate | Outer | Total Wereda | Sample households | |||
| 1. | Addis Ketema | 12 | – | 1 | 2 | 3 | 60 |
| 2. | Arada | 8 | 4 | – | – | 4 | 80 |
| 3. | Akaki Kality | 13 | – | – | 3 | 3 | 60 |
| 4. | Bole | 11 | – | 3 | – | 3 | 60 |
| 5. | Gulele | 10 | – | 1 | 1 | 2 | 40 |
| 6. | Kirkos | 10 | 4 | – | – | 4 | 80 |
| 7. | Kolfe Keranio | 11 | – | 2 | 1 | 3 | 60 |
| 8. | Lemi Kura | 10 | – | – | 3 | 3 | 60 |
| 9. | Lideta | 10 | 4 | – | – | 4 | 80 |
| 10. | Nifas Silk | 13 | – | 3 | 1 | 4 | 80 |
| 11. | Yeka | 12 | – | 2 | – | 2 | 40 |
| Total | 120 | 12 | 12 | 12 | 36 | 720 | |
Study area sample distribution.
3.3 Data analysis technique
The study employed exploratory factor analysis (EFA), confirmatory factor analysis (CFA), and structural equation modeling (SEM) with the help of Statistical Package for Social Science (SPSS) (version 26) and Analysis Moment Structures (AMOS) (version 26) software. SEM was preferred over regression models due to the complexity involved in using multiple observed indicators of each of the factor constructs to the model of intention to adopt sustainable modes of transport. SEM allows complex phenomena to be statistically modeled and tested to examine the validity and reliability of the observed model parameters (Lomax, 2018).
The analysis was performed in three phases. First, the EFA was conducted to extract the observed indicator variables using principal axis factoring (PAF). A factor loading of 0.50 or higher, indicating 25% of the variations, was considered (Hair et al., 2021). The Kaiser–Meyer–Olkin (KMO) test was also used to assess sample size adequacy, with a factor analysis condition between 0.5 and 1 (Bartlett et al., 2001). Additionally, the Bartlett’s test of sphericity (BTS) result was sufficiently large and significant at p < 0.01. Second, a confirmatory factor analysis (CFA) was conducted to confirm the model structure. Since the data were normally distributed, the maximum likelihood (ML) method was used to estimate the parameters identified by the CFA. The observed indicator variables’ contribution to each latent construct was assessed using squared multiple correlations (SMC), where a strong relationship between these indicators and the underlying construct is statistically significant (if p < 0.05). Furthermore, the degree of model fitness between the CFA model and the observation data measurement model was assessed using indices such as standardized root mean square residual (SRMR) and root mean square error of approximation (RMSEA), both expected to be less than 0.08 (Hooper et al., 2008). Additionally, an appropriate model fit is shown by the comparative fit index (CFI), normed fit index (NFI), parsimonious goodness of suitable index (PGFI), adjusted goodness of fit index, and goodness of fit index (GFI), all of which are expected to be greater than 0.90 (Ibid). It was found that the five latent factor constructs: infrastructure condition, mode attribute, land use parameters, policy, and technology-related factors linked with respective observed indicator variables extracted in the EEA. Third, structural equation modeling (SEM) was used to evaluate the effect of the five latent factors (exogenous variables) and respondents’ socio-demographic characteristics such as gender, age, level of education, occupation, family size, income, and car ownership on the intention to adopt sustainable transport modes to validate the SEM. Like the CFA model evaluation, the model fitness for SEM was validated using indices such as standardized root mean square residual (SRMR) and root mean square error of approximation (RMSEA), both expected to be less than 0.08, and comparative fit index (CFI), normed fit index (NFI), parsimonious goodness of suitable index (PGFI), adjusted goodness of fit index, and goodness of fit index (GFI), all of which are expected to be greater than 0.90 (Ibid). The SMC and regression coefficient were used to estimate the strength of the relationship and the magnitude of the influence of latent factors on the endogenous variable, respectively. The overall methodological flow, starting from the initial desk review to identify context-based factors influencing the intention to adopt various sustainable transportation modes to the final model estimation and validation was presented in Figure 4.
Figure 4

Methodological flowchart.
4 Results
This section provides the findings of the study. It begins with a descriptive analysis of the socio-demographic characteristics of the study participants, followed by explanatory factor analysis and confirmatory factor analysis to extract indicator variables for further analysis and confirmatory factor analysis to validate the latent factor structure indicating the relationship between observed indicators and latent variables. Then structural equation modeling (SEM), which was used to explore the effects of the latent factors and socio-demographic variables on the intended adoption of sustainable modes of transportation (walking, cycling, and public transport) was presented.
4.1 Descriptive analysis
The socio-demographic characteristics of the study participants, including gender, age, level of education, type of occupation, family size, monthly income, and car ownership of each of the sample household heads, are presented in Table 2. The summary of the respondents’ background revealed that most households were male-headed (76.8%), indicating male-headed household domination in the study city. The sample seems to be well distributed across age groups, with the 45–54 age range household heads accounting for the most significant share (32.8%), followed by the 35–44 age group household heads (27.1%). Education level is also distributed relatively evenly, with a significant percentage having completed secondary school (25.0%) and a comparable percentage holding TVET/Diploma credentials (26.5%).
Table 2
| Items | Label | Classification | Frequency | Percentage |
|---|---|---|---|---|
| Gender | 1 | Female | 167 | 23.2 |
| 2 | Male | 553 | 76.8 | |
| Age | 1 | 18–24 | 17 | 2.4 |
| 2 | 25–34 | 107 | 14.9 | |
| 3 | 35–44 | 195 | 27.1 | |
| 4 | 45–54 | 236 | 32.8 | |
| 5 | 55 and above | 165 | 22.9 | |
| Education | 1 | No formal education | 18 | 2.5 |
| 2 | Primary education | 138 | 19.2 | |
| 3 | Secondary education | 180 | 25.0 | |
| 4 | TVET/Diploma | 191 | 26.5 | |
| 5 | Degree and above | 193 | 26.8 | |
| Occupation | 1 | Full time | 310 | 43.1 |
| 2 | Part-time | 104 | 14.4 | |
| 3 | Unemployed | 127 | 17.6 | |
| 4 | Retired | 94 | 13.1 | |
| 5 | Other | 85 | 11.8 | |
| Monthly income | 1 | Less than 5,000 | 114 | 15.8 |
| 2 | 5,000 – 10,000 | 199 | 27.6 | |
| 3 | 10,001 – 20,000 | 169 | 23.5 | |
| 4 | 20,001 – 30,000 | 160 | 22.2 | |
| 5 | 30,000 and above | 78 | 10.8 | |
| Family size | 1 | Single | 17 | 2.4 |
| 2 | Two | 125 | 17.4 | |
| 3 | Three | 152 | 21.1 | |
| 4 | Four | 147 | 20.4 | |
| 5 | Five and above | 279 | 38.8 | |
| Car ownership | 1 | Zero | 303 | 42.1 |
| 2 | One | 194 | 26.9 | |
| 3 | Two | 94 | 13.1 | |
| 4 | Three and above | 129 | 17.9 |
Sample socio-demographic characteristics (N = 720).
Furthermore, about 25% of the sample household heads have a bachelor’s degree or above (26.8%), indicating the presence of an educated population. In terms of occupation, the majority of the households have full-time employment. The monthly income distribution shows a low to middle income, with 23.5% earning between ETB 10,000–20,000 and 27.6% earning between 5,000–10,000. Family sizes are not uniform, with 38.8% reporting three or more household members. A significant percentage (42.1%) reported no automobiles, followed by those with one car (26.9%). These variations in socio-demographic characteristics could influence the adoption of sustainable transport modes differently.
Table 3 also presents the mean values and standard deviations for various factors hindering the residents’ intention to adopt sustainable transport modes.
Table 3
| Factor category | Factor name | Factor code | Mean | Std. dev. | Skewness | Kurtosis |
|---|---|---|---|---|---|---|
| Infrastructure related factors (IRF) | Inadequate pedestrian facilities | IRF1 | 4.30 | 0.81 | −1.052 | 1.069 |
| Lack of dedicated bike lanes and bike facilities | IRF2 | 4.22 | 0.86 | −1.138 | 1.151 | |
| Poor public transport facilities, such as stops, shelters | IRF3 | 4.02 | 0.91 | −1.107 | 1.205 | |
| Inadequate lighting and safety measures along walkways, bike routes, and public transport stops | IRF4 | 3.82 | 0.98 | −0.951 | 0.797 | |
| Inadequate modal integration infrastructures for ease of transit or transfer among various modes | IRF5 | 3.77 | 0.99 | −0.744 | 0.152 | |
| Mode related factors (MRF) | Limited availability of reliable and frequent services | MRF1 | 4.06 | 0.91 | −1.026 | 1.103 |
| Long wait times for public transport | MRF2 | 4.06 | 0.92 | −1.121 | 1.075 | |
| High fares for public transport services | MRF3 | 4.03 | 0.91 | −1.016 | 1.301 | |
| Discomfort in using public transport due to lack of cleanliness and congested service | MRF4 | 3.98 | 0.93 | −1.139 | 1.181 | |
| Lack of safety and security, such as theft or pickpocket | MRF5 | 3.95 | 0.95 | −1.114 | 1.086 | |
| Land use characteristics (LUC) | Dispersed land use pattern | LUC1 | 3.86 | 0.97 | −0.914 | 0.624 |
| Poor land use mix, where residential, commercial, administrative, and recreational areas are far apart | LUC2 | 3.83 | 0.96 | −0.903 | 0.623 | |
| Long distance to public transport stops | LUC3 | 3.76 | 0.97 | −0.849 | 0.391 | |
| Lack of well-connected street networks | LUC4 | 3.69 | 1.01 | −0.869 | 0.153 | |
| Poor access to shops, restaurants, and parks within walking or cycling distance from home | LUC5 | 3.66 | 1.02 | −0.853 | 0.219 | |
| Technology related factor (TRF) | Lack of convenient mobile applications for route planning and scheduling | TRF1 | 3.68 | 1.01 | −0.693 | −0.006 |
| Limited availability of real-time information about public transport schedules and routes | TRF2 | 3.86 | 0.97 | −0.711 | 0.041 | |
| Lack of access to digital and integrated ticketing | TRF3 | 3.82 | 0.94 | −0.736 | 0.094 | |
| Lack of reliable and user-friendly navigation devices or apps for cyclists and pedestrians | TRF4 | 3.62 | 1.00 | −0.693 | 0.041 | |
| Limited availability of charging stations | TRF5 | 3.54 | 1.02 | −0.618 | −0.147 | |
| Policy-related factor (PRF) | Lack of incentives or subsidies for walking, cycling, and public transport users | PRF1 | 3.73 | 1.01 | −0.771 | 0.158 |
| Lack of policy priority for promoting sustainable transport options | PRF2 | 3.75 | 1.00 | −0.802 | 0.275 | |
| Limited enforcement of regulations to ensure the safety and security of pedestrians, cyclists, and public transport users | PRF3 | 3.86 | 1.00 | −0.809 | 0.291 | |
| Inadequate public awareness campaigns about the benefits of walking, cycling, and public transport | PRF4 | 3.71 | 1.00 | −0.766 | 0.213 | |
| Unclear transport policies and regulations | PRF5 | 3.89 | 1.01 | −0.791 | 0.207 |
Variable description and descriptive statistics result.
The respondents perceived that the infrastructure-related group of factors (IRF), including “Lack of adequate pedestrian facilities” (IRF1), “Lack of dedicated bike lanes” (IRF2), and “Poor public transport facilities” (IRF3), are the most significant factor hindering the intention of the residents to adopt sustainable modes of transport, with a mean value of 4.30, 4.22, and 4.02, respectively.
Moving to the mode-related group of factors (MRF), respondents perceived that the availability and quality of public transport services influenced the adoption intention of the residents. Factors like “Limited availability of reliable and frequent public transport services” (MRF1), “Long waiting time at public transport stops” (MRF2), and “High fares for public transport services” (MRF3) have a mean value of greater than 4.00, indicating significant perceived influence in adopting such sustainable transport modes.
Factors related to the land use characteristics (LUC), such as “Dispersed land use pattern” (LUC1) and “Poor land use mix” (LUC2), play a crucial role in shaping the intention to use such sustainable modes of transport, suggest that the residents perceive these issues as moderately significant in hindering the adoption intention of such modes.
Furthermore, technology-related factors (TRF) and policy-related factors (PRF) also influence the residents’ intention to adopt such sustainable modes of transport. Factors like “Limited availability of real-time public transport information” (TRF2) and “Lack of access to digital and integrated ticketing” (TRF3), as well as “Limited enforcement of regulations to ensure the safety and security of pedestrians, cyclists, and public transport users” (PRF3) and “Unclear or inconsistent transport policies and regulation” (PRF5) also influenced the adoption intention with higher mean values.
Hair et al. (2021) state that the permitted range of measured values for skewness and kurtosis is ±1.5, indicating whether or not the data is regularly distributed. As shown in Table 2, the test result for the present research revealed that the data have a normal distribution with each factor’s skewness, and kurtosis scores fell within ±1.5 ranges.
4.2 Exploratory factor analysis
The EFA presented in Table 4, sought to uncover underlying constructs for the measured indicator variables in the absence of such assumptions. Regarding our data set, EFA first reveals the factor structure, which CFA and SEM then incorporate into the model structure, enhancing the suggested model’s structural validity.
Table 4
| Factor category | Factor name | Factor code | Extraction | Factor loading | Factor average | Variance explained (%) | Cronbach alpha value |
|---|---|---|---|---|---|---|---|
| Infrastructure related factors (IFR) | Inadequate pedestrian facilities | IRF1 | 0.895 | 0.852 | 0.81 | 45.2% | 0.96 |
| Lack of dedicated bike lanes and bike facilities | IRF2 | 0.940 | 0.880 | ||||
| Poor public transport facilities (stops and shelters) | IRF3 | 0.934 | 0.828 | ||||
| Inadequate lighting and safety measures along walkways, bike routes, and public transport stop | IRF4 | 0.878 | 0.757 | ||||
| Inadequate modal integration infrastructures for ease of transit or transfer among various modes | PRF5 | 0.827 | 0.706 | ||||
| Mode related factors (MRF) | Limited availability of reliable public transport | MRF1 | 0.930 | 0.816 | 0.80 | 25.8% | 0.92 |
| Long wait times for public transport | MRF2 | 0.938 | 0.800 | ||||
| High fares for public transport services | MRF3 | 0.974 | 0.796 | ||||
| Discomfort in using public transport due to lack of cleanliness and congested service | MRF4 | 0.964 | 0.795 | ||||
| Lack of sense of safety and security | MRF5 | 0.934 | 0.766 | ||||
| Land use characteristics (LUC) | Dispersed land use pattern | LUC1 | 0.933 | 0.794 | 0.77 | 14.1% | 0.93 |
| Poor land use mix, where residential, commercial, administrative, and recreational areas are far apart | LUC2 | 0.947 | 0.784 | ||||
| Long distance to public transport stops | LUC3 | 0.977 | 0.760 | ||||
| Lack of well-connected street networks | LUC4 | 0.950 | 0.760 | ||||
| Poor access to shops, restaurants, and parks within walking or cycling distance from home | LUC5 | 0.915 | 0.748 | ||||
| Technology related factor (TRF) | Lack of convenient mobile applications for route planning and scheduling | TRF1 | 0.943 | 0.689 | 0.65 | 7.6% | 0.92 |
| Limited availability of real-time information about public transport schedules and routes | TRF2 | 0.956 | 0.688 | ||||
| Lack of access to digital and integrated ticketing | TRF3 | 0.980 | 0.656 | ||||
| Lack of reliable and user-friendly navigation devices or apps for cyclists and pedestrians | TRF4 | 0.961 | 0.604 | ||||
| Limited availability of electric vehicle charging | TRF5 | 0.928 | 0.589 | ||||
| Policy-related factor (PRF) | Lack of incentives or subsidies for walking, cycling, and public transport users | PRF1 | 0.942 | 0.752 | 0.73 | 2.8% | 0.94 |
| Lack of policy priority for promoting sustainable transport options | PRF2 | 0.950 | 0.740 | ||||
| Limited enforcement of regulations to ensure the safety and security of pedestrians, cyclists, and public transport users | PRF3 | 0.983 | 0.721 | ||||
| Inadequate public awareness campaigns about the benefits of walking, cycling, and public transport | PRF4 | 0.966 | 0.720 | ||||
| Unclear transport policies and regulations | PRF5 | 0.929 | 0.710 |
Exploratory factor analysis result.
The extraction method uses principal axis factoring (PAF), and the rotation method uses oblique direct oblimin.
From the preliminary descriptive statistical analysis of the survey data, we observed good sampling adequacy with Kaiser–Meyer–Olkin (KMO) = 0.95 (higher than 0.70), and p < 0.01 confirms the acceptable values (Hair et al., 2021). The determinant of the Spearman correlations matrix equal to 5.79E-10 also indicates the absence of multi-collinearity. Bartlett’s test of sphericity (BTS) also rejected the null hypothesis of an identity correlation matrix.
The EFA generated five-factor solutions. From these five-factor solutions, the infrastructure-related factor (IRF) showed extensive factor loading with an average factor of 0.81, explaining 45.2% of the variation. Mainly, factors like “Inadequate pedestrian facilities” (IRF1), “Lack of dedicated bike lanes and secure bike facilities” (IRF2), and “Poor public transit facilities such as stops, shelters, and amenities” are the most significant factors with high loadings. Mode-related factors (MRF) with an average factor loading of 0.80 also explained 25.8% of the variation, particularly “Limited availability of reliable and frequent public transport services” (MRF1) and “Long wait times for public transport” (MRF2), suggesting strong relationships with their respective factors. Furthermore, the land use characteristics (LUC) accounted for 14.1% of the variation with an average factor loading of 0.77, with the most significant factor loading observed in land use density and diversity. Moreover, policy-related factors account for 7.6% of the variation and have an average factor loading of 0.73, followed by technology-related factors, with an average factor loading of 0.65, explaining 2.8% of the variance.
The Cronbach’s alpha value for each factor category ranges from 0.92 to 0.96, with an average of 0.93 above 0.7, reflecting good internal consistency (Tavakol and Dennick, 2011). All factors demonstrate high reliability, suggesting that the items within each factor are internally consistent and measure the same underlying construct effectively.
4.3 Confirmatory factor analysis
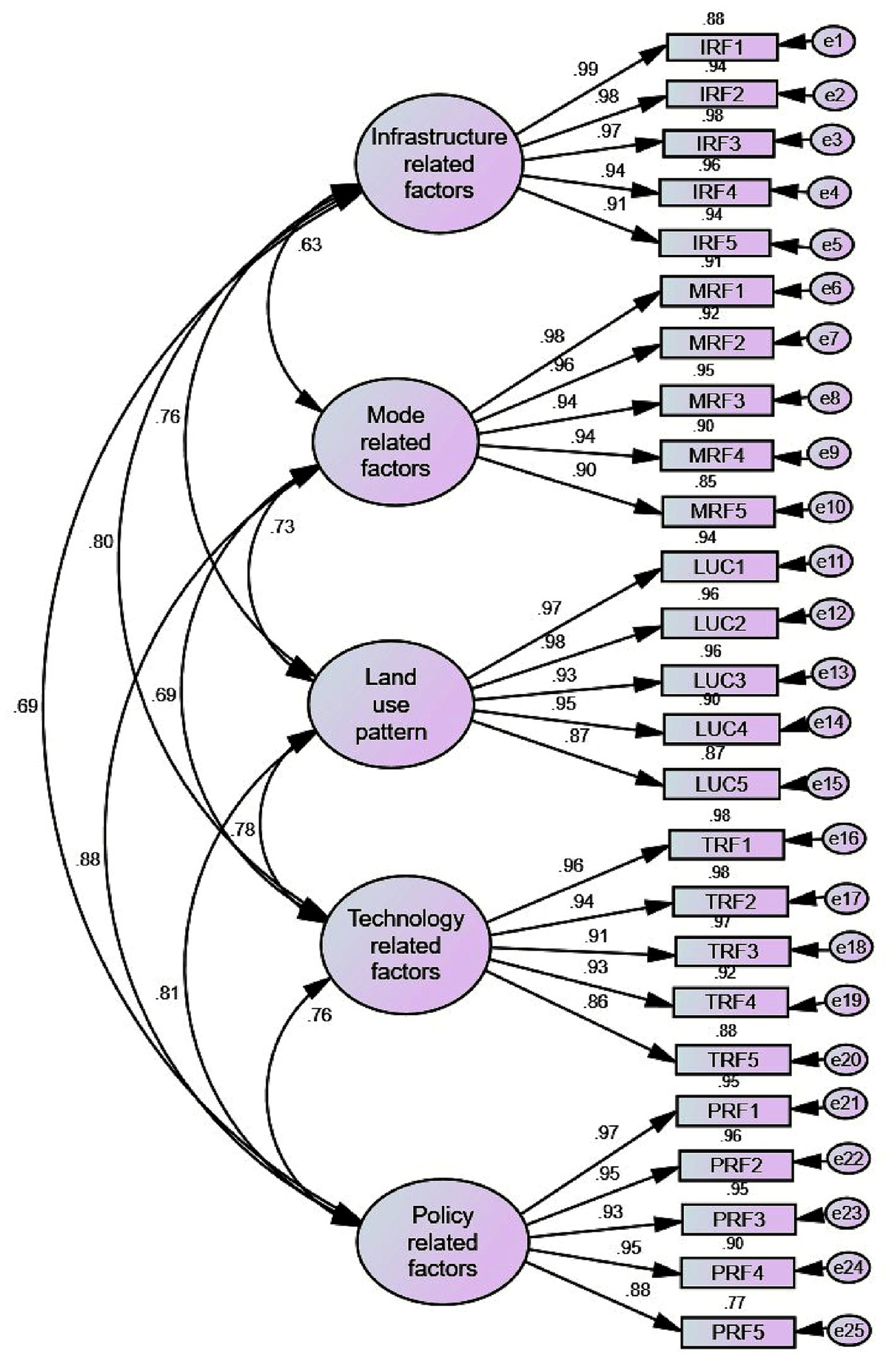
As shown in the path diagram (Figure 5), the CFA measurement model consists of five latent factors (shown as circles): infrastructure-related factors (IRF), mode-related factors (MRF), land use characteristics (LUC), policy-related factors (PRF), and technology-related factors (TRF) and their respective 25 observed indicator variables. Each latent factor’s observed indicator variables are shown in a rectangular box with an arrow pointing from latent factors to their corresponding indicator variables. The five latent factors are assumed to affect each other, represented by double-pointed arrows that show the feedback relationship between them (see Figure 5).
Figure 5

Path diagram of CFA measurement model, showing indicator variables of the latent constructs.
The parameters of the identified CFA were estimated using the maximum likelihood (ML) method, which was chosen over other estimation methods since the data were normally distributed. The CFA indicates a strong positive correlation among the five latent factors. The observed indicator variables’ contribution to each latent construct was assessed using squared multiple correlations (SMC) estimates. In the path diagram, the SMC values are shown on the top of the rectangles containing the observed indicator variables, with all the indicator variables ranging between 0.77 and 0.98, which were statistically significant (p < 0.01). In particular, the SMC values for the indicator variables associated with infrastructure varied from 0.88 to 0.98, implying a strong relationship between these indicators and the underlying construct. The SMC values for the mode-related indicator variables ranged from 0.85 to 0.95, which indicates that the relationship was just as strong. The substantial contribution that land use-related indicator variables provide to the latent construct is reflected in their SMC, which ranged from 0.87 to 0.96. In addition, the SMC values of the policy-related indicator variables ranged from 0.77 to 0.96, indicating that the corresponding latent construct is subject to various consistently strong influences. Last but not least, the SMC values of the technology-related indicator variables ranged from 0.88 to 0.98, highlighting the significant contribution that these variables provide to the latent construct that they represent. These findings provide a complete perspective on how every group of indicators contributes to and reflects the latent constructs.
The degree of fitness between the CFA model and the observational data in the measurement model was assessed using prescribed model identification indices (Hooper et al., 2008). These indices indicate that the data support the hypothesized direction of effects among the model variables. The model fit information for the CFA with five latent factor categories and 25 indicator variables are statistically significant at p < 0.01 with a chi-square (χ2) value of 618 (df = 204).
A satisfactory model fit was shown by standardized root mean square residual (SRMR) = 0.045 and root mean square error of approximation (RMSEA) = 0.052, both less than <0.080. Additionally, an appropriate model fit is shown by the comparative fit index (CFI) = 0.942, normed fit index (NFI) = 0.917, parsimonious goodness of suitable index (PGFI) = 0.921, adjusted goodness of fit index (AGFI) = 0.928, and goodness of fit index (GFI) = 0.948, all of which are >0.90 (Hooper et al., 2008).
4.4 Structural equation model
The structural equation model (SEM) estimated the effects of five groups of latent factors constructed in the CFA, and the socio-demographic characteristics of the study participants, including age, gender, education, occupation, income, family size, and car ownership on the endogenous variable (intention to adopt sustainable modes of travel). Each of the five latent factor constructs and the participants’ socio-demographic characteristics directly affected the intended adoption of sustainable modes of transportation (see Figure 6).
Figure 6

Path diagram of an identified SEM, showing the effects of latent constructs and observed variables on adoption intention for sustainable transport modes.
The SEM was also subjected to validation using goodness-of-fit indices. The model validation test showed that the data supported the hypothesized directional effects among the variables. The model fit indices indicated that the model is well fit with chi-square (χ2) = 2,621, degrees of freedom (df) = 214, goodness-of-fit index (GFI) = 0.96, adjusted goodness-of-fit index (AGFI) = 0.94, root mean square error of approximation (RMSEA) = 0.032, normed fit index (NFI) = 0.97, comparative fit index (CFI) = 0.97, and the standard root mean square residual (SRMR) = 0.04.
The parameters of the SEM were estimated using the Maximum Likelihood (ML) method. This approach yielded path coefficients, represented by arrows originating from the independent variables (comprising of five latent factors) and heading toward the dependent variable (adoption of sustainable modes of transport). These path coefficients are visually portrayed in Figure 5 and further elaborated in Table 5. The SEM analysis showed that all five latent factors considerably impacted the adoption of sustainable transport modes. These factors’ standardized regression weights (β) ranged from 0.45 to 0.71, indicating a strong influence. The weights were determined to have statistical significance at the 0.01 level. In addition, the Critical Ratios (C.R.) for all five latent factors and socio-demographic characteristics above the threshold value of 1.96, suggesting the statistical significance of the computed parameters (Bagozzi and Yi, 1988), indicating a robust and reliable connection between the underlying variables and the intention to adopt sustainable transport modes.
Table 5
| β | S.E | C.R | P | |||
|---|---|---|---|---|---|---|
| Adoption of sustainable transport modes | ← | Infrastructure_related_factors | 0.71 | 0.04 | 19.42 | *** |
| Adoption of sustainable transport modes | ← | Land_use_pattern | 0.59 | 0.03 | 20.18 | *** |
| Adoption of sustainable transport modes | ← | Mode_related_factors | 0.63 | 0.04 | 19.80 | *** |
| Adoption of sustainable transport modes | ← | Policy_related_factors | 0.52 | 0.05 | 18.79 | *** |
| Adoption of sustainable transport modes | ← | Technology_related_factors | 0.49 | 0.04 | 18.71 | *** |
| Adoption of sustainable transport modes | ← | Gender | −0.16 | 0.01 | 18.96 | *** |
| Adoption of sustainable transport modes | ← | Age | −0.10 | 0.07 | 18.96 | *** |
| Adoption of sustainable transport modes | ← | Education | −0.08 | 0.11 | 18.96 | *** |
| Adoption of sustainable transport modes | ← | Occupation | −0.14 | 0.08 | 18.96 | *** |
| Adoption of sustainable transport modes | ← | Family size | −0.27 | 0.06 | 18.96 | *** |
| Adoption of sustainable transport modes | ← | Income | −0.15 | 0.07 | 18.96 | *** |
| Adoption of sustainable transport modes | ← | Car ownership | −0.22 | 0.08 | 18.96 | *** |
| IRF1 | ← | Infrastructure_related_factors | 0.98 | 0.09 | 18.96 | *** |
| IRF2 | ← | Infrastructure_related_factors | 0.97 | 0.01 | 15.38 | *** |
| IRF3 | ← | Infrastructure_related_factors | 0.95 | 0.01 | 16.24 | *** |
| IRF4 | ← | Infrastructure_related_factors | 0.92 | 0.01 | 17.18 | *** |
| IRF5 | ← | Infrastructure_related_factors | 0.93 | 0.00 | 14.62 | *** |
| LUC1 | ← | Land_use_pattern | 0.94 | 0.00 | 12.49 | *** |
| LUC2 | ← | Land_use_pattern | 0.93 | 0.00 | 13.81 | *** |
| LUC3 | ← | Land_use_pattern | 0.94 | 0.00 | 12.23 | *** |
| LUC4 | ← | Land_use_pattern | 0.90 | 0.01 | 16.82 | *** |
| LUC5 | ← | Land_use_pattern | 0.88 | 0.00 | 17.47 | *** |
| MRF1 | ← | Mode_related_factors | 0.97 | 0.00 | 15.33 | *** |
| MRF2 | ← | Mode_related_factors | 0.96 | 0.00 | 11.76 | *** |
| MRF3 | ← | Mode_related_factors | 0.94 | 0.01 | 18.00 | *** |
| MRF4 | ← | Mode_related_factors | 0.93 | 0.01 | 17.35 | *** |
| MRF5 | ← | Mode_related_factors | 0.91 | 0.00 | 14.78 | *** |
| PRF1 | ← | Policy_related_factors | 0.96 | 0.01 | 16.94 | *** |
| PRF2 | ← | Policy_related_factors | 0.95 | 0.00 | 15.85 | *** |
| PRF3 | ← | Policy_related_factors | 0.93 | 0.00 | 15.54 | *** |
| PRF4 | ← | Policy_related_factors | 0.93 | 0.01 | 16.55 | *** |
| PRF5 | ← | Policy_related_factors | 0.88 | 0.00 | 10.31 | *** |
| TRF1 | ← | Technology_related_factors | 0.94 | 0.00 | 13.20 | *** |
| TRF2 | ← | Technology_related_factors | 0.95 | 0.01 | 18.16 | *** |
| TRF3 | ← | Technology_related_factors | 0.91 | 0.01 | 16.74 | *** |
| TRF4 | ← | Technology_related_factors | 0.89 | 0.00 | 14.85 | *** |
| TRF5 | ← | Technology_related_factors | 0.86 | 0.00 | 13.16 | *** |
| We intend to use sustainable modes. | ← | Adoption of sustainable transport modes | 0.23 | 0.00 | 12.49 | *** |
| We prefer such modes to automobiles. | ← | Adoption of sustainable transport modes | 0.17 | 0.03 | 11.09 | *** |
| We are willing to use it in the future. | ← | Adoption of sustainable transport modes | 0.12 | 0.12 | 18.40 | *** |
Estimated path coefficient for the identified SEM of adopting sustainable transport modes.
NB: IRF, infrastructure-related factors; MRF, mode-related factors; LUC, land use characteristics; PRF, policy-related factors; TRF, technology-related factors; SE, standard error; CR, critical value, *** = Significant at p < 0.01.
Among the five latent factors investigated in this research, two factors, namely infrastructure and mode-related factors, were shown to substantially influence residents’ intentions to adopt walking, cycling, and public transit. It was discovered that the path coefficients for these factors were β = 0.71 and 0.63, respectively, indicating that the adoption intention of sustainable modes of transport is expected to increase by 0.71 and 0.63 units for every unit improvement in infrastructure and mode-related characteristics, respectively. The path coefficients for each component for infrastructure-related factors show a considerable effect, with values ranging from 0.92 to 0.98. In particular, inadequate pedestrian facilities (IFR1), a lack of bike facilities (IRF2), and poor public transit facilities (IFR3) with a high regression (path) coefficient have a significant influence, which suggests that improvements or variations in infrastructure have a substantial impact on the adoption of sustainable modes of transport. Similarly, the path coefficient for mode-related factors ranges from 0.91 to 0.97. This indicates that the limited availability of modes (MRF1), long wait times (MRF2), high public transport fares (MRF3), discomfort (MRF4), and safety and security issues (MRF5) all have a significant influence on the adoption of sustainable modes of transport.
In addition, the land use pattern and policy-related issues have a significant impact, with a path coefficient of 0.59 and 0.52, respectively. The observed variables that fall under each of these latent components, which have path coefficients ranging from 0.88 to 0.96, significantly impact residents’ willingness to adopt such modes of transport. This suggests that the land use pattern, particularly travel distance, land use density, and land use mix, as well as policy issues such as inadequate governmental support, significantly affect choosing sustainable modes of transport. Another substantial factor is technology-related, which has a path coefficient of 0.45. The regression weights for each of the observed factors related to technology range from 0.86 to 0.95, which indicates that technological aspects, such as real-time public transport information, availability, and accessibility to integrated and electronic ticketing, have a significant influence on the decisions that residents make regarding their adoption of the technology.
The socio-demographic characteristics of the households, such as gender, age, level of education, type of occupation, family size, income, and car ownership, have influenced the intended adoption of sustainable transport modes. Among the socio-demographic factors, family size and automobile ownership with high standardized regression weights (β = −0.27 and −0.22), respectively, show the most significant influence, indicating that those with large family sizes and owning private cars are less likely to adopt sustainable modes of transport, including walking, cycling, and public transport. A greater negative coefficient implies that ownership of private automobiles and bigger family sizes are substantially connected with a lower chance of choosing such environmentally friendly modes of transport. This means that the desire to adopt walking, cycling, and public transport decreased by 0.27 and 0.22 units for every unit, increasing the size of the family or the number of cars owned. This implies that families with large household sizes and own automobiles are less likely to adopt environmentally friendly modes of transport such as walking, cycling, or public transport.
A significant influence of gender on the intention to use environmentally friendly means of transportation was discovered via the estimate of the model. An adverse influence was shown by the path coefficient for gender, which was −0.16. This suggests that changing from male to female results in a 0.16 unit decline in the desire to embrace environmentally friendly means of transportation. In other words, the data gives the impression that males are more likely than females to indicate a willingness to adopt environmentally friendly forms of transportation. It was also shown that age was strongly linked with adopting modes of transport such as walking, cycling, and public transport, with a path coefficient of −0.10. The fact that this coefficient is negative indicates that younger people have a greater preference for walking, cycling, and using public transport than older people have to use these modes of transport. This means that the desire to adopt these environmentally friendly modes of transport falls by 0.10 units as age increases. Factors such as household income and educational level significantly influenced the intention to choose environmentally friendly modes of transport. The income and education variables had standardized regression weights (β) of −0.15 and −0.08, respectively. Based on these coefficients, it can be deduced that greater levels of income and educational status are linked to a lower probability of choosing modes of transport such as walking, cycling, and public transport. This implies that the increase in one unit of income and education level results in a decline of 0.15 and 0.08 units in the intention to adopt sustainable modes of transport, respectively. Consequently, it seems that families with greater incomes and higher levels of education are less likely to use such environmentally friendly modes of transport.
Furthermore, as shown in the SEM path diagram the intention to adopt sustainable transport modes (walking, cycling, and public transport) was measured by three indicators by asking participants whether they “intend to use such modes in everyday commuting”; “intention to consider such modes in the future’; and “willingness to use them in comparison with private automobile.” These statements show positive coefficients, ranging from 0.12 to 0.23. From the result, it may be deduced that the residents are less likely to adopt such environmentally friendly modes of transport. In light of this, it is necessary to address the factors that hinder the residents’ intention to adopt such sustainable modes of transportation, including walking, cycling, and public transit systems, in the city where the study is concerned.
5 Discussion
The results of this study are consistent with the previous research in most factors considered. Walking, cycling, and public transport are the primary means of transport in most emerging cities of the global south (Cervero, 2014; Pojani and Stead, 2015; Sietchiping et al., 2012; Thondoo et al., 2020). However, many people do not prefer such modes for various reasons (Vanderschuren et al., 2022). The current research revealed that walking, cycling, and public transport are less preferred modes by the residents. The adoption of these modes of transportation is hindered by different factors such as infrastructure challenges, availability and quality of modes, land use conditions, policy and technology constraints, which is consistent with the previous studies conducted in some emerging cities of the global south, particularly in the Sab-Saharan African cities context. For instance, a study conducted by Tulu et al. (2018) on non-motorized transport (NMT) in Addis Ababa reported that a lack of pedestrian and bike facilities characterizes the NMT in the study city, which aligns with the present study. A study conducted on NMT in Dar es Salaam, Tanzania, by Lukenangula (2023) is also consistent with the current research, as walking and cycling are not preferred modes of transport since they are unpleasant, unsafe, and insecure due to crime in the studied city. A study by Basil and Nyachieo (2023) and Wanjala (2020) in Nairobi, Kenya, is also consistent with the current study, where the potential usage of cycling and walking is impacted by inadequate or non-existent NMT infrastructure in the studied city.
Related to the influence of quality and availability of modes on the adoption of sustainable transportation modes, a study in Addis Ababa by Gebremeskel et al. (2023) agrees with the current study findings regarding availability, travel time, cost, comfort, safety, security, and service frequency influence public transport mode preference. A systematic review conducted by Ferreira et al. (2022) also reported that perceptions of safety, security, and comfort greatly influence the mode choice and act as deterrents and motivators for adopting active modes of transport, which is inconsistent with the current study’s findings.
Land use patterns, policy, and technology-related factors also influence the adoption of active modes (walking and cycling) and public transport. Notably, poor land use density, activity diversification, and proximity of activities, as well as inadequate investment priority and incentive for active modes and public transport, lack of real-time information, digital ticketing, and integrated fare systems significantly influence the preference for these modes, which are consistent with previous research. Ewing and Cervero (2010) reported that walking and cycling are strongly influenced by land use diversity and density, while public transport is equally related to proximity to transit stations, followed by density, which agrees with the current study findings.
The policy environment for cycling and walking is poor in most sub-Saharan African cities, discouraging biking and walking (Sietchiping et al., 2012), consistent with the current study. Lukenangula (2023), in his research in Dar es Salaam, Tanzania, found that the national policies pay less attention to the NMT users, who are often the losers in urban space that discourages walking and cycling in the studied city that agreed with the findings of the current study. Mahrez et al. (2022), in their research of emerging cities of the global south, also found that a lack of advanced technological solutions, including real-time information, smart ticketing, and personalized trip navigation tools, deter users’ preference for public transit and active mobility, which is consistent with the findings of the current research.
The present study’s results agree with previous works about the effects of socio-demographic variables on mode preference. The present research supports the findings of Joseph et al. (2020) and Tembe et al. (2019) by demonstrating that women have less intention to use sustainable modes such as walking, cycling, and public transport than men. There is a negative relationship between age and walking, cycling, and public transport usage that supports research by Lekshmi et al. (2016), which shows that younger individuals favored walking, cycling, and public transport. Regarding the influence of income and education, the results of the present research corroborate the findings of Friman et al. (2017), Heinen et al. (2010), Joseph et al. (2020), and Madhuwanthi et al. (2016), where higher income and education levels are associated with a higher chance of using private automobile and less intention to use walking, cycling, and public transport. The findings also confirm the influence of family size on mode choice, as Maley and Weinberger (2011) noted. The intention to adopt walking, cycling, and public transport use is inversely correlated with larger family sizes, indicating that an increase in family size influences transport choices. The present research results also demonstrate the influence of employment, which aligns with Abane’s (2011) findings, indicating that self-employed or unemployed are highly dependent on non-motorized and public transport.
The model fit indices for the CFA and SEM show that the suggested model is well fit. The model adequately reflects the relationship between the factors found based on the acceptable values for indices like RMSEA, NFI, and CFI. These results align with studies highlighting the importance of evaluating model fit to guarantee the reliability and validity of the confirmatory analysis measurement and structural equation models.
6 Limitations
Although our research offers valuable insights, it is vital to consider the study’s limitations when evaluating it. First, the sample size was small for this study; hence, it would be preferable if a larger sample was used to improve the validity of the results. Furthermore, ordinal data is not often supported by the software program AMOS used for the study. Nonetheless, scholars rationalize examining ordinal data as if it were continuous. Specifically, it is deemed practical to handle large samples of ordinal data with more than five categories (Allen et al., 2018; De Oña et al., 2013; Ingvardson and Nielsen, 2019).
Furthermore, instead of considering actual land use density and diversity, the study used proxy land use variables (i.e., opinions on accessibility, the proximity of activities from home, and the distance for walking and cycling). Notwithstanding these drawbacks, we used these proxies to demonstrate, from a land use standpoint, how SEM might be applied in travel behavior-related research. Given the potential differences in cultures and other factors, the results obtained in Addis Ababa could apply to other developing cities in the global south with further study to validate the result due to possible cultural variations, urban setup, and other issues.
In addition, as the current study is based on cross-sectional survey data, we suggest further research considering longitudinal studies to observe changes over time and extending the research to other fast-growing cities in the Global South to compare findings and derive broader insights.
7 Conclusion and implications
Understanding and addressing the factors hindering the adoption of sustainable transport modes, including walking, cycling, and public transit among the residents, is one of the critical aspects to consider when aiming for a sustainable transport system, especially in emerging cities like Addis Ababa with the current trends of unsustainable urban transport. The current research revealed that walking, cycling, and public transport are less preferred modes of transport by the residents of Addis Ababa and the adoption of these modes of transportation is hindered by various factors such as infrastructure challenges, availability and quality of public and non-motorized transport, land use constraint, lack of policy priority and limited technology use. Particularly, the lack of pedestrian and bike facilities, poor quality and lack of available infrastructures, and unsafe, unreliable, and insecure public transport service conditions hindered the potential usage of walking, cycling, and public transport in the study city. The land use patterns, policy constraints, and limited technology also significantly influence the adoption of active modes (walking and cycling) and public transport. Notably, poor land use density, lack of activity proximity, as well as lack of real-time public transport information significantly influence the preference for these modes. Furthermore, socio-demographic characteristics such as gender, age, educational status, income, family size, and car ownership also have a significant influence on the intention to adopt such modes of transport. Overall, the results provide insightful information on what influences residents decision to choose sustainable modes of transport, highlighting the significance of mode characteristics, infrastructure, land use, policy, technology, and socio-demographic variables. Consistent with previous research, our results imply that these variables significantly explain the intention to adopt walking, cycling, and public transport among the residents, even if their influence varies.
The exploratory factor analysis indicated five groups of latent factors with 25 indicator variables hindering the intention to adopt sustainable transport modes, accounting for 82.9% of the variance. The confirmatory factor analysis further demonstrated a substantial relationship between the five categories of latent factors and the observed indicator variables. The structural equation modeling results then showed that all five latent factors loaded well onto the endogenous variable (adoption of sustainable transport modes), indicating the significant influence of these factor categories. The multifactor structural model also shows the impact of age, gender, education, occupation, family size, income, and car ownership.
Finally, the results provide a substantial addition to our understanding of the factors influencing the adoption of sustainable modes of transport in cities of developing countries like Addis Ababa. This study will also be helpful to urban planners and policy-makers in promoting sustainable transportation options and reducing the adverse effects of motorization, such as vehicle emissions, traffic congestion, accidents, and energy depletion.
Statements
Data availability statement
The original contributions presented in the study are included in the article/supplementary material, further inquiries can be directed to the corresponding author.
Ethics statement
Ethical approval was not required for the study involving humans in accordance with the local legislation and institutional requirements. The studies were conducted in accordance with the local legislation and institutional requirements. Written informed consent to participate in this study was not required from the participants in accordance with the national legislation and the institutional requirements.
Author contributions
YT: Conceptualization, Data curation, Formal analysis, Funding acquisition, Investigation, Methodology, Project administration, Resources, Software, Supervision, Validation, Visualization, Writing – original draft, Writing – review & editing. DA: Conceptualization, Data curation, Methodology, Supervision, Validation, Writing – review & editing. BW: Conceptualization, Data curation, Methodology, Supervision, Validation, Writing – review & editing. OF: Conceptualization, Data curation, Methodology, Supervision, Validation, Writing – review & editing. JI: Conceptualization, Data curation, Methodology, Software, Supervision, Validation, Writing – review & editing.
Funding
The author(s) declare that no financial support was received for the research, authorship, and/or publication of this article.
Acknowledgments
We gratefully acknowledge the participants of the survey questionnaire in Addis Ababa. We thank the collaborative PhD research scholarship support of Addis Ababa University via the Swedish International Development Agency (SIDA) fund and the University of Copenhagen, Denmark, for hosting the corresponding author’s three-month research visit to Copenhagen. We also acknowledge Ethiopian Civil Service University for sponsoring the corresponding author’s PhD studies as an employer.
Conflict of interest
The authors declare that the research was conducted in the absence of any commercial or financial relationships that could be construed as a potential conflict of interest.
Publisher’s note
All claims expressed in this article are solely those of the authors and do not necessarily represent those of their affiliated organizations, or those of the publisher, the editors and the reviewers. Any product that may be evaluated in this article, or claim that may be made by its manufacturer, is not guaranteed or endorsed by the publisher.
References
1
Abane A. M. (2011). Travel behavior in Ghana: empirical observations from four metropolitan areas. J. Transp. Geogr.19, 313–322. doi: 10.1016/j.jtrangeo.2010.03.002
2
Addis Ababa City Road Authority (AACRA) . (2020). Road Inventory Report 2020. Ethiopia: Addis Ababa.
3
Addis Ababa Driver and Vehicle Licensing and Inspection Authority (AADVLIA) . (2022). Addis Ababa vehicle inventory report 2021. Unpublished Report, Addis Ababa, Ethiopia.
4
Addis Ababa Transport Bureau (AATB) . (2018). Addis Ababa non-motorised transport strategy 2019-2028. Available at: https://africa.itdp.org/publication/addis-ababa-non-motorised-transport-strategy-2019-2028/ (Accessed March 20, 2024).
5
Aguiar A. Nunes F. M. C. Silva M. J. F. Silva P. A. Elias D. (2012). Leveraging electronic ticketing to provide personalized navigation in a public transport network. IEEE Trans. Intell. Transp. Syst.13, 213–220. doi: 10.1109/TITS.2011.2167612
6
Aljoufie M. (2021). The impact assessment of increasing population density on Jeddah road transportation using spatial-temporal analysis. Sustain. For.13:1455. doi: 10.3390/su13031455
7
Allen J. Muñoz J. C. de Dios Ortúzar J. (2018). Modelling service-specific and global transit satisfaction under travel and user heterogeneity. Transp. Res. A Policy Pract.113, 509–528. doi: 10.1016/j.tra.2018.05.009
8
Anagnostopoulou E. Urbančič J. Bothos E. Magoutas B. Bradesko L. Schrammel J. et al . (2020). From mobility patterns to behavioural change: leveraging travel behaviour and personality profiles to nudge for sustainable transportation. J. Intell. Inf. Syst.54, 157–178. doi: 10.1007/s10844-018-0528-1
9
Bagozzi R. P. Yi Y. (1988). On the evaluation of structural equation models. J. Acad. Mark. Sci.16, 74–94. doi: 10.1007/BF02723327
10
Bartlett J. E. Kotrlik J. W. Higgins C. C. (2001). Determining the appropriate sample size in survey research. Inf. Technol. Learn. Perform. J.19, 43–50.
11
Basil P. Nyachieo G. (2023). Exploring barriers and perceptions to walking and cycling in Nairobi metropolitan area. Front. Sustain. Cities4:775340. doi: 10.3389/frsc.2022.775340
12
Bebber S. Libardi B. Moschen S. D. A. da Silva M. B. C. Fachinelli A. C. Nogueira M. L. (2021). Sustainable mobility scale: a contribution for sustainability assessment systems in urban mobility. Clean. Eng. Technol.5:100271. doi: 10.1016/j.clet.2021.100271
13
Busho S. W. Alemayehu D. (2020). Applying 3D-eco routing model to reduce environmental footprint of road transports in Addis Ababa City. Environ. Syst. Res.9, 1–22. doi: 10.1186/s40068-020-00179-0
14
Central Statistical Agency (CSA) . (2007). Census-2007 Report. Available at: http://www.csa.gov.et/census-report/complete-report/census-2007 (Accessed January 15, 2024).
15
Cervero R. (2014). Transport infrastructure and the environment in the global south: sustainable mobility and urbanism. J. Reg. City Plan.25, 174–191. doi: 10.5614/JPWK.2015.25.3.1
16
Collett K. A. Hirmer S. A. (2021). Data needed to decarbonize paratransit in sub-Saharan Africa. Nat. Sustain.4, 562–564. doi: 10.1038/s41893-021-00721-7
17
De Oña J. De Oña R. Eboli L. Mazzulla G. (2013). Perceived service quality in bus transit service: a structural equation approach. Transp. Policy29, 219–226. doi: 10.1016/j.tranpol.2013.07.001
18
Esztergár-Kiss D. Shulha Y. Aba A. Tettamanti T. (2021). Promoting sustainable mode choice for commuting supported by persuasive strategies. Sustain. Cities Soc.74:103264. doi: 10.1016/j.scs.2021.103264
19
Ewing R. Cervero R. (2010). Travel and the built environment: a meta-analysis. J. Am. Plan. Assoc.76, 265–294. doi: 10.1080/01944361003766766
20
Federal Transport Authority (FTA) . (2020). Registered vehicle statistics. Unpublished Report, Addis Ababa, Ethiopia.
21
Ferreira M. C. Costa P. D. Abrantes D. Hora J. Felício S. Coimbra M. et al . (2022). Identifying the determinants and understanding their effect on the perception of safety, security, and comfort by pedestrians and cyclists: a systematic review. Transport. Res. F: Traffic Psychol. Behav.91, 136–163. doi: 10.1016/j.trf.2022.10.004
22
Fraser S. D. Lock K. (2011). Cycling for transport and public health: a systematic review of the effect of the environment on cycling. Eur. J. Public Health21, 738–743. doi: 10.1093/eurpub/ckq145
23
Friman M. Olsson L. E. Ståhl M. Ettema D. Gärling T. (2017). Travel and residual emotional well-being. Transport. Res. F: Traffic Psychol. Behav.49, 159–176. doi: 10.1016/j.trf.2017.06.015
24
Gallo M. Marinelli M. (2020). Sustainable mobility: a review of possible actions and policies. Sustain. For.12:7499. doi: 10.3390/su12187499
25
Gebisa A. Gebresenbet G. Gopal R. Nallamothu R. B. (2022). A neural network and principal component analysis approach to develop a real-time driving cycle in an urban environment: the case of Addis Ababa, Ethiopia. Sustainability14:13772. doi: 10.3390/su142113772
26
Gebremeskel E. Woldetensae B. Woldeamanuel M. (2023). Travel mode preference in Addis Ababa, Ethiopia: empirical observations. Urban Plan. Trans. Res.11:2228380. doi: 10.1080/21650020.2023.2228380
27
Gössling S. (2016). Urban transport justice. J. Transp. Geogr.54, 1–9. doi: 10.1016/j.jtrangeo.2016.05.002
28
Guan X. Wang D. Jason Cao X. (2020). The role of residential self-selection in land use-travel research: a review of recent findings. Transp. Rev.40, 267–287. doi: 10.1080/01441647.2019.1692965
29
Hair J. F. Hult G. T. M. Ringle C. M. Sarstedt M. Danks N. P. Ray S . (2021). “An introduction to structural equation modeling,” in Partial Least Squares Structural Equation Modeling (PLS-SEM) Using R. Classroom Companion: Business. Cham: Springer.
30
Heinen E. Van Wee B. Maat K. (2010). Commuting by bicycle: an overview of the literature. Transp. Rev.30, 59–96. doi: 10.1080/01441640903187001
31
Hooper D. Coughlan J. Mullen M. (2008). Structural equation modelling: Guidelines for determining model fit structural equation modelling: guidelines for determining model fit. ECRM2008-Proceedings of the 7th European Conference on Research Methods: ECRM. 195–200.
32
Ingvardson J. B. Nielsen O. A. (2019). The relationship between norms, satisfaction and public transport use: a comparison across six European cities using structural equation modelling. Transp. Res. A Policy Pract.126, 37–57. doi: 10.1016/j.tra.2019.05.016
33
Javaid A. Creutzig F. Bamberg S. (2020). Determinants of low-carbon transport mode adoption: systematic review of reviews. Environ. Res. Lett.15:103002. doi: 10.1088/1748-9326/aba032
34
Joseph L. Neven A. Martens K. Kweka O. Wets G. Janssens D. (2020). Measuring individuals’ travel behaviour by use of a GPS-based smartphone application in Dar Es Salaam, Tanzania. J. Transp. Geogr.88:102477. doi: 10.1016/j.jtrangeo.2019.102477
35
Kahlmeier S. Boig E. A. Castro A. Smeds E. Benvenuti F. Eriksson U. et al . (2021). Assessing the policy environment for active mobility in cities—development and feasibility of the pasta cycling and walking policy environment score. Int. J. Environ. Res. Public Health18:986. doi: 10.3390/ijerph18030986
36
Lekshmi G. A. Landge V. S. Kumar V. S. (2016). “Activity based travel demand modeling of Thiruvananthapuram urban area,” in 11th Transportation Planning and Implementation Methodologies for Developing Countries, TPMDC 2014, 10-12 December 2014, Mumbai, India, 498–505.
37
Lomax R. G. (2018). “Structural equation modeling: multisample covariance and mean structures” in The Reviewer’s guide to quantitative methods in the social sciences. eds. GregoryR. O. M.HancockR.StapletonL. M.. 2nd ed (New York: Routledge), 457–466.
38
Lukenangula J. M. (2023). People’s perspectives on the walking environment in rapidly growing cities: the case of Dar es Salaam City. Afr. J. Land Policy Geospat. Sci.6, 163–187. doi: 10.48346/IMIST.PRSM/ajlp-gs.v6i1.34447
39
Macioszek E. Cieśla M. Granà A. (2023a). Future development of an energy-efficient electric scooter-sharing system based on a stakeholder analysis method. Energies16:554. doi: 10.3390/en16010554
40
Macioszek E. Granà A. (2021). The analysis of the factors influencing the severity of bicyclist injury in bicyclist-vehicle crashes. Sustain. For.14:215. doi: 10.3390/su14010215
41
Macioszek E. Granà A. Krawiec S. (2023b). Identification of factors increasing the risk of pedestrian death in road accidents involving a pedestrian with a motor vehicle. Arch. Transport65, 7–25. doi: 10.5604/01.3001.0016.2474
42
Madhuwanthi R. A. M. Marasinghe A. Rajapakse J. Dharmawansa A. D. Nomura S. (2016). Factors influencing travel behaviour on mode choice: a case of Colombo metropolitan area in Sri Lanka. Int. J. Affect. Eng.15, 63–72. doi: 10.5057/ijae.IJAE-D-15-00044
43
Mahrez Z. Sabir E. Badidi E. Saad W. Sadik M. (2022). Smart urban mobility: when mobility systems meet smart data. IEEE Trans. Intell. Transp. Syst.23, 6222–6239. doi: 10.1109/TITS.2021.3084907
44
Maley D. W. Weinberger R. R. (2011). “Food shopping in the urban environment: Parking supply, destination choice, and mode choice,” in Transportation Research Board 90th Annual Meeting. Available at: https://trid.trb.org/view/1091759
45
Mayo F. L. Taboada E. B. (2020). Ranking factors affecting public transport mode choice of commuters in an urban city of a developing country using analytic hierarchy process: the case of metro Cebu, Philippines. Trans. Res. Interdisc. Perspect.4:100078. doi: 10.1016/j.trip.2019.100078
46
Mendiate C. J. Nkurunziza A. Soria-Lara J. A. Monzon A. (2022). Cycling in sub-Saharan African cities: differences and similarities with developed world cities. IATSS Res.46, 398–410. doi: 10.1016/j.iatssr.2022.05.003
47
Mishra K. A. (2019). Cities, transport and agglomeration: Addressing the urban mobility challenges in India. Growth and Change50, 1115–1133. doi: 10.1111/grow.12321
48
Mohamed A. Worku H. Lika T. (2020). Urban and regional planning approaches for sustainable governance: the case of Addis Ababa and the surrounding area changing landscape. City Environ. Interact.8:100050. doi: 10.1016/j.cacint.2020.100050
49
Muñoz B. Monzon A. Daziano R. A. (2016). The increasing role of latent variables in modelling bicycle mode choice. Transp. Rev.36, 737–771. doi: 10.1080/01441647.2016.1162874
50
Mwale M. Luke R. Pisa N. (2022). Factors that affect travel behaviour in developing cities: a methodological review. Trans. Res. Interdisc. Perspect.16:100683. doi: 10.1016/j.trip.2022.100683
51
Oeschger G. Carroll P. Caulfield B. (2020). Micromobility and public transport integration: the current state of knowledge. Transp. Res. Part D: Transp. Environ.89:102628. doi: 10.1016/j.trd.2020.102628
52
Olvera L. D. Plat D. Pochet P. (2020). Looking for the obvious: motorcycle taxi services in sub-Saharan African cities. J. Transp. Geogr.88:102476. doi: 10.1016/j.jtrangeo.2019.102476
53
Pojani D. Stead D. (2015). Sustainable urban transport in the developing world: beyond megacities. Sustain. For.7, 7784–7805. doi: 10.3390/su7067784
54
Rahman M. M. Upaul S. Thill J. C. Rahman M. (2023). Active transportation and the built environment of a mid-size global south city. Sustain. Cities Soc.89:104329. doi: 10.1016/j.scs.2022.104329
55
Rahman M. M. Wirasinghe S. C. Kattan L. (2013). Users’ views on current and future real-time bus information systems. J. Adv. Transp.47, 336–354. doi: 10.1002/atr.1206
56
Senecal P. K. Leach F. (2019). Diversity in transportation: why a mix of propulsion technologies is the way forward for the future fleet. Result. Eng.4:100060. doi: 10.1016/j.rineng.2019.100060
57
Sharma T. Jain S. (2023). Nexus between built environment, travel behaviour and human health: an integrated framework to reinform transport system. J. Clean. Prod.416:137744. doi: 10.1016/j.jclepro.2023.137744
58
Sietchiping R. Permezel M. J. Ngomsi C. (2012). Transport and mobility in sub-Saharan African cities: an overview of practices, lessons and options for improvements. Cities29, 183–189. doi: 10.1016/j.cities.2011.11.005
59
Siuhi S. Mwakalonge J. (2016). Opportunities and challenges of smart mobile applications in transportation. J. Traffic Transp. Eng.3, 582–592. doi: 10.1016/j.jtte.2016.11.001
60
Tavakol M. Dennick R. (2011). Making sense of Cronbach’s alpha. Int. J. Med. Educ.2, 53–55. doi: 10.5116/ijme.4dfb.8dfd
61
Tembe A. Nakamura F. Tanaka S. Ariyoshi R. Miura S. (2019). The demand for public buses in sub-Saharan African cities: case studies from Maputo and Nairobi. IATSS Res.43, 122–130. doi: 10.1016/j.iatssr.2018.10.003
62
Thondoo M. Marquet O. Márquez S. Nieuwenhuijsen M. J. (2020). Small cities, big needs: urban transport planning in cities of developing countries. J. Transp. Health19:100944. doi: 10.1016/j.jth.2020.100944
63
Timpabi A. P. Adams C. A. Osei K. K. (2022). The role of infrastructure and route type choices for walking and cycling in some cities in Ghana. Urban Plan. Transp. Res.11:2222838. doi: 10.1080/21650020.2023.2222838
64
Ton D. Duives D. C. Cats O. Hoogendoorn-Lanser S. Hoogendoorn S. P. (2019). Cycling or walking? Determinants of mode choice in the Netherlands. Transp. Res. A Policy Pract.123, 7–23. doi: 10.1016/j.tra.2018.08.023
65
Tsay S. P. Herrmann V. (2013). Rethinking urban mobility: sustainable policies for the century of the city. Washington, DC, USA: Carnegie Endowment for International Peace. 68. Accessed from https://carnegieendowment.org/files/Brief-ShinPei-Urban_Mobility.pdf.
66
Tulu G. S. Hadgu M. Tarekegn A. G. (2018, 2019). Bicycling in Addis Ababa, Ethiopia: opportunities and challenges. Journal of sustainable development of transport and logistics. J. Sustain. Dev. Transport Logist.4, 50–59. doi: 10.14254/jsdtl.2019.4-2.5
67
van Mil J. F. Leferink T. S. Annema J. A. van Oort N. (2021). Insights into factors affecting the combined bicycle-transit mode. Public Transport13, 649–673. doi: 10.1007/s12469-020-00240-2
68
Vanderschuren M. Newlands A. Wheeldon A. (2022). Improving non-motorized transportation provision in a socially inclusive way—the case of Cape Town. Front. Sustain. Cities4:775339. doi: 10.3389/frsc.2022.775339
69
Venter C. Mahendra A. Hidalgo D. (2019). From mobility to access for all: expanding urban transportation choices in the global south. Available at: https://www.sipotra.it/wp-content/uploads/2019/05/From-Mobility-to-Access-for-All-Expanding-Urban-Transportation-Choices-in-the-Global-South.pdf (Accessed Febraury 10, 2024).
70
Wanjala G. N. (2020). Level of provision and usability of non-motorized transport infrastructure along tom Mboya street, Nairobi City county [University of Nairobi]. Available at: http://erepository.uonbi.ac.ke/handle/11295/153082 (Accessed March 5, 2024).
71
Weldegebriel A. Assefa E. Janusz K. Tekalign M. Van Rompaey A. (2021). Spatial analysis of intra-urban land use dynamics in sub-Saharan Africa: the case of Addis Ababa, Ethiopia. Urban Sci.5:57. doi: 10.3390/urbansci5030057
72
World Population Review . (2023). Addis Ababa Population 2023. Available at: https://worldpopulationreview.com/world-cities/addis-ababa-population (Accessed January 6, 2024).
73
Yang L. Wang Y. Han S. Liu Y. (2019). Urban transport carbon dioxide (CO2) emissions by commuters in rapidly developing cities: the comparative study of Beijing and Xi’an in China. Transp. Res. Part D: Transp. Environ.68, 65–83. doi: 10.1016/j.trd.2017.04.026
Summary
Keywords
sustainable city, sustainable transportation, public transport, active mobility, walking, cycling, structural equation modeling
Citation
Tazzie YD, Adugna D, Woldetensae B, Fryd O and Ingvardson JB (2024) Exploring the factors hindering the intention to adopt sustainable transportation options in Addis Ababa, Ethiopia: using structural equation modeling. Front. Sustain. Cities 6:1435705. doi: 10.3389/frsc.2024.1435705
Received
20 May 2024
Accepted
03 September 2024
Published
17 September 2024
Volume
6 - 2024
Edited by
Jaeyoung Jay Lee, Central South University, China
Reviewed by
Elżbieta Macioszek, Silesian University of Technology, Poland
Renata Żochowska, Silesian University of Technology, Poland
Updates
Copyright
© 2024 Tazzie, Adugna, Woldetensae, Fryd and Ingvardson.
This is an open-access article distributed under the terms of the Creative Commons Attribution License (CC BY). The use, distribution or reproduction in other forums is permitted, provided the original author(s) and the copyright owner(s) are credited and that the original publication in this journal is cited, in accordance with accepted academic practice. No use, distribution or reproduction is permitted which does not comply with these terms.
*Correspondence: Yibeltal Dubale Tazzie, yibe988@gmail.com
Disclaimer
All claims expressed in this article are solely those of the authors and do not necessarily represent those of their affiliated organizations, or those of the publisher, the editors and the reviewers. Any product that may be evaluated in this article or claim that may be made by its manufacturer is not guaranteed or endorsed by the publisher.