Your new experience awaits. Try the new design now and help us make it even better

ORIGINAL RESEARCH article

Front. Educ., 13 October 2025

Sec. Assessment, Testing and Applied Measurement

Volume 10 - 2025 | https://doi.org/10.3389/feduc.2025.1661624

Multilevel mechanisms of in-and-out-of-class integrated physical education on adolescents’ physical health: a qualitative study based on socio-ecological and social cognitive theories

  • 1School Physical Education, Pai Chai University, Daejeon, Republic of Korea
  • 2School of Leisure Sports, Pai Chai University, Daejeon, Republic of Korea

Introduction: The adolescent physical health crisis has become a core challenge in the global fields of public health and education. Due to factors such as long-term sedentary behavior, lack of physical activity, and increased screen time, adolescents’ physical health presents the characteristics of “double highs and double lows”—the obesity rate and myopia rate keep rising, while physical fitness and sports ability generally decline. As an emerging intervention method to address this issue, the internal mechanism of the “In-and-Out-of-Class Integration (IOCI)” physical education teaching model under the cross-theoretical framework has not been systematically explained. Although the Social Ecological Model (SEM, covering five levels of environment: individual, interpersonal, organizational, community, and policy) and Social Cognitive Theory (SCT, focusing on the cognitive mechanisms of self-efficacy, observational learning, and behavioral ability) respectively reveal the independent influences of environmental levels and individual cognition, the synergistic logic of the two in the intervention of adolescent sports behavior still needs to be broken through, and the relevant theoretical gaps urgently need to be filled.

Methods: With the integrated dual-theoretical framework of SEM and SCT as the core, this study adopted a mixed qualitative research design to explore the mechanism of the IOCI model on adolescents’ physical health: 1) The research subjects were selected from 3 middle schools in Qingdao with remarkable IOCI practice effects, and 120 respondents (including students, physical education teachers, parents, and community workers) were identified through purposive sampling and snowball sampling; 2) Data collection was conducted using semi-structured interviews (30-60 minutes per person, with full recording and transcription into text), field observations (recording physical education classes, extracurricular sports activities, and community sports scenarios), and text analysis (sorting out school teaching plans, policy documents, and home-school communication records); 3) For data analysis, NVivo 12 software was used for grounded theory coding (127 initial nodes generated through open coding, 23 sub-categories classified through axial coding, and 5 core categories extracted through selective coding). Triangulation and theoretical saturation test (no new coding appeared in 5 consecutive interviews) were used to ensure data credibility, and an international comparative perspective was introduced to enhance the universality of the theory.

Results: Individual Cognitive Engine: Adolescents gained “successful experiences” by mastering sports skills such as basketball three-step layup and rope skipping rhythm control, forming the core psychological driving force for behavioral change along the path of “successful experience → improved self-efficacy → active participation. Meanwhile, sports demonstrations by parents/peers (e.g., the “demonstration-imitation” chain of family cycling) further activated the observational learning mechanism; 2) Environmental Synergy Network: At the micro-meso level, the school’s “basic + specialized + characteristic” curriculum system and the family’s “emotional companionship - sports habit transmission” mechanism formed an “interest-driven - environmental response” closed loop; at the macro level, the community’s “venue sharing + professional guidance” model (including intelligent reservation systems and social instructor support) and the “sports-education integration assessment” policy (e.g., incorporating physical health into government performance evaluation) built a rigid resource guarantee; 3) Cross-level Emergent Effect: A snowball-like synergy mechanism of “family support → school feedback → community participation” was discovered, which effectively broke through the limitations of traditional single-level intervention and achieved the intervention effect of multi-level linkage.

Discussion: This study realized the in-depth integration of the SEM five-level environmental framework and the SCT cognitive mechanism for the first time, filling the theoretical gap of “environmental structure - cognitive mediation - behavioral change”—it not only improved SCT’s interpretation of environmental structural constraints (e.g., the participation rate issue in resource-poor communities) through SEM, but also supplemented SEM’s interpretation of individual psychological processing (e.g., differences in individual participation enthusiasm in the same venue) with SCT. In terms of practice, the “individual-interpersonal-organizational-community-policy” synergy path revealed by the study provides specific basis for the optimization of the IOCI physical education teaching model, such as schools needing to strengthen the design of personalized courses and communities and families needing to deepen resource linkage. Methodologically, this study provides a reference paradigm for cross-theoretical qualitative research in the field of physical education.

1 Introduction

1.1 Research background

With the rapid development of the digital age, the physical health of young people has been declining due to long-term sitting, lack of exercise, and increased screen time. According to the 2023 Physical Health Monitoring Report of the Ministry of Education of China, the overweight rate of adolescents aged 12–15 is as high as 19.3%, the myopia detection rate is as high as 72.8%, and the pass rate of pull-ups/sit-ups in physical health monitoring of primary and secondary schools is only 58.6%. The World Health Organization (WHO, 2023) report shows that more than 80% of adolescents in the world lack sufficient physical activity, and the physical health of adolescents has gradually shown the characteristics of “double high and double low”: obesity rate and myopia rate continue to rise, while physical fitness and athletic ability have generally declined. It not only affects the healthy growth and development of adolescent individuals, but also affects the country’s youth talent reserve and future social competitiveness. It has become a hot topic of research at home and abroad.

European and American countries have taken the lead in trying multi-level intervention models. For example, the US “Let us Move!” program has synergistically increased sports participation rates through school curriculum reform + community venue opening + family health advocacy, increasing the average daily activity time of adolescents by 28 min (Centers for Disease Control and Prevention, 2021); Nordic countries have built a four-level linkage system of “government-school-community-family” based on the “social ecological model (SEM).” Sweden has passed the “Youth Sports Law” to force communities to provide free sports venues for schools, raising the physical fitness rate of 12–15 year old students to 89% (Bentsen et al., 2021a, b). These practices have confirmed that the effect of single environmental level intervention is limited, and it is necessary to integrate individual psychology and multi-level environmental factors.

China has issued policies such as the “Opinions on Deepening the Integration of Sports and Education to Promote the Healthy Development of Youth,” which clearly proposes to “promote the innovation of integrated physical education teaching models inside and outside the classroom.” This model aims to build a “full-process and socialized” sports intervention system by breaking the time and space limitations of the classroom and integrating in-school teaching with extracurricular practice (such as club activities and community sports). The “integrated in-class and out-of-class” sports teaching model is an innovative teaching model that transforms the “single” classroom into a “socialized, visualized, and scientific” comprehensive learning. Its core lies in breaking the time and space limitations of the traditional classroom, realizing the sharing of resources inside and outside the school, interaction between teachers and students, and comprehensive evaluation, so as to provide more comprehensive and continuous sports intervention for young people. Under this teaching model, the role of students changes from passive recipients to project leaders. The diversified learning environment allows students to explore and participate in learning independently, promotes the development of students’ sports literacy, and cultivates students’ sports habits and interests in lifelong sports. Preliminary domestic practices have shown that pilot schools have increased students’ sports participation frequency by 41% through the “basketball class + community league” model (Wu and Liu, 2022), but existing research mostly remains at the level of phenomenon description and lacks theoretical explanation of its internal mechanism. Therefore, this study integrates SEM and SCT for the first time and adopts a mixed qualitative research design.

1.2 Theoretical basis

The Social Ecological Model (SEM) originated from Bronfenbrenner’s (1979) ecological system theory, emphasizing that individual behavior is the result of the interaction of five levels of environmental factors (micro-meso-macro) including individual, interpersonal, organizational, community, and policy. In this study, the individual level corresponds to students’ sports cognition and self-concept, the interpersonal level covers the direct interaction between family, school, and peers, the organizational level involves school curriculum and resource allocation, the community level focuses on public facilities and cultural atmosphere, and the policy level includes national strategies and assessment mechanisms.

Social Cognitive Theory (SCT) was proposed by Bandura (1986). Its core is that individuals drive behavioral changes through psychological mechanisms such as self-efficacy, observational learning, outcome expectations, and behavioral ability. For example, students can improve their self-efficacy by mastering sports skills, form habits by imitating the sports behaviors of their parents or peers, or strengthen their motivation to participate by anticipating the health benefits of sports.

The innovation of this study is to integrate SEM and SCT to construct a dynamic analysis framework of “environmental level-cognitive mechanism-behavioral results.” The synergistic logic of the two is reflected in:

(1) SEM provides an environmental field for SCT. (1) Micro-meso environment (family, school) is the direct carrier of cognitive formation: families activate students’ observational learning (SCT) through “parent–child sports demonstration” (SEM interpersonal layer), and schools strengthen students’ self-efficacy (SCT) through “tiered teaching feedback” (SEM organizational layer); (2) Macro environment (community, policy) is the external support for cognitive maintenance: the opening of community venues (SEM community layer) lowers the threshold for sports and strengthens students’ expectations of the results of “sports feasibility” (SCT); the policy layer includes physical health in the assessment (SEM policy layer), and shapes students’ behavioral cognition of “the connection between sports and further studies” through institutional norms (SCT).

(2) SCT injects cognitive dynamism into SEM. (1) Individual cognition can react to environmental transformation: the improvement of students’ self-efficacy (SCT self-efficacy) can promote families to change their sports attitudes (SEM interpersonal layer), and even prompt the community to add youth sports facilities (SEM community layer), forming a feedback loop of “cognition-behavior-environment reconstruction”; (2) Group cognition drives cross-level collaboration: “sports competition interaction” among peers (SCT observation and learning) can activate the resource linkage between schools and communities (such as schools organizing leagues, communities providing venues, SEM organizational layer-community layer collaboration), reflecting the cross-system action mechanism of individual “micro-cognitive needs → medium-macro environmental response.”

(3) Complementary breakthrough of dual theories. SEM fills the gap in SCT’s explanation of environmental structural constraints (such as “why the participation rate of students in resource-poor communities is low”), and SCT fills the gap in SEM’s explanation of individual psychological processing (such as “why some students are more active in the same venue”). The combination of the two forms a complete logical chain of “multi-level environmental stimulation → cognitive mediation processing → continuous behavior change,” for example: policies promote the opening of community venues (SEM policy layer-community layer) → students develop a desire to imitate by observing their peers using the venues (SCT observational learning) → form regular exercise habits with family support (SEM interpersonal layer-SCT self-efficacy).

In summary, the current domestic research on “integration of extracurricular and extracurricular activities” mostly relies on qualitative descriptions and lacks mechanism analysis across theoretical frameworks. There has been no qualitative research that explores the role of the “integration of extracurricular and extracurricular activities” physical education teaching model in the physical health of adolescents under the influence of the internal mechanism of the physical education teaching model through the dual theoretical perspectives of the multi-level environmental perspective of social ecology theory (SEM) and the cognitive motivation of social cognitive theory (SCT). This study is the first to use the dual framework of “SEM’s hierarchical environmental perspective + SCT’s cognitive motivation perspective” to systematically analyze how the “integration of extracurricular and extracurricular physical education teaching model” promotes the physical health of adolescents through the collaborative path of “environmental supply-cognitive activation-behavior reinforcement” through qualitative research, filling the theoretical gap of “how environmental structure affects behavior through cognitive mediation” and providing a methodological reference for physical education research from a cross-theoretical perspective.

1.3 Research hypothesis

H1: The micro-environmental level (family, school) directly affects individual sports participation through the SCT cognitive mechanism.

H2: The macro-environmental layer (community, policy) strengthens SCT cognitive expectations through SEM structural support.

H3: Cross-level environmental synergy produces an emergent effect through the “SCT cognitive chain.”

2 Research purpose and significance

2.1 Research objectives

Based on the multi-level perspective of social ecology theory (SEM) and the cognitive motivation theory of social cognitive theory (SCT), this study uses grounded theory to deeply explore and analyze the impact and mechanism of the “integrated in-class and out-of-class” physical education teaching model on the physical health of adolescents in actual situations; reveal the key factors that affect adolescents’ participation in sports activities and physical health improvement, and the role paths and interrelationships of multi-level environmental factors; and provide targeted suggestions for better improving the theoretical content of the “integrated in-class and out-of-class” physical education teaching model and promoting the physical health development of adolescents.

2.2 Research significance

Theoretical significance: It enriches and improves the theoretical system of physical health of adolescents in the field of physical education teaching model, deeply expands the mechanism of social ecological model (SEM) and social cognitive theory (SCT), and provides a new perspective and theoretical basis for the “integration of in-class and out-of-class” physical education teaching mechanism.

Practical significance: It helps to more accurately explore the value and implementation guidelines of “integrated in-class and out-of-class” physical education from multiple levels, including individuals, schools, families, communities and policies; formulate multi-level and cross-system intervention forms to carry out more scientific and effective practical work; it helps to promote the widespread application of the “integrated in-class and out-of-class” physical education teaching model, effectively improve the physical health of young people, and enhance the intervention effect of youth health status.

3 Research methods

3.1 Research subjects

The selection of research subjects was carried out by combining purposive sampling and snowball sampling. Purposive sampling followed the principle of theoretical saturation and gave priority to schools with significant practical results of “integration of extracurricular and extracurricular activities” (based on the data of previous surveys) to ensure the information richness of the sample. Three middle schools in Qingdao were selected as case schools for this study based on the participants. 10–15 student representatives were selected from each school (covering different genders, grades, and sports levels); 5–7 physical education teachers (with different teaching experience and majors); 6–8 parent representatives (with different occupations and family backgrounds); and 3–5 community workers (sports workers, coaches, etc.). Field observations were conducted on physical education classes, extracurricular sports activities, and community sports venues in sample schools.

3.2 Research methods

The study adopts a design combining phenomenology and field observation, aiming to explore the mechanism of the effect of “in-class and out-of-class” physical education on the physical health of adolescents. The data is verified by triangulation to ensure the credibility and theoretical fullness of the research results.

3.2.1 Interview method

A semi-structured interview method was selected, based on the dual theory, and personalized interview outlines were designed for students, physical education teachers, and parents according to the research purpose and problem basis. The interview outline design followed the principle of “theoretical sensitivity.” For example, for the “micro–macro environment” dimension of SEM, questions such as family support and community resources were designed; for the “self-efficacy-observational learning” logic of SCT, items such as confidence in skill mastery and role model imitation were set (see Appendix A).

The interview time is controlled within 30–60 min. The whole interview process will be recorded and detailed notes will be taken. During the interview, open-ended questions are used to encourage and guide the interviewees to express their opinions freely, and in -depth questions and supplements are conducted on key issues. Questions are adjusted flexibly to clarify the one-to-one correspondence between the interview outline and the theoretical dimensions to avoid the randomness of data collection. In order to obtain rich qualitative information such as deeper motivations. After the interview, the recording will be converted into data text materials in a timely manner for subsequent coding and use. The arrangement process ensures the privacy and anonymity of the participants.

3.2.2 Observation method

The recording was made of the teaching situations, teacher-student interactions, parent participation and community resource utilization in the actual implementation of the “integrated in-class and out-of-class” physical education. Through field observations of sample schools, the recording was made of the physical education teachers’ classroom teaching methods, organizational forms, student participation, teacher-student interaction, student enthusiasm, and classroom sports skills mastery; the forms of extracurricular sports activities (gymnastics during class breaks, club activities, school sports meets), activity content, student interest and involvement; the completeness and utilization rate of community sports facilities, as well as the organization and participation of community sports activities, etc. The observed phenomena and behaviors were recorded in detail to supplement the interview data.

3.2.3 Text analysis

Collect sample schools’ physical education teaching plans, extracurricular sports activity plans, relevant policy documents, home-school contact group discussion records, activity summaries, community-related documents, etc., and provide data background information support for the goals, content, implementation measures, etc. of “integrated in-class and out-of-class” physical education.

3.2.4 Data analysis method

Using the grounded theory method, NVivo process visualization (such as coding tree diagram) is used to display the theoretical grounding process, manage and code the interview data, and enhance credibility. Coding process: (1) Open coding: According to the prior coding table, the transcribed text data after recording is read word by word to extract the main arguments and keywords required for the research. Open coding generates 127 initial nodes; (2) Axis coding: Through the initial open coding, similar or related coding nodes are classified and sorted to find out the logical relationship and core theme between the data. After the main axis coding, it is classified into 23 sub-categories (such as “family emotional companionship” and “community resource sharing”). (3) Selective coding: On the basis of the main axis coding, the core categories are reconfirmed, the theme content is integrated, and an explanatory theoretical model is constructed. Finally, 5 core categories (individual psychology, micro-meso environment, macro environment, etc.) are extracted through selective coding to construct a multi-level action model.

The interview data, observation data and physical documents were triangulated to check the consistency and difference of the data, so as to ensure the reliability of the results. The results of the preliminary analysis were fed back to some of the interviewers, and the topics were adjusted and explained after consulting the interviewers to ensure that the interpretation of the data was consistent with the actual content (Table 1).

Table 1
www.frontiersin.org

Table 1. Data triangulation verification.

4 Research results

4.1 Individual level: construction of self-efficacy, observational learning and stimulation of sports interest

(1) SCT core mechanism: In the “in-class and out-of-class integration” physical education teaching model, schools carry out a variety of physical education courses, such as basketball, skipping, yoga and other special courses, as well as extracurricular and after-school sports club activities. Students can choose sports courses that suit them according to their own sports interests to generate sports interests. Students gain “successful experience” through the mastery of sports skills, such as basketball dribbling, skipping rhythm, and yoga control, which directly improves their sense of self-efficacy and forms a cognitive judgment that “I can complete complex movements.” For example, in the interview, students mentioned that “I dare to participate in the competition after learning to shoot” and “the teacher praised me in class and said that I have ‘excellent control of skipping rhythm’; the teacher’s classroom demonstration and peer assistance constitute an observation learning chain, which is in line with the “demonstration-imitation-reinforcement” path of SCT-students establish the expectation that “hard work can lead to skill improvement” by observing standardized movements (teachers) and progressive cases (peers), such as “seeing my classmates from being green to winning awards, I am willing to persist in training.”

(2) SEM individual-level mapping: Individuals’ cognition of sports is upgraded from “physical activity” to “form of comprehensive quality development,” which reflects the active construction of individual-level psychological characteristics (attitudes, beliefs) in SEM. This transformation is indirectly affected by the micro-environment (school curriculum, peer atmosphere), verifying the research results of SEM’s “interaction between individuals and the environment.”

4.2 Interpersonal level: the connecting role of teacher-student interaction, family support, and peer encouragement

(1) SEM interpersonal layer and SCT triadic interaction theory: The demonstration effect formed by the family through “Parent–child Sports Day,” such as parents’ participation in rock climbing to stimulate students’ interest, belongs to the direct influence of the SEM interpersonal layer (family environment) on individual behavior, and activates the observation learning mechanism of SCT (Bandura, 1986). Teachers design instant feedback through “sports challenge,” such as “your sense of balance is improving quickly,” which not only strengthens students’ self-efficacy (SCT), but also builds a positive cycle of “classroom learning-extracurricular practice” (SEM organizational layer and interpersonal layer synergy).

(2) The role of social norms in peer groups: The “peer reference effect” formed by competition within the club reflects the social pressure of the SEM mesosystem (peer group), and is consistent with the logic of SCT that “group behavior strengthens individual motivation” - students increase their training input due to “teammates’ efforts,” which confirms McLeroy’s (1988) ecological intervention theory that “interpersonal networks influence health behaviors through shared norms.”

4.3 Organizational level: synergy of curriculum optimization, resource guarantee and teaching feedback

(1) SEM organizational functional positioning: The school reconstructed the “basic + special + characteristic” curriculum system, such as introducing CBA tactical analysis and Douyin dance elements, optimizing organizational resource allocation course content, teacher training, etc., directly responding to the principle of “organizational environment must match individual needs” in SEM. Hardware upgrades such as smart gyms, motion capture systems and “three-dimensional feedback systems” (instant error correction + personalized guidance) lower the threshold of exercise by improving behavioral capabilities (SCT), which is in line with the ecological logic of “environmental structure supports behavioral implementation” (Bronfenbrenner, 1979).

(2) SCT Behavioral Competence Theory: Teachers assign personalized tasks and provide timely feedback through sports apps to help students gradually master skills, such as adjusting the force of sit-ups, which directly enhances behavioral ability (SCT core variable) and forms a positive cycle of “competence acquisition → intrinsic motivation stimulation,” verifying Bandura’s (1986) assertion that “skill proficiency improves behavioral sustainability.”

4.4 Community level: three-dimensional synergy of resource sharing, cultural creation and social support

(1) SEM community level and SCT environmental cognition: The community “venue sharing + professional guidance” model (such as lighted stadiums, social instructors) improves resource accessibility (SEM community level), and strengthens students’ “sports feasible” result expectations by reducing physical barriers (SCT). Cultural activities such as “community youth sports games” create an immersive sports atmosphere (SEM community culture), and subtly shape individuals’ cognition of “sports = social capital” (SCT observational learning).

(2) Cross-level synergy: As an “extended classroom” for school sports, the community’s resource supply, such as free access to physical fitness equipment, forms a linkage with family participation, such as parent–child rope skipping relay, which verifies the SEM transmission path of “external environment affects individuals through the mesosystem.” It is also in line with Stokols’ (1996) ecological health theory on “cross-system resource integration to enhance intervention effectiveness.”

4.5 Policy level: policy support and implementation challenges coexist

(1) Macroeconomic regulation at the SEM policy level: The National Fitness Plan incorporates “integration of in-class and out-of-class activities” into assessment (SEM policy-level institutional norms), and drives schools and communities to implement sports interventions (such as the physical health white paper system) through “pressure transmission,” reflecting the core logic of SEM’s “macroeconomic policies shaping microeconomic behaviors.” The impact of the policy of adding extra points to the high school entrance examination on students’ “instrumental cognition” (such as “exercise serves the purpose of further study”) reflects that the policy level indirectly regulates behavioral choices by changing outcome expectations (SCT).

(2) Theoretical gaps in policy implementation: the “examination-oriented tendency” at the grassroots level and the uneven distribution of resources, such as the coverage rate of smart devices in the central and western regions of China is less than 40%, exposing the practical problem of “lack of coordination between the policy level and other levels” in SEM, confirming McLeroy’s (1988) warning that “ecological intervention requires cross-departmental collaboration,” and also supplementing SCT with the empirical evidence that “institutional environment limitations affect cognitive transformation.”

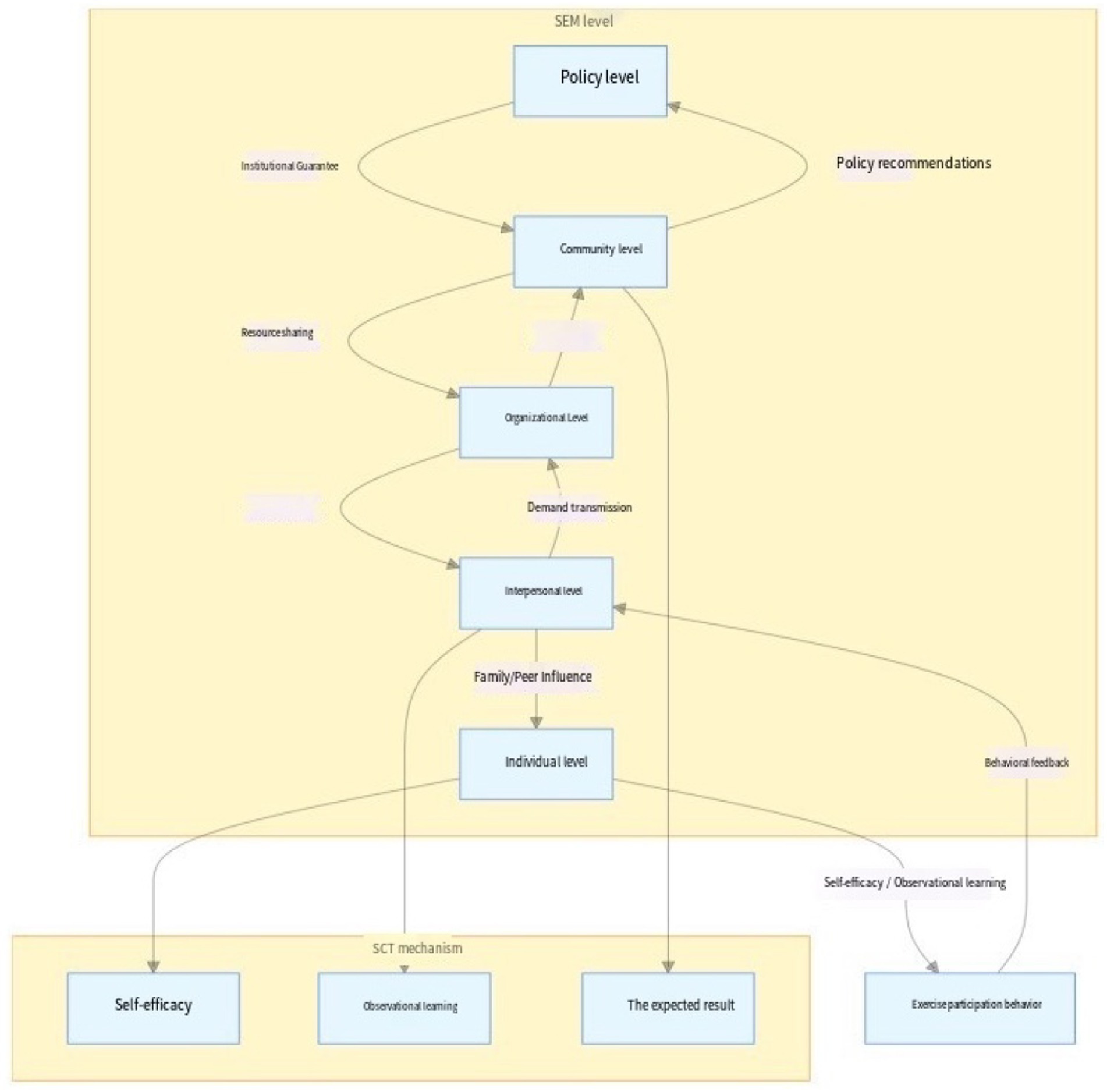
4.6 SEM-SCT synergistic pathway diagram

As shown in Figure 1, the upper box represents the five environmental levels of the social ecological model (SEM) (policy level, community level, organizational level, interpersonal level, and individual level), and the lower box corresponds to the core mechanisms of the social cognitive theory (SCT) (self-efficacy, observational learning, outcome expectations, and behavioral capabilities). Downward arrows represent direct drive (such as the policy level directly affecting the community level through institutional guarantees), and upward arrows represent reverse feedback (such as the human-machine level driving changes at the organizational level through demand transmission).

Figure 1
Flowchart depicting the interaction of policy, community, organizational, interpersonal, and individual levels within the SEM framework. Influences include institutional guarantees, resource sharing, demand transmission, family/peer influence, and behavioral feedback, leading to outcomes like self-efficacy, observational learning, and exercise participation behavior.

Figure 1. Synergistic pathway diagram of social ecological model (SEM) and social cognitive theory (SCT).

(1) Horizontal transmission: the policy layer gradually acts on individuals through the community, organization, and interpersonal layers, forming a positive chain of “institution → environment → cognition → behavior”; (2) Vertical feedback: individual behavior changes (such as the formation of exercise habits) reversely affect the upper environment through the interpersonal layer (behavioral feedback) and the organizational layer (demand transmission), reflecting the dynamic interaction of “behavior → environmental reconstruction”; (3) Theoretical integration: the SEM level provides an environmental structure framework, and the SCT mechanism marks the cognitive intermediary nodes, reflecting the dual driving role of SEM and SCT in “environment-cognition.”

5 Conclusion and recommendations

5.1 Conclusion

This study uses the social ecological model (SEM) and social cognitive theory (SCT) as the basis of the theoretical model. Through the qualitative analysis of semi-structured interviews and observation data, it reveals the mechanism of the “integrated in-class and out-of-class” physical education teaching model, which has a positive impact on the physical health of adolescents through the synergy of five levels: individual, interpersonal, organizational, community and policy. The results show that:

(1) Individual level: The “integrated in-class and out-of-class” sports teaching model provides young people with more opportunities to practice sports. They can participate in sports according to their interests and improve their self-efficacy and intrinsic motivation through continuous successful experiences. This is consistent with the impact of self-efficacy on behavior in social cognitive theory (SCT). The construction of good self-efficacy, observational learning, and action ability has a positive core psychological impact mechanism for prompting young people to actively participate in sports activities;

(2) Interpersonal level: Family support and encouragement from classmates provide an important social support system for young people to participate in sports activities. The atmosphere and emotions of parents’ active participation in sports and the encouragement from peers have a subtle influence on young people’s sports concepts, behaviors and motivation. The positive interaction and team competitiveness among classmates increase the fun and attraction of participating in sports activities, allowing young people to enjoy the fun of sports in socializing and improve the sustainability of sports participation.

(3) Organizational level: The optimization of physical education courses and resource guarantee by schools are the key to the implementation of “in-class and out-of-class integration” physical education. The optimized courses are more in line with the interests and needs of young people and improve the quality of teaching; sufficient sports resources provide a material basis for the development of physical education, ensuring that students can get a good physical education experience and promoting their physical health development.

(4) Community level: Resource sharing and sports culture creation expand the sports space and opportunities for young people and enhance their sense of identity and belonging to sports. As an important environment for young people’s lives, the improvement of sports facilities and the development of sports activities in the community can effectively make up for the shortcomings of school physical education, provide young people with richer sports experience, and encourage them to actively participate in sports activities.

(5) Policy level: Policy support and guidance provide institutional guarantees for the “integrated in-class and out-of-class” physical education teaching model, but the problems in the policy implementation process cannot be ignored. Strengthening policy supervision and management and ensuring the effective implementation of policies are important links in further promoting the development of the “integrated in-class and out-of-class” physical education teaching model.

(6) The “integration of in-class and out-of-class physical education teaching model” activates each layer (such as policy → community resources → school curriculum → family interaction → individual cognition) through the coordinated path model of the SEM five-level environmental system and the SCT cognitive mechanism, forming a closed-loop intervention effect of “environmental supply-cognitive mediation-behavior reinforcement.”

5.2 Recommendations

(1) Schools should further optimize the curriculum system of the “integrated in-class and out-of-class” physical education teaching model, and design more personalized physical education courses according to students’ age, interests and physical conditions. Strengthen cooperation with families and communities, form educational synergy, and jointly promote the sports participation and physical health improvement of young people; (2) Families should establish correct educational concepts, attach importance to children’s physical exercise, actively participate in children’s sports activities, and create a good family sports atmosphere for children; (3) Communities should increase the construction and investment in sports facilities, organize more colorful sports activities suitable for young people, strengthen resource sharing with schools, and create a good community sports culture atmosphere; (4) The government should strengthen the publicity and implementation of the “integrated in-class and out-of-class” physical education policy, establish and improve the supervision mechanism, and ensure the effective implementation of the policy. Increase funding for school physical education and community sports construction, and improve the professional quality of the sports teaching staff.

6 Research limitations and future prospects

This study reveals the internal mechanism of the “integrated in-class and out-of-class” physical education teaching model from a multi-theoretical perspective, but there are still limitations in the sample area, the subjectivity of qualitative data research, and the lack of longitudinal tracking. Therefore, future research on this model or adolescent physical health can further explore the differences and synergies of multi-level intervention mechanisms in different contexts based on expanding the sample coverage and adopting mixed research methods, while introducing digital monitoring tools to dynamically observe the long-term effects of physical education and adolescent health issues.

Data availability statement

The raw data supporting the conclusions of this article will be made available by the authors, without undue reservation.

Ethics statement

The studies involving humans were approved by The Ethics Committee for Leisure Sports Services of Pai chai University. The studies were conducted in accordance with the local legislation and institutional requirements. Written informed consent for participation in this study was provided by the participants’ legal guardians/next of kin.

Author contributions

YH: Writing – original draft. CW-j: Supervision, Writing – review & editing.

Funding

The author(s) declare that no financial support was received for the research and/or publication of this article.

Conflict of interest

The authors declare that the research was conducted in the absence of any commercial or financial relationships that could be construed as a potential conflict of interest.

Generative AI statement

The authors declare that no Gen AI was used in the creation of this manuscript.

Any alternative text (alt text) provided alongside figures in this article has been generated by Frontiers with the support of artificial intelligence and reasonable efforts have been made to ensure accuracy, including review by the authors wherever possible. If you identify any issues, please contact us.

Publisher’s note

All claims expressed in this article are solely those of the authors and do not necessarily represent those of their affiliated organizations, or those of the publisher, the editors and the reviewers. Any product that may be evaluated in this article, or claim that may be made by its manufacturer, is not guaranteed or endorsed by the publisher.

Supplementary material

The Supplementary material for this article can be found online at: https://www.frontiersin.org/articles/10.3389/feduc.2025.1661624/full#supplementary-material

References

Bandura, A. (1986). Social foundations of thought and action: Social cognitive theory. Englewood Cliffs, NJ, USA: Prentice Hall.

Google Scholar

Bentsen, P., Mygind, L., Elsborg, P., Nielsen, G., and Mygind, E. (2021a). Extracurricular education as upstream of school health promotion: “Integrating” physical activity into children’s daily lives and environments. Scand. J. Public Health.

Google Scholar

Bentsen, P., Mygind, L., Elsborg, P., Nielsen, G., and Mygind, E. (2021b). Out-of-classroom education as upstream of school health promotion. Scand. J. Public Health. 49, 123–135.

Google Scholar

Bronfenbrenner, U. (1979). The ecology of human development: Natural and designed experiments. Cambridge, MA, USA: Harvard University Press.

Google Scholar

Centers for Disease Control and Prevention. (2021). Trends in physical activity among youth in the United States, 2010–2020

Google Scholar

Donglin, H. (2022). Research on the influencing factors of physical activity of adolescents in China from the perspective of social ecological model.Tianjin, China: Tianjin Institute of Physical Education.

Google Scholar

Faulkner, G., Biddle, S., O’Dwyer, J., Salmon, C., and Vieira, L. (2022). Physical activity among adolescents during the COVID-19 pandemic: a global perspective. Br. J. Sports Med. 56, 712–719.

Google Scholar

WHO. (2023). Global status report on physical activity for health. Geneva, Switzerland: World Health Organization (WHO).

Google Scholar

Wu, X., and Liu, G. (2022). Innovative practice of integrated physical education teaching model in and out of class and its role in promoting physical health. J. Phys. Educ. Res. 41, 77–84.

Google Scholar

Keywords: integration of extracurricular and extracurricular activities, adolescent physical health, social ecological model, social cognitive theory, cross-level collaboration, grounded theory

Citation: Yali H and Woong-jae C (2025) Multilevel mechanisms of in-and-out-of-class integrated physical education on adolescents’ physical health: a qualitative study based on socio-ecological and social cognitive theories. Front. Educ. 10:1661624. doi: 10.3389/feduc.2025.1661624

Received: 08 July 2025; Accepted: 23 September 2025;
Published: 13 October 2025.

Edited by:

Eduardo Hernández-Padilla, Autonomous University of the State of Morelos, Mexico

Reviewed by:

Mehmet Behzat Turan, Erciyes University, Türkiye
Khoiril Anam, State University of Semarang, Indonesia

Copyright © 2025 Yali and Woong-jae. This is an open-access article distributed under the terms of the Creative Commons Attribution License (CC BY). The use, distribution or reproduction in other forums is permitted, provided the original author(s) and the copyright owner(s) are credited and that the original publication in this journal is cited, in accordance with accepted academic practice. No use, distribution or reproduction is permitted which does not comply with these terms.

*Correspondence: Choi Woong-jae, d2ozMzExQHBjdS5hYy5rcg==

Disclaimer: All claims expressed in this article are solely those of the authors and do not necessarily represent those of their affiliated organizations, or those of the publisher, the editors and the reviewers. Any product that may be evaluated in this article or claim that may be made by its manufacturer is not guaranteed or endorsed by the publisher.