ORIGINAL RESEARCH article
Front. Immunol.
Sec. Cancer Immunity and Immunotherapy
This article is part of the Research TopicPrecision Immuno-Oncology: Harnessing Novel Drug Development, Biomarkers, and Nanoparticle-Based Therapeutic Platforms to Overcome Cancer ResistanceView all 6 articles
Unraveling the Role of LINC02657 in Clear Cell Renal Cell Carcinoma: Insights into Tumor Aggression, Immune Modulation, and Treatment Response
Provisionally accepted- 1Shenzhen University, Shenzhen, China
- 2Shenzhen Luohu Hospital Group Luohu People's Hospital Medical Laboratory Center, Shenzhen, China
- 3Shenzhen Yantian District People's Hospital, Shenzhen, China
Select one of your emails
You have multiple emails registered with Frontiers:
Notify me on publication
Please enter your email address:
If you already have an account, please login
You don't have a Frontiers account ? You can register here
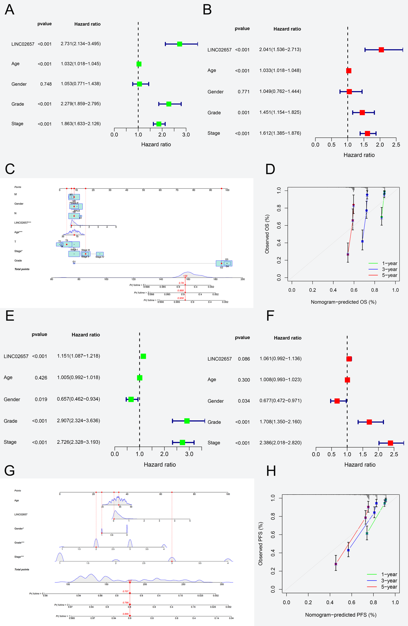
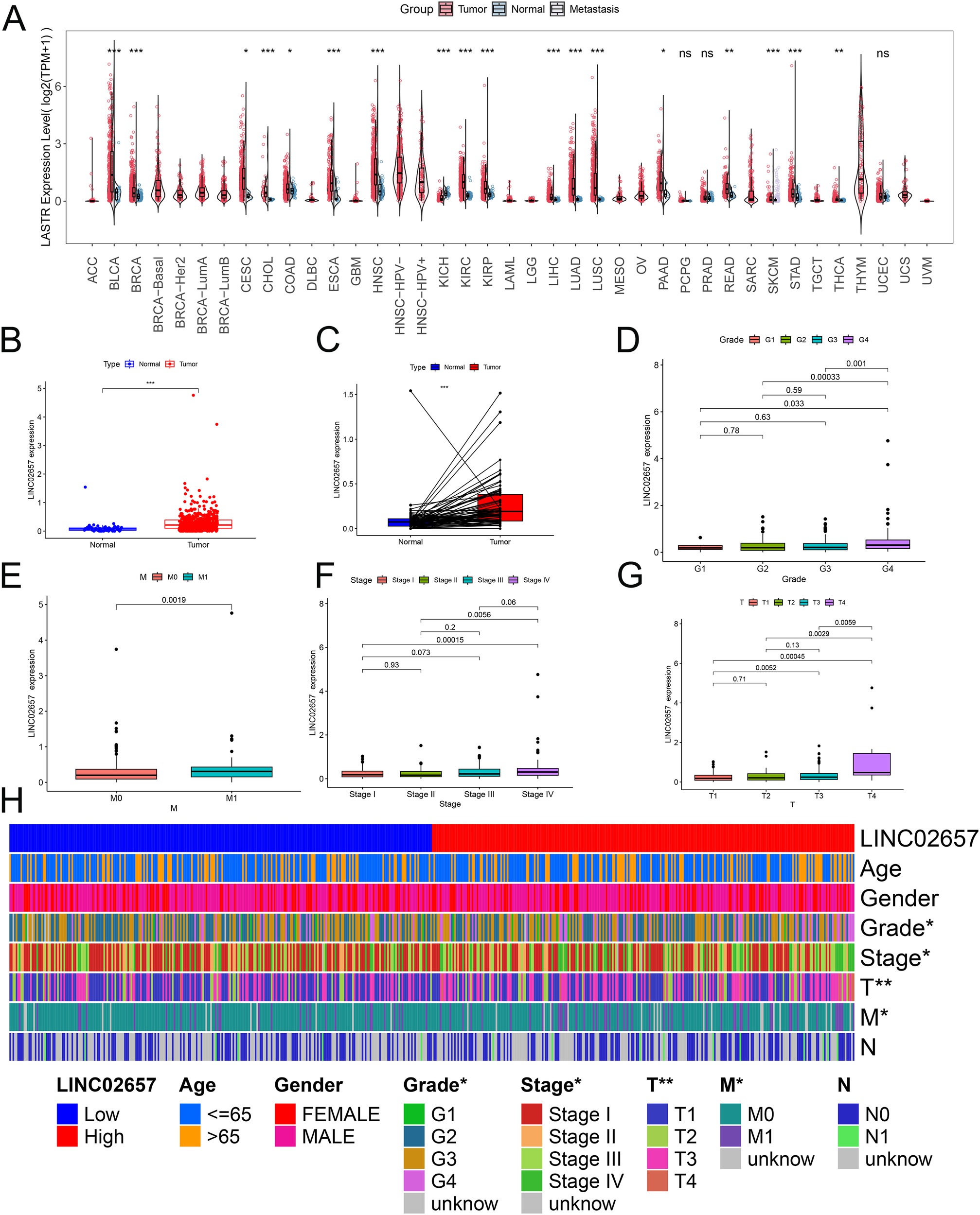
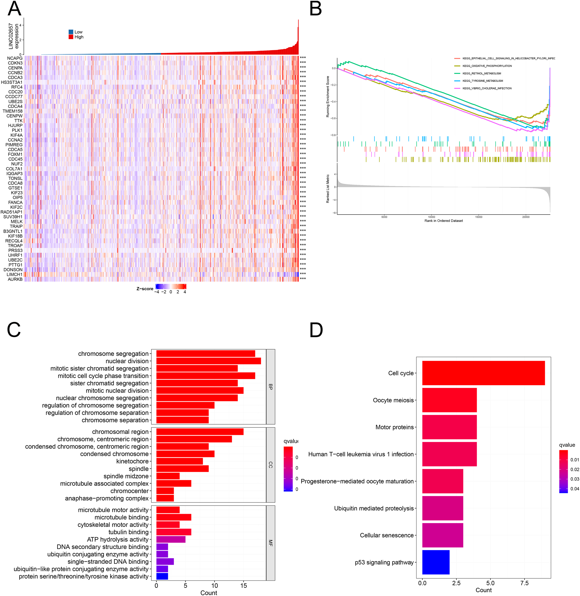
Background: The role of long non-coding RNA LINC02657 in clear cell renal cell carcinoma (ccRCC) is poorly defined. This study aims to characterize its expression, clinical relevance, and oncogenic functions in ccRCC. Methods: We analyzed LINC02657 expression in pan-cancer and ccRCC cohorts from TCGA and ICGC. Prognostic value for overall (OS) and disease-specific survival (DSS) was evaluated using Kaplan-Meier and multivariate Cox regression. Functional mechanisms were investigated via Gene Set Enrichment Analysis (GSEA) and in vitro assays in 786-O and ACHN cells following LINC02657 knockdown, assessing proliferation, migration, invasion, and epithelial-mesenchymal transition (EMT). Drug sensitivity analysis was conducted using the GDSC2 database. Results: LINC02657 was significantly upregulated in ccRCC tissues. High LINC02657 expression predicted poorer OS and DSS and was an independent prognostic factor for adverse outcomes. GSEA linked it to cell cycle regulation and mitotic checkpoint signaling. Functional experiments demonstrated that LINC02657 knockdown effectively inhibited ccRCC cell proliferation, migration, and invasion, and promoted reversal of EMT toward an epithelial phenotype. Additionally, its expression was associated with immune cell infiltration and checkpoint molecule levels. Drug sensitivity profiling indicated that low LINC02657 expression enhanced sensitivity to chemotherapy agents, including docetaxel, gemcitabine, and 5-fluorouracil. Conclusions: LINC02657 is a critical oncogenic lncRNA in ccRCC, promoting tumor progression by regulating cell cycle, EMT, and immune microenvironment. It serves as a robust independent prognostic biomarker and a potential therapeutic target, offering valuable insights for personalized ccRCC treatment strategies.
Keywords: biomarkers, Clear cell renal cell carcinoma, LINC02657, Migration, proliferation
Received: 29 Oct 2025; Accepted: 02 Feb 2026.
Copyright: © 2026 Wang, Tong, Liu, Tang, Xiong, Liu, Fan, Qian and Mei. This is an open-access article distributed under the terms of the Creative Commons Attribution License (CC BY). The use, distribution or reproduction in other forums is permitted, provided the original author(s) or licensor are credited and that the original publication in this journal is cited, in accordance with accepted academic practice. No use, distribution or reproduction is permitted which does not comply with these terms.
* Correspondence: Han Wang
Disclaimer: All claims expressed in this article are solely those of the authors and do not necessarily represent those of their affiliated organizations, or those of the publisher, the editors and the reviewers. Any product that may be evaluated in this article or claim that may be made by its manufacturer is not guaranteed or endorsed by the publisher.
