- 1Pharmacy, Jiangxi University of Chinese Medicine, Jiangxi, China
- 2National Pharmaceutical Engineering Center for Solid Preparation in Chinese Herbal Medicine, Jiangxi, China
- 3Pharmacy, Fudan University of Pharmacy, Shanghai, China
A Corrigendum on
Bruceine H mediates EGFR-TKI drug persistence in NSCLC by Notch3-dependent β-catenin activating FOXO3a signaling
By Wu J, He X, Xiong Z, Shi L, Chen D, Feng Y and Wen Q (2022). Front. Oncol. 12:855603. doi: 10.3389/fonc.2022.855603
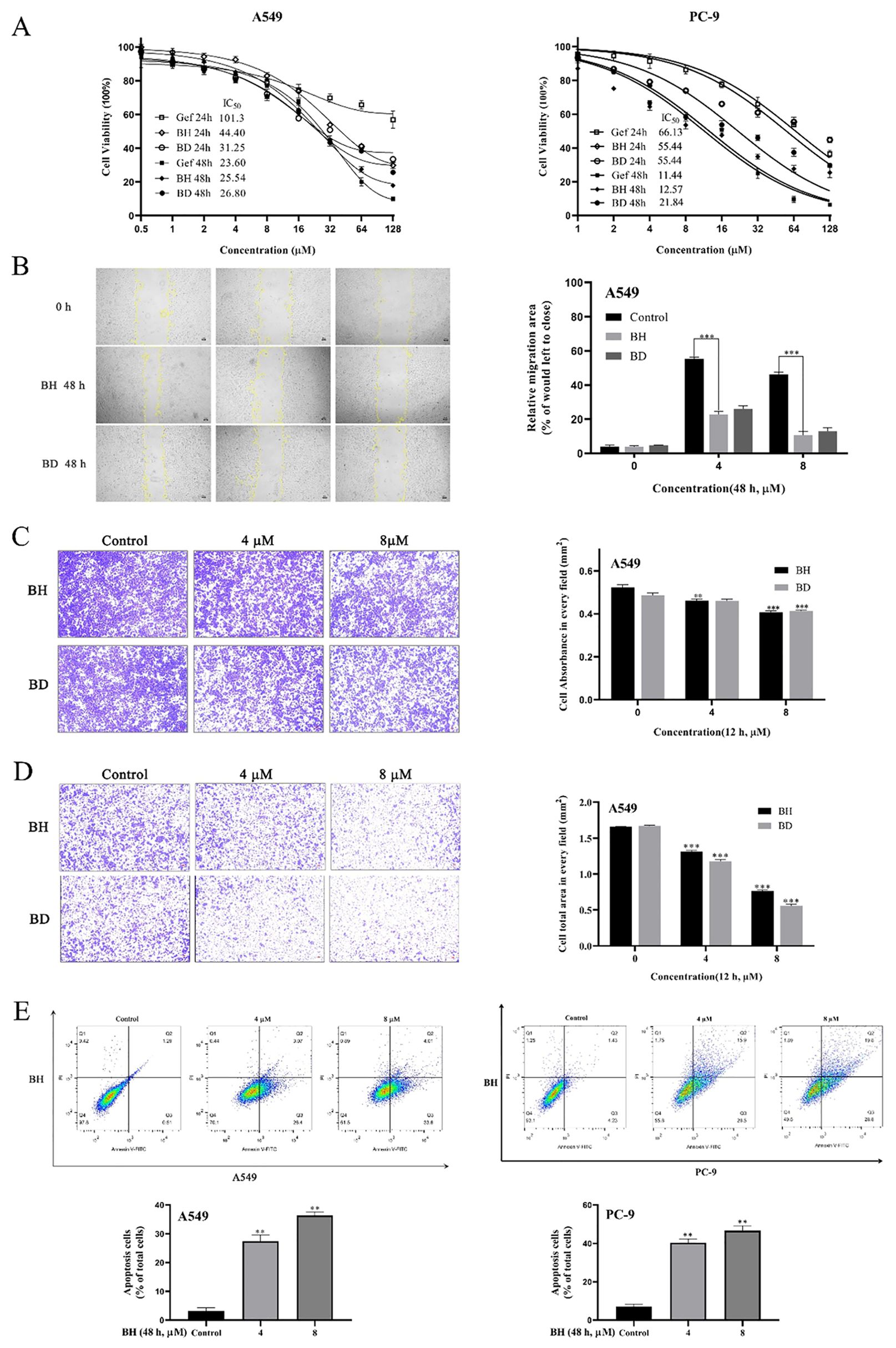
In the published article, there was an error in Figure 2D as published. During the image combination process, the images of BH Control 2 and 3 were not deleted but were erroneously labeled as BD Control and BH 4 µM, respectively, resulting in an overall incorrect layout. The corrected Figure 2D and its caption “Matrigel invasion assays of A549 cells were measured” appear below.

Figure 2. Antitumor effects of BH and BD against non-small cell lung cancer (NSCLC) cell lines in vitro. (A) The proliferation of cells as well as the IC50 was determined in A549 and PC-9 cells after 24 and 48 h. (B) Cell migration of A549 cells was detected by wound healing assay. (C, D) Transwell migration and Matrigel invasion assays of A549 cells were measured. (E) The apoptosis of A549 and PC-9 cells was measured using flow cytometry 48 h after treatment with BH. All experiments were independently conducted at least three times and showed representative data. “**” represents BH group vs. the Control group (**p < 0.01, ***p < 0.001).
The authors apologize for this error and state that this does not change the scientific conclusions of the article in any way. The original article has been updated.
Publisher’s note
All claims expressed in this article are solely those of the authors and do not necessarily represent those of their affiliated organizations, or those of the publisher, the editors and the reviewers. Any product that may be evaluated in this article, or claim that may be made by its manufacturer, is not guaranteed or endorsed by the publisher.
Keywords: bruceine H, Notch3 inhibitor, EGFR-TKI, acquired resistance, non-small cell lung cancer
Citation: Wu J, He X, Xiong Z, Shi L, Chen D, Feng Y and Wen Q (2024) Corrigendum: Bruceine H mediates EGFR-TKI drug persistence in NSCLC by Notch3-dependent β-catenin activating FOXO3a signaling. Front. Oncol. 14:1515205. doi: 10.3389/fonc.2024.1515205
Received: 22 October 2024; Accepted: 18 November 2024;
Published: 03 December 2024.
Edited and Reviewed by:
Olivier Feron, Université catholique de Louvain, BelgiumCopyright © 2024 Wu, He, Xiong, Shi, Chen, Feng and Wen. This is an open-access article distributed under the terms of the Creative Commons Attribution License (CC BY). The use, distribution or reproduction in other forums is permitted, provided the original author(s) and the copyright owner(s) are credited and that the original publication in this journal is cited, in accordance with accepted academic practice. No use, distribution or reproduction is permitted which does not comply with these terms.
*Correspondence: Yulin Feng, ZmVuZ3l1bGluMjAwM0AxMjYuY29t; Quan Wen, cXdlbjEyQGZ1ZGFuLmVkdS5jbg==