REVIEW article
Front. Oncol.
Sec. Surgical Oncology
Research Progress on Discharge Readiness Service Practices for Patients Undergoing Endometrial Cancer Surgery
Provisionally accepted- 1Inner Mongolia People's Hospital, Hohhot, China
- 2Qilu Hospital of Shandong University, Jinan, China
- 3The Affiliated Hospital of Inner Mongolia Medical University, Hohhot, China
- 4Ordos Traditional Chinese Medicine Hospital, Ordos, China
- 5Inner Mongolia Medical University, Hohhot, China
Select one of your emails
You have multiple emails registered with Frontiers:
Notify me on publication
Please enter your email address:
If you already have an account, please login
You don't have a Frontiers account ? You can register here
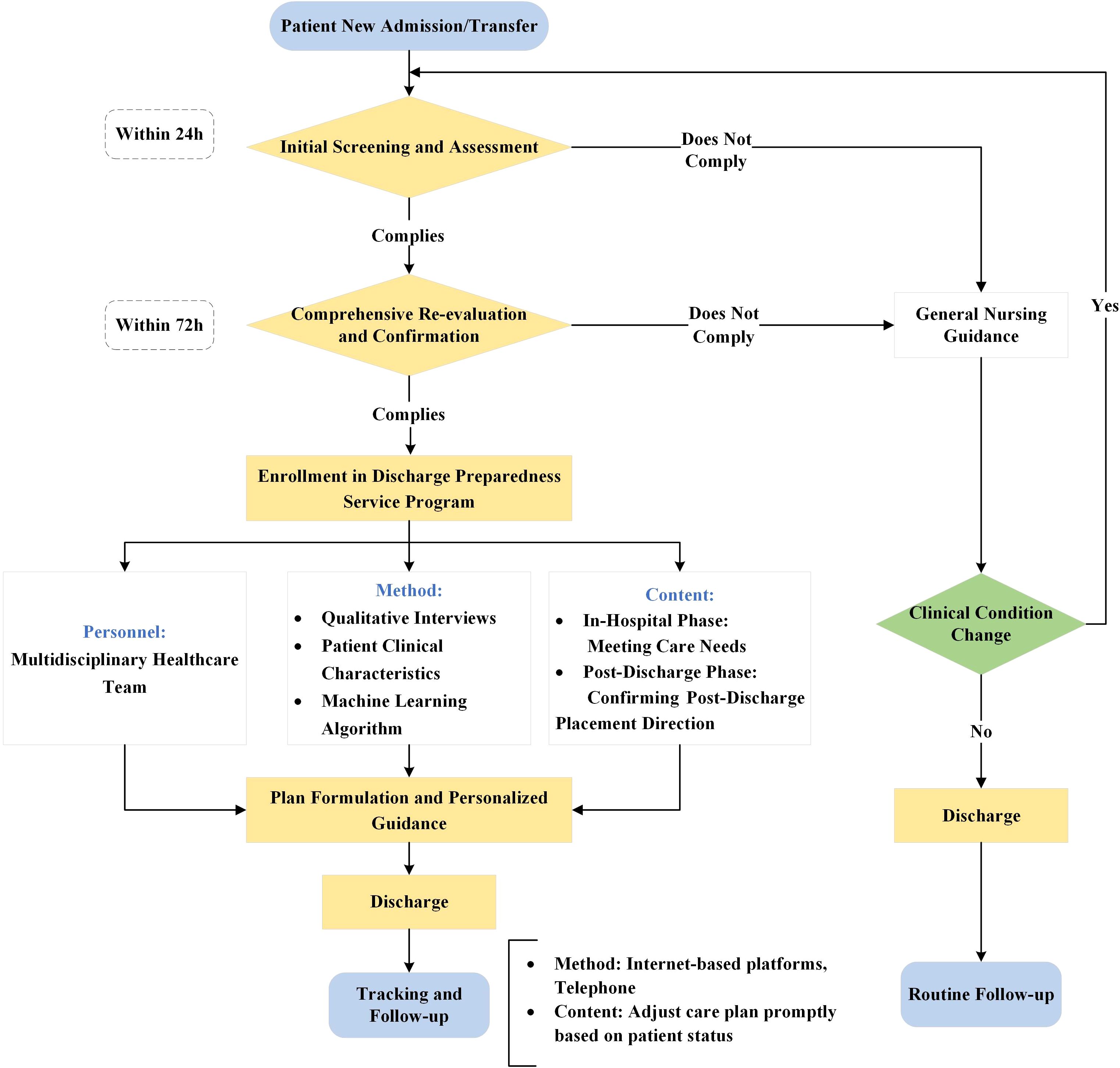
Objective: This narrative review aims to synthesize and evaluate existing evidence and practices regarding discharge readiness services for patients undergoing endometrial cancer (EC) surgery, with the goal of providing a reference for clinical practice and future research. Background: The incidence of EC is rising globally. With the widespread adoption of enhanced recovery after surgery (ERAS) protocols and minimally invasive techniques, hospital stays are shortening, making effective discharge planning crucial for ensuring a safe transition to home and preventing readmissions. Methods: As a narrative review, this article involved a comprehensive but non-systematic examination of literature from PubMed, Web of Science, CNKI, and Wanfang databases, focusing on key components of discharge readiness. These components include assessment tools, service content development, implementation processes, and outcome evaluation. The synthesis prioritized recent evidence and internationally recognized guidelines. Results: The review identifies that while generic discharge assessment tools are valuable, they require adaptation to address the specific needs of EC patients (e.g., lymphedema risk, sexual health). Effective service implementation relies on a systematic interdisciplinary collaboration model and nurse-led, personalized education (e.g., using the teach-back method). The integration of digital health platforms shows promise for supporting post-discharge care. Outcome evaluation should encompass both clinical indicators (e.g., 30-day readmission rates) and patient-reported outcomes (e.g., using the Health Education Impact Questionnaire). Current challenges include a lack of standardized pathways and fragmented community resources. Conclusion: Discharge readiness is a critical determinant of recovery quality for EC surgical patients. This review consolidates core components and processes into a practical framework, highlighting the need for multidisciplinary collaboration, patient-centered education, and technology integration. Future efforts should focus on developing standardized, culturally adapted pathways and conducting robust comparative effectiveness research to establish high-quality, evidence-based service systems. Relevance to Clinical Practice: This study focuses on the development of core components and processes for systematic discharge readiness services for postoperative endometrial cancer patients, as well as the identification of practice challenges. The findings advocate for the clinical adoption of standardized frameworks and the enhancement of implementation capacity to optimize discharge transitions, patient recovery, and continuity of care.
Keywords: Discharge readiness service, endometrial cancer, Narrative review, Surgical patients, Transitional care
Received: 11 Jul 2025; Accepted: 17 Dec 2025.
Copyright: © 2025 Chen, Tang, Ma, Mei, Sun, Chang, Li, Cui, Wang, Hu, Jia and Wei. This is an open-access article distributed under the terms of the Creative Commons Attribution License (CC BY). The use, distribution or reproduction in other forums is permitted, provided the original author(s) or licensor are credited and that the original publication in this journal is cited, in accordance with accepted academic practice. No use, distribution or reproduction is permitted which does not comply with these terms.
* Correspondence:
Wang Jia
Yinyi Wei
Disclaimer: All claims expressed in this article are solely those of the authors and do not necessarily represent those of their affiliated organizations, or those of the publisher, the editors and the reviewers. Any product that may be evaluated in this article or claim that may be made by its manufacturer is not guaranteed or endorsed by the publisher.
