CASE REPORT article
Front. Pediatr.
Sec. Pediatric Surgery
Intraductal Fibroadenoma Presenting with Nipple Bleeding in an Adolescent: A Case Report and Literature Review
Provisionally accepted- 1Department of Thyroid and Breast Surgery, Chongming Hospital Affiliated to Shanghai University of Medicine and Health Sciences, Shanghai, China
- 2Shanghai University of Medicine and Health Sciences, Shanghai, China
- 3Department of Breast Surgery, Xinhua Hospital, School of Medicine, Shanghai Jiao Tong University, Shanghai, China
Select one of your emails
You have multiple emails registered with Frontiers:
Notify me on publication
Please enter your email address:
If you already have an account, please login
You don't have a Frontiers account ? You can register here
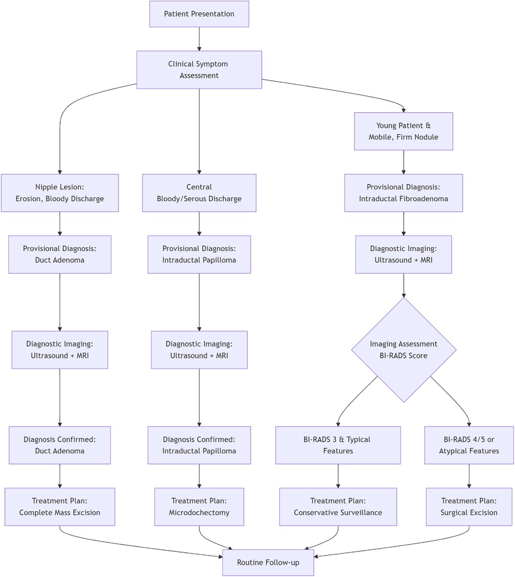
Abstract A 12-year-old Chinese adolescent girl presented with a 2-month history of left nipple bleeding. Physical examination revealed bloody and brownish nipple discharge. Ultrasonography identified a 1 mm solid mass within a dilated duct, and MRI showed heterogeneous enhancement. Surgical exploration revealed a well-defined, medium-textured mass within the duct, which was completely excised. Histopathological analysis confirmed an intraductal fibroadenoma with stromal infarction and hemorrhage, explaining the nipple discharge. Postoperatively, the patient recovered well without recurrence during a 12-month follow-up. Fibroadenoma, the most common benign breast lesion in adolescents, arises from estrogen-sensitive intralobular fibroblasts and may involve ductal structures, as in this case. Spontaneous infarction of intraductal fibroadenoma is exceptionally rare and can present with bloody discharge, necessitating differentiation from other intraductal lesions such as ductal adenoma and intraductal papilloma. This case highlights the importance of timely diagnosis and management of breast lesions in adolescents, emphasizing the need to distinguish between physiological changes and pathological conditions. The report also discusses the etiology of spontaneous infarction in intraductal fibroadenoma and its clinical implications, contributing to the understanding of this rare presentation in pediatric patients.
Keywords: Intraductal fibroadenoma, Adolescent breast lesions, Nipple discharge, Stromal infarction, Benign breast tumors
Received: 26 Aug 2025; Accepted: 31 Oct 2025.
Copyright: © 2025 Gao, Yang, Wu and Lv. This is an open-access article distributed under the terms of the Creative Commons Attribution License (CC BY). The use, distribution or reproduction in other forums is permitted, provided the original author(s) or licensor are credited and that the original publication in this journal is cited, in accordance with accepted academic practice. No use, distribution or reproduction is permitted which does not comply with these terms.
* Correspondence: Wenjie Lv, lvwenjie_2021@163.com
Disclaimer: All claims expressed in this article are solely those of the authors and do not necessarily represent those of their affiliated organizations, or those of the publisher, the editors and the reviewers. Any product that may be evaluated in this article or claim that may be made by its manufacturer is not guaranteed or endorsed by the publisher.
