ORIGINAL RESEARCH article
Front. Pediatr.
Sec. Pediatric Pulmonology
This article is part of the Research TopicCell Death Pathways in Bronchopulmonary Dysplasia: Mechanisms and Therapeutic TargetsView all articles
Hydrogen regulates the aryl hydrocarbon receptor, improving bronchopulmonary dysplasia in neonatal rats and RLE-6TN cells exposed to hyperoxia
Provisionally accepted- 1Department of Neonatal Intensive Care Unit, The Fifth Affiliated Hospital of Southern Medical University, Guangzhou, China
- 2Department of Pediatrics, The Fifth Affiliated Hospital of Southern Medical University, Guangzhou, China
- 3Department of Neonatology, Guangzhou Women and Children's Medical Center, Guangzhou Medical University, Guangzhou, China
Select one of your emails
You have multiple emails registered with Frontiers:
Notify me on publication
Please enter your email address:
If you already have an account, please login
You don't have a Frontiers account ? You can register here
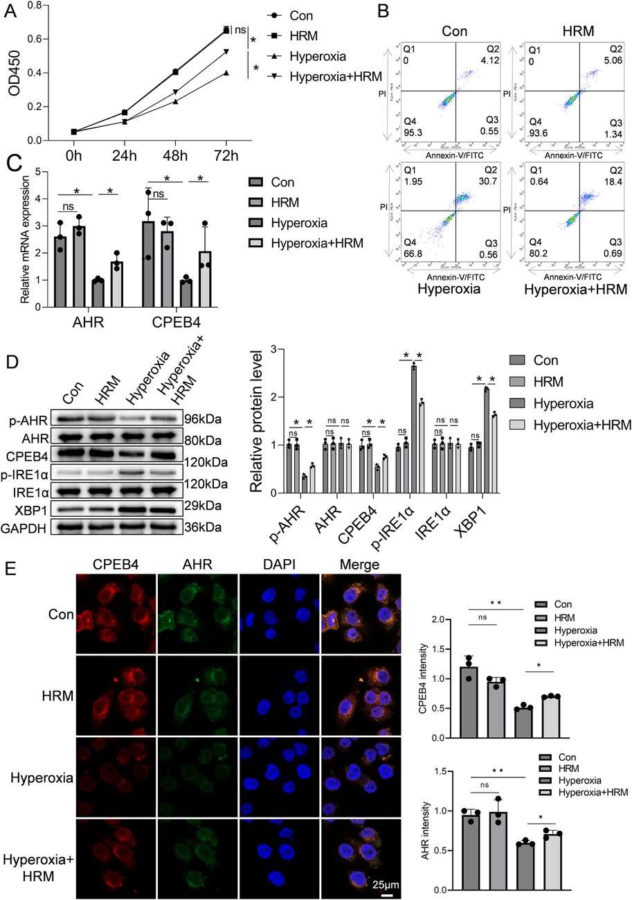
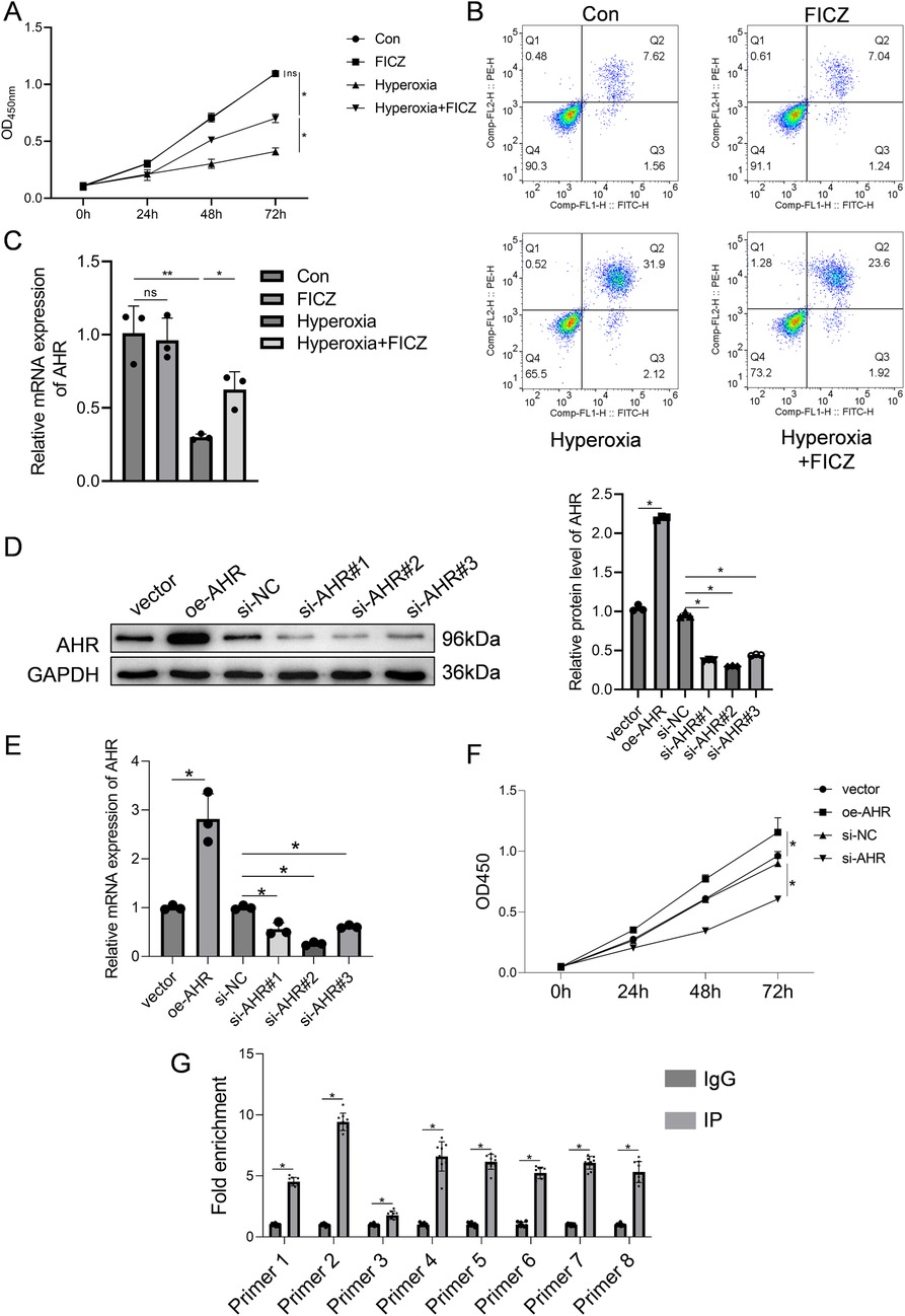
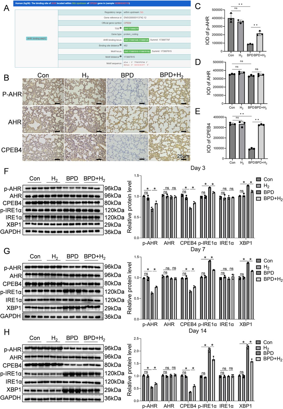
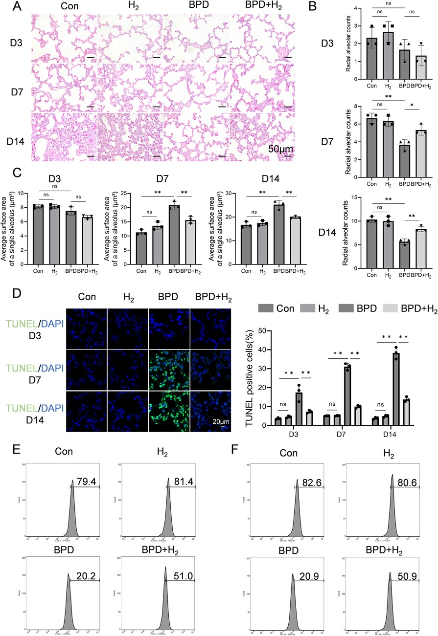
Abstract Introduction: This study investigates the role and underlying mechanism of hydrogen (H₂) in hyperoxia-induced bronchopulmonary dysplasia (BPD), aiming to provide a theoretical foundation for developing effective BPD treatment strategies. Methods: A hyperoxia-induced BPD rat model and a rat type II alveolar epithelial cell (RLE-6TN) injury model were established. H₂ was administered to assess its effects on BPD rats, while hydrogen-rich medium was used to treat RLE-6TN cells to evaluate cell viability. In vivo and in vitro experiments were conducted to explore the regulatory influence of H₂ on the aryl hydrocarbon receptor (AHR). Additionally, AHR knockdown and overexpression experiments were performed to determine the impact of AHR on cell viability. Results: H₂ treatment ameliorated lung tissue pathology in BPD rats, reduced cellular apoptosis, enhanced the expression of surfactant proteins SP-A and SP-B, and modulated AHR and its downstream effector CPEB4, thereby alleviating endoplasmic reticulum (ER) stress. In vitro, hydrogen-rich medium mitigated RLE-6TN cell injury, promoted AHR nuclear translocation, and activated CPEB4 expression. AHR overexpression enhanced RLE-6TN cell viability and exhibited strong binding affinity to the CPEB4 promoter. Discussion: H₂ alleviates ER stress and reduces apoptosis by regulating AHR and its downstream molecule CPEB4, thereby mitigating hyperoxia-induced BPD. The protective mechanism of H₂ may be closely associated with the modulation of the AHR–CPEB4 signaling pathway and the attenuation of ER stress.
Keywords: Bronchopulmonary Dysplasia, Hydrogen, Endoplasmic Reticulum Stress, AhR, CPEB4
Received: 09 Jul 2025; Accepted: 29 Oct 2025.
Copyright: © 2025 Liang, Song, Wang, Yang, Yin and Zhou. This is an open-access article distributed under the terms of the Creative Commons Attribution License (CC BY). The use, distribution or reproduction in other forums is permitted, provided the original author(s) or licensor are credited and that the original publication in this journal is cited, in accordance with accepted academic practice. No use, distribution or reproduction is permitted which does not comply with these terms.
* Correspondence:
Feifei Song, 961657897@qq.com
Wei Zhou, zhouwei_pu002@126.co
Disclaimer: All claims expressed in this article are solely those of the authors and do not necessarily represent those of their affiliated organizations, or those of the publisher, the editors and the reviewers. Any product that may be evaluated in this article or claim that may be made by its manufacturer is not guaranteed or endorsed by the publisher.
