ORIGINAL RESEARCH article
Front. Pediatr.
Sec. Pediatric Surgery
Angioembolization as a Life-Saving Maneuver for Unstable Pelvic Fractures in Skeletally Immature Children: A Multicenter Case Series
Provisionally accepted- 1Chongqing Emergency Medical Center, Chongqing, China
- 2The Second Affiliated Hospital Zhejiang University School of Medicine, Hangzhou, China
- 3The 909th Hospital,School of Medicine,Xiamen University, Zhangzhou, China
- 4The Second Affiliated Hospital, Hengyang Medical School, University of South China, Hengyang, China
- 5University of South China Hengyang Medical School, Hengyang, China
- 6Affiliated Hospital of Zunyi Medical University, Zunyi, China
- 7Shaanxi Provincial People's Hospital, Xi'An, China
Select one of your emails
You have multiple emails registered with Frontiers:
Notify me on publication
Please enter your email address:
If you already have an account, please login
You don't have a Frontiers account ? You can register here
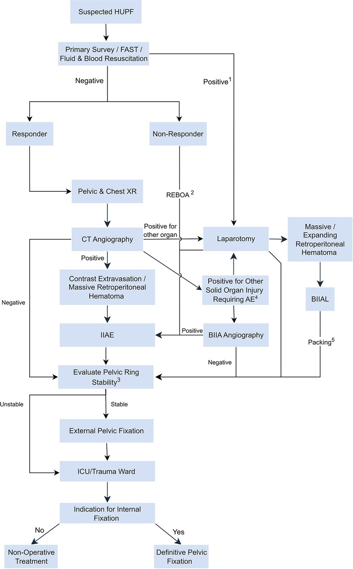
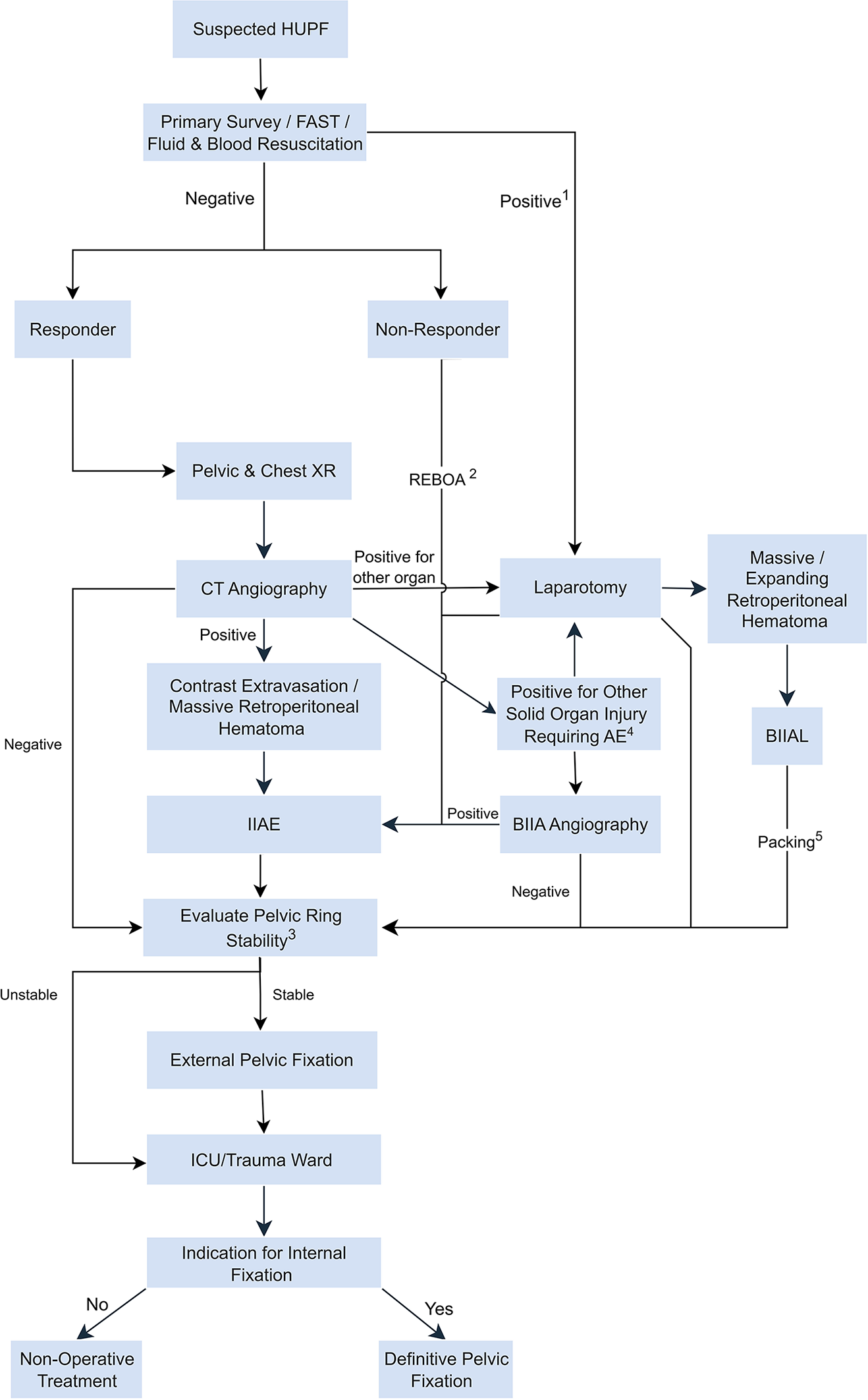
Background: Hemodynamically unstable pelvic fractures (HUPF) in skeletally immature children and adolescents carry significant mortality. While internal iliac artery embolization (IIAE) is a cornerstone of management for HUPF in adults, data on its application and outcomes in this truly pediatric population, particularly in China, are scarce. This study aimed to evaluate the feasibility, safety, and clinical outcomes of IIAE for HUPF in this specific, vulnerable group. Methods: This multicenter, retrospective case series included patients aged 15 years or younger who presented with HUPF and underwent IIAE at three major Chinese trauma centers between 2019 and 2023. Key outcomes included immediate hemorrhage control, in-hospital mortality, and long-term complications. Results: A total of seven patients underwent IIAE. The cohort demonstrated severe trauma, with a median Pelvic Abbreviated Injury Scale (AIS) of 5 and a median Injury Severity Score (ISS) of 36. Of the six patients who underwent contrast-enhanced computed tomography (CECT), active arterial extravasation was identified in four. However, subsequent angiography confirmed life-threatening arterial injuries in all seven patients, including the two with negative CECT scans. Immediate and sustained hemodynamic stability was achieved in six patients (85.7%). The single mortality occurred in a patient with refractory hemorrhagic shock who required a massive transfusion of 28.5 units of red blood cells, whereas the median for the six survivors was 4 units. At a median follow-up of 22 months, all survivors were ambulatory and no major procedure-related ischemic complications were observed. Conclusion: IIAE is a feasible and effective life-saving intervention for HUPF in skeletally immature patients. A negative CECT scan does not rule out significant arterial injury, underscoring the vital role of prompt angiography. We recommend a low threshold for early intervention, with consideration of non-selective embolization as a primary damage control tactic in these critically injured children.
Keywords: Children, Adolescent, Pelvic fracture, Internal iliac artery, Angiography, Embolization, hemorrhagic shock
Received: 10 Jul 2025; Accepted: 27 Oct 2025.
Copyright: © 2025 Li, Huang, Yi, Guo, Luo, Fu, Yu, Du, Zhang and DU. This is an open-access article distributed under the terms of the Creative Commons Attribution License (CC BY). The use, distribution or reproduction in other forums is permitted, provided the original author(s) or licensor are credited and that the original publication in this journal is cited, in accordance with accepted academic practice. No use, distribution or reproduction is permitted which does not comply with these terms.
* Correspondence:
Mao Zhang, z2jzk@zju.edu.cn
Dingyuan DU, dudingyuan@qq.com
Disclaimer: All claims expressed in this article are solely those of the authors and do not necessarily represent those of their affiliated organizations, or those of the publisher, the editors and the reviewers. Any product that may be evaluated in this article or claim that may be made by its manufacturer is not guaranteed or endorsed by the publisher.
