In the published article, there was an error in Figure 5A as published. The bottom 3 rows of iCAM 1 panel (red colour) are inadvertently swapped with WGA panel (green colour). The corrected Figure 5 and its caption appear below.
FIGURE 5

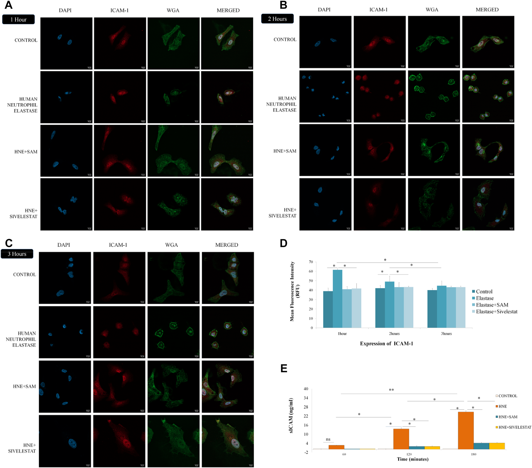
S. apetala fruit extracts ameliorates ICAM-1 release induced by neutrophil elastase in vitro(A) The ICAM-1 expression in lung epithelial cells was significantly increased after 1 h of elastase treatment (B) Increase in ICAM-1 expression after 2 h with deformation in cell shape was restored in SAM/Sivelestat groups (C) Complete rounding of elongated epithelial cells with increased ICAM-1 expression reversed by concomitant treatment of SAM/Sivelestat (C) as assessed under Confocal microscope at ×60 magnification stained with DAPI (blue). Anti-ICAM-1 antibody (red), and WGA (green) (D) Mean fluorescence intensity (MFI) was calculated for ICAM-1 expression at each time point (E) sICAM levels were measured after 1, 2 and 3 h of elastase treatment by ELISA. Significant increase in sICAM levels were observed after second and third hour which was reversed by treatment with SAM/Sivelestat.
The authors apologize for this error and state that this does not change the scientific conclusions of the article in any way. The original article has been updated.
Statements
Publisher’s note
All claims expressed in this article are solely those of the authors and do not necessarily represent those of their affiliated organizations, or those of the publisher, the editors and the reviewers. Any product that may be evaluated in this article, or claim that may be made by its manufacturer, is not guaranteed or endorsed by the publisher.
Summary
Keywords
Sonneratia apetala Buch.-Ham., neutrophil elastase, lung injury, COPD, ellagic acid, LC-MS/MS, HPLC, emphysema
Citation
Sengupta S, Abhinav N, Singh S, Dutta J, Mabalirajan U, Kaliyamurthy K, Mukherjee PK, Jaisankar P and Bandyopadhyay A (2023) Corrigendum: Standardised Sonneratia apetala Buch.-Ham. fruit extract inhibits human neutrophil elastase and attenuates elastase-induced lung injury in mice. Front. Pharmacol. 14:1175091. doi: 10.3389/fphar.2023.1175091
Received
27 February 2023
Accepted
03 April 2023
Published
13 April 2023
Volume
14 - 2023
Edited and reviewed by
Javier Echeverria, University of Santiago, Chile
Updates
Copyright
© 2023 Sengupta, Abhinav, Singh, Dutta, Mabalirajan, Kaliyamurthy, Mukherjee, Jaisankar and Bandyopadhyay.
This is an open-access article distributed under the terms of the Creative Commons Attribution License (CC BY). The use, distribution or reproduction in other forums is permitted, provided the original author(s) and the copyright owner(s) are credited and that the original publication in this journal is cited, in accordance with accepted academic practice. No use, distribution or reproduction is permitted which does not comply with these terms.
*Correspondence: Parasuraman Jaisankar, jaisankar@iicb.res.in; Arun Bandyopadhyay, arunb@iicb.res.in
†These authors have contributed equally to this work
Disclaimer
All claims expressed in this article are solely those of the authors and do not necessarily represent those of their affiliated organizations, or those of the publisher, the editors and the reviewers. Any product that may be evaluated in this article or claim that may be made by its manufacturer is not guaranteed or endorsed by the publisher.