In the published article, there was an error in Figures 2, 5, 6 as published. In Figure 2H, the wrong picture was used for AGS-DDP ASO-PINT. The error does not affect the conclusions of the experiment. In Figure 5D, we mistakenly duplicated and uploaded Figure 6B into Figure 5D. In Figures 5, 6, Figures 5J, 6F were reversed due to lack of proficiency with the software. The corrected Figures 2, 5, 6 and their captions appear below.
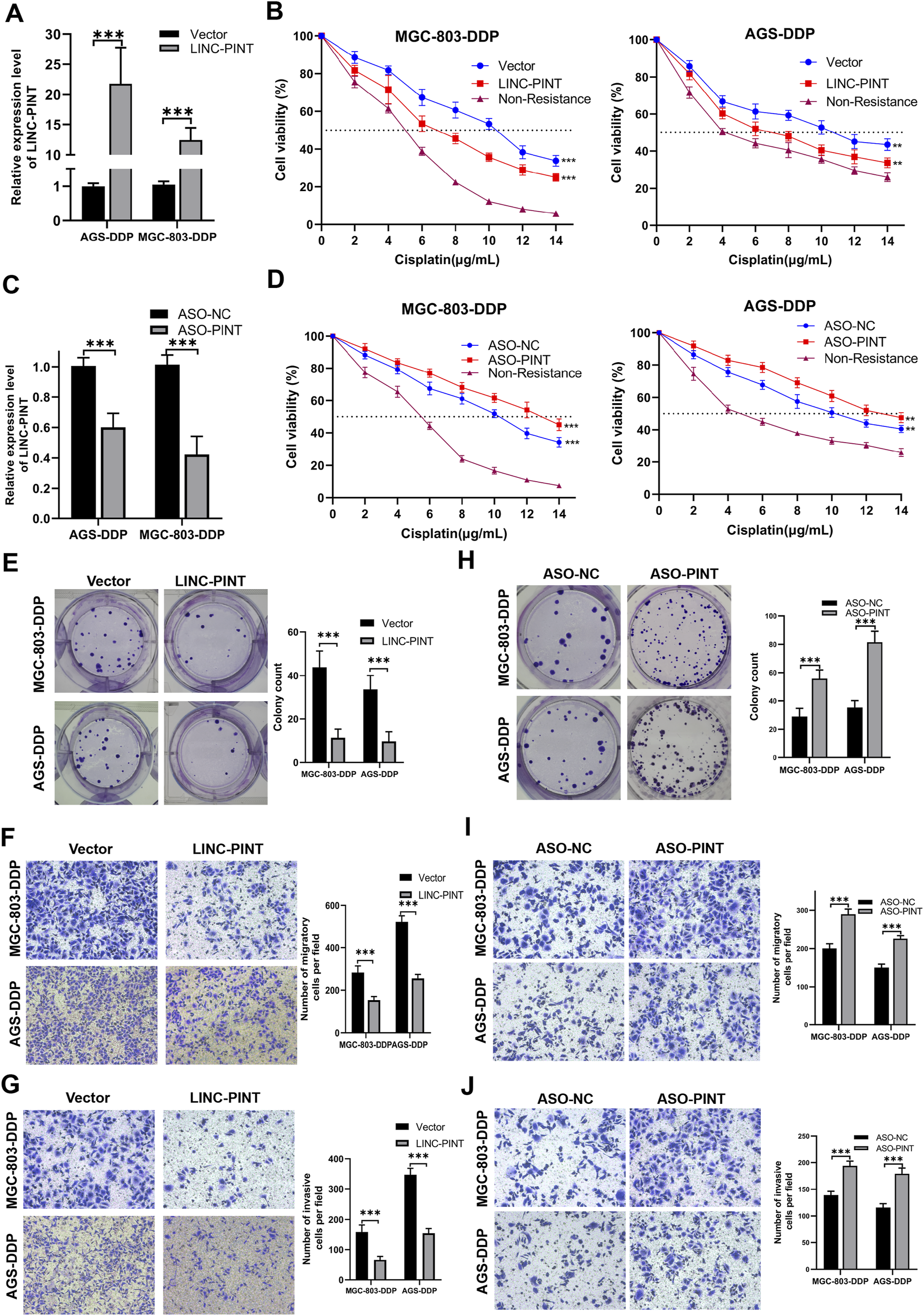
FIGURE 2

LINC-PINT involvement in DDP-resistance in GC. (A) LINC-PINT expression in LINC-PINT-overexpressing AGS-DDP and MGC-803-DDP cells. (B) CCK-8 assays in LINC-P INT-overexpressing AGS-DDP and MGC-803-DDP cells. (C) LINC-PINT expression in LINC-PINT-silenced AGS-DDP and MGC-803-DDP cells. (D) CCK-8 assays in LINC-PINT-silenced AGS-DDP and MGC-803-DDP cells. (E) Colony formation assay of LINC-PINT-overexpressing AGS-DDP and MGC-803-DDP cells. (F) Transwell assays evaluating the migration ability of LINC-PINT-overexpressing AGS-DDP and MGC-803-DDP cells. (G) Transwell assays evaluating the invasion ability of LINC-PINT-overexpressing AGS-DDP and MGC-803-DDP cells. (H) Colony formation assay of LINC-PINT-silenced AGS-DDP and MGC-803-DDP cells. (I) Transwell assays evaluating the migration ability of LINC-PINT-silenced AGS-DDP and MGC-803-DDP cells. (J) Transwell assays evaluating the invasion ability of LINC-PINT-silenced AGS-DDP and MGC-803-DDP cells. Data represent the mean ± SD. *p < 0.05. **p < 0.005. ***p < 0.001. The experiments were repeated independently at least three times.
FIGURE 5

ATG5 is a target of LINC-PINT. (A) qRT-PCR analysis ATGs expression in MGC-803-DDP and AGS-DDP cells with LINC-PINT overexpression or not. (B) Western blotting for ATG5 expression in DDP-resistant GC cells. (C) Western blotting for ATG5 expression in LINC-PINT overexpressed AGS-DDP cells and MGC-803-DDP cells. (D) Western blotting for ATG5 expression in LINC-PINT silenced AGS-DDP cells and MGC-803-DDP cells. (E) Western blotting for ATG5, LC3 and p62 in ATG5 overexpressed MGC-803-DDP and AGS-DDP cells. (F) Western blotting for ATG5, LC3 and p62 in ATG5 silenced MGC-803-DDP and AGS-DDP cells. (G) CCK-8 assay for ATG5 overexpressed MGC-803-DDP and AGS-DDP cells to evaluate the IC50 of DDP. (H) CCK-8 assay for ATG5 silenced MGC-803-DDP and AGS-DDP cells to evaluate the IC50 of DDP. (I) Western blotting for ATG5, LC3 and p62 in LINC-PINT and ATG5 overexpressed MGC-803-DDP and AGS-DDP cells. (J) Western blotting for ATG5, LC3 and p62 in LINC-PINT and ATG5 silenced MGC-803-DDP and AGS-DDP cells. (K) CCK-8 assay for LINC-PINT and ATG5 overexpressed MGC-803-DDP and AGS-DDP cells to evaluate the IC50 of DDP. (L) CCK-8 assay for LINC-PINT and ATG5 silenced MGC-803-DDP and AGS-DDP cells to evaluate the IC50 of DDP. Data were represented as the mean ± SD. *p < 0.05. **p < 0.005. ***p < 0.001. The experiments were repeated independently at least three times.
FIGURE 6

LINC-PINT regulates ATG5 via EZH2. (A) RIP assay showing the interaction between LINC-PINT and EZH2. (B) RNA pull-down assay showing the interaction between LINC-PINT and EZH2. (C) ChIP assay showing EZH2 enrichment in the promoter region of ATG5 of LINC-PINT-overexpressing DDP-resistant cells. (D) ChIP assay showing H3K27me3 enrichment in the promoter region of ATG5 in controls or LINC-PINT-overexpressing DDP-resistant cells. (E) Western blotting showing EZH2 expression in LINC-PINT-overexpressed DDP-resistant cells. (F) Western blotting showing EZH2, ATG5, LC3 and p62 expression in LINC-PINT-overexpressed and EZH2 silenced DDP-resistant cells. (G) CCK-8 assay for LINC-PINT-overexpressed and EZH2-silenced DDP-resistant cells to evaluate the IC50 of DDP. (H) Western blotting evaluating EZH2, ATG5, LC3, and p62 expression in LINC-PINT-silenced and EZH2 overexpressed DDP-resistant cells. (I) CCK-8 assay for LINC-PINT-silenced and EZH2-overexpressed DDP-resistant cells to evaluate the IC50 of DDP. Data are represented as the mean ± SD. *p < 0.05. **p < 0.005. ***p < 0.001. The experiments were repeated independently at least three times.
In the published article, there was an error in Supplementary Data Sheet 2. Data Sheet 2 is the original western blots. The article was revised after peer review to include some additional images. When uploading the final version of the original western blots, we mistakenly uploaded the unmodified version. The error does not affect the conclusions of the experiment. The correct Supplementary Data Sheet 2 has been published with the original article.
The authors apologize for these errors and state that this does not change the scientific conclusions of the article in any way. The original article has been updated.
Statements
Publisher’s note
All claims expressed in this article are solely those of the authors and do not necessarily represent those of their affiliated organizations, or those of the publisher, the editors and the reviewers. Any product that may be evaluated in this article, or claim that may be made by its manufacturer, is not guaranteed or endorsed by the publisher.
Summary
Keywords
LINC-PINT, autophagy, DDP-resistance, gastric cancer, Atg5
Citation
Zhang C, Kang T, Wang X, Wang J, Liu L, Zhang J, Liu X, Li R, Wang J and Zhang J (2025) Corrigendum: LINC-PINT suppresses cisplatin resistance in gastric cancer by inhibiting autophagy activation via epigenetic silencing of ATG5 by EZH2. Front. Pharmacol. 16:1424320. doi: 10.3389/fphar.2025.1424320
Received
27 April 2024
Accepted
21 February 2025
Published
14 March 2025
Volume
16 - 2025
Edited and reviewed by
Yaping Tu, Creighton University, United States
Updates
Copyright
© 2025 Zhang, Kang, Wang, Wang, Liu, Zhang, Liu, Li, Wang and Zhang.
This is an open-access article distributed under the terms of the Creative Commons Attribution License (CC BY). The use, distribution or reproduction in other forums is permitted, provided the original author(s) and the copyright owner(s) are credited and that the original publication in this journal is cited, in accordance with accepted academic practice. No use, distribution or reproduction is permitted which does not comply with these terms.
*Correspondence: Jiansheng Wang, wangjsh@mail.xjtu.edu.cn; Jia Zhang, zhangjiaxjtu@mail.xjtu.edu.cn
Disclaimer
All claims expressed in this article are solely those of the authors and do not necessarily represent those of their affiliated organizations, or those of the publisher, the editors and the reviewers. Any product that may be evaluated in this article or claim that may be made by its manufacturer is not guaranteed or endorsed by the publisher.